Fórum témák
» Több friss téma |
Lehetséges, hogy az LM358 nem elég gyors?
Ezt sajnos nem tudom. Hogyan lehet kideríteni? Más kapcsolásokban működik egyébként, ott is hasonlóan korlátozom az áramot, bár azt nem értem, hogy az egyik csatorna terhelésváltozása miért lesz hatással a műveleti erősítőre?
Szia.
Lehet, hogy amiatt nem megy rendesen, mert a rajzon lévő műveleti erősítő fetes bemenetű, a 358 pedig bipoláros tranzisztoros.
Azt csak azért tettem bele, mert abban a programban nincsen LM358. Szerinted az a hiba? Mit kellene használnom helyette?
Amit viszont nem értek, hogy ha a műveleti erősítő nem alkalmas ide, akkor a másik csatorna terhelés változásával, ez a csatorna miért változik?
Ha ez a kapcsolás még csak szimulátorban van összedobva, akkor az lehet akár program hibája is, de szerintem inkább az LM nem lesz jó oda. Keress az adatbázisban másik single tápos fetes op-ampot, vagy egy dual tápos, gyors fetest és próbáld ki azzal úgy, hogy adsz neki kettős tápfeszültséget.
Üdv.
El tudná nekem valaki magyarázni, hogy hogyan működik a mellékelt kapcsolás? Köszönöm. A hozzászólás módosítva: Ápr 9, 2017
TL081? Bár az lehet hogy kettős tápot kér. Utóbbi sem ördöngösség, csak mínuszba meg kell adni
a Common-Mode feszültséget, ami ennél -4V. Több nem kell. A hozzászólás módosítva: Ápr 9, 2017
Extrém bemenetektől védett impedanciaerősítő (beleértve a szakadást is), semmi extra. Potméter bemeneti fokozata lehet, másra nem tudok gondolni. D5 és R12 védi az erősítőt a túl nagy, illetve negatív feszültségtől. Illetve, ha szakad a poti, R6 felhúzza a bemenetet (stabil pont).
Esetleg lehet az is a probléma, hogy az Lm358 unity-gain bandwitche 0.7Mhz, és én kb. 1.5Mhz körül járatom az LT3514-et?
Köszi.
Akkor ez elvileg egy követő erősítő aminek a fesz. erősítése 1? Mit határoz meg a viszacsatoló ellenállás értéke?
A bemenetekbe befolyó áramok határozzák meg a kimenetet. Ez a kapcsolás nem éppen korrekt. Ha a bemenetre kapcsolt feszültség potiról jön, még jobban felborul a működés, a folyó áram nagysága a poti értékétől fog függni. Durván nézve az 1k elhanyagolható, akkor követő erősítőt kapunk, de nem ilyen egyszerű a helyzet. A bemenet pedig el van tolva egy fix feszültségre, így negatív bemeneti feszültség is értelmezhető a kimeneten. Ahonnan vetted a kapcsolást, nem volt írva semmi? Belinkelhetnéd.
Szia!
+-12V feszültségszintet illeszt 0-5Vra. Szimulátorban megnézve nem túl jól, mert kb. a 2-4V közti tartományba illeszt, de ha a R12 100k R6 200k és R14 68k egész jónak tűnik, legalábbis a feszültségosztó kimenete. (800mV-4,8V)
Tudnátok olyan műveleti erősítőt ajánlani, ami nem igényel szimmetrikus tápot, és 3V-ról is működik? Műszer-erősítőt szeretnék építeni, ami akkumulátorról megy.
Nem feltétlenül csak azért jegyeztem meg hogy lassú, mert az eredeti kapcsolásban szereplő
Analog Devices típus 15MHz-es. Nem feltétlenül ez a probléma gyökere; ahogy egy kolléga fentebb már említette, a bipoláris bemenet okozhat problémát. Én pl. MCP601-re cserélném, az FET-es és egytápfeszes erősítő. Csak a feszültségtartománya kicsi (max. 5.5V).
Műveletik kimenetére nem túlzottan jó közvetlenül kapacitív terhelést rakni. Kérdésem pl egy MPCP6002 elbírna 10nF terhelést gerjedés nélkül?
Miért ne tehetnél elé egy ellenállást ?!!
Miért is kellene oda kondi? Nem elég stabil a kimenet? Én akkor inkább a bemenetére tenném.
A hozzászólás módosítva: Ápr 10, 2017
Várhatóan ez nem egy kondi lesz, hanem kapacitív terhelés..
Benéztem a kérdést, köszönöm és elnézést.
Sziasztok!
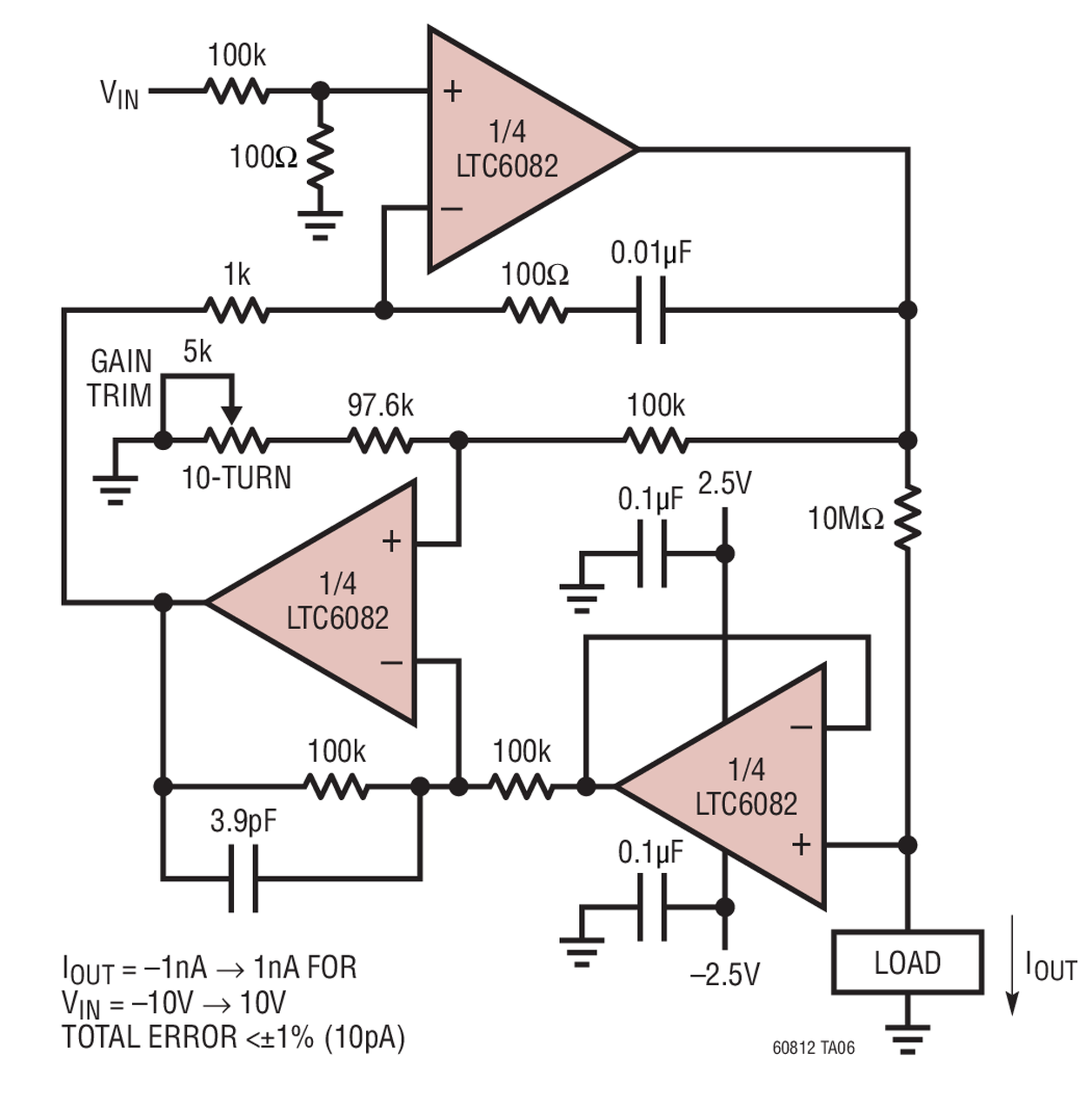
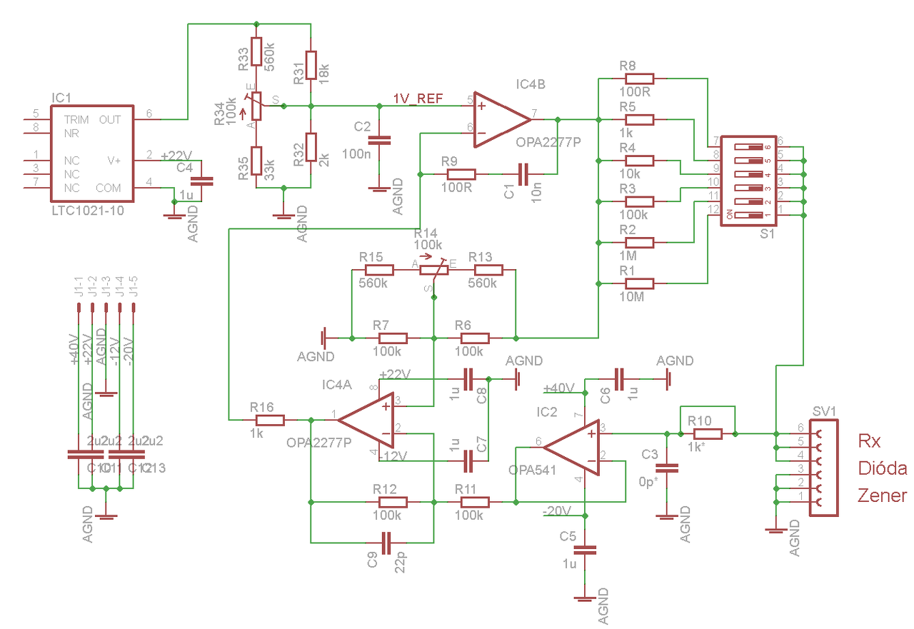
Némi változtatással megépítettem a Linear Technology féle nanoamperes áramgenerátort (1. kép). Az enyém nagyobb (és egyelőre fix) referenciával (1V) dolgozik, a sönt kiválasztásával 100nA-10mA között változtatható az árama. Az OPA-k tápfeszültsége a tervben szereplőtől eltérően -5V és +15V egységesen, jóval nagyobb mint az LTC +/- 2.5V-ja. Az OPA541 a visszacsatoláshoz impedanciát illeszt. Egyébként ez 60V-os tápfeszről is mehet és kicsi (~100pA) a bias árama is. A különbségképző résznél 3.9pF helyett 22pF-ot tettem, ez volt a legkisebb. A meghajtó résznél maradt a 100R+10nF kombó, illetve full-bridge trimmelést tettem a referenciafeszre és a különbségképzőre. Szkóppal mérve atomstabilnak tűnik még kicsi áramokon és kapacitív v. induktív terhelésen is. Ezt a konstrukciót szeretném a későbbiekben nagyobb áramra és feszültségre kiterjeszteni, OPA547 meghajtó erősítővel. Kérdéseim: - IC4B helyére mehet közvetlenül a végfok, vagy inkább maradjon IC4B kisáramú precíziós erősítő és utána a meghajtó egy mezei impedanciaillesztő kapcsolásban? - feszültségkorlátot is szeretnék beállítani. ebben a kapcsolásban hova érdemes "belenyúlni"?
Hát lefelé a kimeneti feszültsége nem mozdulhat el, lévén a negatív tápja is a közösön van, de abban igazad van, ha negatív ofszetes IC példány kerül oda, nem tud elindulni így, csak pozitív ofszettel!
Én inkább az 5-ös lábra tenném azt az ellenállást, és nagyobbat pl 100k-s környékit. Ugyanis ha negatív ofszetes az IC, akkor könnyen söntölheti a kimenetére adott 10k-s ellenállás hatását. Ugyanúgy lutri az egész....
Nem a negatív tápfeszre írtam hogy "lefelé", hanem az irányára. Ha az 5-ös lábra teszel ellenállást, az befolyásolja a referencia feszültséget is, így tápfeszfüggővé válik. De a kimenet terhelése nem okoz gondot és csak az offsethibát kell "leküzdeni" és el fog indulni. Egyébként várhatóan az IC-nek túl nagy az offset hibája, hiszen a nem invertáló bemeneten nagyobb az impedancia, így a bementi áramnak, ott eleve nagyobb offset hibafeszültséget feszültséget kellene létrehozni mint az invertáló lábon.
Idézet: „Nem a negatív tápfeszre írtam hogy "lefelé", hanem az irányára” Én is arra reagáltam, hogy nem lehet az iránya lefelé, amikor amúgy is 0-ról indul a kimenet! Ha van ofszet, és az pozitív(a kimenetet tekintve), akkor magától elindul az áramkör, ha nincs, vagy főleg negatív, akkor pedig a bemenetén kell biztosítani a megfelelő elindulást, nem a kimenet kisimpedanciás lehúzását leküzdeni! Az a néhány mV tápfeszfüggő feszültség egy alapban nevetséges "referencia" esetében egyáltalán nem számottevő, úgy gondolom! Viszont így garantáltan elindul, szemben a kimenet "erőteljes" elhúzásával, főleg amikor az a negatív ofszet miatt amúgy is arrafelé van hajtva!
"a kimenet "erőteljes" elhúzásával" Akkor nézd meg egyszer az LM324 belső felépítését. A kimenet lehúzásához egy tranyó van, csak annak bázis-emitter nyitófeszültsége alatt, épp egy 50uA-es áramgenerátor húzza a kimentet a negatív táp felé. Azt pedig pár száz mV-ig igen könnyű felhúzni. Különbségképző kapcsolásnál ez gondot is szokott okozni. De mérd meg egyszer a kimentet a pozitív táp irányában terhelve, és találkozni fogsz vele.
Egyébként ez a téma nem ebe a topikba tartozik..
Megnéztem! Igazad van, a kimenet kis feszültségen már csak 50uA árammal van húzva a negatív táp felé, így az általad javasolt módszer is jó ennél a típusnál!
Azonban a korrekt megoldás mégsem ez, hiszen ez feltételezi, hogy a kimenet legalább kis feszültségnél még csak lazán van meghajtva, ami nem minden esetben lesz igaz!
Mivel az LM386 nem Rail-to-Rail (azaz nem képes kiadni a negatív és a pozitív tápfeszültséghez közeli feszültségeket), egy kis értékű negatív tápfeszültséget kellene alkalmazni. Ha már ez megvan, az R1 ellenállás (módosított értékkel, hogy a zéner árama ugyan annyi maradjon) mehet a negatív tápra. Automatikusan megoldja a problémát. A sok-sok módosított verziójában ezt használják.
Gondolom az LM358-as típusra gondolhattál, nem pedig egy teljesítmény erősítőre
![]() Ez viszont ugyanolyan kimenettel bír, mint az LM324-es, 50uA áram húzza kis feszültségen a kimenetet a negatív tápra. Természetesen, ha van negatív táp, akkor az általad leírt megoldás is korrekt, hiszen a negatív bemenet jelentősen negatívabb lesz a másiknál induláskor, és határozottan vezérli ki az IC-t, ofszettől függetlenül! A hozzászólás módosítva: Ápr 30, 2017
Nekem egy kicsit luxusnak tűnik a negatív táp használata akkor, amikor Rail-to-Rail erősítőket használunk. Bár kétségtelen, hogy tisztább, szárazabb érzést ad a tudat, hogy garantált a linearitás 0V-on is, amit egy tápfesznél vagy elhiszek, vagy nem )
Bár, ahogy látom az árammérő sönt átkerült a föld ágba, így 0V alatti jelet kell(ene) kezelnie az árammérő résznek. Gondolom ez az oka a negatív tápnak... Mondjuk, van olyan OPA, ami 44V-os, és a bemenete tudja a negatív tápot, azzal a 30V tartható úgy, hogy nem kell levinni a söntöt, és így nem kell negatív táp sem. |
Bejelentkezés
Hirdetés |











