Fórum témák

» Több friss téma
Fórum » Műveleti erősítő
 
Témaindító: petrik, idő: Júl 31, 2005
Lapozás: OK   74 / 112
(#) zombee válasza teszti hozzászólására (») Ápr 9, 2017 /
 
Lehetséges, hogy az LM358 nem elég gyors?
(#) teszti válasza zombee hozzászólására (») Ápr 9, 2017 /
 
Ezt sajnos nem tudom. Hogyan lehet kideríteni? Más kapcsolásokban működik egyébként, ott is hasonlóan korlátozom az áramot, bár azt nem értem, hogy az egyik csatorna terhelésváltozása miért lesz hatással a műveleti erősítőre?
(#) steelbird válasza teszti hozzászólására (») Ápr 9, 2017 /
 
Szia.
Lehet, hogy amiatt nem megy rendesen, mert a rajzon lévő műveleti erősítő fetes bemenetű, a 358 pedig bipoláros tranzisztoros.
(#) teszti válasza steelbird hozzászólására (») Ápr 9, 2017 /
 
Azt csak azért tettem bele, mert abban a programban nincsen LM358. Szerinted az a hiba? Mit kellene használnom helyette?

Amit viszont nem értek, hogy ha a műveleti erősítő nem alkalmas ide, akkor a másik csatorna terhelés változásával, ez a csatorna miért változik?
(#) steelbird válasza teszti hozzászólására (») Ápr 9, 2017 /
 
Ha ez a kapcsolás még csak szimulátorban van összedobva, akkor az lehet akár program hibája is, de szerintem inkább az LM nem lesz jó oda. Keress az adatbázisban másik single tápos fetes op-ampot, vagy egy dual tápos, gyors fetest és próbáld ki azzal úgy, hogy adsz neki kettős tápfeszültséget.
(#) tomat5 hozzászólása Ápr 9, 2017 /
 
Üdv.
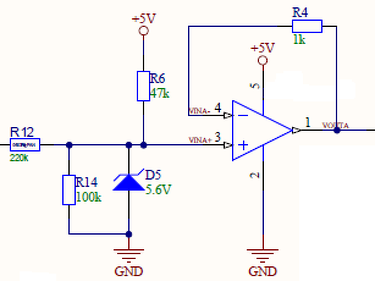
El tudná nekem valaki magyarázni, hogy hogyan működik a mellékelt kapcsolás?
Köszönöm.
A hozzászólás módosítva: Ápr 9, 2017

Névtelen.png
    
(#) zombee válasza teszti hozzászólására (») Ápr 9, 2017 /
 
TL081? Bár az lehet hogy kettős tápot kér. Utóbbi sem ördöngösség, csak mínuszba meg kell adni
a Common-Mode feszültséget, ami ennél -4V. Több nem kell.
A hozzászólás módosítva: Ápr 9, 2017
(#) zombee válasza tomat5 hozzászólására (») Ápr 9, 2017 /
 
Extrém bemenetektől védett impedanciaerősítő (beleértve a szakadást is), semmi extra. Potméter bemeneti fokozata lehet, másra nem tudok gondolni. D5 és R12 védi az erősítőt a túl nagy, illetve negatív feszültségtől. Illetve, ha szakad a poti, R6 felhúzza a bemenetet (stabil pont).
(#) teszti válasza zombee hozzászólására (») Ápr 9, 2017 /
 
Esetleg lehet az is a probléma, hogy az Lm358 unity-gain bandwitche 0.7Mhz, és én kb. 1.5Mhz körül járatom az LT3514-et?
(#) tomat5 válasza zombee hozzászólására (») Ápr 9, 2017 /
 
Köszi.
Akkor ez elvileg egy követő erősítő aminek a fesz. erősítése 1? Mit határoz meg a viszacsatoló ellenállás értéke?
(#) Kovidivi válasza tomat5 hozzászólására (») Ápr 9, 2017 /
 
A bemenetekbe befolyó áramok határozzák meg a kimenetet. Ez a kapcsolás nem éppen korrekt. Ha a bemenetre kapcsolt feszültség potiról jön, még jobban felborul a működés, a folyó áram nagysága a poti értékétől fog függni. Durván nézve az 1k elhanyagolható, akkor követő erősítőt kapunk, de nem ilyen egyszerű a helyzet. A bemenet pedig el van tolva egy fix feszültségre, így negatív bemeneti feszültség is értelmezhető a kimeneten. Ahonnan vetted a kapcsolást, nem volt írva semmi? Belinkelhetnéd.
(#) tomat5 válasza Kovidivi hozzászólására (») Ápr 9, 2017 /
 
Szia!
+-12V feszültségszintet illeszt 0-5Vra. Szimulátorban megnézve nem túl jól, mert kb. a 2-4V közti tartományba illeszt, de ha a R12 100k R6 200k és R14 68k egész jónak tűnik, legalábbis a feszültségosztó kimenete. (800mV-4,8V)
(#) Piroskislabda hozzászólása Ápr 9, 2017 /
 
Tudnátok olyan műveleti erősítőt ajánlani, ami nem igényel szimmetrikus tápot, és 3V-ról is működik? Műszer-erősítőt szeretnék építeni, ami akkumulátorról megy.
(#) zombee válasza Piroskislabda hozzászólására (») Ápr 9, 2017 /
 
MCP60xx családban néznék körül, pl. mcp602.
(#) zombee válasza teszti hozzászólására (») Ápr 9, 2017 /
 
Nem feltétlenül csak azért jegyeztem meg hogy lassú, mert az eredeti kapcsolásban szereplő
Analog Devices típus 15MHz-es. Nem feltétlenül ez a probléma gyökere; ahogy egy kolléga fentebb
már említette, a bipoláris bemenet okozhat problémát. Én pl. MCP601-re cserélném, az FET-es
és egytápfeszes erősítő. Csak a feszültségtartománya kicsi (max. 5.5V).
(#) cimopata hozzászólása Ápr 10, 2017 /
 
Műveletik kimenetére nem túlzottan jó közvetlenül kapacitív terhelést rakni. Kérdésem pl egy MPCP6002 elbírna 10nF terhelést gerjedés nélkül?
(#) sdrlab válasza cimopata hozzászólására (») Ápr 10, 2017 /
 
Miért ne tehetnél elé egy ellenállást ?!!
(#) zombee válasza cimopata hozzászólására (») Ápr 10, 2017 /
 
Miért is kellene oda kondi? Nem elég stabil a kimenet? Én akkor inkább a bemenetére tenném.
A hozzászólás módosítva: Ápr 10, 2017
(#) proli007 válasza zombee hozzászólására (») Ápr 10, 2017 /
 
Várhatóan ez nem egy kondi lesz, hanem kapacitív terhelés..
(#) zombee válasza proli007 hozzászólására (») Ápr 10, 2017 /
 
Benéztem a kérdést, köszönöm és elnézést.
(#) zombee hozzászólása Ápr 17, 2017 /
 
Sziasztok!

Némi változtatással megépítettem a Linear Technology féle nanoamperes áramgenerátort (1. kép).
Az enyém nagyobb (és egyelőre fix) referenciával (1V) dolgozik, a sönt kiválasztásával 100nA-10mA között változtatható az árama. Az OPA-k tápfeszültsége a tervben szereplőtől eltérően -5V és +15V egységesen, jóval nagyobb mint az LTC +/- 2.5V-ja. Az OPA541 a visszacsatoláshoz impedanciát illeszt. Egyébként ez 60V-os tápfeszről is mehet és kicsi (~100pA) a bias árama is. A különbségképző résznél 3.9pF helyett 22pF-ot tettem, ez volt a legkisebb. A meghajtó résznél maradt a 100R+10nF kombó, illetve full-bridge trimmelést tettem a referenciafeszre és a különbségképzőre. Szkóppal mérve atomstabilnak tűnik még kicsi áramokon és kapacitív v. induktív terhelésen is.

Ezt a konstrukciót szeretném a későbbiekben nagyobb áramra és feszültségre kiterjeszteni, OPA547 meghajtó erősítővel. Kérdéseim:
- IC4B helyére mehet közvetlenül a végfok, vagy inkább maradjon IC4B kisáramú precíziós erősítő
és utána a meghajtó egy mezei impedanciaillesztő kapcsolásban?
- feszültségkorlátot is szeretnék beállítani. ebben a kapcsolásban hova érdemes "belenyúlni"?
(#) sdrlab válasza proli007 hozzászólására (») Ápr 29, 2017 /
 
Hát lefelé a kimeneti feszültsége nem mozdulhat el, lévén a negatív tápja is a közösön van, de abban igazad van, ha negatív ofszetes IC példány kerül oda, nem tud elindulni így, csak pozitív ofszettel!
Én inkább az 5-ös lábra tenném azt az ellenállást, és nagyobbat pl 100k-s környékit. Ugyanis ha negatív ofszetes az IC, akkor könnyen söntölheti a kimenetére adott 10k-s ellenállás hatását. Ugyanúgy lutri az egész....
(#) proli007 válasza sdrlab hozzászólására (») Ápr 29, 2017 /
 
Nem a negatív tápfeszre írtam hogy "lefelé", hanem az irányára. Ha az 5-ös lábra teszel ellenállást, az befolyásolja a referencia feszültséget is, így tápfeszfüggővé válik. De a kimenet terhelése nem okoz gondot és csak az offsethibát kell "leküzdeni" és el fog indulni. Egyébként várhatóan az IC-nek túl nagy az offset hibája, hiszen a nem invertáló bemeneten nagyobb az impedancia, így a bementi áramnak, ott eleve nagyobb offset hibafeszültséget feszültséget kellene létrehozni mint az invertáló lábon.
(#) sdrlab válasza proli007 hozzászólására (») Ápr 29, 2017 /
 
Idézet:
„Nem a negatív tápfeszre írtam hogy "lefelé", hanem az irányára”


Én is arra reagáltam, hogy nem lehet az iránya lefelé, amikor amúgy is 0-ról indul a kimenet! Ha van ofszet, és az pozitív(a kimenetet tekintve), akkor magától elindul az áramkör, ha nincs, vagy főleg negatív, akkor pedig a bemenetén kell biztosítani a megfelelő elindulást, nem a kimenet kisimpedanciás lehúzását leküzdeni!

Az a néhány mV tápfeszfüggő feszültség egy alapban nevetséges "referencia" esetében egyáltalán nem számottevő, úgy gondolom! Viszont így garantáltan elindul, szemben a kimenet "erőteljes" elhúzásával, főleg amikor az a negatív ofszet miatt amúgy is arrafelé van hajtva!
(#) proli007 válasza sdrlab hozzászólására (») Ápr 29, 2017 /
 
"a kimenet "erőteljes" elhúzásával" Akkor nézd meg egyszer az LM324 belső felépítését. A kimenet lehúzásához egy tranyó van, csak annak bázis-emitter nyitófeszültsége alatt, épp egy 50uA-es áramgenerátor húzza a kimentet a negatív táp felé. Azt pedig pár száz mV-ig igen könnyű felhúzni. Különbségképző kapcsolásnál ez gondot is szokott okozni. De mérd meg egyszer a kimentet a pozitív táp irányában terhelve, és találkozni fogsz vele.
Egyébként ez a téma nem ebe a topikba tartozik..
(#) sdrlab válasza proli007 hozzászólására (») Ápr 29, 2017 /
 
Megnéztem! Igazad van, a kimenet kis feszültségen már csak 50uA árammal van húzva a negatív táp felé, így az általad javasolt módszer is jó ennél a típusnál!
Azonban a korrekt megoldás mégsem ez, hiszen ez feltételezi, hogy a kimenet legalább kis feszültségnél még csak lazán van meghajtva, ami nem minden esetben lesz igaz!
(#) Hp41C válasza sdrlab hozzászólására (») Ápr 30, 2017 /
 
Mivel az LM386 nem Rail-to-Rail (azaz nem képes kiadni a negatív és a pozitív tápfeszültséghez közeli feszültségeket), egy kis értékű negatív tápfeszültséget kellene alkalmazni. Ha már ez megvan, az R1 ellenállás (módosított értékkel, hogy a zéner árama ugyan annyi maradjon) mehet a negatív tápra. Automatikusan megoldja a problémát. A sok-sok módosított verziójában ezt használják.
(#) sdrlab válasza Hp41C hozzászólására (») Ápr 30, 2017 /
 
Gondolom az LM358-as típusra gondolhattál, nem pedig egy teljesítmény erősítőre
Ez viszont ugyanolyan kimenettel bír, mint az LM324-es, 50uA áram húzza kis feszültségen a kimenetet a negatív tápra.
Természetesen, ha van negatív táp, akkor az általad leírt megoldás is korrekt, hiszen a negatív bemenet jelentősen negatívabb lesz a másiknál induláskor, és határozottan vezérli ki az IC-t, ofszettől függetlenül!
A hozzászólás módosítva: Ápr 30, 2017
(#) Hp41C válasza sdrlab hozzászólására (») Máj 2, 2017 /
 
Igen, az LM358 ill. LM324 -re gomdoltam. Bővebben: Link
A hozzászólás módosítva: Máj 2, 2017
(#) sdrlab válasza Hp41C hozzászólására (») Máj 2, 2017 /
 
Nekem egy kicsit luxusnak tűnik a negatív táp használata akkor, amikor Rail-to-Rail erősítőket használunk. Bár kétségtelen, hogy tisztább, szárazabb érzést ad a tudat, hogy garantált a linearitás 0V-on is, amit egy tápfesznél vagy elhiszek, vagy nem )
Bár, ahogy látom az árammérő sönt átkerült a föld ágba, így 0V alatti jelet kell(ene) kezelnie az árammérő résznek. Gondolom ez az oka a negatív tápnak...
Mondjuk, van olyan OPA, ami 44V-os, és a bemenete tudja a negatív tápot, azzal a 30V tartható úgy, hogy nem kell levinni a söntöt, és így nem kell negatív táp sem.
Következő: »»   74 / 112
Bejelentkezés

Belépés

Hirdetés
XDT.hu
Az oldalon sütiket használunk a helyes működéshez. Bővebb információt az adatvédelmi szabályzatban olvashatsz. Megértettem