Fórum témák

» Több friss téma
Fórum » Műveleti erősítő
 
Témaindító: petrik, idő: Júl 31, 2005
Lapozás: OK   76 / 112
(#) zombee válasza zombee hozzászólására (») Máj 22, 2017 /
 
Első körben erre az integrátoros megoldásra gondoltam. A kimenőjel (SIN_RAW_OUT) egy alacsony törésfrekvenciájú (~0.16Hz) integrátorra kerül. Az integrátor kimenete kb. 6-8s alatt beáll a DC komponens negatív felére. Ez a "-DC" feszültség összegző kapcsolatba kerül a szinuszgenerátor "SIN+DC" kimenetével, és párba válogatott (R115, R124) ellenállásokon kiejti a DC komponenst, a kimeneten pedig "SIN/2" tiszta AC komponens lesz. Bár van egy olyan érzésem hogy R115 és R124 akár különböző is lehet, csak az AC komponens amplitúdója változik.
(#) Pafi válasza c27 hozzászólására (») Máj 23, 2017 /
 
Itt nem kritikus az ellenállások értéke, csak arra kell ügyelni, hogy ne terhelje túl az AMC1200 kimenetét, párszáz ohmtól fölfelé szinte bármi lehet, a felső határt a műveleti erősítő bemeneti árama határozza meg.
(#) Pafi válasza zombee hozzászólására (») Máj 23, 2017 /
 
Ezt szerinted hogyan fogja teljesíteni a kapcsolásod?

Idézet:
„Fontos kritérium még, hogy a frekvencia változtatásakor a beállási idő 50ms alatt legyen. (vagy jóval kevesebb).”


Már feltetted korábban ezt a kérdést, és akkor is kaptál választ, csak nem reagáltál rá.

Ismét leírom: a két feltételed ellentmond egymásnak. Nem lehet gyors a beállás, ha át kell vinni kis frekvenciájú jelet.

Amúgy hiába bonyolítottad el a kapcsolást, attól ez még ugyanúgy felüláteresztő szűrő.
(#) sdrlab válasza zombee hozzászólására (») Máj 23, 2017 /
 
És mi a probléma ? Az elv működőképesnek tűnik...
(#) kiszebra válasza sdrlab hozzászólására (») Máj 23, 2017 /
 
Szerintem az erősítés, mert kisebb erősítésekkel nem sziszegett. TL072-őt tettem bele. Vannak ennél kisebb zajúak is?
(#) sdrlab válasza kiszebra hozzászólására (») Máj 23, 2017 / 1
 
Ha nem ugrásszerűen jelentkezett a sziszegés, hanem fokozatosan, az erősítés növelésével arányosan jelentkezett, akkor valóban a saját zaja lehet az oka!
Van kisebb zajú, pl NE5534(5532), de meg kell nézni, mennyire jelent gondot az hogy ez nem FET-es bemenetű ?!
A hozzászólás módosítva: Máj 23, 2017
(#) Pafi válasza kiszebra hozzászólására (») Máj 23, 2017 / 1
 
Rengeteg megoldás lehetséges, de ha nem titkolnád a kapcsolási rajzot, sokkal könnyebb lenne.

Van feszültségzaj és áramzaj, vannak rosszul megtervrzett kapcsolások, vannak eleve zajos jelforrások, stb...
A hozzászólás módosítva: Máj 23, 2017
(#) zombee válasza Pafi hozzászólására (») Máj 23, 2017 /
 
A bekapcsolás (táp ráadása) után nem gond, ha kell 6-8 másodperc a beálláshoz. De menet közben már fontos, hogy a frekvencia váltása után azonnal használható legyen. Ez akkor teljesül, ha bekapcsoláskor (tehát nem az első mérésnél) aktiválom az AD9833 kimenetét valamilyen frekvenciával. Üzem közben az IC többé-kevésbé tartja az ofszetfeszültséget, de nincs kizárva hogy lassanként elmásszon. Akár a bemelegedés, akár az idő (hónapok, évek) múlásával ez biztosan változik. Ezért a fix ofszet (amit korábban többen emlegettek) biztosan nem jó. Hát marad a felüláteresztő szűrő, egyedül a szűrő fajtája az, amit nagyon kerestem.

Való igaz, a műveleti erősítős integrátor sem ad 100%-os megoldást kis (~10Hz) frekvenciákra, ha nem akarok órákat várni a kondi feltöltődésére, pedig a következő lépcső a másodfokú felüláteresztő szűrő lenne, bár kis frekinél annak is lenne lengése. Talán két csúcsegyenirányító lenne az ideális megoldás, esetleg integrátorral kombinálva, de az már tényleg bonyolulttá tenné a cuccost.
(#) Pafi válasza zombee hozzászólására (») Máj 23, 2017 /
 
Idézet:
„Ezért a fix ofszet (amit korábban többen emlegettek) biztosan nem jó.”


Pontosítsunk: önmagában nem ad tökéletes eredményt. De könnyedén kombinálható a szűrővel, így bekapcsoláskor nem féltápfesznyi, hanem csak százaléknyi eltérést kell a szűrőnek eltűntetnie.

A kettős csúcsegyenirányítót én is a bonyolultsága miatt nem ajánlottam. A másodfokú szűrőnek viszont semmi hátrányát nem látom, túllendülésmentesre is könnyedén méretezhető, és sokkal gyorsabb a beállása azonos hasznos sávi amplitúdótorzítás mellett. De a harmadfokú is alig bonyolultabb mint amit rajzoltál.
(#) kiszebra válasza Pafi hozzászólására (») Máj 24, 2017 /
 
Az a helyzet, hogy nem rajzoltam, csak tesztüzemben összeraktam egy próbapanelon, azért nem tudok adni. Pont emiatt nem véglegesítettem, hogy az ilyen hibákat kiszűrjem.

Kipróbálod másik opamppal, hátha javul a dolog!

Köszönöm a választ mindkettőtöknek!
A hozzászólás módosítva: Máj 24, 2017
(#) Pafi válasza kiszebra hozzászólására (») Máj 24, 2017 /
 
5 perc alatt papírra megrajzolni nem lehet? Vagy lefotózni a próbapanelt? Vagy megírni hogy milyen alapkapcsolás, milyen értékekkel, milyen tápfeszültségekkel? Emellett megírni hogy mi a jelforrás, kipróbálni rövidre zárt bemenettel...
(#) c27 hozzászólása Máj 30, 2017 /
 
Sziasztok!

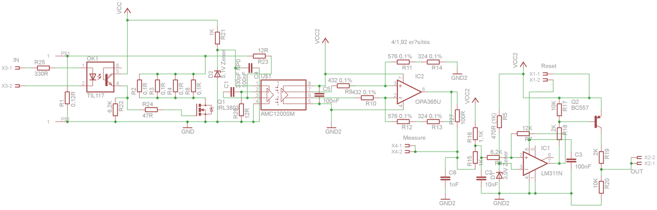
Csináltam egy hiszterézis komparátoros kapcsolást, az R15-re érkező jel 0-5V között változik (egy túláramvédelem része lenne) a komparátor bemenetére ennek megfelelően 2,5-4,75V közötti feszültség érkezik. A hiszterézis úgy van beállítva, hogy 1,96 az alsó és 4,55 a felső határérték. Kezdetben a R15-re 0V érkezik így a komparátor bemenete 2,5V-ot lát, elvileg induláskor a kimenetet 0V így amíg el nem éri a 4,55V-ot a Q2 tranyó be van kapcsolva. Ha eléri akkor pedig a kimenet átvált pozitívra a tranyó nem vezet, kikapcsolja a vezérelt áramkört az áramfelvétel 0-ra esik így a R15-re 0V érkezik. Ekkor a komparátor ismét 2,5V-ot lát, ámde az újrainduláshoz 1,96V kellene minimum.
A kérdés, hogy jó e a gondolatmenet és a kapcsolás, indulásnál rendesen elindul e a tranzisztor és a logikának megfelelően nem fog újraindulni ugye? A másik kérdés, hogy ha ez igaz, akkor egy újraindítást lehetne pl csinálni az X1-1 és X1-2-re kötött NC kapcsoló megnyomásával? Ez mennyire normális, ha a táppal resetelek, főként a kapcsoló prellegés/pergésére gondolok.

00.jpg
    
(#) Pafi válasza c27 hozzászólására (») Máj 30, 2017 /
 
A billenési szintek ellenőrzéséhez ismerni kellene Vcc2-t.

Elvileg jó lehetne attól eltekintve hogy az open collector kimenet miatt a kikapcsolt állapot nem biztos hogy tényleg ki lesz kapcsolva. A bemenet közvetlenül a tranyóra is hat, kinyithatja. Kellene még egy felhúzó ellenállás.

Resetelni inkább a bemenet felől kéne.

Amúgy valószínűleg jóval egyszerűbb is lehetne az egész...
A hozzászólás módosítva: Máj 30, 2017
(#) c27 válasza Pafi hozzászólására (») Máj 31, 2017 /
 
Bocs lehagytam, a Vcc2 5V.
Igen végigszámoltam kicsit keményebb felhúzóellenállás kellene a 10K helyett, pl. 1K úgy már jó.
Resetelni azért nem akarok a bemenet felől, mert csak úgy lehet, ha külső módon megváltoztatom a bementet, vagyis az áramfelvételtől jövő feszültséget, de addig amíg ezt teszem a védendő áramkör védtelen lesz. Szóval vagy csak egy nagyon rövid impulzussal tehetném meg ami plusz alkatrészek vagy a tápnak nyomok egy resetet. Mindenképpen külső manuális resetelést akarok.
Ha lehetne egyszerűsíteni adhatsz tippeket, szívesen venném.
(#) Pafi válasza c27 hozzászólására (») Jún 2, 2017 /
 
Idézet:
„1,96 az alsó és 4,55 a felső határérték”


Melyik feszültségre vonatkozóan? Egyszer úgy tűnik hogy a bemeneti pontra értelmezed, máskor meg a komparátor feszültségére, de az önmagában is ellentmondásos, mitől lenne 1,96V a billenési küszöb? Jó lenne tisztázni a követelményeket, definiálni a mérőpontokat. Én abban sem lennék biztos, hogy tényleg 0 és 5V közti a bemenő jel, a bemeneti áram jelentős mértékben elhúzhatja.
(#) Pafi válasza c27 hozzászólására (») Jún 2, 2017 /
 
Szóval ha jól értettem, az alsó határnak nincs is funkciója, hiszen nem arra, hanem a reset gombra kell újraindulnia. Tehát egy monostabil, resetelhető kapcsolás kell neked. Tessék!
(#) c27 válasza Pafi hozzászólására (») Jún 3, 2017 /
 
A lényeg, hogy amikor a komparátor bemenete eléri a 4,55V-ot a kimenete megváltozik és ez hatással van a bemeneti feszültségre is. Az 1,96V az nem számít nincs szerepe csak annyi, hogy alacsonyabb legyen minta az alaphelyzetben létrejövő feszültség. Mert ha alaphelyzetben 0A az áramfelvétel akkor az R15-re 0V érkezik az R16-tal a komparátor bemenetére 2,5V-ot képeznek és csak annyi, a lényeg, hogy az alsó szint ennél kisebb legyen, hogy ne induljon el magától az áramkör.
Ez a monostabil resetelhető kapcsolásban nem vagyok biztos, hogy tényleg jó lesz. Felteszem a komplett kapcsolási rajzot, úgy jobban lehet majd követni. A lényeg, hogy amikor az OPA erősítő kimenetén kb. 4,1V van (kicsit több mint 10A) "valami váltson át". Ezért gondoltam ezt a komparátoros megoldást a tranzisztorral a végén.
Az AMC alapból 8x erősítéssel rendelkezik az OPA pedig csinál egy 4/1,92-es erősítést (kettő együtt 16,666), normál helyzetben a 0,12R és a 4x0,1R ellenállások párhuzamosan vannak (plusz a fet adatlap szerint 0,005 a grafikonokból kerestem ki adott paraméternél, de ha kicsit eltér nem nagy ügy) az eredő ellenállás kb. 0,024 ohm. Ezzel a 16,66666 erősítéssel 10A-nél 4V van az erősítő kimenetén tehát ha 4V-nál kicsivel több van, akkor a komparátor kimenete átbillen és a védelem működésbe lép. Nem gondolom, hogy egy monostabil 555-ös áramkörnek be lehet adagolni, hogy 4,1V-nál változzon meg a kimenete. (De egyébként mindegy hogy 4,1 vagy 4,4 a komparátornál meg az R15 és R16-tal osztogatom a feszültséget, amikor az erősítő kimenetén kb. 4,4V van az R16 fel van húzva 5V-ra akkor a komparátor 4,7V-nál változtatja meg a kimenetét pontosabban 4,75V, d emint írtam nem ez a lényeg, hanem, hogy váltson a kimenet és, hogy az áram leesésével -az a bemeneti feszültséget is jelenti- a kimenet ne változzon a resetelésig.) Igazából volt egy olyan tervem, hogy egy monostabil áramkörrel csinálok egy 1usec impulzust és azzal hatok a komparátor bemenetére így ugyan 1usec-ig védtelen lenne a védendő áramkör. Ha kicsit kusza lett bocs érte kicsit késő van már.
A hozzászólás módosítva: Jún 3, 2017

01.png
    
(#) Pafi válasza c27 hozzászólására (») Jún 3, 2017 /
 
Idézet:
„Nem gondolom, hogy egy monostabil 555-ös áramkörnek be lehet adagolni, hogy 4,1V-nál változzon meg a kimenete.”


Pedig lehet. Ez az 555-ös egyik alapvető funkciója.

Idézet:
„csak annyi, a lényeg, hogy az alsó szint ennél kisebb legyen, hogy ne induljon el magától az áramkör.
Ez a monostabil resetelhető kapcsolásban nem vagyok biztos, hogy tényleg jó lesz.”


A kapcsolás amit rajzoltam, pontosan azt csinálja amit kértél. A komparátorosod viszont ki tudja hogy egy tápelvétel után milyen állapotban indul, valószínűbb hogy lekapcsoltban.
(#) Pafi válasza c27 hozzászólására (») Jún 3, 2017 /
 
Idézet:
„alaphelyzetben 0A az áramfelvétel akkor az R15-re 0V érkezik az R16-tal a komparátor bemenetére 2,5V-ot képeznek”


Biztos vagy te benne hogy azt írod amit gondolsz? Jól nézd meg a rajzot! Tényleg azt gondolod hogy a komparátor bemenetén van 2,5 V?
(#) c27 válasza Pafi hozzászólására (») Jún 3, 2017 /
 
Helló!

Amikor a komparátor bemenetét emlegetem, akkor magára a hiszterézis komparátorra gondolok és annak elengedhetetlen része az R6 és R7 tehát ekkor a bemenet alatt az R6-ra érkező feszültségre gondolok. Bocs ha nem voltam egyértelmű.

Az 555-ös kapcsolást megnéztem alaposabban. A z R1 és R3-mal beállíthatom a komparálási szintet. A C1 értéke mi alapján lett 10nF ez csak ilyen saccolás? Nyilván kisebb értéket kell választani, mert a nagy kondi lassabban töltődik ami idő és amíg a kondi feszültsége az 1/3 tápfesz alatt van (és az SW1 be van kapcsolva) a védelem nem fog működni (már ha jól gondolom).
Főleg, ha az SW1 be van kapcsolva a kondi töltődik 1/3 tápfesz alatt van a feszültsége ezalatt a kimenet magas szinten van, és tegyük fel, hogy a threshold-ra 2/3 tápfesznél nagyobb érkezik akkor mi a helyzet? Egyszerre van logikai 1 az S és R-en.
Egyébként lehet jó lesz ez is, ha C1-et be lehet állítani, hogy 1usec-nél kisebb lesz az az idő amíg a kondi feszültsége 1/3 tápfesz alatt van resetelésnél. A másik amit nem találtam a sebességbeli adat, milyen gyorsan tud reagálni ha változik a thresholdra érkező feszültség. Rise és fall time 100ns, de response time? Vagy az elhanyagolhatóan kicsi?
(#) Pafi válasza c27 hozzászólására (») Jún 3, 2017 /
 
Idézet:
„magára a hiszterézis komparátorra gondolok”


Korábban kellett volna szólnom hogy ilyen nincs. Olyan van hogy hiszterézises bemenetű áramkör, de ez teljesül az R15 előtti pontra is.

A reakcióidő ha nem is elhanyagolható, azért elég gyors, 100 ns nagyságrendű. Biztos hogy van ilyen gyors a védelmed többi eleme?

Hogy egyidejű S és R bemenetre mit lép, az sajnos indefinit, a belső FET-ek csatornaellenállásaitól függ, de valószínű, hogy a megelőző állapotban marad.

Igen, a 10 nF csak egy demonstratív érték a szimulációhoz, lehet csökkenteni.
(#) c27 válasza Pafi hozzászólására (») Jún 4, 2017 /
 
Egyébként azt meg lehetne valahogy oldani, hogy indulásnál magától 5V legyen a kimenet és amikor átbillen csak akkor kelljen resetelni? A reset dolgot jobban szerettem volna függetleníteni egy nyomógombra és semmi más nem piszkálhatna bele. Végső esetben ott a mikrovezérlő azzal megadhatom a kezdeti indítást, de kicsit elegánsabb lett volna, ha a reset tényleg csak reset.

A védelem gyorsasága elég relatív, ha úgy nézzük az AMC1200 nem valami gyors (legalább is nem nsec tartományban), de a többi elem az OPA az 555 és az 555 után lesz még egy tranyó, ami lekapcsolja a meghajtók bemeneteit ezekkel szerintem nem lesz gond, ennyi a védelem. Egyébként ha már ott a mikrovezérlő nyilván azzal is nézem az áramfelvételt, szóval ha baj van akkor az is intézkedik.
(#) Pafi válasza c27 hozzászólására (») Jún 5, 2017 /
 
Természetesen meg lehet oldani hogy egy kis áramkör érzékelje a bekapcsolást és elindítsa.

Az AMC1200 60 kHz-es, ez kb. 2,5...5 us késleltetést okozhat.
(#) c27 válasza Pafi hozzászólására (») Jún 5, 2017 /
 
Igen tudom az AMC ennyit tud, de ha már ilyen legalább az utána lévő alkatrészek legyenek gyorsak, ne növeljem feleslegesen a reakcióidőt.

Milyen áramkörrel lehetne megoldani az automata bekapcsolást, amely nincs hatással a resetre? Tehát csak az első indításnál indítaná el az áramkört utána már nem, de valami nagyon primitív kis helyigényű és minimális alkatrészeket tartalmazó valami kéne. Bár szerintem egy tranzisztorral és pár ellenállással nem fog menni, esetleg két tranyóval, de nem tudom annyit megér e az a luxus, hogy elsőre elinduljon magától.
(#) Pafi válasza c27 hozzászólására (») Jún 6, 2017 /
 
Valóban, 1 tranyó nem elég meredek, a tipikusan sok ms-os bekapcsolási folyamatból 1 us körüli impulzust gyártani már két tranyó, vagy egy komparátor kell.

Én a ClassD végfokaimban egy 4-es nand kapuval szoktam megoldani a védelmi logikát. 2 kapu a resetelhető tároló, 2-ből pedig egy időzítőt szoktam csinálni, ami 0,5 s múlva automatikusan újraindítja.

Csatolva csak a védelmi rész, manuális resettel.

Csak ennek már semmi köze a műveleti erősítőkhöz. Igazából a feladatnak sem volt, egy szekvenciális logikai függvényt akartál megvalósítani, a bemeneti logikai döntési szinted volt az egyetlen analóg mennyiség, és az sem kritikus.
A hozzászólás módosítva: Jún 6, 2017
(#) zamatőr hozzászólása Júl 1, 2017 /
 
Üdvözletem!
Egy kapcsolási rajz szerkesztést kérnék . Bemenő feszültség 0-70 mV ac 50 Hz adatok a képen . Kimenet terhelés igény 20 mA Led
Köszönöm.
(#) zamatőr válasza zamatőr hozzászólására (») Júl 1, 2017 /
 
Ez a kapcsolás jó lehet? Alkatrész értékeket pótolná és módosítaná valaki?
(#) Bakman válasza zamatőr hozzászólására (») Júl 1, 2017 /
 
Nagyon sok hiányosság van a kérdésben, nem lehet rá pontos választ adni. A 70 mV AC tulajdonképpen csúcs-csúcs, effektív stb. érték? A kapcsolási rajz szerint a 70 mV nem megy nulla V alá. Ez így van? Tulajdonképpen mit csináljon a LED? A feszültséggel arányosan világítson?

Egyszerűbb lenne ha lerajzolnád, milyen a bemenő jel és milyen legyen a kimenő.
(#) zamatőr válasza Bakman hozzászólására (») Júl 1, 2017 /
 
A bemenő jel 50 Hz szinusz. Nem megy nulla alá, egy áramváltó kimenő jele 50 ohm terhelésen.
35-70 mV bemenő jelnél a potméter állásától függően ki-be kapcsol. Tehát ha nagyobb a jel a beállítottnál a kimeneten lekapcsolja a led-et.
(#) Pafi válasza zamatőr hozzászólására (») Júl 1, 2017 /
 
Az előerősítő "+" bemenetét egy ellenállással munkapontba kell állítani. Ez lehet akár GND is. Hogy mekkora ellenállással, az a csatoló konditól is függ, de nem kritikus. Mondjuk 10k és 1 uF. Egyébként jó a rajz. Most pontosan végigszámolgatni nem fogom, de nagy hiba nincs ezen kívül.
Következő: »»   76 / 112
Bejelentkezés

Belépés

Hirdetés
XDT.hu
Az oldalon sütiket használunk a helyes működéshez. Bővebb információt az adatvédelmi szabályzatban olvashatsz. Megértettem