Fórum témák
» Több friss téma |
Jaja azt képletet rosszul írtam, de a 400mA 60W os izzóhoz csúcsértékre jó. Az ellenállást meg elszámoltam.
Azt hogy milyen hőmérsékletre fog felmelegedni azt több tényező befolyásolja, pl környezeti hő (izzó mellett melegebb van) és a karakterisztikája, hőellenállása, felülete az NTC nek. valahol meg kell álljon. De a 100 fokot az izzó mellett biztosan eléri, márcsak az izzó miatt is, plusz sajátmagát is fűti, amíg be nem áll a termikus egyensúly, ezért számoltam a 100 fokkal. Gyakorlatilag ki kell próbálni, szerintem 150 fokot is eléri majd, ahhol az izzó feszültségesése meg már 3%. Több párhuzamos izzónál azok eredőjével kell számolni ugyan úgy, ahogy az elöbb. Több párhuzamos/soros NTC az jó ötlet, csak megint többszörös lesz az ára.
Tehát akkor a 60W-os izzóhoz számított 470Ω-os hidegellenállású NTC az ideális. A kérdés az üzemi hőmérséklet. Szerintem minél kisebb a mérete, annál kevésbé tudja leadni a hőt, tehát annál jobban melegszik, és annál magasabb lesz az üzemi hőmérséklete, és persze annál olcsóbb is.
Mellékeltem, hogy 470Ω-osban lehet kapni 450mW-osat. Ez vajon mit jelenthet? Mert ha a P=R*I^2 = (470*0,09)*0,26^2= 2,85W jön ki 100°C-on. 150°C-on =R*I^2 = (470*0,25)*0,26^2= 0,79W>450mW Tehát nem hogy hideg lenne, de még túl is melegszik. Ha ez igaz, akkor inkább kell 2 db1kΩ-os/450mW-os párhuzamosan, vagy kisebb hidegellenálású NTC ellenállást kell alkalmazni, de akkor ezzel csökkentjük az izzó védelmet is.
Nem tud túlmelegedni, minnél melgebb annél kevesebb a veszteség ami fűtené, ez így negatív visszacsatolást jelent, és valahol meg fog állni a hőmérséklete.
Nem tudom megsaccolni, hogy hol fog megállni, ki kell próbálni. A teljesítménydisszipációját meg nem tudom hova tenni, hiszen változik az ellenállása.
Lehet, hogy ez így van, de akkor nem értem, hogy miért.
Az adatlapról leolvasható, hogy általában 100°C-on 9% és 150°C-on 2-3 %-a az ellenállása a 25°C-on mérthez képest. De nem nulla. Így az adott ellenállás és rajta átfolyó áramerősség meghatározza a fogyasztását. Ezt számoltam ki az előzőleg. Ezt egyébként egyszerűbben is kiszámolhattam volna, mert kiszámoltuk, hogy a veszteség 5% alatti, tehát kisebb kerekítésekkel 100°C-on az NTC fogyasztása 60W 5%-a 3W, és 150°C-on pedig 0,79W. Akkor most mit jelent, hogy 450mW-os az NTC? Attól tartok, hogy ez a teljesítmény kevés lesz ide. Én azt gondolnám, hogy a 450mW azt jelenti, hogy ha az NTC eléri a maximális 150°C-ot és a fogyasztása 450mW, akkor a hőmérséklete nem emelkedik tovább, hanem stabil. De igazából nem tudom.
Már mért ne emelkedhetne 150 fok fölé a hőmérséklete?
Ha a rajta eldisszipált teljesítmény és az ő felülete hőellenállása, hőemelkedést határoz meg. (viszont azzal hogy emelkedik a hőmérséklete az eldisszipált teljesítmény csökken NTC jelleg miatt, így kisebb hőmérsékleten kell hőegyensúlyba kerülnie, mintha csak sima ellenállás lenne.) Szerintem 200°C ná márl biztos egyensúlyi állapot túloldalán lenne.
Csak a példa kedvéért csatoltam egy termisztor adatlapjának részletét. Ebben hőmérsékleti korlátokról ír. De ha netán forrasztanám az NTC-t, akkor 170°C felett valahol a forrasztás is elengedne.
Nem tudok jobbat mondani, mint hogy ki kell próbálni, ha túl magas hőmérsékleten jár, akkor olyan párhuzamos variációt kell kikisérletezni, amik együttesen alacsonyabb hőmérsékleten járnak.
pl 2 párhuzamos 1K hidegebben fog járni, mint egy 470 ohmos. De lehet hogy egy darab 470 ohmos is beáll elfogadható hőmérsékletre (az izzótól 10 centire hidegebb van...)
Jobb híján ki kell kísérletezni. De ha ez így van, akkor ez azt jelenti, hogy védett teljesítménnyel arányban kell vásárolni megfelelő teljesítményt elbíró NTC-ket. De ez valahol logikus is. Csak ez az arány, ami kérdéses.
A 67Ω-os kezdeti izzó ellenálláshoz képest a 470Ω NTC ellenállással az izzó maximális indulási feszültsége 400V helyett csak 400V*67/(470+67)= 50V (1/8). 220Ω esetén 93V (1/4-1/5 között) lenne. Tehát így csökkenthető költség és a védett teljesítmény aránya, de ekkor a védelem is csökken. A méréskor figyelhetném az NTC hőmérsékletét. Ezt egy infra hőmérővel is lehetne, vagy az NTC feszültségéből is lehet számolni. De azt is lehet, hogy csak egyszerűen rákötöm a 60W-os izzóra, és vagy elfüstöl, vagy nem.
Az is bennevan a pakliban hogy nem fogja bírni a bekapcsolási tranzienst, és szétrobban, vagy egyéb módon puszul el szegényke (elég kicsi, és kezdetben jó sok disszipáció lesz rajta).
Talán az utolsó módú számolási mód lenne jó, ahol a bekapcsolási maximális áramcsúcs nem (sokkal) nagyobb, mint a névelges áram csúcsértéke. Vagyis akkora hideg NTC kell, hogy a hideg izzóval kiadja az izzó meleg ellenállását.
Ha van valakinek ilyen irányú tapasztalata, hogy mit bírnak az NTC-k, akkor kérem, hogy írja meg, hogy feleslegesen ne kelljen vennem és kifüstölnöm az NTC-ket, hanem egyből a megfelelőt vehessem.
A (#285136) pittyu hozzászólásában is
http://www.hobbielektronika.hu/forum/topic_5100.html termisztorral védi az izzókat 600W-ot egyetlen NTC-vel, amelyben az NTC korlátjának nem a teljesítményt, hanem az áramerősséget adja meg. De az eddig talált NTC-knél nincs megadva a maximális áramerősség. Találtam egy megoldást, ami kiküszöböli a problémát az alábbi linken: http://www.audiodiy.hu/viewtopic.php?t=1231&start=0&sid=9ea4e617946...d61d85 Ezt mellékeltem.
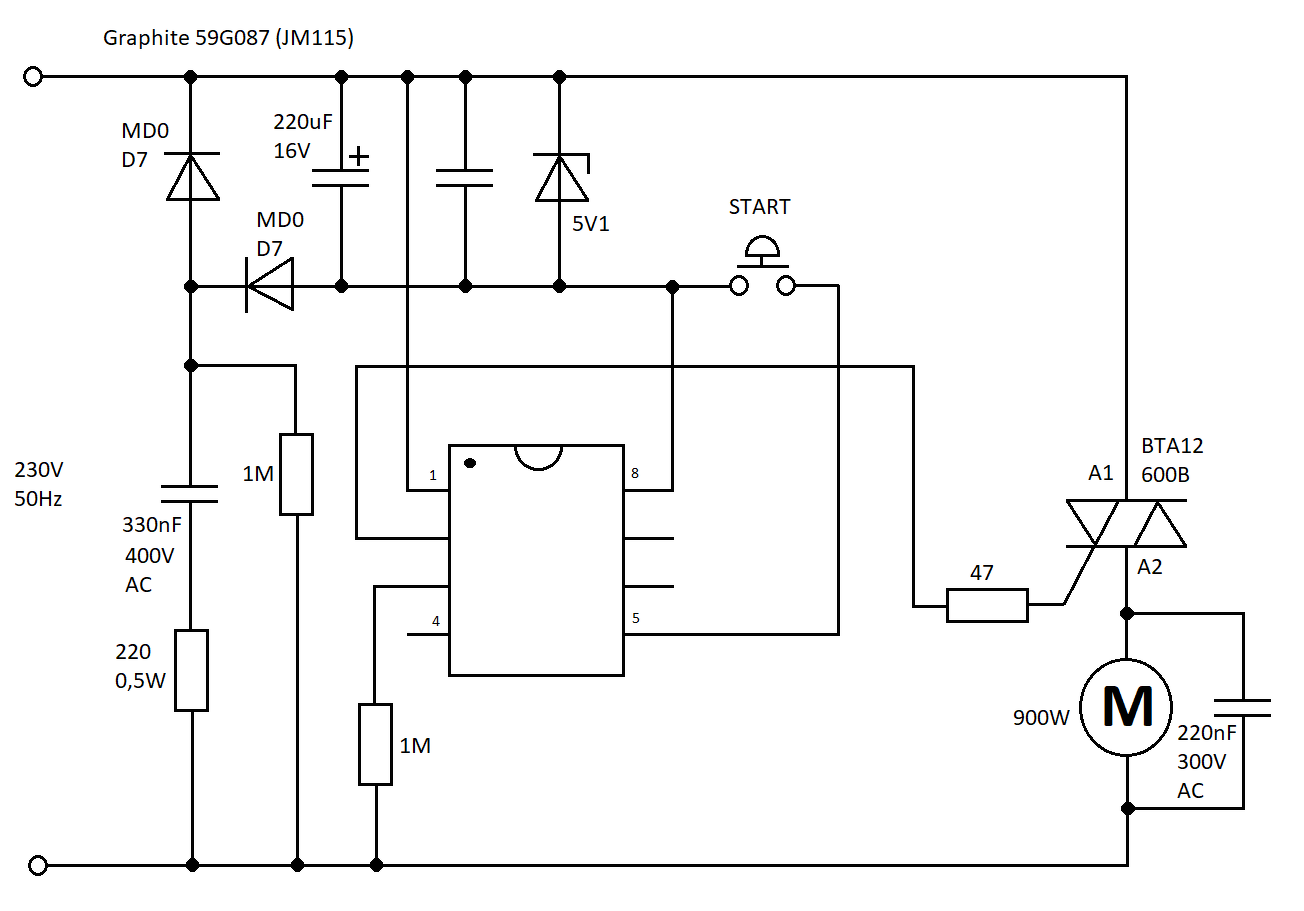
Egy Graphite 59G087-es, 125mm-es, 900W-os sarokcsiszolónak elromlott a bekapcsolója.
Nem sima érintkezős, elektronikus. Sajnos már szétfeszegetve kaptam, így a javításnál a mechanikai összerakás volt a legkócosabb rész. Ki volt öntve valami fekete műanyag szerű anyaggal, nem is lágy nem is túl kemény volt, ki lehetett kaparni. Az IC típusát nem sikerült kideríteni, de nem is volt fontos, a soros 220Ω-os ellenállás szakadt meg. Mint kiderült lágyindítás nincs, csak a nullátmenetet figyeli. Nem kapható, csak hasonló, ami ide nem fér be, ezért a javítás miatt a gyárival azonos módon üzemeltethető maradt. A visszarajzolásnál feltüntettem az azonosítható értékű alkatrészeket. A hozzászólás módosítva: Júl 12, 2022
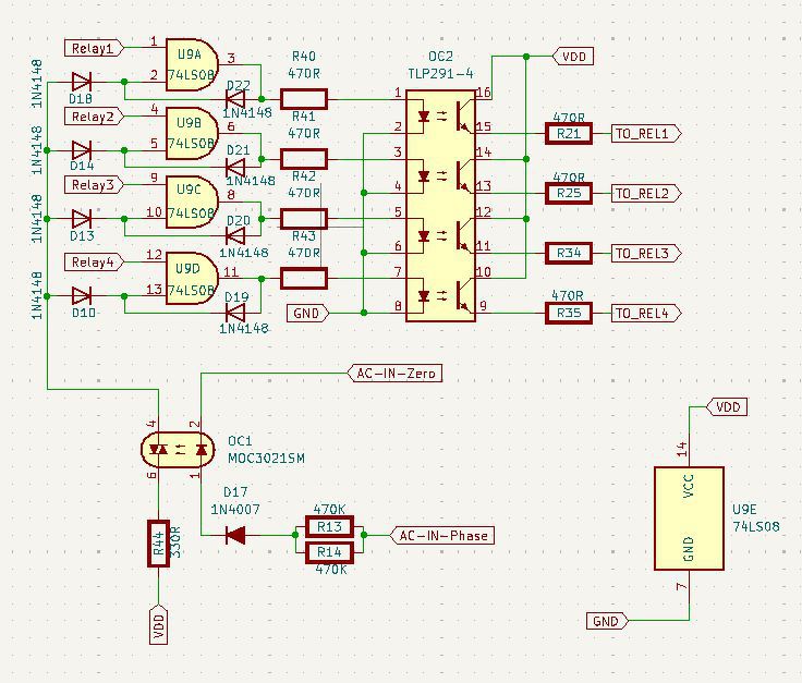
Nullátmenet kapcsolás ellenőrzéseSziasztok!Mivel van ilyen téma nem kezdek újat. A kérdésem az lenne hogy csináltam, egy kapcsolást amely egy mikróvezérlővel (ESP32) működtetett relét tesz nullátmenetnél kapcslóvá. Szeretném ha valaki aki nem olyan rozsdás mint én megnézné hogy nem toltam-.e el benne valamit. Köszönöm! Magyarázat: A RelayX -en jönnek az ESP-ről a vezérlőjelek, a TO_RELX ek mennek a relék felé egy fetet AO3400A-t vezérelnek. A MOC érzékeli a nullátmenetet, és amikor '0' van magas jelet ad az ÉS kapuk egyik lábára. Ha a relé vezérlés aktív akkor az ÉS kapu meghajtja az optocsatolót vagyis a relé behúz. Mivel nem lenne jó ha csak 0-nál lenne behúzva ezért a kimenetet visszaviszem az ÉS kapu nullátmnenet lábára. Azért hogy ne az összes ÉS kapun legyen magas jel a visszacsatolástól, diódákkal akadályozom meg hogy minden láb magasan legyen. Az egyik dióda megakadályozza hogy a MOC-tól bejövő jel megemelje az ÉS kapu kimenetét, A másik pedig a visszacsatolt kimenetet nem engedi a többi bemenetre.
Szia!
A MOC gyors a digitális rész optocsatoló gyors, de a relé amit majd meghajtasz az lassú. Késni fog a bekapcsolással 10ms nagyságrendet, minél nagyobb a relé annál lomhább is, és ez mindegyik relénél más és más, üzemi paraméterektől is változik... így igazából nincs értelme nullátmenetre szinkronizálni, a kontaktus valódi létrejötte az nem nullátmenetnél lesz. A digitális részben van hiba is, az AND kapu diódával összefogott bemenete határozatlan potenciált vesz fel amikor a diódák előtt jobb és bal oldalt is nulla állapot van. Illene egy lehúzó ellenállással fixálni az állapot logikai szintjét nullára.
Szia!
Köszönöm a tanácsot, A bemeneten levő vagy a visszacsatoló diódát? Esetleg a kettő között?
A kettő között tulajdonképpen az IC bemenetet...
Hello! Mind amellett, ahogy Gulyi88 is írja, hogy értelmét veszíti a dolog a relével, csak szólok, hogy a MOC3021 pont nem nullátmeneti kapcsoló.
Igen köszönöm, Összekevertem vélhetőleg félrekattintottam.
Szia!
Így valahogy ahogy a mellékletben van? Az idő pedig, a relé és az áramkörök a leírások alapján ha nem is nullánál de nulla közelében fog kapcsolni. Tudom hogy ez optimális meg totál vákumban szupravezetőkkel, de ha legalább a csúcsot elkerülöm az elég. Az előző áramkörökben nagyobb terhelés hatására a vezérő sokszor lefagyott. Terhelés nélkül ment mint a tervezés csodája Amint terhelés került rá a terhelés függvényében sűrűsödött a lefagyás. Az új verziónál amennyire lehet szeparálok galvanikusan leválasztok és próbálom csökkenteni a "rúgást". Elvileg max 10A-t tudok kapcsoni gyakorlatilag 8A a max amit eddig találtam 350W motornál 2-3 kapcsolás után lefagyott az áramkör. ~60W motornál akár 1-2 napig is ment.
50 Hz-es jelben 10 ms-onként van egy nullátmenet. Ennyit, esetleg ennek többszöröség, illetve a kettő között bármennyit késleltethetnek a relék, tehát éppen semmit nem fogsz elérni ezzel, mert gyakorlatilag nem lehet megjósolni sem, mikor zár a relé érintkezője. Vannak kimondottan nullátmenetnél kapcosló szilárdtest relék, abban minden benne van amire neked meglátásod szerint szükség van.
Idézet: Inkább ezen a vonalon haladj tovább: Mikrokontrollerek zavarszűrése (perpillanat csak 14 oldal). „nagyobb terhelés hatására a vezérő sokszor lefagyott”
Hali!
Én nem értem ott a DC oldalon miért ragaszkodsz a MOC-hoz, mikor az egy optotriak, és ha DC-n begyújtod, akkor úgy marad, az életben nem kapcsol ki.
Igazad van.
Sokan nem tudják hogy szilárdtest reléből is sokféle van, még olyan is, ami pont a feszültség maximumánál kapcsol be.
Ok Elfogadom érveidet. Javasolj nekem egy Nyákba/ra szerelhető 10A kapcsolni képes, 3,3 vagy 5V feszültséggel vezérelhető kb 10X20X20 mm méretű nullátmenetnél kapcsoló SSR-t. 4db G5Q-5V-EU-t kellene kiváltanom. A méretek kicsit eltérhetnek amíg a nyákon elférnek. A nyák mérete adott, max alkatrészeket tudok odébb tolni. De ugye annak is vannak határai.
Köszönöm! |
Bejelentkezés
Hirdetés |











Amint terhelés került rá a terhelés függvényében sűrűsödött a lefagyás. Az új verziónál amennyire lehet szeparálok galvanikusan leválasztok és próbálom csökkenteni a "rúgást". Elvileg max 10A-t tudok kapcsoni gyakorlatilag 8A a max amit eddig találtam 






