Fórum témák
» Több friss téma |
Fórum » NYÁK-lap készítés kérdések
A témában nincs helye a nem szakmai indíttatású vitáknak, ezért a szabályszegést elkövetők azonnali figyelmeztetés nélküli kitiltásban, vagy némításban részesülnek. Ugyan így járunk el azokkal szemben, akik "blog"-nak nézik a fórumot. Ezt mindenki tartsa szem előtt!
Mennyi a lassú?
Mert szerintem a 10 perc se gáz.
Hát nem is tudom hogy egy vagy két évig el e állna itthon mivel többnyire a suliban készítek nyákokat de itthon is szoktam csinálni bár nem túl sokszor. És hát az elég gáz lenne ha feloldanám a granulátumot és mikorra maratni szeretnék vele már csak víz lenne. Szerintetek akkor melyiket válasszam? Eddig vas kloridom volt amiből 0,5l bírta két évig és most már nagyon tele van.
Köszönöm a válaszokat.
Korrigáld, nem nagy ügy! Megméred mekkorát nyúlott(mert akkor én is beleszámolom!)?
Mindegyik jó, de mindegyiknek van pozitív és negatív oldala.
A vasklorid oxidál mindent a környezetében és büdös, cserébe életed végéig tárolhatod, és nem olyan nagyon lassú. A sósav&peroxid villámgyors, de büdös, és lebomlik, nem tárolható A perszulfát nem büdös egyáltalán, nem bomlik el (tudtommal!), de lassú. A Te döntsed, mit használsz. Én vaskloridot, mert egy kedves fórumtárs jóvoltából akkora mennyiséggel rendelkezem, amit több élet alatt sem fogok tudni felhasználni.
Nem bomlik el. Volt már hogy fél-háromnegyed évig nem használtam, csak nagy ritkán.
Érdekes a gondolatod a lassúságról...
Vaskloridnál más oldja, és más oxidálja? Na-Perszulfát: Tudtommal: rövid életű oxigén atomokat tartalmaz (létrejön, egyesül, stb, egyensúlyban van), amely egy pillanat alatt oxidálja a rezet, ez tényleg pár másodperc alatt tökéletesen látható is. Kénsav keletkezik a na-perszulfátból, ami oldja a réz-oxidot. Én ennyit tudok róla, évek óta bevált módszer nálam ez az anyag. Én nem is szeretnék jobban belemenni a kémiába.
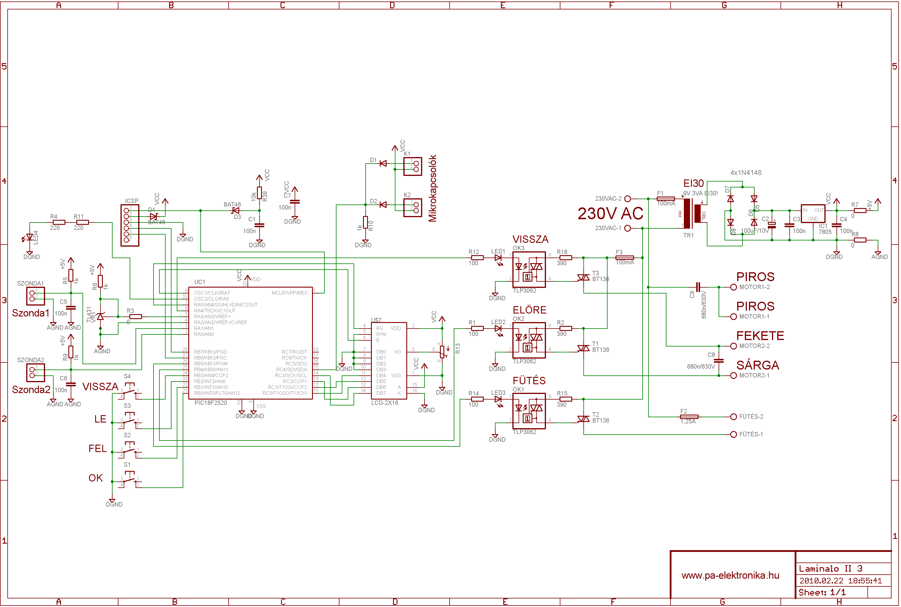
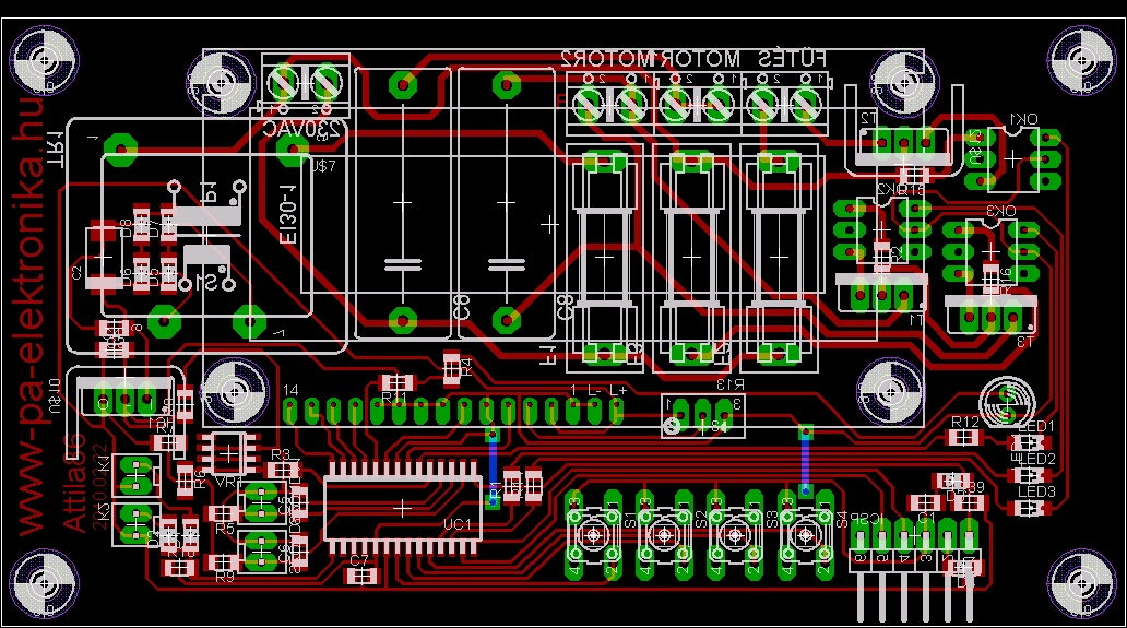
Elkészült a laminálóm programja. Már mind a hat üzemmódja működik és ékezetes karakterekre cseréltem a szövegek betűit.
Után akarja valaki építeni a laminálómat? Mert ha igen, akkor feltöltöm ide a nyáktervet és a HEX-et. Egyébként csak az új weboldalam elkészülte és a cikk megírása után publikálnám a programot, de ha valakinek sürgős akkor már most is utánépítheti. Kell hozzá egy nem gazdaságosabbik teszkós lamináló és egy ILYEN motor. A PIC 18F2520.
Használd egészséggel!
Szerk.: A nyák a szélein kicsit szellős, ez azért van hogy pont belepasszoljon a Lomexes P74-es műszerdobozba.
Nagyon köszönöm! Szerintem nagyon jól sikerült!
Szia! Ha véglegesítem akkor csinálok teszteket leírom az eredményeket! Holnap talán kész lesz a kapcsolóüzemű táp megszívatott rossz helyre kötöttem a szekunder tápot (van még egy 12V-os szekundertekercs csak az az áramot nem bírja azt melegedett mint a fene nem rajzoltam le csak úgy terveztem a nyákot nehéz is volt a hibát visszafejteni
) Rohadt tükörkép Amúgy teljesen utánépíthető verzió analóg léptetőmotor és hőszabályzásra magával a kapcsitáppal!
Köszönjük Attila! Talán egyszer megépítem de én meg a teljes analógnál maradtam bár az elején a pic-es verzión gondolkoztam csak nem fér bele ezért terveztem egy sima tacskósba való nyákot mit holnap teszek bele! Én is közzéteszem ha megbízhatóan működik a sajátom jól jöhet a léptetőmotoros építőknek!
Ez meg engem érdekel majd
![]() Ha PIC-eset akarok, az saját fejlesztés lesz. Bevallom kicsit irigy vagyok most... Attila ott tart, hogy talán soha nem érem utol
Én is kicsit irigy vagyok bevallom de én is meg fogok próbálkozni a kontroller programozással azt majd kiderül,hogy megy
Majd erőltetem Én inkább gyakorlati ember vagyok
Minden esetre gratulálok neki, hiszen nem kevés fejlesztői munka áll mögötte!
Remélem azért számíthatunk majd a segítségére a "mester úrnak"
Igazad van
, a vas-kloridnál is így van ... Sorry.Az én kérdésem a következő: melyik nem mar alá? D
Holnap kapok kölcsön egy infra hőmérőt, azzal bekalibrálom pontosabbra a lamináló programját. Szóval lesz egy új, 1.01-es verzió.
Ez tetszik nagyon a PIC-es áramkörökben, hogy ha később valamit módosítani szeretne az ember akkor nem kell újjáépíteni az áramkört vagy a panel fölött összedrótozgatni a plusz alkatrészeket, egyszerűen csak átírjuk a PIC programját, beleégetjük és már megy is.
Engem is megszívatott a nyomtatóm, egy egész napom pocsékba ment a torzítás megoldására.
Most ott tartok, hogy elkészült a nyers terve annak a nyáknak, ami a gyári dobozba belefér és minden rajta van ami kell(motor lassú, gyors kapcsoló és szabályzó potik, fűtés hőfokbeállítás külső potival, belső trimmerrel(jumperrel választható), fűtés lekapcsolóval a kíméletes lehűtés érdekében(forog a motor közben). A 2 LED a gyári hely alatt van(kis eltéréssel), Olyan trafót választottam, ami befér pont(még tesztelnem kell bírja-e a terhelést!). A triakok(BT138) gyári ajánlás szerint szűrve. A kivitel olyan, hogy érintésvédelmi szempontból megfelel, azaz megfelelő szerelés után a véletlen áramütés kizárt. A laminálót lehet használni nyitottan és zártan is, ezt csak a szükséges hőfok határozza meg(130°C ig lehet zártan is használni(pl. az eredeti funkciónak megfelelően), felette le kell venni a tetejét, különben elolvad szerintem, de majd tesztelem! .) Annak aki elveszett volna a sok lamináló áramkörben, az én megoldásomnál nem kell motort cserélni és mást sem, csak az áramkört kell megépíteni és működik, a leggazdaságosabb lamináló típus esetén(van ahol még mindig 3000Ft)!
Mind alámar. Olyan nincs ami nem mar alá, az max. mechanikus cnc maróval lehet marni. Marni nem maratni.
A maratásnál mind alámar, csak nem mindegy mennyire. Nekem a nátriumperszulfát bevált. Olcsó, nem büdös, látszik mikor telítődik, lassú, de kíméletes.
Már régen meg szerettem volna kérdezni mert én a hasoló projiknál mindig sokat szenvedek a menu megirásánál , hogy te milyen nyelven progizol (ASM vagy C).ASM-be elég körülményes MENU rendszert kreálni (vagy van valami trükk amire még nem jöttem rá) a C-t most erőltetem :eek2: csak lassan haladok vele.Nagyon tutti lett a Laminálód
Assembly-ben programoztam. A menürendszer működése elég összetett, hosszadalmas lenne leírni...
Lehet hogy van erre valami trükk, én nem néztem ennek utána, csak az első ötletet megvalósítottam ami az eszembe jutott.
Bár nagyon úgy tűnhet, de nem mindegy ám hogy a KTY84-et hogyan kötjük be! Én csak hat órán át méricskéltem mire rájöttem.
Muszáj lesz venni hűtőspray-t...
És mi a helyes bekötés?
Csak azért kérdem, mert én még áramkörtervezés előtt állok.
Ugyanúgy, mint egy diódát, polaritás helyesen.
Köszi.
Nekem is az ASM az erősségem,csak gondoltam megkérdezem hátha van valami tök 1*dolog amire nem jöttem rá(de akkor sajna nincs )álltalában a progim 90%-át a menu leprogizásá foglalja el. Na mindegy akkor nyomulok a C irányában azzal bizti könnyebb lesz.(ha már megtanulom használni)ui:remélem nem kapok offot mert kicsit elkalandoztam a NYÁK készités irányábol bocsi
A nyitó irányba, tehát az anód legyen a pozitívabb.
Ha fordítva kötjük be akkor nagyon hasonlóan viselkedik, durván 170-180 fokig. E felett ugyanis letörik és elég meredeken csökkenni kezd az ellenállása. Mit kínlódtam mire rájöttem...
Bár nem vagyok nagy programozó. De a menünél is az egyszerűségre érdemes törekedni.
Vagyis az egyszerű ( logikusan felépített ) adatbevitelre... ( -kivitelre... ) Lásd PL: Attila86 menüit.
Ja és konkrét mérési eredményeket is tudok mondani, ez elég pontos:
5V-os tápfeszültségre rá kell kötni egy TL431-et és egy 100Ohm-ot, hogy legyen egy 2,5V-os referencia (ellenállás felül, TL431 alul). Erre (tehát a TL431-re) párhuzamosan egy 4,7k-s ellenállás és a KTY84 sorba, nyitó irányba úgy, hogy a szenzor van a földön. Ebben a mérési elrendezésben: 30 fokon 572mV mérhető a szondán, 130 fokon pont 900mV, 200 fokon pedig kereken 1200mV. A közbenső rész tulajdonképpen lineárisnak tekinthető és a mérési hiba, a hőleadás egyenetlensége, a mechanika hőellenállása és hőtehetetlensége miatt nyugodtan elhanyagolható. Azért mértem csak ezt a három pontot, mert a karakterisztika-linearizáló szubrutinom ebből a három értékből számolja ki a tényleges hőfokot.
Értem. Erre a bekötésre korábban rá is kérdeztem, mert nem dolgoztam még ilyen szenzorral.
Azt hittem, hogy valami turpisságra jöttél rá. Eredetileg DS18B20-al szerettem volna megoldani, mert az pontosabb és lineáris, de sajnos nem mér ekkora hőfokig.
Ne aggódj, nálam is rengeteg helyet foglal a menürendszer kezelése. Amit én kitaláltam, az legfeljebb két-három menümélységig átlátható szerintem, de elméletileg több is lehet persze.
Van két regiszterem, melyekben decimálisan tárolom az épp aktuális menüponthoz tartozó számot. Például bekapcsolás után a laminálómban a főmenü jön be, és kiírja, hogy "Üzemmód 1". Ekkor az egyik regiszter tartalma 1. Ha a LE gombbot megnyomom, akkor növeli ennek a regiszternek az értékét 2-re és törli a kijelzőt, majd kiírja hogy "Üzemmód 2". A kiírás után egy végtelen ciklusba kerül, amelyben folyamatosan beolvasgatja a nyomógombokat. Ha valamelyiket benyomva találja, akkor végrehajtja a hozzá társított parancsokat. Például ha a LE gomb van megnyomva akkor növeli megint egyel a menü állapotát beállító regisztert, immár 3-ra. De ha az OK gombot találja lenyomva, akkor egy teljesen másik regiszterbe (aminek egyenlőre nem mesélem el a célját) beír egy számot. Ha a beállítás menübe lépek be, akkor ott ugyan ezt végzi a PIC, csak egy másik regiszterben, az almenü állapotát tartalmazó regiszterbe írja hogy épp hányadik helyen van a menüben. Az első és utolsó menüpont rutinját úgy kell megírni hogy azok értelemszerűen már ne tudják a 'menüpont-regiszter' értékét növelni/csökkenteni. Továbbá gondolni kell a gombok pergésmentesítésére és folyamatos nyomva tartására is, hogy a legelső menüpontból ne rögtön a legutolsóra ugorjon... Persze én ennyi mindenre nem gondoltam először, úgyhogy elképzelhetitek mennyit szenvedtem mire mindenre rájöttem... ![]() Ja és az a regiszter aminek az előbb nem írtam le a célját: Az arra van, hogy a motorvezérlést és a hőfok-szabályozást beállítsa. Ugyanis mind a hat üzemmódhoz más hőmérséklet és más motorvezérlő-algoritmus tartozik. Ha a főmenüben az OK gombbal belépek valamelyik üzemmódba, akkor ebbe a regiszterbe belemásolódik a főmenü állapotának regisztere. Tehát magyarul ezt a regisztert kiolvasva tudni lehet, hogy épp melyik üzemmód aktív. A hőfok-szabályozás és a motor-vezérlés teljes egészében a megszakításban történik. A hőfok-szabályozáskor a PIC megvizsgálja ennek a regiszternek a tartalmát. Ha mondjuk 4, akkor a négyes üzemmódhoz tartozó hőmérsékletet olvassa ki az EEPROM-ból és azzal dolgozik tovább. A motor-vezérlés is hasonlóan működik de itt nem csak egy érték más, hanem az üzemmód-regiszter tartalmától függően teljesen más rutinokhoz ugrik. Van egy másik regiszter is de az nem az üzemmódot, hanem az üzemÁLLAPOTot tartalmazza, hogy a lamináló a nyák-készítés folyamatában hol tart (üzemi hőmérséklet elérése, nyákra vár, előmelegítés, nyák-készítés, nyák-kiadása). |
Bejelentkezés
Hirdetés |







) Rohadt tükörkép
Amúgy teljesen utánépíthető verzió analóg léptetőmotor és hőszabályzásra magával a kapcsitáppal! 
Majd erőltetem
Én inkább gyakorlati ember vagyok
, a vas-kloridnál is így van ...
)álltalában a progim 90%-át a menu leprogizásá foglalja el.
Na mindegy akkor nyomulok a C irányában azzal bizti könnyebb lesz.(ha már megtanulom használni)
bocsi 




