Fórum témák
» Több friss téma |
Fórum » NYÁK terv ellenőrzése
A PIC tápfesz lábai közé egy 100nanós smd kondit ne felejts el tenni.
ja meg ha nem akarsz annyit fúrni akkor az összes pic bal oldali ellenállást fel lehetne tenni a kijelző panelra az átkötések helyett. És ha még kevesebbet akkor a vízszintes átkötések helyett használsz vezetősávot és a függőlegeseket csináld átkötéssel. (20 helyett 12 átkötés.)
Köszi mindenkinek a segítséget.
A sávozás rendben van? Nem láttatok elkötést?
Légyszives feldobnád a lay-t?
Csak a kijelző részt csináltam újra.
Köszi , sokat segítettél.
Holnap össze is dobom az órát
Azért ne siess annyira. Van még mit masszírozni ezen a nyákon.
Ha ez egy bináris óra, akkor az első oszlopban elég 2, a második, harmadik és ötödik oszlopban 3 LED.
A programot feltennéd?
Sziasztok! Letudná valaki ellenőrizni ezt a tervet? Előre is köszönöm!
Szia!
A táp nem jó. Greatz +-a megszűnt létezni Addig jó hogy belemegy a 10nF os kondiig de onnan sehová nem megy tovább.
Igen, ez így van! Köszi! Akkor azért nem szólalt meg tegnap.
Remélem más nincs.
Nagy része SMD, meg ami a fiókban van. Remélem nem hagytam ki semmit.
A GND a túloldalon van, ami forr.pont közepén "lyuk" van, az megy át a "túloldalra". Átfúr, huzal beforraszt.
Szia!
Ha ez kérdés akkor igen.. kihagytál valamit.. 74hc02 fényevő verziós?
Igen, itt is a táp a gond mint nálam. Úgy látszik a mai nap a tápoké.
Mentségemre, a kapcsolási rajzon nincs feltüntetve
Általában az ilyen rajzokon sosincs feltüntetve, sőt a 100nF-os kondi se a táp lábainál.
Adtam neki tápot de még most sem szólalt meg. De ez ment egy előző árkörben, mást nem vettél észre mert én át néztem párszor.... de több szem többet lát.
dehogy nincs ic 2 (8, 16) lába az mi??
ezért nem való tervezésre a sprint layout. Nehéz ellenörizni... A hozzászólás módosítva: Nov 3, 2014
De, csak annak nem való aki alap dolgokkal sincs tisztában például, hogy egy ic-nek kell táp az esetek 99%-ban.
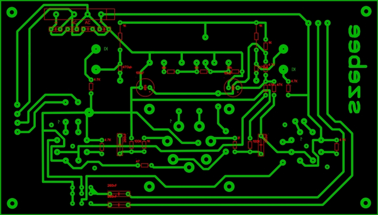
Mielőtt még a NYÁK-ra világítanám. Láttok benne valami hibát?
Szia!
Már csak félve merem megemlíteni de a táp most sem jó. A 100nF-os kondin nem fog átfolyni az egyenáram. nem beszélve arról sem, hogy ennek az icnek a háta mögé semmilyen alkatrészt nem szoktunk tenni, mivel ott hűtőbordának kellene lennie.
Szia!
Igazad van, elnéztem. Köszönöm a korrekciót.
Sziasztok !
Elkészítettem a bekötési rajzot. Meg kéne tervezni a NYÁK tervet. Megpróbáltam hogy automatikusan széthúzza, de akkor 2 oldalas NYÁK tervet készített és nekem 1 oldalas kell. Be lehet valahol állítani hogy 1 oldalas NYÁK tervet készítsen ? Tudna valaki segíteni ?
Egy kicsit másabb a rajz ill. a nyákterv, de itt már a táp lábánál ott vannak a kondik is. Remélem most minden stimmel... Az IC háta mögött a tervezett nagyságú hűtőborda kényelmesen elfér.
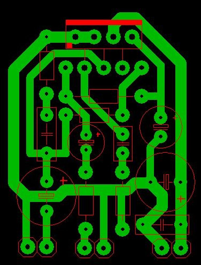
Láttok benne hibát? Köszönöm!
Jónak jó lenne, de a 8-as láb.. Miért nincs külön egy forr szem az átkötésnek? És még mindig kérdéses a hogyan fogod ezt hűtő bordára szerelni, ha mögé is terveztél alkatrészt?
Hello! Ez jó?
Szerintem meg tipikus iskolapéldája a rossz nyáktervezésnek. Olyan mint az állatorvosi ló, melyen minden betegség megtalálható. De én ezt csak halkan mondom, majd az "erősítős kollégák" elmondják mi a baj..
Kiváló a szemed! Átnéztem vagy 4x, de nem láttam a forr szem hiányát.
Vágattam alumíniumból hozzá profilt. Mivel sztereóba készül, így szimmetrikus lett. Lerajzoltam Móriczkába. Olyan magasra csavarozom fel a hűtőbordát, hogy pont ne emelje meg az egész panelt.
Tudom hogy nem jó, de hiába írtam már le sokszor, de itt legalább már minden alkatrész be lett kötve ami eddig nem sikerült
Türelmes ember vagyok. Lesznek hasonló kapcsolásaim, mindent ki kell várni.
|
Bejelentkezés
Hirdetés |







Remélem más nincs. 





Szerintem meg tipikus iskolapéldája a rossz nyáktervezésnek. Olyan mint az állatorvosi ló, melyen minden betegség megtalálható. De én ezt csak halkan mondom, majd az "erősítős kollégák" elmondják mi a baj.. 






