Fórum témák
» Több friss téma |
Fórum » NYÁK terv ellenőrzése
Bocsánat, de hogy lehet ilyen borzalmas pocsék módon tervezni? Ez az igénytelenség netovábbja!
Az lenne a tiszteletteljes kérésem,hogy terveztem egy kis végfokot SMD alkatrészekkel és szeretném ha valaki áttudná esetleg futni,hogy jól csináltam e ezalatt azt értem hogy van e esetleg amit nem jól csináltam és esetleg gerjedhet a végfok elég vastag e ott a vezető sáv ahol kell stb.Amatőr vagyok ért szeretném ha valaki rátudna nézni mert ha megépítem és közben nem jó akkor szííívás van.
Köszönöm a segítséget.
Nekifutok és korrigálok.
Sziasztok!
Valaki megtudna ehhez a kapcsoláshoz tervezni egy egyoldalas nyáktervet? (vagy legalább az alkatrész elrendezésben tudna segíteni?)
A bss-en ahonnan ezt leszedted nincs fent a nyákterv ?
Akkor töltsd le az Eagle demóját acadsoft oldalról és kezdd el megtervezni , ha elakadsz segítünk itt a nyákterv ellenőrzése témában . Azt ne nagyon várd hogy valaki megtervezze neked . Ámbár a BSS nem arról híres hogy minden feltett kapcsolás tökéletes . Én a helyedben inkább a HE-n keresnék egy megfelelő kapcsit.
A hozzászólás módosítva: Okt 22, 2014
Helló!
Hogy ne kelljen az alkatrészeket keresned, csináltam egy rajzot, amin lehet cserélgetni az alkatrészeket. Nagyjából ugyanaz a rajz ami a bss-en fent van. Természetesen ellenőrizni nem árt hátha.... Alakítható, átrajzolható, majd nyák tervezhető belőle. De ezt rád bízom.
Hello!
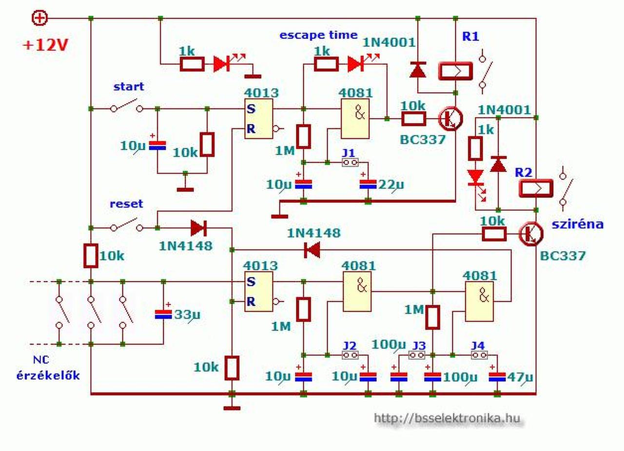
Ha már foglalkoztok vele, akkor a hibákat is el kellene hárítani. (Mert még tettél is hozzá..) - A riasztó bemenetén nem lehet a kontaktusokat párhuzamosan kötni. Mert a 4013-as tároló akkor billen be, ha Set bemenete magas szintre kerül. Itt meg az összes kontaktust bontani kellene, hogy ez teljesüljön. Vagy is csak bontó érintkezőkkel, és sorba kapcsolt kontaktusokkal működne. - A CMOS eszközök bemenetét nem lehet a "levegőben lógva" hagyni. A "nem használt" bemeneteket GND-re vagy tápra kell kötni. - Ugyan így a Reset nyomógomb után is egy 10k ellenállás kell a GND-re. (Itt az U3a Reset lábát nem a Reset gomb után,hanem közvetlen a tápra kötötted.) - Az "érzékelők-1" bemenet és a C4 közé, egy 1kohm körüli ellenállást illik tenni, mert a C4 kisütőárama, mikor záródik az utolsó kontaktus, szikrázni fog. És az ív, idővel felemésztheti a kontaktus anyagát. - A teljes táp stabilizálásától célszerűbb a reléket közvetlen 12V-ról járatni, és csak az áramkör részt stabilizálni. Ekkor az IC-k tápja lehet 6..9V és nem szükséges a bementi tápfeszültségnek 12V feletti értéket választani. (Hiszen várhatóan akkumulátoros megtáplálás kell..)
Sziasztok.
Szeretném hogy átnézzétek ezt a nyáktervet.
Szia!
A sárgával bekarikázott részeknél még van mit tenni.. Ezeket javítsd ki először utána újra átnézzük. De szerintem az elrendezés se az igazi.. A hozzászólás módosítva: Okt 23, 2014
Ha ez az első NYÁK terved, akkor azt mondom, még két hónap és tehetséges kezdő leszel.
Az 555-ös IC mellett lévő tranzisztor bázisa nem jó helyre van kötve (vagy a lábkiosztása nem jól van feltűntetve). A bal felső sarokban lévő alkatrész (varisztor?) ferdén van beletervezve. A felső négy LED közül a második bal oldalról: az ellenállása nem csatlakozik sehova. PIC jobb oldala, fentről a hetedik láb: kikerülöd, miközben nincs értelme. 12. láb: nincs összekötve az átkötéssel. 4 x 4 -es mátrix csatlakozója: lentről a második láb nincs bekötve. A PIC táplábainál nem látom a 100 nF -os kondikat. Stabilizátor IC kimenetére nem teszünk elektrolit kondenzátort, max. 100 nF-os szűrőt. Igaz, ebben akapcsolási rajz is hibás. Bal alsó rész, Input (?) nevű csatlakozók (?). Az átkötés közvetlen az alkatrész lábára van tervezve. A csatlakozóktól jobbra, fentről a második ellenállás forrasztási pontjához hozzáér egy vezetősáv. Nem néztem át tüzetesebben, ránézésre ezeket találtam. A teljes NYÁK vonalvezetése egy borzalom. Minden vonal más vastagságú, túl sok az alkatrészek lábai közötti átfűzés. Pl. az "Opto" alatti vonalvezetés, a tőle jobbra lévő ellenállás vezetősávja is tesz egy kitérőt jobbra, aztán elindul balra, mint egy részeg gyalogos. Javaslom nézz szét a cikkek és ezen téma képei közt, hogyan nének ki a mások által tervezett NYÁK-ok.
Köszönöm válaszaitokat!
/a tranzisztor lábkiosztás rosszul van feltüntetve!/ Kijavítottam amiket irtatok. A hozzászólás módosítva: Okt 23, 2014
Most én karikázok kicsit. A jelölt kondenzátort vedd ki a kapcsolásból! A 7805 be és közös lábai közé tervezz egy 330 nF-os kondit, a közös és a kimenet közé pedig egy 100 nF-osat, min ta mellékleten látszik, a lehető legközelebb a lábaihoz.
A PIC táplábaihoz is egy-egy 100 nF-os kondit, különben nagyon bizonytalan lesz az egész működése, gondolom nem ez a cél.
Őszintén megmondom ezt a nyáktervet nem lehet szépre megcsinálni, mivel az alap elrendezést se jól találta ki aki fejlesztette. Rengeteg átkötés csúnya vonalvezetés, pic lábai között szaladgáló vezetékek mind mind felesleges hibaforrás.
Én a Te helyedben újra kezdeném és a kép alapján újra tervezném. Lehet szebb kisebb jobb lenne.
Köszönöm a válaszotokat!
megpróbálom újratervezni.
Sziasztok!
Így sikerült! Átnéznétek? Köszönöm
Szia'
Így első ránézésre egyből 3 hiba.. 1. 555 táp láb nincs bekötve, 2. poti középső lába sincs bekötve, 3. a relé így nem csinál semmit, mivel a középső lábát kapcsolja valahová.
A relé még mindig nem jó, a középső lábait kösd be valamelyik szélsővel.
A relé még mindig nem jó. Általában a középső sor a közös és alapállapotban az alsóval van összeköttetésben, behúzott állapotban a felsővel. Ha viszont ilyen reléd van, ahogy be van tervezve, akkor jó.
Ilyen relém van.
Remélem most már jó lesz.
A Relé meghajtó tranyó melletti átkötésnek mi értelme van? az alatta lévő testet ha lefelé viszed ugyanúgy egy testbe menne.
Ezen kívül van még valami hiba?
Remélem nincs már más.
ŐŐŐ.. Ha szerinted jó.. bár én az előbbi átkötés feletti 100µF os kondit elforgatnám 180 fokkal és az ellenállást használnám átkötésnek, de ha neked így tetszik akkor maradhat így is. Még azt nem értem, hogy a bal alsó sarokban lévő focipályát miért nem használtad a panel keskenyítésére, na de mindegy
Nincsmit!
Én is gyorsan összecsaptam..
Sziasztok!
Valaki lenne olyan kedves átfutná?
Szia!
SW3 nem kell? R1 meg simán elférne a pic mellett is így elsőre..
SW3 nem kell.Az R1-et kiteszem mellé, köszi
|
Bejelentkezés
Hirdetés |

























