Fórum témák
» Több friss téma |
Fórum » NYÁK terv ellenőrzése
Ez Egyszerűen kicad
A hozzászólás módosítva: Márc 30, 2022
Elfelejtettél linket adni, gEDA, ahogy már írták.
Bővebben: Link
Azzal nem tudtam megnyitni, próbáltam.
Innét szedtem le igen, de én nem találtam itt megnevezést.
Na mindegy. Köszönöm megpróbálom
Ott a .gsch2pcb fájl.
Ebből se tudtam volna
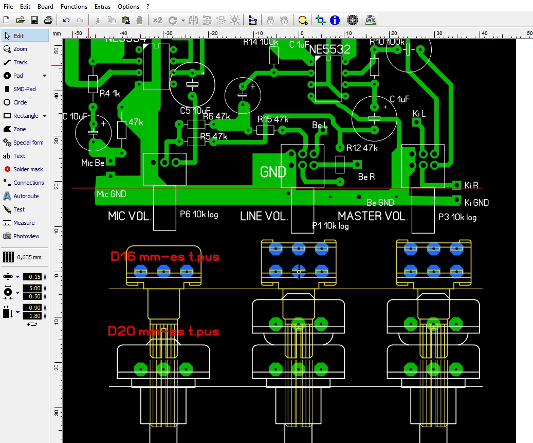
A keverős topikban reloop által tervezett mic plusz line keverőhöz készítettem egy nyáktervet. Ha valakinek lenne egy kis ideje meg nézné, hogy rendben van-e minden. Előre is köszi.
Első ránézésre nincsenek bekötve az 5532 táplábai.
Az átkötéseknél vigyázz arra, hogy az átkötés "szimbóluma" más rétegbe kerüljön (B1). Elfelejtkezel róla aztán rávasalod a nyákra és kapirgálhatsz ![]() Túl szellős az egész, próbálj kicsit zanzásítani rajta. A hozzászólás módosítva: Ápr 28, 2022
Első ránézésre az NE5532-es IC nem kap tápot.
A ki és bemenetekhez célszerű odavinni a GND pontokat is, az árnyékolt kábelek használata miatt. A hozzászólás módosítva: Ápr 28, 2022
Javítottam.
Szia! OP2B 6- os lábát nézd meg mert jelenleg 12V-ra van kötve.
Köszi, hogy szóltál én azt teljesen benéztem. :O Remélem így már jó lesz de át fogom még futni.
Idézet: „Remélem így már jó lesz de át fogom még futni.” Nem lesz jó! Hiába jelented a hozzászólásomat attól a nyákterved nem lesz jó! Nézz utána a nyák tervezés, vonalvezetés szabályainak!
Mondjuk én úgy kezdeném hogy megvenném az alkatrészeket, mert jelenleg a 10µF-os kondi kb egy 1000µF-os kondi méretével van tervezve.. Ha a méretek jók lennének fele ekkora lenne a nyák kb..
Egyrész ez...
Másrészt a vonalvezetés is katasztrófa! Az egésznek " csak úgy kóborolnak a a vezetősávok, aztán egyszercsak odataláltak a célhoz" kinézete van! Nincs benne egy csipetnyi koncepció, gondolat, szépség se: -földfólia felesleges utakat jár be -a tápfesz hidegítések nem a félvezetők közelében vannak -táp, jel be- és kimenetek összevissza vannak, ha nincs is csatlakozó, attól lehetnének egy sorban. -nincs koncepció a vezetők sávok vastagságában. A hozzászólás módosítva: Ápr 29, 2022
Nade mivel segítséget kért összecsaptam egy 30 perces változatot ami már jobban hasonlíthat a jó verzióra. Ez se jó, de sokkal jobb mint amit csinált.. Ebből már jobban ki lehet indulni a végleges verzió felé..
A hozzászólás módosítva: Ápr 29, 2022
Ha valaki normálisan áll hozzá és segít azt bárki szívesen fogadja szerintem. Igaz én teljesen hobbistaként állok hozzá nen minden nap tervezek nyákot se nincs ez irányban végzettségem sem. Viszont ha lenne sem "vacakoznám" le más munkáját.
Ezt csak megjegyeztem és remélem nincs harag. Köszönöm am az eddigieket.
Mindenképpen szem előtt kell tartani az elvárt funkciónak való megfelelőséget. Nem elegendő ha a kívánt pontok össze vannak kötve, figyelni kell az alkatrészek elhelyezésére, a felfűzési sorrendre, és a vonalvezetésre is.
Nem tudom milyen potméterek illenek majd a panelbe, de látszólag nagyon kicsi méretűeket terveztél oda. Nincs ilyen szabály, de általában a nagyobb méretű potméterek stabilabb működést ígérnek, illetve van olyan vélemény is, hogy a fémházasak jobban árnyékolhatóak. De akármilyen potméter is kerül a panelre, annak a frontfelülete egy síkba kellene essen, ami nálad nem valósul meg. A potméterek tengelytávolságai nem kerek értéken vannak és nem is azonosak. Felrajzoltam a panelre két általam használt potméter típust, hogy érezhető legyen a méretkülönbség, és ezek már egyforma távolságra is vannak egymástól (közel 30 mm). Mellékeltem a két említett potméter monó változatának a képét a HEStore-ból átemelve. A hozzászólás módosítva: Ápr 29, 2022
Köszönöm szépen. Én is a középsőt néztem a hestore-ban illetve annak a sztereó potméterét.
Ebben az esetben az alkatrészed makrója jelentősen eltér a ténylegesen használni kívánt potméter valós méreteitől.
A tanácsokad megfogadva úgy is átrajzolom az egészet.
Jó napot, kedves kollégák.
Arduino Development Board. Terveztem egy viszonylag kompakt teszter nyákot, Arduino Nano, Pro Mini kontrollerhez. Több szem többet lát alapon szeretném, ha megnéznétek, ellenőríznétek a tervet. Sprint Layout 6. (elsősorban az SPI connector bekötésre vagyok kíváncsi, hogy az jó e.) Nagyon köszönöm. A hozzászólás módosítva: Szept 12, 2022
Itt pontosan milyen célból tettél tele fóliát a kimaradt részekre?
Nincs összekötve semmivel, igazából így semmire sem jó. (kézi maratásnál a maratószer spóroláson kívül, de mivel 2 oldalas ez sem játszik gondolom, mert gyártatni akarod.) Ha tele fóliát szeretnél, akkor az legyen a top layeren összekötve a GND-vel, ami mindenhová kis impedanciásan odavezeti a testet a lehető legkevesebb egyéb vezetősávval megszakítva. Fent a ledeknél semmi sem indokolja, hogy a tranzisztorok emittereit összekötő sáv a top-on legyen. A relét ellenőrizd (adatlap, de legjobb kipróbálni), hogy a tekercsre adott polaritással ténylegesen behúz-e. Én ilyesmi méretben a DS2Y-S-DC5V-t használtam, ami polaritás érzékeny volt. Csak egyféle polaritással zárt.
Lebegve nem hagyunk semmit, mint köztudott (hacsak nem akarunk "szellemirtósat" játszani).
Az ég világon semmi szerepet nem terveztem a teliföldnek, pusztán design elem. GND-re elfelejtettem lekötni, valóban. A relét ismerem, rengeteget használtam. Elsősorban az SPI csatlakozó bekötése érdekelne, hogy az jól van e. Google szerint kerestem rajzokat, elvileg mindegyiknél így van a bekötés, de gyakorlati válasz lenne a megnyugtató tőletek.
Csak a képet néztem, de nem látszik minden jól.
Arduino nano kompatibilist a lábkiosztás nem pro mini. Ez az SPI csatlakozás ha jól látom 3,3V-os eszközhöz tervezted. Alsó LED kivezetés direktbe kötve a 3,3V-ra Második 3,3V pedig ellenálláson keresztül. E kettő felirata vagy huzalozása felcserélve. FT232 IC esetén ez a 3,3V max 50mA-rel terjelhető, CH340 esetén nem tudom. GND/SCK/MISO/MOSI/SS kivezetve a funkció szerint OK Maradék 2 láb SPI-hez nem kell. A ATmega az arduino-n 5V-ról megy a SCK/MOSI/SS esetén az ellenállás osztóval kis sebességnél 3,3V kompatibilis lesz, de a MISO az bemenet, ott nem kell ellenállás osztó.
Köszönöm szépen!
Arduino Nano-hoz terveztem, de majd készítek "öcsipaneleket" is a Pro-Minihez, és egyéb kisebb arduino boardokhoz.
Csak egy meglátás. Reset gombot nem látok kivezetve. Egy fejlesztőpanelen célszerű lenne kivezeteni az Arduniotól, egy külön fizikai nyomógombbal is.
|
Bejelentkezés
Hirdetés |






















