Fórum témák
» Több friss téma |
Fórum » NYÁK terv ellenőrzése
Nézd meg a csatolt képen mennyire más az alkatrészek értékének olvashatósága , sokkal jobb mintha kék színnel lenne! Valamint láthatod a rajzon miben tér el a Te változatodtól. Lehetne még mit javítani rajta de ez már a Te dolgod! Sok sikert!
S a potenciométer bekötése sem bonyolult!
Egy kis gyakorlattal az elvi rajz Idézet: sem fog gondot okozni. „olvasása” De hogy ne csak a szám járjon! :nevetes1: Mellékelek egy képet a "gyakorlati" bekötésről. [off] Azok a karikák a GND pontra kötve, árnyékolt jelvezetéket jelentenék! Aminek az árnyékolását a közös testpontra kell kötni. ( A földhurok elkerülése érdekében csak az egyik végén! )
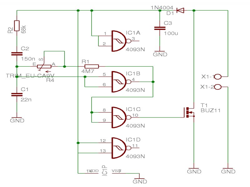
Sziasztok.Valaki leelenőrizné nekem ezt a NYÁK tervet?
Hello!
- A 100µF-os kondi polaritása fordítva van. - Az X1-1 és X1-2 pontoknak nincs kivezetése a nyákon. A két X1-es pontot egészen közel kell tenni a Fet-hez, és vastag vezetősávval a Fetre kötni, mert ott folyik az "Amper". - Kicsit rendet kellene tenni az alkatrészek között, ne "össze-vissza" álljanak. Általánosságban is olyan vastag vezetősávokat használj, amilyent csak megenged az áramkör, mert annál biztonságosabban fognak ülni az alkatrészek a panelben. üdv! proli007
Köszönöm a válaszod.Próbáltam kijavítani a hibákat,átnéznéd?
Hello!
Nem figyelsz! Idézet: „A két X1-es pontot egészen közel kell tenni a Fet-hez, és vastag vezetősávval a Fetre kötni” Nem lehet a nagyáramú részt a kondin keresztül a Fet felé vezetni, mert az áram rángatni fogyja a kondi, így az IC feszültségét is. Ez olyan mint egy földhurok, amitől ez az egyszerű oszcillátor is esetleg kapkodni fog, és nem tudod mi a baja. üdv! proli007
Így?Ha nem jó létszíves mutasd meg rajta hogyan gondolod.Köszönöm a Sedítséged
Hello!
Bocs, a Sprintet nem használom, így nem is telepítettem csak a nézőkéjét. üdv! proli007
Köszönöm,Javítottam.Sokat segítettél.
Az lenne a kérdésem hogy ezen az index villogtató egységen melyik lehet a 31es pont és melyik az amelyik az izzókat fogja működtetni?Köszönöm.
Szia! Ez az áramkör igen csak a mechanikus ( bimetálos ) irányjelzőrelé kiváltására készült.
( Mert a FET a "tápfeszültséget" zárja rövidre. ) Így az X1-1 lesz a 49-es ((+)) pont ami az akkumulátorról jövő +12V. Az X1-2 ( az áramkör GND-je ) lesz a 49a ((L)), ami az irányjelző kapcsolóra lesz kötve. Sajnos C ((P)) kontrollizzó kivezetése nincs az áramkörnek. De van arra is megoldás az áramkör változtatása nélkül...
Bár ez egy simsonra lesz.Leírnád hogy lehetne kontrolizzót kötni?
Arra kellene még válasz hogy mekkora ellenállású potméter kellhet bele?
Próbálkozok egy kapcsolási rajzot NYÁK tervbe önteni,de nem sok sikerrel.Valaki segítene nekem?Köszönöm
Hello!
Hát ez teljesen rossz! Mindig le kell ellenőrizni, hogy egy-egy csomópontra hány alkatrész megy és azok kik. - Megint nincsenek kivezetési pontok. Vezetékezés nemjó, mint az előző áramkörnél. - A BD139 Nem jól van bekötve. Egyébként sem stimmel a képen látható lábkiosztás, mert annak balról jobbra ECB a lábsorrendje. (Tehát a BCE sem jó) - A két FET D és S lába rövidre van zárva! - Viszont a Gate-re nem jut el a BD-ről a feszültség. - A 2db 200V-os soros zéner, a Gate-re van kötve, pedig annak a Drain-re kellene menni. - A BD kollektorából jövő 4,7ohm-os ellenállás most a tápfeszültségről jön. - Egy csomó dolog azért nem látszik elsőre, mert nem tetted le az áramkör három kimeneti pontját plusztáp-Trafó-GND. üdv! proli007
Mindkét áramkörnél javaslom a próbakapcsolás összeállítását. Így az alkatrészek a kezedben lesznek, s a nyáktervezés könnyebbé teszik ( a méreteket legalább le lehet ellenőrizni ). Az indexautomatánál egy 1Mohm-os potenciométert javaslok próbaképp. S ha megvan a neked tetsző intervallum, akkor megméred a potenciométer értékét és a hozzá legközelebb lévő szabványos értékű trimmer-potenciométer, ültesd be a nyákba.
Ja, kontroll izzó. Legegyszerűbb az ha a kontroll izzó a Jobb és Bal lámpák közé van kötve. Ez csak elszigetelt izzó esetében lehetséges. Másik megoldás szerint ( ha az izzó egyik pontja testen van és nem lehet elszigetelni, ) egy kis relét kell a Bal és Jobboldali izzók közé kötni. A relé kontaktpontjai a kontroll izzónak ad feszültséget a villogás ütemében.
Értelek,De az általad küldött képnél is maradhat megszakító vagy ide jeladó kell?
Gondoltam hogy sok hiba lesz,igyekszem kijavítani,Köszi
Valaki segítene ebben a kapcsolásban sajnos hiába próbálgatom nem tudom megtervezni a NYÁk tervet?Nagyon megköszönném ha valaki összedobná.
http://www.hobbielektronika.hu/forum/files/97/979c61ee2c7a542c79716...2c.gif
Esetleg ma még elkészülhet , ha megfelel .
Nézd át , talán így jó lesz .
FET hűtése L alu idommal megoldható . Ha lenne kérdésésed , akkor szívesen válaszolok.
Nagyon szuper.Egyetlen egy dolog nem tiszta benne mégpedig a csatlakozók helyei?
Mi nem érthető benne ?
Sima nyákba ültethető sorkapocs . Vagy a feliratok nem világosak , pedig a rajzod szerint készültek . Ilyen csatinak van hely kialakítva
Ja szóval sorkapocs kell belerakni,köszönöm
|
Bejelentkezés
Hirdetés |










Köszönöm Neked 




