Fórum témák
» Több friss téma |
Fórum » PC táp átalakítás
Bármennyi elképzelhető, de az 50V még meg is valósítható.
Ezt hogy érted? 50V egyszerűbben megvalósítható, mint a 18?
Sziasztok!
Átalakításon vagyok és kicsit zavar a nyákon lifegő 230V/115V kapcsoló, meg nincs is szükségem rá. Nyugodtan kiforraszthatom? 230V-os állásban szakadás, 115V-osban rövidzár. Ez pontosan mit kapcsol? Köszi a válaszokat!
Kiveheted. Ha 115V állásban van akkor 230V-ról pukkan.
Szia!
Ha megnézed ezt a rajzot, a jobb felső sarokban van ez a rész. Kikapcsolt kapcsolónál a teljes Graetz-híd dolgozik, tölti a két sorbakötött kondenzátort. Ha bekapcsolod, akkor a hálózat egyik vezetékét a kondik közös pontjára kapcsolod. Ekkor a pozitív félperiódusban a jobb felső diódán keresztül töltődik a felső kondenzátor, negatív félperiódusban a bal felső dióda tölti az alsó kondit. Ekkor mindkét kondi feszültsége 115x1,41=~162V lesz, és ezek sorba vannak kötve, tehát összesen kb. 324V a kimenő fesz. Ugyebár ugyanennyi lenne bekapcsolt kapcsolóval 230V-os hálózatnál az egyik kondin, aminek ő a jellemzően 200V-os feszültségtűrésével nem nagyon örül.
Természetesen nem egyszerűbb 50V-ra alakítani. A 18V nagyon könnyen, és bizonyosan megvalósítható.
Köszi a rajzot és a magyarázatot!
A nyákot vizsgálgatva kábé láttam valamit, csak nemigen értettem, de így már világos.
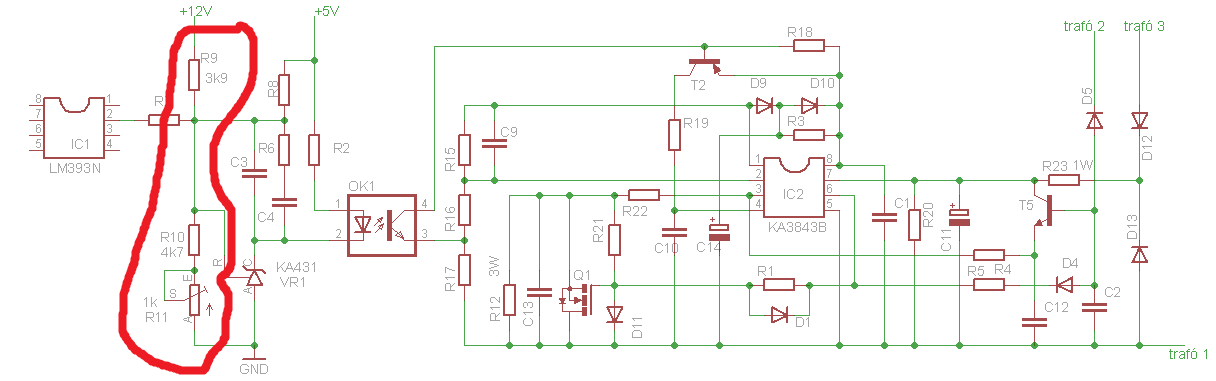
Sziasztok ismét!
Egy szokatlan tápot találtam: KA3843B és LM393N IC-kkel van szerelve. Visszakövettem a KA IC környékét, hogy hogyan is történik a visszacsatolás, szabályzás. A csatolmányban láthatjátok, mire jutottam. ![]() Kérdésem a jelölt részről: ha kiveszem a +5V felhúzóellenállását és a +12V-os osztó valamely tagjára (vagy helyette) rakok egy trimmert, akkor ezzel szépen tudom a feszt szabályozni? ![]() A már bent lévő trimmer tényleg ott van, vele a 12V-ot tudom "finomítani" kb. 11,5 - 12,5 V között tudtam állítani - ezt terhelés nélkül próbáltam.
Sziasztok!
Egy AT-s PC tápról lenne szó, van itt egy cikk amit olvasgattam. Szóval átrakom, a 12V-os ágra az 5V-os ágról a feszültségfigyelést, megfelelő feszültségosztóval. Akkor elvileg lesz egy stabil 12V-om. De a leírás azt írja, hogy a védelmet is ki kell iktatni, ez így van, nem lehetne mégis meghagyni? Illetve a -12V diódáit is kicserélem majd nagyobbakra és akkor 12 és 24V-ot szeretnék használni. Elvileg ha megcsinálom szabályozhatóra akkor, 5V-lesz a minimum feszültség amivel elindul? Tehát mondjuk 5 és 15V között simán lehet variálni a 12V-os ágat?
Sziasztok!
Csak azt szeretném kérdezni, hogy a fórumon már sokat linkelt táp átalakításhoz az egyen irányító diódáknak milyet javasolt használni? Illetve ki, milyennel használja? Ha lehet, akkor két tokból csinálnám meg a helytakarékosság miatt. Viszont keresgéltem, de nem találok megfelelő diódákat hozzá. Tudtok segíteni esetleg? Köszönöm és üdv: spgabor
A közös anódos dupla dióda ritka, bontásból nem nagyon lesz.
Gugliztam, hogy veszek, de találni sem nagyon találtam.
Akkor veszek négyet, aztán valahogy befaragom, hogy odaférjen.
Hello!
Nem tudom, hogy hány ampert akarsz kivenni a kimenetről és mindezt hány volt mellett, de itt van ez: MUR1620CTR Akár még elég is lehet a 2×8A !! A hozzászólás módosítva: Ápr 11, 2014
Üdv!
Segítségeteket szeretném kérni! Egy 300W-os pc tápot szeretnék felhasználni 12V-os termosztát vezérlésére illetve ez által kapcsolt 3db 21W-os izzó üzemeltetéséhez. A kérdéseim: mennyivel kellene állandóan terhelni a tápot (ha kell egyáltalán) ill.( már 1db 21W-os izzótól is beesett a feszültség 10,6V-ra ) ez normális? Válaszokat előre is köszönöm!
Nem. Próbáld meg az 5V-ot beterhelni egy 6V 5W-os izzóval. A 12 V legalább 10A-rel terhelhető.
Ok! Köszönöm a választ! Kicsit utána keresgéltem és több helyen írták az 5V-os kimenet terhelését de így már pontosan tudom mennyivel kell terhelni!!!
Hello! Nem biztos, hogy működni fog. Mert az izzó, hideg-ellenállása jóval kisebb, mint a névleges. Bekapcsolásakor lekönyökölhet a táp ettől az indulási áramtól. üdv!
Ugyan már! Amikor bekapcsolod a PC-t egy sereg kisütött elkó (több ezer uF) csatakozik a tápra. Mégsem fekszik ki.
Bocsi, hogy belevau, de az alaplapi elkók, a nagyobbak, nem közvetlenül kapcsolódnak a fő tápegységre, hanem egy-egy step-down konverter szekunder feszültségét szűrik, tehát ezek nem közvetlenül töltődnek.
Üdv!
Átalakítottam régebben egy AT tápot 24V-ra. A trafó felépítése ilyen: Bővebben: Link A 3x3 menteket szétbontottam és sorosan kötöttem be őket az eredeti helyükre, hogy kisebb kitöltési tényező is elég legyen a 24V-hoz. Plusz az első 3 menetről levettem feszültséget, hogy egy vezérlőnek az biztosítsa a tápot, eddig itt kb. +-10V jött le. Viszont most kicseréltem a szűrést, mert elégtelennek bizonyult (tekercset is és a kondikat is) és a -10V-os részt is kivettem, mert még sincs rá szükség. Viszont most meglepődve tapasztaltam, hogy a kb. 10V helyett üresjáratban 16V, a 24V-ot terhelve pedig már felmegy 20V-ra. A mostani átalakítás előtt talán felment 12V-ra maximum. Egyáltalán lehet ekkora fesz az első tekercsen, vagy én nézhettem be valamit így este felé?
Köszönöm, 8-10A-ra gondoltam. Szerintem max 4-5-öt vennék ki, de néha vannak szélsőséges esetek is.
Még egy kérdésem van a diódával kapcsolatban. A dióda sebessége mennyire számít? Valamint ha két dupla tokú diódából csinálom meg, akkor az problémás, ha az egyik pl 25, a másik meg 35-45 ms sebességű?
Hali!
Ha 30V-ig szabályozható verzió (Chirio szerinti átalakítás), akkor az eredeti 40V-os dupla diódák elegendők, vagy nagyobb feszültségű diódák kellenének? Köszi
Üdv néktek!
A primer oldali tranyókat kellene helyettesítenem, mert Bázis-Kollektor zárlatosak lettek egy szekunder oldali dióda zárlat után. MJE13007 volt benne, itthon jelenleg 2SC4242-est találtam. Berakhatom helyette, ha a kettő közötti különbség: MJE13007 VCBO=700V VCEO=400V VEBO=9V IC=8/16A IB=4/8A IE=12/24A 2SC4242 VCBO=450V VCEO=400V VEBO=8V IC=7/14A IB=2A Ez egy átalakított 200W-os AT táp, ami kb 80-90W-al volt eddig terhelve. Csak cserénél (gondoltam jobb, ha normális dupla dióda van bent) rosszul választottam meg az egyenirányító dióda feszültség tűrését és szépen zárlatba ment. Sajnos a rövidzár védelem lassúnak bizonyult és vitte magával a primertanyókat is.
Beleteheted. Eredetileg is szerelték ezzel a tápokat úgy 250-280W-ig.
Akkor jó. Ezeket is abból termeltem ki valószínüleg, csak már nem tudom milyenből. Kíváncsi leszek elindul e.
Hát a 25ms idő (gondolom a reverse recovery time -ra gondolsz!) az már ugyancsak problémás lenne. (Nyilván μs -ra gondoltál). Egyébként az eltérés jelentéktelen. Inkább a bekapcsolási sebesség számíthatna, ha nem közös magja lenne a folytótekercseknek. De így nem kell vele foglalkozni. A lényeg kb az, hogy a primer oldalon lévő félhíd kapcsolóelemeinek aktív állapotai között eltelt idő (dead time) jóval nagyobb legyen, mint a dióda lezárási ideje. De ezzel nem kell foglalkoznod!
Ha valóban hasznos volt amit mondtam, akkor kérek felfelé mutató hüvelykujjat A hozzászólás módosítva: Ápr 18, 2014
Bocsi, elírtam ns van az adatlapokon.
Idézet: „A lényeg kb az, hogy a primer oldalon lévő félhíd kapcsolóelemeinek aktív állapotai között eltelt idő (dead time) jóval nagyobb legyen, mint a dióda lezárási ideje.” Ezt a mondatot kifejtenéd részletesebben? Már csak a kíváncsiság kedvéért.
Ha egy diódán nyitó irányba áramot folyatsz át, majd lekapcsolod róla az áramot/feszültséget, akkor a dióda egy rövid* időre még nyitva marad. Ekkor ha megkínálod záró irányú feszültséggel, az bizony záró irányba is vezetni fog egy kis ideig. Ez pedig veszteséget jelent az energiaátalakítás szempontjából, és melegedést is.
A PC tápok (amiket eddig láttam) push-pull üzeműek, tehát 2 db tranzisztor felváltva kapcsolgatja az aktuális polaritásnak megfelelő feszültséget a primer tekercsre. Viszont ha az egyik tranzisztor kikapcsolt, akkor eltelik valamennyi idő (függ a terhelés mértékétől is, de a vezérlő IC-nél be lehet állítani a minimális holtidőt), és csak ez után kapcsol be a másik. A szekunder oldali feszültségek követik a primer oldali feszültségeket, tehát a diódának elvileg van ideje kikapcsolni a holtidő alatt. |
Bejelentkezés
Hirdetés |













