Fórum témák
» Több friss téma |
Sikerült lefordítani.
Gooogle első találat MikroC Complier, feltelepítettem és le is fordította és hibátlanul működik. Köszönöm a segítséget, hogy szóltál, hogy ez MikroC.
Most akkor a 250dolcsit ki fizeti ki ha előbb találja meg bármely halandó személy
a google ben az ingyenes változatot mit a fizetőst. Én nem kerestem rá, de az látszik, hogy nagyon hamar rátalált.
Nagyon nem kell keresgélni mert Google első találata.
A 250 dolcsit meg az fizeti ki akinek nem elég a not registered verzió. Azt nem tudom, hogy meddig lehet használni meg az se, hogy esetleg fordításra van e korlátozva de amit én szerettem volna azt meg tudtam vele csinálni. Nem minden nap kell Micro C-t fordítanom Hexára így ha holnap már nem tudom használni nekem akkor is jól jött meg az észrevétel is, hogy azért nem fordítja a XC8 mert micro c-ben írták.
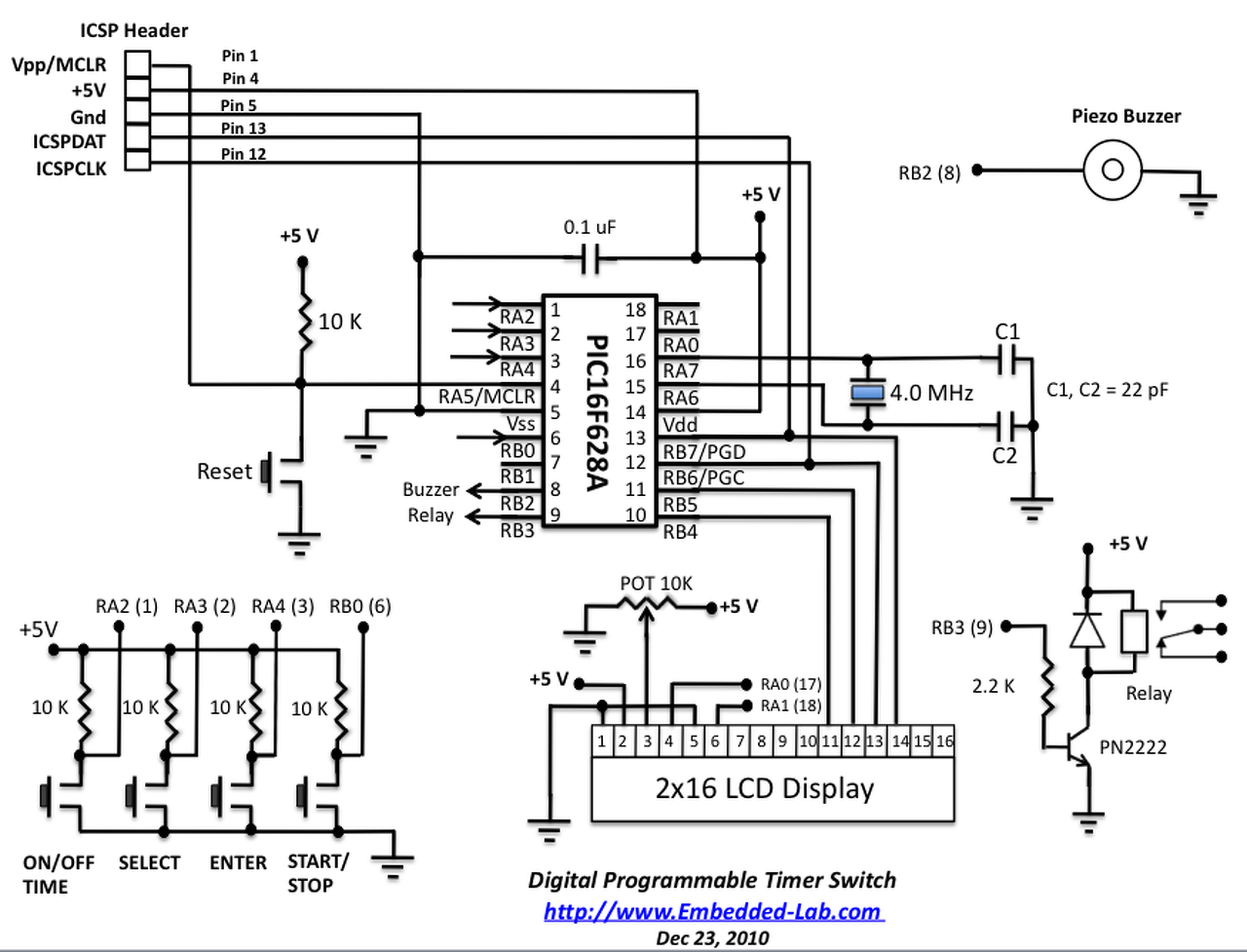
A pic kimenete elbir egy buzzer-t vagy mindenképp ajánlott egy tranziszzorral működtetni? Találkoztam olyan kapcsolással ahol még egy diódát is raktak a buzerre forditott polaritással mint ahogy a reléknél szokás.
A dióda mennyire fontos, kelezkezheznek tüskék a buzzeren is?
A válaszhoz ismerni kellene a buzzer belső felépítését. Ha az nincs, megmérni a fogyasztását. Az egész megkerülhető kb. 15 Ft-nyi alkatrésszel (egy ellenállás és egy tranzisztor).
A dióda induktív visszacsapás miatt van. A piezzok nem csapnak vissza, de ha később lecseréled egy nagyimpedanciás tekercsesre, akkor biza bánni fogod, ha kihagytad az 5 forintos alkatrészt. A teljesítmény leválasztást sem spórólnám ki a helyedben - fentebb már kaptál rá tippet - persze ahogy érzed.
Én ezt használom ilyen célra.Bővebben: Link
Pici, és bele van építve a bázis ellenállás is és a lehúzó ellenállás is.
Mindenkinek köszönöm a válaszát.
Azért tettem fel a kérdésemet mert van egy Pic-es időzítő kapcsolás aminek a tartalmát korábban linkeltem itt be amit Micro C-be írtak. Most, hogy sikerült lefordítanom meg is csináltam hozzá a nyákot össze is raktam és tökéletesen működik. A kapcsolási rajzon nem szerepel tranzisztor a buzzerhez csak a reléhez van betéve egy. Már tervezésnél is gondoltam, hogy nem ártana tennem egy tranzisztort a buzzerhez is, de mivel a rajzán nem szerepelt így azt elhagytam és mivel még a buzzert nem forrasztottam be mert féltem, hogy tönkre teheti a Pic kimenetét így gondoltam inkább megkérdezem.
Flemerül az a kérdés is, hogy aktív, tehát meghajtóval rendelkező, vagy passzív piezo kell-e az áramkörbe.
Ami nekem van a egy sima 5V-os buzzer meghajtó nélküli.
Akkor az lesz a legjobb ha vagy nem teszem bele vagy építek hozzá egy külső kis panelon egy kis tranzisztoros meghajtást neki. Innen felülről a második van nekem.
A meghajtó nélküli jelen esetben azt jelenti, hogy hiába kapcsolsz 5 V-ot a buzzer lábaira, max. kattan egyet. Az ilyenekben csak a piezzo lapka van. A meghajtóval rendelkezőben van egy bistabil multivibrátor (vagy valamilyen hasonló, egyszerű áramkör) és te tulajdonképpen annak adod az 5 V-ot, ami bizotsítja a piezzo lapkára jutó váltakozó feszültséget (vagy olyasmit).
A linkeden az áruház főoldala látható, két böngészővel is próbáltam. A kontroller a B2-es lábán mit ad ki? H és L szintet hosszan, vagy valamilyen PWM (szerű) jelet? A hozzászólás módosítva: Szept 11, 2016
Szerintem nem derül ki a rajlzból egyértelműen, nincs odaírva. Ha passzív, tehát meghajtó nélküli, jobb helye lenne a B3-as lábon, az a PWM kimenet. Persze meg lehet hajtani SW-es PWM-mel is, csak mindek vesződni ilyennel, amikor van HW-es PWM a kontrollerben.
Kipróbáltam, a hex fájlt innen szereztem: Bővebben: Link. A kimenetre passzív buzzert kell kötni, 2,29 kHz-es jelet ad a B2-es láb. Ugynakkor a rajz szerintem nem egyértelmű, a miértjét leírtam. Egyébként igen ostoba logikája van a programnak.
Igen én is innen szereztem csak azért kellett a fordító mert átírtam magyarra azt a pár sort.
Azt nem tudom, hogy a programnak mennyire ostoba a logikája mert sajnos nem tudok még programozni de maga a működése is logikátlan de meg lehet szokni. A passzív buzzer az a sima 5V-os buzzer ami tartalmazza a meghajtó áramkört is? Ugyan olyan mint ami a propeller clock bázisába is van, hogy adok rá 5V-ot és elkezd sipolni.
Androidos PIC micro adatbázisban látok olyant, pl a PIC24FJ256GB106-nál (vagy itt is)
Idézet: viszont a PIC adatlapján nem találok erről semmit. „Capacitive Touch Channels: 16” Gondolom ez azt jelenti, hogy van 16 bemenet ami érintésre reagál ... de melyik lábakon? A másik amin elakadtam: Idézet: , viszont az adatlap szerint Timer1-Timer5-ig vannak az időzítők ... akkor hol a többi? „Timers 16 bit: 23”
CTMU supports Capacitive Touch applications, adatlap 283. oldal (szerintem, de lehet, hogy tévedek).
A hozzászólás módosítva: Szept 12, 2016
Próbáld az egész adatlapot átnézni,értelmezni.Csak így kiragadva 1-2 dolgot ,nem fog összeállni,hogy mi mi.
Capacitive Touch Channels: 16 --> 10-bit ADC, 16 channels, 500k samples per second. Timers 16 bit: 23 --> Up to 9 Input Capture and 9 Output Compare/PWM with dedicated time base+az alap 5 timer(timer1-5). Így hirtelen ennyi
Kotorásztam pic32mz/ef boardok után, amik épelméjű áron kaphatóak. Részemről csak az usb stack-jét szeretném kipróbálni. Ha létezne valami bitwhacker-szerű board is vele, azt imádnám (client usb powered).
Amiket eddig találtam, azok javarészt ec boardok voltak. Ami ef-et is találtam, az meg 20 rugóba került. Ha valaki futott össze normális áron is dev boarddal, egy jelzést szeretnék róla. Előre is köszönöm.
Azokban az ubw32-esekben mx795-ösök vannak, és van is olyanom 2 is. Az mz azért kell, hogy kiteszteljem azzal az usb-t, csakugyan hs-e az a hs, az ef pedig azért kell, mert az ec egy halom bug, amire utólag már az mc sem figyel.
De ha valakinek vannak nagyon alapos megfigyelései, mennyit tud az mz hs usb-je windows generic driverrel, és kimérte a szöcske áramfogyasztását is, meg a melegedését is megfigyelte folyamatos üzemben, örülni fogok neki, hogy azt mind nem nekem kell megtennem, és beérem mások tapasztalataival is
Üdv.
Pár órás kűzdelem után,segítségeteket kérném: 16F877-04 -es PIC ,LCD kijelző ügyben.MikroC-ben megtalálható forrás kódot használtam próbára,viszont az LCD -én nem tudom megjeleníteni.Az LCD biztos jó,mert ugyan ezzel a kódal egy 16F690-el működik,persze megfelelő beálítással(ANSEL,ANSELH stb)valamint megfelelő lábkiosztással a PIC felől.A 16F877 -es is jónak tűnik,mert ha szabad lábaira ledeket rakok,tetszés szerint tudom ki-be kapcsolni,villogtatni,stb.persze nem ezzel a forrás kódal.Az R/W ,D0,D1,D2,D3-lábak földre vannak kötve.MikroC ben jól vannak, megadva az LCD lábai már töbször átnéztem ,próba panelon is átnézve.Multiméterrel mért feszültségek az LCD: RS +5V,D4-D5 +5V .4MHz -es kristáyt használok a MikroC -ben is ez van beállítva.Először van a kezem alatt ez a 16F877,a 16F690-el nem volt ennyi gondom LCD ügyben.Az ANSEL = 0; ANSELH = 0; C1ON_bit = 0; C2ON_bit = 0; re hibát jelez a fordító,ezekre a beállításokra ennél a 877 nél nincs szükség? Nem tudom ,mi kerülte el a figyelmemet.
Az adatlapon nézd meg, hogy ott is ez -e a nevük.
Több forrás kódot átnéztem ,midenhol igy van megadva,persze ez nem az jelenti ,hogy így van jól.Azért is választottam magából a MikroC ből a minta programot,hogy egyszerű legyen,vagy mégsem !
Most mobilról vagyok nem tudok utána nézni. A mikroc mintájában is 877 -es szerepel?
Igen,16F877 -es hez lehet több minta programot találni,vagy szinte mind erre íródott,még nem néztem át teljesen.
Kontraszt? Esetleg open drain kimenetre kötöttél felhúzó ellenállás nélkül? RA4 open drain.
A hozzászólás módosítva: Szept 12, 2016
Esetleg? Bővebben: Link, de ha van hs usb stacked véletlenül, nálam van egy 32mz2048efg100 próbapanel tudom tesztelni.
A hozzászólás módosítva: Szept 12, 2016
|
Bejelentkezés
Hirdetés |











