Fórum témák
» Több friss téma |
Alkalmazás függvénye is. Pld az uartot szoftveresen is meg lehet csinálni, ha nem kell túl nagy sebesség, és csak egy tényleg gyors főciklusod van. Mondjuk 2400 baud-ig még biztosan menni tud, a 9600 már esete válogatja, de még az sem esélytelen ha asm-ben írod a programot, vagy tényleg egyszerű a főciklusod és magas órajelet használsz. Abban az esetben csak a lábszámot nézve bármelyik 14 lábú / 10 mips tok meg tud felelni (2x tx-rx +4 io / 2 prog osztozik valahol +2 osc +1 reset +2 táp, eddig 13).
A PICkit2 firmware -jében software UART megoldást használ az UART Tool ablal 38400 Baud maximális sebességgel (18F2550, komparátor és timer megszakítással).
Amíg a főciklus biztosan lefut mondjuk a bit idő 10%-ában, addig vélhetően nem lesz probléma az áramköri parazitásokkal és egyebekkel. 38400 esetén az kb 2.6 uSec. 10 mips esetén 26 utasítás ciklus. Szélsőséges esetben a bit idő 25%-ában kell lefutnia a főciklusnak, és nulla áramköri parazitás lehet. A nulla parazitás nem tud meglenni, és a 25% is 10 mips esetén még mindig csak 69 utasítás ciklus. A srácok a pk2 firmware-t / áramkört rendesen összerakták, ha nekik az összességében megvan, de nekem egy kicsit húzósnak tűnik ahhoz, hogy a kezdő topicban olyat javasoljak.
A hozzászólás módosítva: Okt 13, 2016
Miután minden "tevékenység" megszakítás vezérelt és 48MHz -ről jár a kontrller, így 312 utasításidő áll rendelkezésre minden bit vételére.
Srácok belefutottam egy újabb hibába..
Össze raktam az új flash kártyámat és működik is rendesen a feltöltés és memória kezelés, de sajnos mikor a SEGA 68K-s procija olvasná ki az adatokat valamiért nem sikerül neki.. PIC32MX795-el végzem a feltöltést és kezelést, 29LV640 3v-os NorFlash memóriát használok a tárolásra amelyet 3db 74ALVC164245-el szintillesztek, 5v-ról 3v-ra és vissza. Amikor a memóriát töltöm fel adattal, akkor a szintillesztőket magas impedanciába kényszerítem, hogy ne szóljon közbe PIC és memória közti kommunikációjába. Mikor csak a SEGA 68K-s procija használná a memóriát, a PIC-et bemenetre állítom, legalább is azon lábait ami közvetlen érintett a memóriával és a szintillesztőket aktiválom. A vezérlő lábakat már sokszor végig követtem és jól vannak bekötve, mind a PIC részéről, ez látszik is a sikeres feltöltésből (vissza ellenőriztem az adatokat), mind pedig a szintillesztő és élcsatlakozó szempontjából is. (gondolom mikor PIC bemenetre van állítva, és szemetet szed össze az nem befolyásolhatja memóriát, legalább is remélem) Van arra esély, hogy a szintillesztő esetleg akadályát képezi a megfelelő kommunikációnak? A szintillesztő közvetlen csatlakozik 68K-hoz és a memóriához, nincs ellenállás. Táp szűrések rendben vannak, látszólag legalább is mérve a logikailag működik a kommunikáció.. Nincs ötletetek, hogy ha minden jól van bekötve mi akadályozhatja még a működést? Előre is köszi..
Azon a szintillesztőn direction és output enable vezérlés van. Mintha anno gondod lett volna vele, hogy a címbiteken kerested a hibát, aztán kiderült végül, hogy mégis szoftveres gondok vannak. Ha csak nincsenek áramkorlát ellenállások is a kapcsolásban, ezúttal egy szoftveres hiba elektronikailag is veszélyes tud lenni. Tönkreteheted a sega 68k-ját.
A 68k-nak van egy protokolja, ahogyan hozzáfér a memóriához. Szinkron időzítéssel dolgozik, és bár nem túl nagy órajellel, azért csak akadhatnak parazita jelenség gondok is, ha valamit túl messzire huzaloztál. Ha kapcsrajzot adni nem tudsz, jellemzően nem sokat fogunk tudni segíteni. Nagyon sok minden tud mellé sikerülni egy olyan projectben elektronikailag, és még csak utána következnek a szoftveres gondok. Apropó MX-et használtál végül? Nem MZ-t akartál anno?
MX-et használok, MZ-m nem volt.
Sajnos kapcsolást nem tudok mutatni, max rajzolni gyorsan egyet, ha az is megfelel. Vagy képet tudok készíteni, de az meg ügye nem lesz áttekinthető.. Nos ezt dobtam össze.. 74ALVC164245 OE lába magasban van, ha PIC írja memóriát, ha 68K használja akkor alacsonyan van. 68K működik, másik flash kártyám prímán olvassa. A hozzászólás módosítva: Okt 13, 2016
Persze hogy nem működik, hiszen nincs is rajta Flash ROM.
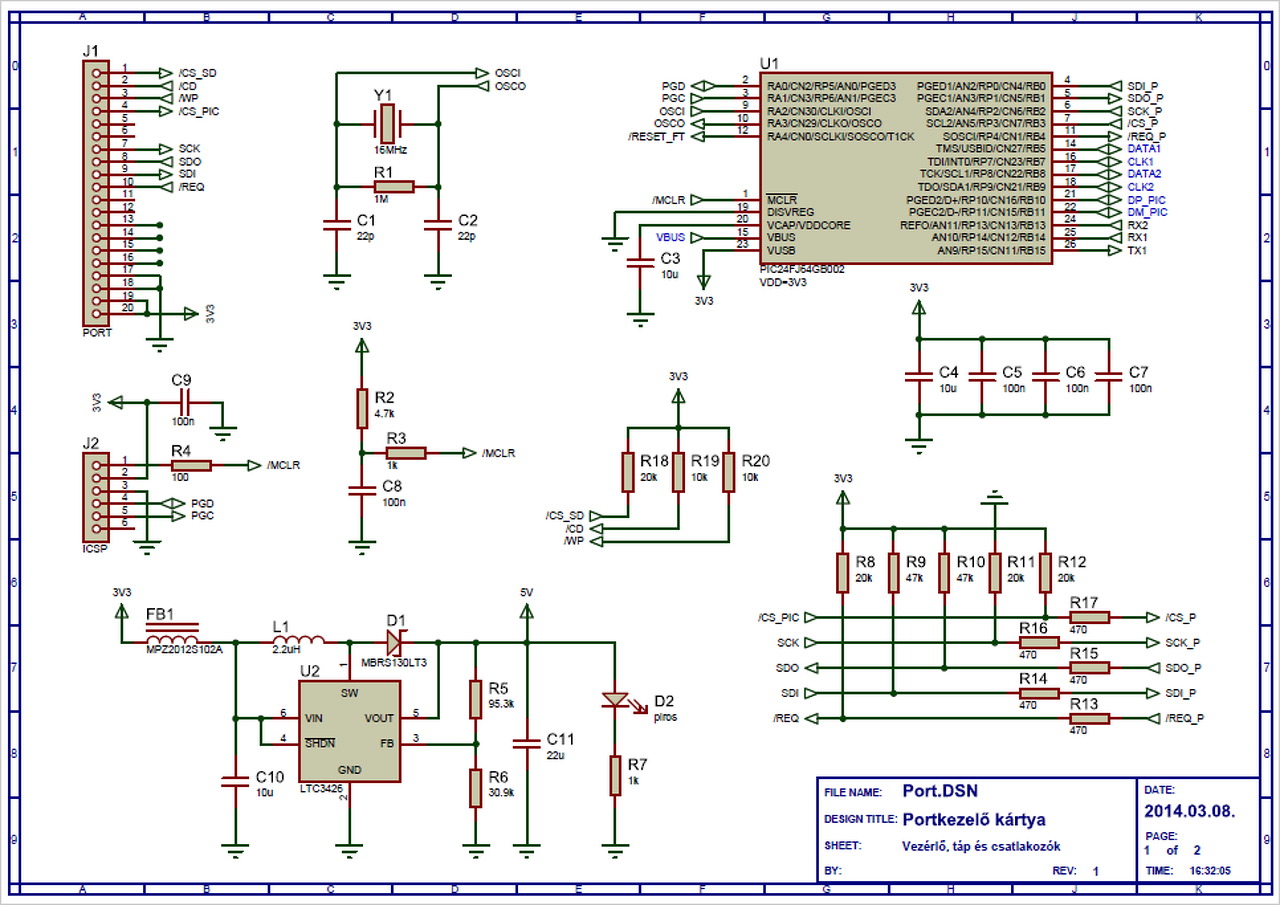
![]() Én alapvető dolognak tartom hogy minden általam készített cucchoz kapcsolási rajzot és nyákrajzot készítek. Még a holt egyszerűekhez is. Később bármikor belekukkanthatok hogy mit hogy is csináltam (hibakereséshez), vagy megmutathatom másnak, ha szükséges. (segítségnyújtáshoz) Pl: A hozzászólás módosítva: Okt 13, 2016
Normál esetben egy ilyen projecthez nem csak az eszközt készítjük el, hanem egy unit tesztert is építünk, ami szimulálja a tényleges eszköz működését, és ami nem a sega gép, ami ne tudná kijelezni a hibát, hanem mondjuk egy másik pic-es cucc, ami tudja, hogy adott időzítéssel milyen jeleket kell kidobálnia, és mit kell tapasztalnia, és ki tudja jelezni, ha nem azt tapasztalja. Csináltál unit tesztert?
Sziasztok!
Egy kis NAGY segítséget szeretnék kérni. Nem túl régen foglalkozok PIC fejlesztéssel. C-ben próbálom a programot megírni. ( Fejlesztgetni) A képen látható kísérleti panelt használom az ötleteim megjelenítésére. Az USART segítségével tudok adatokat fogadni és küldeni. Jelenleg egy portbővítő alkalmazást szeretnék megvalósítani. A próbapanelen összeállítottam egy kapcsolást MCP23016 portbővítő tároló segítségével. Az egyik tárolónál szeretném egyik-másik ledet felkapcsolni, a másik tárolónak a porton levő értékeit pedig kiolvasni. Ehhez I2C vonali kommunikációt kellene alkalmazni, de több leirás áttanulmányozása és kiprobálása ( Pikula Projekt ) sem sikerült a kommunikációt elindítani. PIC18f4520 processorral kísérletezem. Olyan valaki segítségét szeretném kérni, akinek van lehetősége ( kedve, türelme ) TeamWiver és Skype segítségével elvezetni a megoldás közelébe.
Ezt a szerkezetet a Chip-Cad forgalmazza?
Sziasztok!
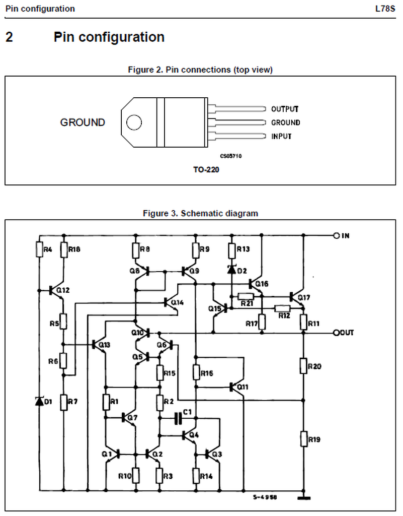
Szerintetek gyári hibás, vagy miért adja ki egy az egyben egy L78S09CV az input 12V - ot a kimenetére? Tettem az input feszre 100µF -es kondit , igaz 0.33 -at ír , de az nincs itthon. Lehet , hogy a kondi miatt?
Egy pici terhelést adjál a kimenetre, pld. 1Kohm ellenállást, már jó is lesz.
A kimenet és a föld közé 100nF kerámia kondenzátor kell. A középső lába jól kapcsolódik a földre?
1k -n keresztül lehúztam földre a kimenetet , semmi....
Középső földön van , föld és a kimenet között 100 nF -es kondi , és 12.16V ból csinál 11.30V - ot .....
Milyen tokozású? Nem cseréltél fel lábakat?
Adatlap
Így már jó , köszönöm szépen! ![]() Gondolom azért 8.8 és nem 9V , mert nincsennek rajta kondik , ugye? A hozzászólás módosítva: Okt 13, 2016
Köszi , látom oda van írva , hogy top view, azt nem is olvastam ...
Elnéztem, bocs. A 79xx-re kell terhelés, itt pedig 78xx volt a kérdés.
A hozzászólás módosítva: Okt 13, 2016
Jogos
![]() Fene egye meg, úgy siettem, hogy pont azt hagytam le No nézzétek úgy, hogy PIC a memória... pajti2 : áhh, a fenéket csináltam ilyesmit.. Tudom, hogy működnie kell, mivel már csináltam ilyet és az működik, egyetlen egy a difi az pedig a szintillesztő..
Okés, de hogy így hogy a harctéri hintalóban fogod a hibát megtalálni, az nagyon vicces lesz. Például ha csak 1 bitnyi vezérlést elkötöttél a nyákon, a teszter azonnal kimutatná, míg szemre karácsonyig sem találod meg. Ha nem működik azonnal, akkor nem sikerült tévedhetetlennek lenned, és nyugodtan nekiállhatsz a tesztert megépíteni, mert még mindig hamarabb leszel készen. Kell majd egy másik mx795, meg egy csatlakozó, amibe azt a kártyát dugni tudod, és mondjuk usb genericcel rákapcsolni a tesztert pc-re, ahonnét szoftveresen szinkronban kapcsolgatni a biteket egyesével akármilyen kicsi sebességgel. Kb az a legegyszerűbb és leggyorsabb megoldás. A nagyobb sebesség lehetséges parazita jelenségek általi hibáit úgy nem fogod tudni felderíteni, de minden mást igen.
Egy szintillesztőn pedig nem lehet túl sok mindent elkötni. Esetleg nézd végig szemre a nyákot, nem folyt-e valami forrasztás zárlatba, vagy nem csináltál-e egy hideg forrasztást valahol, olyasmik elő tudnak fordulni. De ha szemre nincs meg a hiba, akkor nem volt szerencséd.
A 3. szintillesztő kimenetét (1OE, 2OE) vezérled? Mert ha nem, akkor az összeakad a 68K-val, amikor az a RAM-ba írna. És az nem egészséges.
A hozzászólás módosítva: Okt 13, 2016
|
Bejelentkezés
Hirdetés |


















