Fórum témák
» Több friss téma |
Fontos: PICKit2 klón építése tanácsok
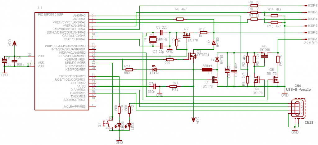
Valóban D1 nem az a dióda, aminek néztem. A Vdd_TGT és a Vdd kapcsoló elem közötti diódát kihagyták a kapcsolásból... A hiányzó dióda védené a BD140 -et, ha a programozandó készülék a saját tápjáról jár.
Szeretném megkérdezni, hogy a Hp41C féle furat szerelt klónhoz létezik e alkatrész lista, vagy csak én nem lelem. Ha igen, hol találom?
Működik a programozó és a pulse counter, a pic volt hibás.
Kösz a segítséget, valmint vicsysnek a kapcsolást!
Sziasztok szeretnék egy PICkit2 klónt építeni. Még nem merültem el benne túlságosan, de olyan kérdésem lenne, hogy a kapcsolások között lévő furatszerelt pickit2 klónhoz elvileg nem szükséges se a memória bővítő kártya se a meghajtó kártya a logikai analizátorhoz?
Szia!
Még az alap memória két 24FC512 is elhagyható... A meghajtó kártya csak akkor kell, ha nagyobb impedanciájú vezetéken szeretnél mérni, ugyanis a PICKit2 PGC és PGD bemenetén 4k7 földre húzó ellenállás van.
Induktivitásnak inkább ezt: Bővebben: Link
Áááá! miért nem csütörtökön írtad be? Ott vacilláltam, hogy melyiket, végül ezt rendeltem meg: Bővebben: Link Holnap már itt lesz.
Nem akarlak rémisztgetni, de ezzel nem biztos, hogy jó lesz...
Szia!
A programot a Microchip oldalán találod, de a cikkhez is írtam linket. L1 valóban 680uH, 0.1 A elég. Van olyan ellenállásszerű kivitel is amelyikkel megy már évek óta. Az USB B csatlakozó ilyen, a fém házának mindkét "fülét" be kell forrasztani..
L@mex 55-00-93 rendelési számon: 680uHy 0.113A 9.0R 10% AX AL0410ST681K (YAG) 4x10.5mm 13.13 Ft + Áfa nagyker áron.
Köszi. Csak nekem a Lomex 200+ km. A posta meg. Tudjuk.
Majd valamit kitalálok.
Üdv A Hp41C klónt építeném meg. De a panel rajzon nem igen találom az R39 ellenállás helyét. Magát a feliratot megtalálom de hogy hova kéne beforrsaztani arról fogalmam sincs. Valaki tudna segíteni?
Szerintem itt van, állítva szerelve.
Köszi megvan. Tanulság, ne akarjon az ember hajnali 3-kor ilyesmivel foglalkozni.
Heló
Olyan kérdésem lenne hogy a mellékelt kapcsolást megépítette-e már valaki? /Vagy esetleg ha lenne egy másik ami biztos hogy működik/ És ha igen, akkor hol tudom megtalálni, a programot. A válaszokat előre is köszönöm.
Szerintem ezt akarod megépíteni: Bővebben: Link
Az általad belinkelt verzió sem rossz, de van néhány hibája és vannak bizonyos korlátai, ami miatt változatlan formában nem érdemes megépíteni.
Köszi szépen a gyors választ.
Helló!
Én már megépítettem. A FET-ekhez kell tenni a G és S közé 100k ohmos ellenállást és úgy már jó. A korlátai közé tartozik, hogy csak 5V os PIC-eket támogat, és nincs benne programmer to go funkció stb. Ha letöltöd a pickit2-ő programját, akor a telepítési mappájában megtalálod a hex fájlt. Üdv, mate_x
helló
egy kérdés pickit2 klón http://www.mcuhobby.com/articles.php?article_id=7 lehet eeprom égetni 24lc250
Mi felénk a kérdés végén kérdőjel van...
Legalább olyan szinten tanulj már meg kommunikálni, hogy mindenki értse, mert ez így minősíthetetlenül igénytelen...
Lehet. Ld.: "PICkit 2 Readme v2-61-00 (a).txt"
Sziasztok
Megszeretnem epiteni ezt a PICkit2-t. De nem talalom a a PIC18F2550 programjat. Valaki meg tudna adni? Koszonom elore is
Kicsit sok benne a hiba,meg nem tud minden Pic-et programozni.
|
Bejelentkezés
Hirdetés |











