Fórum témák
» Több friss téma |
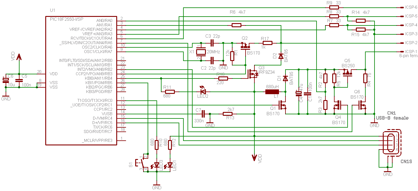
Fontos: PICKit2 klón építése tanácsok
Ez nálam is Schottky dióda. De a felirata D4.
Egyelőre kutakodok tovább.
A kontroller 13-es lábán, ami a műveleti erősítőt vezérli 1,97V van. A Q1 S-én a bejövő 5V, a G-n 4,97V a D-én 4V van.
Az R31 a kód szerint 100 ohm, az R41-et nem találom.
Q1 G és S elektródái között van a foglalat mellett.
A 4.97V eljut a Q5P S-jére? Q5P milyen típusú? Ha bekapcsolod a Vdd -t, akkor a D4 anódjára rákerül a feszültség? A katódján van a 4.3V? Még egy lehetőség van, valami leterheli a Vdd -t.
Igen megvanm csak olyan felirati takarásban volt, hony nem tűnt fel azonnal. R41 100K. Nem, a Q1 D-jén 4V van és ez eljut Q5P S-ére és ez mérhető a Q5P D-jén is. A D4 katódján 3,75V mérhető.
Nekem most olyannak tűnik, mintha a kontroller nem adná ki a megfelelő vezérlő jelet az U2-nek, ezért van alacsonyabb feszültség a Q1 D-jén.
Ha jól működik a Vdd előállító kör, akkor az R5 és R6 közös pontján azt a feszültséget kell mérned, amit a R4 és a C8 közös pontján mérhető. U2 milyen típusú?
Kontroller nélkül potencióméterrel be tudok állítani pl. 4,6V-t a Q1 D-jén. A 25 lábat földre húzva a VDD 4,3V a műveleti erősítő bemenete ilyenkor 2.26V-t kap. Ha Q1 D-jén beállítok 5V-t akkor a vezérlés 2,5V, a Vdd pedig 4,7V.
Idézet: „- U2: Nagyobb határfrekvenciás erősítő felhasználása esetén gerjedés léphet fel, melyet C23 beépítésével szüntethetünk meg. Az R42 közvetlenül az U2 kimenetét húzza fel a tápra, így felhasználható az LM393 és LM358 is, ekkor a R42 (1k) ellenállást be kell ültetni – más erősítőkhöz nem kell. A megépített példányban DIP8 tokozású MCP6002 -t használtam.” A hozzászólás módosítva: Nov 20, 2020
Be van építve az R42 és C23 is.
A hozzászólás módosítva: Nov 20, 2020
Közben csináltam egy Tools/Calirate VDD menüpontot. Megjavult az eszköz!
Öröm!
Sziasztok! A következő gondom akadt. A Szilva féle pickit klónom beadta az unalmast. Akármilyen PIC-t teszek rá mindegyikre Unsupported part (ID=3FE0) És device not detected hibát kapok.. Eddig amiket próbáltam 16F874 2db, 16F628A, 18F1320, 12F675 és 18F458 Próbáltam áramkörbe már működő projekten is kiolvastatni, szintén ez a hiba, ott sem látja az IC-t. Programozó ZIF foglalatban is fennáll a probléma. Van ötletetek mi lehet a hiba? Laptopról és asztali gépről is ezt csinálja. Troubleshoot menüt futtattam mértem, megvan minden feszültség. Illetve USB kábelt is cseréltem már. Eddig 9 évet hibátlanul működött hibátlanul és eghész sokat programoztam vele. A válaszokat köszönöm.
Legjobb lenne szkóppal ránézni, hogy melyik kimeneti oldali láb nem mozog. (programozott processzor mclr, PGC,PGD). Ha nincsen szkóp, akkor találgatós alapon a FET-eket kezdeném el végigmérni.
A hiba arra vezethető vissza, hogy a programozott processzor PGD lába felől 1-et olvas minden alkalommal, 0-t soha. Ennek viszont több oka lehet. Akár az is, hogy nem tud PGM módba lépni, vagy nem kap clockot (PGC), vagy tényleg a PGD kör hibája.
Hello
Ma reggel azzal köszöntött a PK2, hogy az egyik led folyamatosan, másodpercenként villog. A PK" szoftvere pedig a check communicationra, kiírja, hogy " The pickit 2 has no operating system" Gondolom valahonnan le kellene tölteni. Nem értem a dolgot, tegnap még semmi baja nem volt, 10 éve használom gond nélkül, most meg hirtelen eldobta az fw-T ?
Nem kell megijedni.
A képen lévő lehetőséget próbáltad már?
Szia!
Ez akkor is bekövetkezhet, ha bekapcsoláskor nyomod a nyomógombot ( vagy úgy érzi!), de egy firmware frissítés segít rajta, ha valódi a jelzés (kzozo kolléga leírása alapján!) !
Köszi srácok, valóban csak le kellett tölteni az FW-t a microchip oldaláról és rá kellett tölteni ahogy kzozo írta.
Ha jól emlékszem legelőször még annak idején amikor csináltam, kellett kreálni egy lpt portos égetőt, amivel fel lehetett programozni, kicsit elöntött a víz, mert első gondolatom ez volt. Valahogy most egyszerűbben meg lehetett oldani, nem teljesen értem, mi volt a gond, de a lényeg, hogy működik !
Sziasztok!
A PICkit2-m az elromlás útjára lépett. A PC felismeri, mint USB eszközt. Hiányzó operációs rendszer hibaüzenet ad, de ha azt akarok letölteni, a letöltés nem sikerül. Ezután kéri, hogy ellenőrizzem a kommunikációt, azonban ettől a ponttól kezdve bármit csinálok a PC-s kezelőszoftverben, az kiakad, nem válaszol. A tünetek olyanok, mint Szilcsong fórumtárs 2021.március 3-i hozzászólásában, csak nálam az op rendszer letöltése és a helyreállítás nem sikerül. A PICkit2 csatlakozóján szkóppal mérve nincs semmi jel, a Power led folyamatosan világít, a Busy led villog. Hogyan kezdjek a javításnak?
Sajnos nagy eséllyel egy másik pickit kellene, hogy rátöltsd a programot, mert valószínűleg sikerült a bootloadert is kiütni belőle.
Igen, a bootloader PICkit2-re töltése segített a helyreállításban.
Most tesztelem, de működni látszik. Köszönöm a tippet! Üdv
Furatszerelt PICKIT 2 klón építésén gondolkodom ...
Visszakeresve furatszereltből is többfélét látok. Melyiket lenne érdemes megcsinálni?
Bármelyiket ,mind jó mindegyik bevált.
Szia!
Nekem ez van már 12éve. Teljesen jól teszi a dolgát amire kell! ![]() Az oldalamon megtalálsz mindent hozzá. PCB-t pedig a nyáktervek (gomb) közt találod meg. Sprint Layout formátum-ban. https://www.bazsiprojekt.atw.hu/pickit2.html
Bármelyiket és egyiket se. 20$ alatt kapsz kínából összeszerelt példányt, azért nem érdemes itthon vesződni.
Ez is igaz de akkor hol marad az építés öröme ?
Talán így jó lesz...
Az oldal hivatkozási között is megjelenik a felesleges https:// A hozzászólás módosítva: Jan 2, 2023
|
Bejelentkezés
Hirdetés |











