Fórum témák
» Több friss téma |
Fontos: PICKit2 klón építése tanácsok
Szia!
Azt hiszem félreértettél: A Szilva féle rajzon fet -ek szerepelnek, a Microchip PICKit2 kapcsolási rajzán vannak tranzisztokok.
Nem értettelek félre, csak nem néztem meg a pickit2
eredeti dokumentációját.
A Szilva féle klont megépítettem, a firmware-t a 18F2550-be egy önzetlen kollega égette be eredeti PICkit2-vel.
Az első csatlakoztatás után WIN XP op. Gépen az USB –t felismerte, drivert telepítette. Elindítva a PICkit2 v2.61 prg.-ot, még mielőtt az bejönne a következő hibaüzenet jelenik meg: PICkit2 Error: PICkit 2 VPP voltage level error check target & retry operation. A klonra nincsen semmi sem csatlakoztatva! OK val továbbmenve bejelentkezik a fent elindított prg. PICkit2 connected ID=( xxxxxxxxxxxxxx) felírat sárga mezőben megjelenik! Követve az első bekapcsolásnál leírtakat a Tools / Ttoubleshotting menüpontot elindítva a Step 1: Verify VDD -ben a test gomb megnyomására 4,9 jelenik meg és a VDD lábán a feszmérő is 4,92 –öt mér! A Next re a következő figyelmeztető ablak ugrik fel: - CAUTION – VDD will turned on in all the following test at the voltage set in Step 1, unless an external supply is detected. Ensure the VDD is set to an appropriate voltagain Step 1. Miért figyelmeztet és küld vissza a Step1-re?, hisz ott nem tudok mit állítani csak a Test gomb feletti 4,5 értéket 2,5-5 között. Próbáltam a mért, a max. és a min. értékekkel is, de mindig a fenti figyelmeztetés jött vissza! Gondoltam ennek ellenére tovább megyek a Step 2 Verify VPP –re! A Test VPP megnyomására „Short” felirat jelent meg pirosan „Test Falied: Short detekted”, az igazán meglepetés a VPP lábn mért 55V –os feszültség értéke volt! Tovább lépkedve a /MCLR On 0,2-t a /MCLR Off 4,8 –t mutatott. A Step 3 –ban a PGD és a PGC lábakon megfelelő volt a két szint váltása, és a szkóppal 28,5 Khz volt mérhető! Ezek után nem mertem PIC –et beletenni, főleg a VPP értéke miatt! Bekapcsoláskor is erre figyelmeztet? Mi lehet ennek az oka?
Ellenőrizd, hogy a Vpp-t figyelő osztókör (R2, R3) megfelelő értékű-e és nem szakadt-e az R2, illetve a 2. PIC lábig elér-e a feszültség(szakadás vizsgálat R2- ig és onnan tovább D1 katódig 4K7 értéket kell mérj)).
Az R2 4,7k helyett 47k volt, de a többi 3 helyen is. Egy nagyságrenddel elnézve! Miután kicseréltem a VPP 12V lett, de a hibaüzenetek ugyanazok maradtak, most bekaocsoláskor eltünt a fent leírt PICkit2 error, de a PIC üres beolvasásakor ez jön fel!
Gondolom arra rájöttél, hogy a Vpp-t látja hibásnak. Ennek oka lehet, hogy amikor ki akarja kapcsolni, rövidzárba kerül a vonal. Ennek oka lehet a Q6 zárlata, vagy egyéb zárlat a panelen.
Esetleg a C4, C1 nem bírta az 50V-ot, bár akkor a D1 után sem tudnál 12V-ot mérni(ha jól emlékszem azt írtad, hogy ott annyit mértél legutóbb az R2 cseréje után.)
A hibás visszacsatolás miatt gyakorlatilag szabadon járt a Vpp pumpa, így állhatott elő az 55V. Ekkora feszültség akármit is okozhatott, végig kell mérni a Vpp útjában lévő kapcsolóelemeket (Q4, Q5, Q6).
A Vpp működését a torubleshoot menüponttal kell ellenőrizni, ahogy azt már korábban is leírtam itt és itt is.
Sziasztok! Segítséget szretnék kérni! Van egy OP-COM nevű autódiagnosztikai eszközöm amiről sikeresen letöröltem a firmwaret. Az eszközben egy PIC 18F458 dolgozik. Soklábu SMD kivitel. Megvan a HEX fájl is amit bele kellene égetni, de sajnos programozó hiányában ezt nem tudom megtenni. Nem lenne valaki akinek elküldhetném postán az eszközt és bele tudná írni nekem a hex fájl tartalmát? Természetesen nem ingyen kérem! PÜ-ben írjon aki tudna segíteni! Üdv
Heuréka! Megirtam az első PIC-et, a klón működik végre! Az a fránya 4,7k elnézéséből fakadó 55V-os VPP feszültség a Q5 halálát okozta! Köszönöm watt és szilva fórumtársaknak a gyors és hathatós segítségét!
Sziasztok! Elkészült a harmadik klónom is ez a Hp41C féle furatszerelt.Kitűnően működik,indult első rúgásra!Bővebben: Link
Szép munka, gratulálok! Azt hiszem nekem is jól jönne még egy, lehet neki is állok.
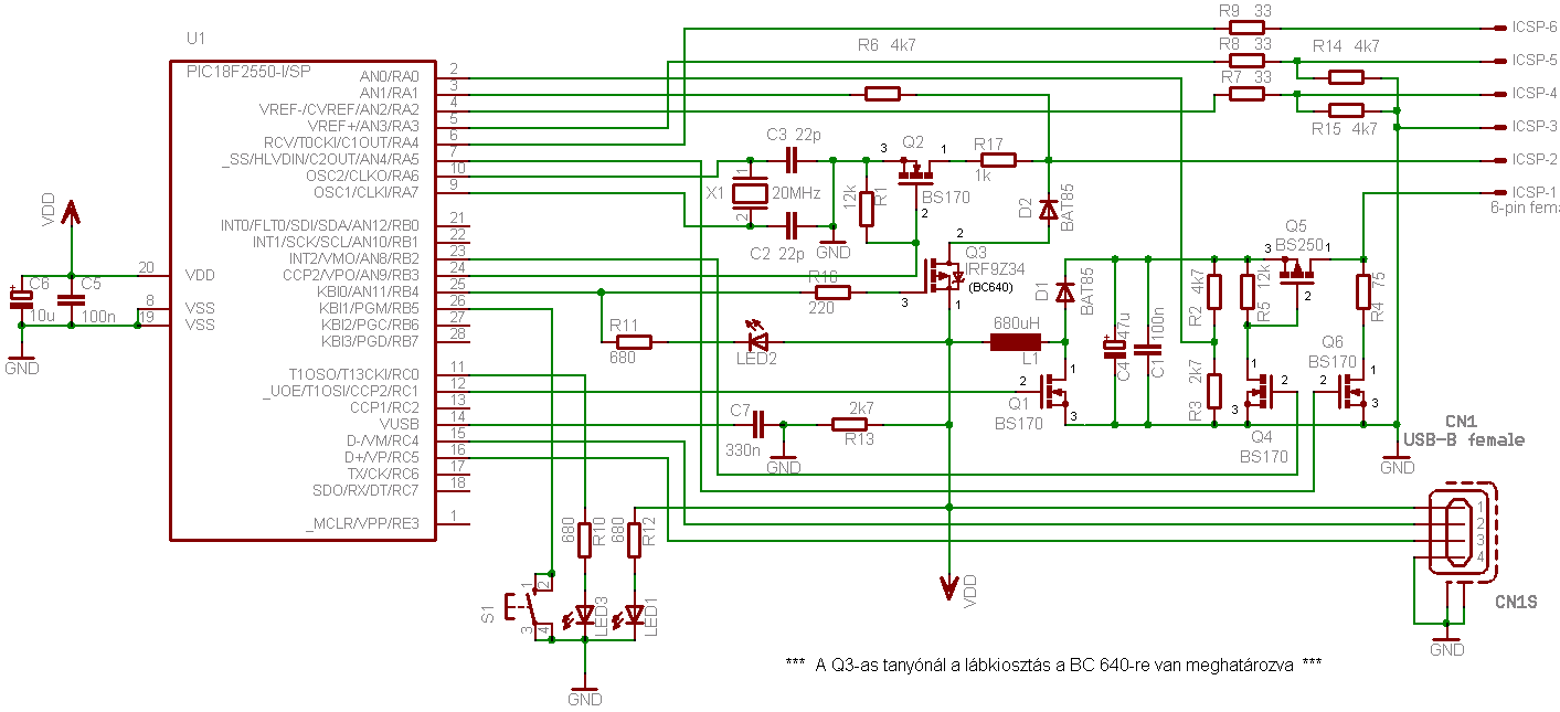
Sziasztok, most fogok nekikezdeni a 2. PICKIT 2 klónomnak. (Ebben a 18F2550-es felület szerelt lesz.) És a kapcsolásba beirkáltam a lábkiosztást. Legyen szíves ellenőrizze le valaki hogy jól írtam-e be őket. Mert ilyen későn már hajlamos vagyok a tévesztésre. (Amúgy a BC 640-es tranyó 2 adatlapon 2 különböző lábkiosztási sorrend volt feltüntetve.) Ez azért kicsit gáz szerintem hogy valamelyik adatlap hibásan van kiadva. Csatoltam a kapcsolást.
Linkeld már be vagy töltsd fel azt a két adatlapot!
Tessék itt vannak.
Ez nem gyenge, hogy ennyire hülyén legyen valami jelölve, főleg egy Siemenstől nem vártam volna...
Na meg a Philips adatlapja se gyenge, sehol nincs jelölve, hogy felül vagy alulnézet van a képen, a rajzról meg mindkettő lehet akár. onSemi és Fairchild tűnik a legkultúráltabbnak ilyen téren.
Szia!
Egy csomó gyártó adatlapjait tartalmazó lap, de mindegyiken azonos a tokozás. Az általad belinkelt egyik adatlap állománya sérült... A BC640 -nek elég nagy a maradék feszültsége, jobb eredmény érhető el TSB772 illetve ZTX753 alacsony maradékfeszültségű pnp tranzisztorokkal. Ha már a másodikat építed, akkor miért nem olyan, ami a Vdd tápfeszültséget szabályozni tudja?
A Siemenses adatlapon szerintem fordított...
És miért jó az nekem ha tudom a Vdd-t szabályozni? A 3,3V-os procik miatt? Ha igen, akkor feltenné valaki azt a kapcsolást is. (Mivel olyan sok van hogy nem tudom hogy melyik működik.) Amit én linkeltem az tutira működik mert már egyszer megépítettem.
Igen, azért jó. Főoldalon kapcsolások között ott van Hp41C kapcsolása, azon minden van.
A Kapcsolások c. szekció PIC alszekciójában találsz furatszerelt (Hp41c) és felületszerelt (Watt) változatot is. Mindkettő működik...Bővebben: Link
Oké, köszönöm.
Sziasztok!
A hétvégén PIC18F6622-t próbáltam programozni a szilva-féle változattal. Elsőre sikerült a programozása, de programozás után a foglaltság jelző LED gyorsan villogott és VDD hibára utaló üzenetet kaptam vissza. Külső tápról viszont tökéletesen tudom programozni. A panelem áramfelvétele kicsivel több mint 120mA. Az áramfelvétel növekedése az PIC-em órajelfrekvenciájának átkapcsolása miatt következett be (4MHz -> 32MHz). Ez amiatt van, mert csak külön kérésre ad az USB-busz 500mA-es terhelhetőséget, és a PICKIT figyeli az USB táp és a kapcsolt VDD közötti különbséget? A PICKIT2 nem tud adni ilyen kérést az USB-busz felé? Üdv!
Elég kevés az az alaplap, ami foglalkozik a kérésekkel, én 1A-nél nagyobb áramot is leszedtem már USB csatiból. Lehet, hogy a te alaplapod inteligensebb.
De az is lehet, hogy a PK2 kapcsoló alkatrészei nem képesek kikapcsolni ezt az áramot, túl nagy lesz a feszültség esés. Elvileg a firmware-ben lehet módosítani az áramigényt, de valami olyasmire emlékszem, hogy az MPLAB felismeri az eltérést és feltolja a szerinte jónak ítélt verziót...
Na mérlegeltem. Az alap verzióhoz már régen megvettem 3 komplett alkatrészkészletet. (És most kellene más FET-eket vennem, meg pár egyéb cuccot, ami valamivel több, mint 1000Ft-omba kerülne.) (Plussz 2 boltba el kellene mennem.) Nekem ennyit nem ér meg az hogy 3,3V-os procikat is tudjon. (Mivel ha már olyanokkal is fogok foglalkozni, addigra építek valami komolyabbat.) Még egy érv: nem szeretem a mini USB csatit. Jó lesz nekem az is amit már egyszer megépítettem. Azt egy óra alatt elkészítem és nincs vele több gondom.
Szia!
A furatszerelt klónban nincs is mini USB csatlakozó, sőt a BS170 -ek is jók bele. Az IRF7314 nem olyan drága, mint a holnapután elkészülő újabb klón összes anyagköltsége.... A műveleti erősítőért nem kell messzire menni: LM358, LM393 típusokkal sikeresen programoztam... Nem csak a 3,3V -os típusok a kérdésesek, hanem minden nem 5V -ról üzemeltetett kontroller, amit a készülékben programozunk - SMD tokozású típusok. Ekkor az említett, a Vdd-t nem állító, klón haszálata esetén a vezérlőjelek feszültsége meghaladja a programozandó kontroller tápfeszültségét, még akkor is, ha az külső tápról jár.
Kösznöm szépen a választ.
Nem gondoltam volna, hogy már 120mA környékén is lehet vele probléma. Mert az USB tápja az IRF9Z34-es feten és egy BAT85-ös schottky- diódán keresztül kapcsolódik a céláramkörre. Lehet, hogy tényleg a schottky miatt? Az USB-ről már amúgyis csak 4.6-4.7V jön le, a D2-es schottky dióda nyitóirányú feszültsége 0.5V körül van 100mA-nél. Ezeket összegezve, úgy dönt a PICKIT2, hogy túlterhelést jelent és lekapcsolja a céláramkörömről a VDD-t?
Sziasztok!
A múltkor felraktam az én klónomat, (Watt kolléga kissé leszúrt, hogy miért raktam fel tesztelés nélkül - végül is jogosan, bár mentségemül szóljon: azt reméltem, hogy átnézi más is több szem többet lát alapon...) Ma megjött a PIC bele, úgyhogy elkészült, végigcsináltam a teszteket, és minden OK. Bátran építhető. Az alkatrészeket úgy módosítottam, hogy könnyen beszerezhetőek legyenek. A mellékelt képeken látható "érdekes" kristályelhelyezés nem igénytelenségből, hanem a magassága és a vékony fóliázat együttes hatásából adódott (sajnos addig módosítottam, amíg felvált a fólia), úgyhogy keressetek valami alacsonyabb darabot... Az USB csatlakozó alá feltétlen ragasszatok szigetelést, vagy ne kössétek rá a GND rétegre az árnyékolóköpenyét! A bottom rétegen pedig a ratsnest parancsot aktíválni kell! A többi alkatrésszel semmi gond nem adódhat, jó építést mindenkinek! Íme néhány kép: Bővebben: Link Bővebben: Link Bővebben: Link Bővebben: Link NE rakj be képeket, inkább linkelj!-- vicsys Üdv: bencsati |
Bejelentkezés
Hirdetés |






Na meg a Philips adatlapja se gyenge, sehol nincs jelölve, hogy felül vagy alulnézet van a képen, a rajzról meg mindkettő lehet akár. onSemi és Fairchild tűnik a legkultúráltabbnak ilyen téren.




