Fórum témák
» Több friss téma |
Hello!
Ezt nem vitatta senki. De messze nem mindegy, milyen fűtés - hűtés - holtidő dinamikai viszonyai. Az ábrán is látszanak ezek a tendenciák. Az eszmecserében arról van szó, hogy a lengések nagysága hogyan csökkenthető. A pénztárcánk súlyát meg a bevitt energia mennyisége befolyásolja. (Ha a hatásfokot állandóra vesszük.) Az meg szinte ugyan akkora, ha a lengések nagyok vagy kisebbek. Mert energiát bárhogyan is visszük be, annyi kell, ami állandó értéken tartja az átlagot. Ha pont annyit vinnénk be, mint amekkora a veszteség, nem lenne ingadozás. Csak ez feltételezné, hogy a teljesítményt tudjuk szabályozni. Pld. egy lángmodulációs kazán üzemeltetését. üdv! proli007 A hozzászólás módosítva: Nov 13, 2012
Hello!
Ezzel nagyjából egyetértek, de a fal hőtehetetlensége igen magas, vagy is a hőingadozási is sokkal kisebbek, mint gondolod. Biztos tapasztaltad, hogy fűtés kezdetén elég hosszú idő alatt áll be a "nyugalmi állapot." Vagy is kezdetben néhány napig komolyan kell fűteni, ha hideg volt a fal. A levegő ettől még lehet meleg, de a nagy felületű faltól gyorsabban is hűl a levegő, ha megszűnik a fűtés. Valamint a fal nedvessége is lassan csökken, és ezzel javul a hőszigetelő képessége. (Egyébként hogy bosszantsalak, tavaly azt állítottad, hogy a nagyobb hiszterézisű szabályzó a jobb, ami ugye nagyobb ingadozást enged meg, azzal kevesebbet fogyaszt a kazán.. :crazy ![]() üdv! proli007 A hozzászólás módosítva: Nov 13, 2012
Akkor nem vettem figyelembe hogy nagyobb hőkülönbségnél gyorsabban egyenlítődik ki, a mostani elméletem pedig ezen alapul.
Másrészt most fix napi fogyasztás olyan elosztását nézem, ami lehető legkevésbé kellemetlen. A nagy hiszterézisnél annyi a jó, hogy néha rövid ideig jó idő van(ha spórolunk), és hosszabb a felfűtési idő, így tovább tart a meleg. Ha a hidegebb/melegebb arány rosszabb is. Viszont, ha jobb a hidegebb/melegebb arány, akkor a sűrűn időzített módon több hőt tud megtartani a levegő. Persze nem lenne annyira meleg, mint nagy hiszterézisnél felfűtés után, de olyan hideg se, mint nagy hiszterézisnél fűtés előtt. De nem akarok bekavarni a hiszterézissel. Az csak azért kellett, hogy megértessem, mire gondolok. Ha időben fűtök, akkor úgysem lesz fix hőmérséklet, de a falak, és levegő, meg radiátor, meg fűtő víz közt nem nagyon változik a hőkülönbség. A kazánt 2 módon szabályozhatom. Ki-be kapcsolom, vagy a fűtő viz hőmérsékletét szabályzom. Ebből azért a ki-be kapcsolgatás a jobb, mert a fűtővíz szabályzót, ha lejjebb veszem, az kb. elzárja a gázt, ha eléri a hőfokot, a szivattyú megy amíg a víz csökken kb. 10 fokot, aztán megnyílik a gáz. Ez a 10 fok elég gyorsan megvan, így sokkal többször kapcsolna, mintha ki-be kapcsolom.
A pénztárcát nem az energia miatt kíméli az állásos szabályzó. Hanem maga a rendszer olcsóbb mint egy analóg szabályzós rendszer.
A lengések nagysága csökkenthető a hiszterézis csökkentésével, de ekkor a kapcsolási frekvencia nő meg. Másik lehetőség az időállandók növelése. Melegítéskor pl nagyobb térfogatú fűtőtest ugyanakkora felülettel. Hűléskor pedig jobb hőszigetelés a házon. Az előbbire nem lesz megoldás, mert a radiátorok felületét szokták növelni, a térfogatát pedig inkább kisebbre csinálják ha lehet. Elvileg jobb lenne egy olyan radiátor ami folyamatosan adja le a hőt és sokáig egyenletesen. Magyarul lassan hűl ki. Ehhez nagy belső hőtárolásra lenne szükség. Esetleg túlméretezett radiátor és ügyesen megválasztott vízhőmérséklet célravezető lenne. Gyakorlatilag a legjobb lenne a keringetett vízhőmérsékletet szabályozni a szoba hőmérséklet alapján és állandóan keringetni. Biztos van ilyen rendszer. Mi lehet a szak elnevezése?
A fűtésnél a következő dolgot tartom szem előtt:
- olyan meleg legyen amit én akarok, pontosan - ne ingadozzon a hőmérséklet, vagy minél kevesebbet - senki ne tekergesse a termosztátot (komolyan PIN kód kéne, mert a szomszéd állandóan eltekeri) Ami nem érdekel: - tudok-e spórolni a fűtésen különböző hangolással A spórolás azért nem érdekel, mert pár százalékot spórolok a számlán de komfortérzetben meg sokkal többet vesztek. Továbbá ha hideg a lakás és megfázom akkor beteg lehetek és nem dolgozhatok. Ezt nem kockáztatom meg pár százalékért. Időm sincs kimérni, hogy mikor mennyit eszik a fűtés. Mire kimérem egy adott munkapontban adott beállítással, addigra megváltozik a hőmérséklet és már nem is tudom összehasonlítani a másik munkaponttal. Hamis lesz az eredmény. Egyszer méregettem otthon a hőmérsékletet. Pár nap után szépen lehetett látni a fűtőtestek ki-be kapcsolását és az éjjel nappali ingadozást. Szépen ki lehet mérni az időállandókat is ha valaki türelmes. Pl hideg ház felfűtése (családot elküldeni nyaralni). Radiátorok időállandói. Falak időállandói. Ezzel akár validálni is lehet a fűtési rendszer bellításait.
Panelházban fűtöttem. Ott a víz állandóan keringett, de a hőfokát a külső hőmérséklet függvényében állította az automatika. 3 utas, motoros szelep. A visszatérőt keverte az előremenőhöz.
Milyen volt érzetre a fűtés? Egyenletesnek tűnt a hőmérséklet?
Állandó stabil hőmérséklet. A falak is egyenletesen melegek voltak.
Nálam is valamilyen hasonlo rendszer van, kombinálva padlofütéssel és vizbojlerral.
Nálam most a lehető legrosszabb. A termosztát +- fél fokos, de +-1 fokot túllendül. Hol meleg van, hol meg hideg. A kazán sokáig megy, majd sokáin nem. Az ablakok is cúgolnak rendesen, így a gatyám is rámegy. Hétvégén szilózom az ablakokat. Tervezem egy kicsi hiszterézisű termosztát építését.
A hozzászólás módosítva: Nov 14, 2012
Valaki ért a termosztatikus szelepekhez? Van különbség köztük, vagy szabványosan mindet ugyanazokra a hőfokokra lehet beállítani így?
Amikor megvettem ezt a házat az elsö munka volt az ablakok cseréje, a fütésen szerencsére nem kellett sokat változtatni, csak 2 helységben a padlofütést csináltuk meg, és néhány másik helységbe is radiatorokat raktunk (ahol korábban nem voltak).
Két hete elkészült a ház külsö szigetelése is, és most figyelem, hogy mennyire kell változtatni a beállitásokon.
Nálam ez nem megy. Közalkalmazotti bérből nem. + egy térítéses egyetemista.
Hitelből meg nem akarom. Nem tudnám visszafizetni. Marad a "Selber Machen".
Ventillátor a fűtőtest alá? Azzal csökkenne a holtidő melegítéses szakaszban.
Már próbáltam. Első az ablak és a termosztát. Addig felesleges újabb energiát betáplálni. Ha a gázon megtudom spórolni a ventillátor fogyasztását akkor van egy csomó PC ventillátorom. Végigrakom a radiátor alját.
Azzal az a baj, hogy poros lesz a levegő, legalábbis nálam nem jött be. Melegebb lett ugyan, de porszag is.
Jogos. A ventilátorral nem lehet spórolni. Vagy ha lehet nagyon keveset. Mivel a radiátorban lévő vizet jobban lehűtöd, a következő bekapcsoláskor hidegebb vizet kell melegíteni. Ez javítja a hatásfokot.
Akkor ventillátor kilőve. Ha lenne rajta porszűrő mint a tisztaszobában...
Hello Mindenki!
Szeretnék egy szoba termosztátot építeni. Olyat szeretnék ami mondjuk kty-nal működne, valami egyszerű relés megoldás mellett. Kb.: annyit tudna mit a fapados bimetallos termosztát. (Nem baj ha hiszterézist lehet kicsit állítani mondjuk valami trimmerel....). Nem kellene fullos programozható vagy ilyesmi... Elsősorban kapcsolási rajz érdekelne, párat már találtam a neten de nem győzött meg egyik sem, mert nem tudom hogy melyikkel milyen gyakorlati tapasztalat van... (nemörülnék ha lefüstölne a lakásban )...Szóval valakinek van kipróbált hasonló kapcsolása?? Köszönöm előre is.. ÜDv:L
Hello!
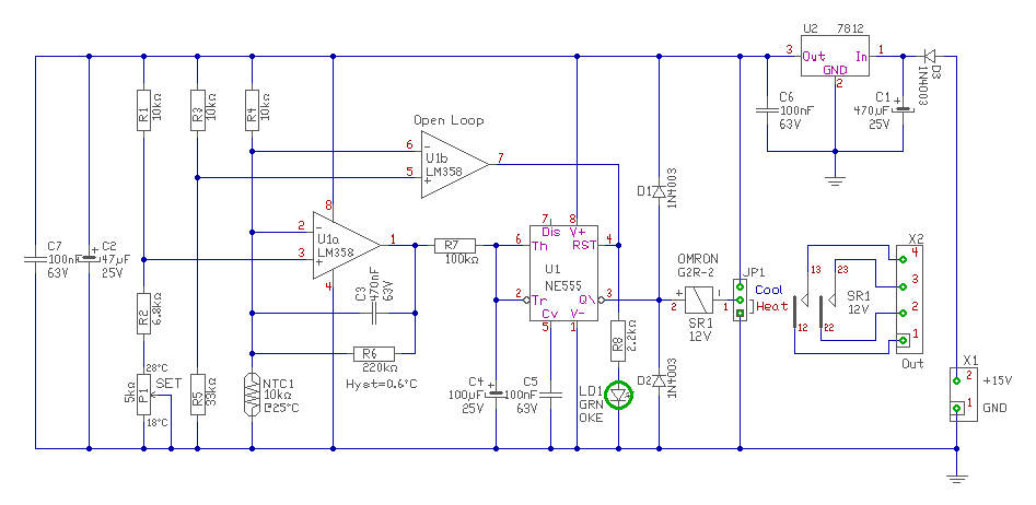
A kérés nem éppen a "Profi szobatermosztát" témakörébe tartozik. A múltkor hirtelen felindulásból rajzoltam egyet. Ha érdekel közreadom, de ki (számomra természetesen) nem próbáltam, viszont viszonylag egyszerű. Igaz, nem PTC, hanem NTC-vel működik. De.. - A komparátora, ne egy visszacsatolt OPA, hanem azt, az 555 biztosítja és egyben meghajtja a relét. - Az 555 előtt lévő R7-C4 integrátor biztosítja, hogy ne tudjon "gyorsan" ki-be kapcsolgatni. Hogy kímélje azt amit vezérel. - Az U1a a mérőhíd átlófeszültségét erősíti. A hiszterézist tulajdonképpen az 555 küszöbfeszültsége (Ut/3) és az OPA erősítése határozza meg. Az erősítést és ezzel a hiszterézis nagyságát lehet beállítani R6 ellenállás értékével. - Az U1a C3 kondenzátor integrálja a bemenő jelet, ezzel kiszűrve az esetleg menetere ülő váltófeszültséget, ami csökkentheti a hiszterézist. De eben segít az R7-C4 is. Így nem "kerreghet" a relé, ami általános hibája szokott lenni egyszerű komparátoroknak az átváltás közelében. Az U1b egy segédáramkör, amely figyeli az NTC vagy vezetékének szakadását, és letiltja az 555 működését ennek fellépése esetén. - A híd R1/R2+P1 és R4/NTC tagokból áll. Mivel a felső két ellenállás egyaránt 10kohm, az átváltás akkor történik meg, mikor az R2+P1 értéke megegyezik az NTC hőfok által befolyásolt értékével. NTC-t azért érdemes választani,. mert annak viszonylag nagy a hőegyütthatója. Így viszonylag egyszerűen lehet kis hiszterézisű áramkört létrehozni. üdv! proli007 A hozzászólás módosítva: Nov 23, 2012
Hello!
Tudom, hogy nem pont ide jó de új topikot nem akartam nyitni és a kereső alapján ez tünt a legközelebbi kategóriának bár egyik sem fedte le igazán..... Amúgy, Nálad lehet a "gondolatátvivő kézikészülék", mert pont ilyesmi megoldásra gondoltam! Világos, nem túl sok alkatrész (ez, nem a megépítés miatt fontos, hanem tartósság, üzembitos működés miatt...) Ezek alapján ha jól értem tehát ha R2-t 8,2K-ra módosítom akkor a 18C alá is mehetek? (Ezt csak azért kérdezem, mert a termosztát a leghidegebb helyen van, és ha kb:17C-ra állítom akkor van a szobákban olyan 19C. Ha néhány napra elutazunk akkor mindig leveszem ilyen alacsonyra.....) Köszönöm!! ![]() Üdv: L
Hello!
Megnézed a katalógusban az NTC ellenállás értékét, a beállítandó minimum és maximum hőmérséklet értéken hány Ohm. Aztán a maximum hőfok értékével megegyező R2-őt teszel bele, majd a minimum hőmérséklet ellenállásából levonod R2 értékét, és megkapod P1 szükséges értékét. Ekkor megnézed, milyen szabványos értékek állnak közel a számítotthoz, és azokkal visszaszámolod az ellenállást. Vagy is megnézed R2 értékénél, és P1+R2 értékénél mekkora hőfokot mutat a táblázat. Már is tudni fogod mely két hőfok érték között állíthatod be a P1-el a kapcsolást. Persze apróbb eltérések lesznek, az NTC toleranciája, és a visszacsatolás miatt. üdv! proli007 A hozzászólás módosítva: Nov 24, 2012
Hello!
Köszönöm a segítséget, pontosan ezt fogom tenni amit írtál...... ![]() Üdv: L
Hello!
Ha lúd, legyen kövér.. jelszó alapján, készítettem hozzá nyáktervet is. Gondolom lehet sokkal elegánsabbat, de tőlem mindössze ennyi telik. A kapcsoláson kicsit változtattam, hogy jobban kijöjjön a nyák. üdv! proli007
Hello!
Ugyan, ez teljesen kiváló nyák! Ennél jobbat úgysem csináltam volna! (Mostmár kezd égni az arcom, mindent megcsináltál helyettem.... ) Amúgysem kritikus a méret ,az eredeti dobozba tervezem visszaépíteni ami : 12cm x 6,4cm... A tápot meg egyébként is máshová teszem, két zsinórt melléhúzok a mostaninak, nehogy melegedjen picit és elhúzza a hőmérsékletet....Még 1x KÖszi!! ![]() Üdv: L
Üdv!Segítségeteket kérném! Szeretnék építeni egy nagy érzékenységű termosztátot.folyamatos 36 fokot+-2 fok. Van itthon egy erre tökéletes digitális szobatermosztát csak azzal az a baj hogy csak 30 fokig lehet max állítani. át tudnám e azt alakítani úgy hogy 10 fokkal feljebb essen a max hőfok állítása?ha valakinek van egy jó ötlete priviben írjon légyszíves.köszönöm
Szia! Csak egy buta kérdés... Egy gyári PID szabályzó nem felelne meg neked? Például Ilyen... Én használtam például kültéri térfűtésre is. Tökéletes megoldás lehet.
|
Bejelentkezés
Hirdetés |





)...



) Amúgysem kritikus a méret ,az eredeti dobozba tervezem visszaépíteni ami : 12cm x 6,4cm... A tápot meg egyébként is máshová teszem, két zsinórt melléhúzok a mostaninak, nehogy melegedjen picit és elhúzza a hőmérsékletet....