Fórum témák
» Több friss téma |
Ha hosszú távra tervezel, PICkit 4 alá ne menj. Már a PICkit 3 is kifutóként szerepel. Ha csak kipróbálni szeretnéd, akkor érdemes lehet egy PICkit 2 klónt venni valamelyik távolkeleti áruházból 6-8 eFt-ért. Olcsó, de cserébe csak a régebbi kontrollereket tudja kezelni.
Ha nem a legújabb legbonyolultabb PIC-eket akarod programozni kezdésnek érdemes egy egyszerű programozóval próbát tenni.
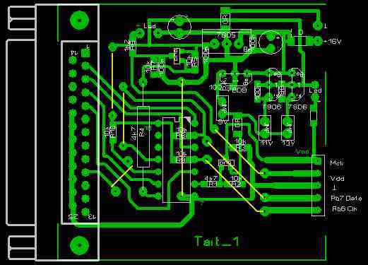
Szerettem volna 16f884-et programozni PICKIT2-vel, de sehogy sem sikerült (holott más PIC-eket programoz) Fogtam egy TAIT nevezetű egyszerű programozót (74ls06 , pár tranzisztor, stab IC, db25 csatlakozó cirka 1000 ft) és a:picpgm-1.9.3.1-win32-x86 programmal láss csodát simán ment. (a program rengeteg PIC-et ismer, olyanokat is amit a PICKIT2 nem)
Ez az egy darab pic van jelenleg ezen szeretnék megismerkedni a pic világával.
A TAIT programozót én készítettem magamnak (xp-n használom (párhuzamos port szükséges))
Mennyire vagy jártas a NYÁK készítés beültetés témában ? A NYÁK így néz ki:
Beültetés nem gond de még nyákot még sosem gyártatom.
Ez nem jó pic et programozni?Bővebben: Link
Nem. Vegyél egy PICkit 2 klónt pl. eBay-ről. Ha az időd nagy része azzal fog elmenni, hogy próbálod életre kelteni (megépíteni) a programozót, nem sok örömöd lesz benne.
Nem ismerem az Arduino-t, de nekem úgy tűnik ez nem programozó.
Hát így nehézkes, de meg kell tanulnod nyákot gyártani (mert a PIC-eket valamibe bele is kell tenni)
(Ha már menni fog egy ilyen panel készre gyártása max 3 óra)
Ha programozni akarsz vegyél egy PICkit-et. Nem kell monyizni.
Idézet: „Szerettem volna 16f884-et programozni PICKIT2-vel, de sehogy sem sikerült” PGM lábat testre kell kötni.
Ebay
Pickit3 - 11.700Ft Pickit 2 - 6.000Ft
Milyen PGM lábra gondolsz ? (ugyanazon 5 tűn keresztül: Vpp, +5V, Gnd, ICSPDAT, ICSPCLK változtatás nélkül a pickit2 nem programozott, a TAIT igen)
A pic-nek van egy alacsony feszültségű programozó kivezetése, ha ez lebeg akkor problémát okoz.
Ha testre van kötve akkor napi 24 órában irható / olvasható PICkit -el is. 24. a PGM láb adatlap szerint, programozni pedig természetesen ahogy a többit is.
Nem hiszem, hogy programozásnál külön figyelgetni kellene a PGM lábat és külön drótokat kéne beforrasztani (főleg, hogy különböző pic-eknél ez mind máshova esik) adott helyekre. Nem is kell ezt, több fajta piccel gond nélkül működik a pickit2, kivéve a 16f884-et (több darabbal próbáltam). Tehát csatlakozóról pickit2 lehúz TAIT feldug, s lőn.
A hozzászólás módosítva: Dec 30, 2022
Akkor neked legyen lőn
![]() Többieknek meg infó, ha ezt a kontrollert nem sikerülne PICkit2-vel programozni, mit kell tenni. A hozzászólás módosítva: Dec 30, 2022
Meg kell próbálni "Vpp first programming entry" móddal programozni.
|
Bejelentkezés
Hirdetés |












