Fórum témák
» Több friss téma |
Fórum » Propeller Clock
Szia!
Jó sok mindent kellene elmagyarázni, de néhány szóban röviden megpróbálom. Itt a forgó transzformátor nagyfrekvenciásan van meghajtva, kb.: 60KHz-el. Ha sikerül kis légréssel elkésziteni a trafót, valószinüleg müködni fog. Ezt egy egyszerü (555!), PWM áramkörrel tudod vezérelni. (SKORI weblapja!). A tekercsek elkészitésének módja megegyeznek a topikban közöltekkel. A nagyfrevenciás vezérlésröl és tulajdoságairól rádiótechnikai szakirodalomban olvashatsz utánna, ha komolyabban érdekel. U.I.: Vigyázat! Ha számítógépbe akarod beépiteni, le kell árnyékolni egy teljesen zárt fémdobozba a zavarok elkerülése miatt!
Az elözö hozzászóláshoz egy kis instrukció.
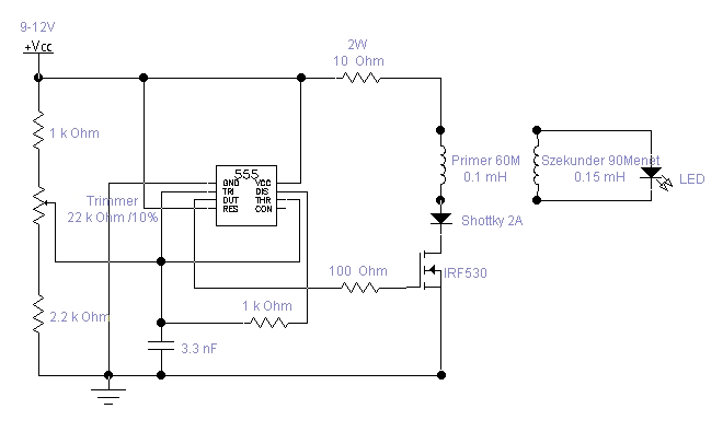
Egy ventillátor homlokfelületére felragasztol egy csévét amit meg is tekercselsz CuZ 0.2mm-es huzalból. Ehez keresel ezután egy olyan mü.a. csövet, amelybe befér az elkészitett cséve, ezt is megtekercseled. Ilusztráció ehez a megvalósításhoz, és egy PWM á.k. rajza. A PWM á.k.-ból a c3, c4 kondik kimaradnak, különben egyenfesz megy a kimenetre.
Szia antal27! Tovább foglalkoztam a dologgal mert engem is érdekel majd később a megvalósítás.
Egy egyszerüsitett PWM á.k-t csináltam neked az előzőekböl. Nem próbáltam ki, de v.szinü hogy müködik. A szekunder részt be tudod a cséve közepébe "integrálni", igy már csak két kivezetést kell kihoznod onnan a LED-hez. Azt is eltudom képzelni, hogy a cséve közepébe "lóg" be az álló primer tekercs. Egyébként kis áramokra van szükség egy LED-meghajtásához, úgy 5-20mA-re. Ezért nemigen kell nagyméretü tekercseket késziteni. Szerintem igen kis csévét kell alkalmazni, és talán 50-60 menet elég mindkét oldalon, igy kevesebb "zavart" is termel. A primer elem elkészitése sem olyan bonyolult, mert az álló tekercset hozzárögzited a ventihez. Csatolom az áramköri rajzot.
Üdv mindenkinek!
TA7288P motormeghajtó IC-hez keresek bekötési rajzot.segitségeteket előre is köszönöm. Üdv. emrik
- Nem akarok már többet más témában ebben a topikban írni, de engedjétek meg mégegyszer, hogy az 555-el müködő forgótrafóról néhány szót szóljak.
Megcsináltam a "deszkamodelljét" és elinditottam. A kapcs. rajzon módosítottam, még egyszerübb lett. (Elhagytam a szekunder á.k.-ból minden fölösleges alkatrészt, mert semmi sem változott ha benne voltak!) A primer 15mm átmérön 60 menet CuZ 0.22 huzal, a szekunder 90 menet CuZ 0.22 huzal 11 mm átmérőn. Ez van felragasztva a venti közepére. Az újjabb rajz és néhány kép az összeállításról müködésröl, egy rar állományban csatolom, hátha v.kit érdekel. 12V-on 200 mA az áramfelvétele, a LED ekkor már nagyon "virit". A trimmerel jól beállítható a kimeneti telj. Én kettő LED-et tennék szemben, hogy szimmetrikus legyen a venti mech, terhelése. Mégegyszer elnézést, hogy ennyi "fölösleges dolgot" ideraktam.
Helló
Most kezdem összeszedni az alkatrészeket az órához, és lenne egy pár kérdésem. Ezen az oldalon található nyákon a ledek és az smd ellenállások milyen méretűek? És ezek közül lehet használni valamelyiket a BP103-as fototranzisztor helyett? meg TSOP1736 helyett ezt lehet használni? Egyenlőre ennyi jutott eszembe. ha véletlenül eszembe jut még valami írok. Addig is kösz a válaszokat.Üdv: Ricsi
Szia antal27!
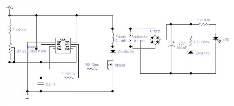
Még egy kapcs. rajzot küldök, ez már a végleges. A szekunder á.k.-ban 2 db LED van ellentétesen bekötve, igy mindkét irányú impulzus terhelve van, nem tud megjelenni "tű impulzus" sem. Talán ez a legfontosabb a zavarok miatt! Szia.
Nagyon szépen köszönöm.
Remélem jó lesz. Üdv antal27
Sziasztok!
Csináltam egy nagyméretű propellert, de nem tudom videofej motorral sem rendesen felpörgetni. Elég lassan indul el, nagy áramokat vesz fel a motor, sokáig incializálja magát. 10mm-es kék LED-ekkel csináltam, 300mm-es a sugár. Milyen motort ajánlotok hozzá?
Én a Te helyedben pl. 220Vos ventimotorral próbálnám meg... Persze a vezérlést át kell 1 kicsit gyúrni.
Szia Vicsys!
Jó a gondolat! Van egy használaton kívüli 30cm-es asztali ventim eltéve. Ha nem találok más megoldást, (12V DC ablaktörlő motor), megpróbálom..Valaki igért egy ilyen motort.... Sokat tanulmányoztam, és arra jutottam, hogy a bazis á.k.-ban nincs fordulatszám vezérlés, csak folyamatos infra adó van. Minden a propeller prg.-ban van. Kipróbáltam szabályozható táppal a müködő órát, és csak a fodulatszám változott, nem okozott gondot a nagyobb fesz sem, csak gyorsabb lett. Lehet hogy semmilyen beavatkozást sem kell a 220V-os ventivel csinálni?
Szia! Én is építettem egy órát 10mm-es LED-ekkel, csak végül 5mm-es került bele!
A méretek miatt én is egy 220V-os venti mellett voksoltam, de aztán meggyűlt vele a bajom! Túlságosan melegedett a moci. Amúgy a venti kapcsolását egyszerűen úgy oldottam meg, hogy a FET kimenetére egy relét kötöttem, az kapcsolta a hálózati feszültséget a ventire egy teljesítményszabályzón keresztül, "hátha szükség lesz rá" alapon. Bár már rájöttem, hogy az ilyen felesleges az órához, mert az a jó, ha minél magasabb és stabilabb fordulaton jár az óra! :yes: A hálózati feszültség... az meg nem igazán nevezhető annak. Inkább próbálj meg egy akkus fúró motort felhasználni. Megfelelő a fordulatszáma, illetve a nyomatéka. Igaz, jelentős zajt is produkál...
Szia Zolee1209!
Hogyan vitted át a ventimotor felől a prophoz a villanyt, kommutátorral, vagy forgótrafóval? Itt most ez okozza legfőbb gondot. A ventinél nincs lehetőség belülröl, mert asszinkron. Marad a forgótrafó, vagy kommutátor szénkefés megoldása. Kaptam időközben egy jó kinézetü 6 fázisú motort a meghajtóáramkörrel együtt. 12V DC. Elég erősnek tünik, de itt is ugyanaz a gond van mint a ventinél.
Üdv!
Forgótrafós megoldással próbálkoztam, de nem volt az igazi. A képeken látszik, milyen ventit használtam. Ebből volt kettő, most csak másfél, mert a másik ugyanilyet áldoztam fel meghajtásnak. A gondok a következők voltak: A forgórész egyik lapátját úgy sikerült leszednem, hogy a műanyag palást egy darabkája kitört. A palástra nem tudtam úgy megcsinálni a tekercselést, hogy igazán jó legyen, mert túl vékony volt a műanyag, így volt ahol a tekercselés oválissá tette, ezáltal szorult a 220-as tekercsen. A következő pedig a rögzítés volt. A panel rég készen volt már, és itt nagyon elrontottam! Sajnos a rögzítő furatok a forgórész fém részébe estek bele. Ebbe bele kellett fúrnom és nem tudom, hogy ez okozza-e a túlzott melegedést, vagy csak a lapátok hiánya, ami egyébként hűtené magát a ventit is!? Ha megtalálom a darabokban lévő ventit, akkor mutatok pár képet, hogy mit NE csinálj egy 220-as ventivel! Ha ennél a 6 fázisú motornál is a sebeség a gond, de van megfelelő nyomatéka, miért nem próbálsz meg egy akksis fúró áttételt fordítva ráapplikálni? Úgy, hogy a rendszer gyorsítson?!
Szerintem próbáld meg egy 0,5kW-os 3 fázisú aszinkron motorral, garantált lesz a siker
Helló Fiúk.
Nem akarok beleszólni, (de meg teszem). Kicentíroztad a lapátot? Mert ha nem akkor nem tudja felpörgetni a motor. Ha ki van centírozva akkor csak a belső súrlódást, és a légellenállást kell legyőznie a motornak. Az én órám közel 20 cm (sugár) és egy videómotor könnyen viszi. Persze lehet vákumba is tenni.
SZIASZTOK!
Gondoltam, szétszedek egy esztergapadot hozzá, abban van ilyen motor... De félre az ostobaságokkal, abból van itt elég, mert itt egész másról szól a történet. A centirozás külön müveletet igényelt. Van egy 1mm-es fúrat a központi LED fölött közvetlenül. Ide egy torziós szálat füztem be, amit vizszintesen kifeszitettem két oldalra (azonnal lefordult.a nehezebb vége). Addig tekergettem a hátul felszerelt ellensúlyokat, amig a "mérleg" egyensúlyba nem került. Nagyon finoman be lehet állítani, türelemmel. Tud valaki jobb mődszert? Egyáltalán nem csinált rezgést forgatáskor, de a videófejmotor nem tudta rendesen felpörgetni.
Igen, rendesen ki volt centírozva, ez volt (lett volna) a negyedik órám, azóta készült még egy! Ami a légellenállást illeti: a paneleket úgy kell tervezni, hogy a forgásirány szemszögéből minél kisebb legyen az a bizonyos légellenállás. Illetve minél hosszabb a forgórész, ami egy erőkart alkot, annál jobban terheli a motort. Nem elég kicentírozni, a többit meg "majd megoldja a motor..." Nézz utána fizikakönyvben az "erő és erőkar" fejezetnek!
Szevasztok!
Lenne egy kérdésem : elkészítettem a forgó tekercset és az álló résszel van egy kis gondom. 55 mm átmérőjű henger már ráfér a forgó tekercsre,az lenne a kérdésem hogy azt csinálhatom fából is? Vagy mindenképp műanyag csőre kell tekerni? Egyébként nekem ez lesz a 3. órám...remélem ez már működni is fog Üdv Kicsa
Értem,köszi szépen.
Majd jelentkezem ha sikerült összerakni... Üdv Kicsa
Sziasztok!
Szia Zolee1209! Felszereltem erre a többfázisú motorra a lapátot, pörgeti is rendesen, de iszonyúan melegszik a motor! 12V DC-n 1.8A a felvett áram, mindemellett 650mA a javasolt árama a motornak Nyilvánvaló, nem lesz jó a meghajtáshoz. Akkora szelet hajt, mint egy ventillátor, pedig a nyák altt nincs semmi, csak néhány SMD alkatrész. Nem gondoltam hogy ekkora légellenállás keletkezhet itt. Néhány kép az összeállításról:
Helló Zolee1209.
Nem akarok okoskodni, de ha ki van centirozva, akkor nincs erő, és ha nincs erő akkor nincs erőkar sem. Az óriáskerék is szépen megy körbe, egyenletesen.
Ja és még egy dolog. Nem elfelejteni, hogy van statikus és dinamikus kiegyensúlyozás. (első és másodrendű forgató nyomaték) ugyanúgy mint az autókeréknél.
Az egyiktől a kerék fel, le ugrál, míg a másiktól "kacsázik". A többi a TE dolgod.
Van igazság abban amit mondasz, de egy egyszerű példa: próbálj a fejed felett egy seprűnyelet forgatni, illetve egy alulétrát, úgy, hogy ki van egyensúlyozva. Ha teljes mértékben igaz lenne, amit állítasz, akkor nem lenne a kettő között különbség! :gumicsirke:
Sziasztok!
Elindult a Big_Prop_01, müködik. Végül egy DC 7-13V Hitachi régi video főmotor tudta meghajtani. (1.5A! 12.6V). ) Még nem a végleges felszereltségben müködik, (satupadban), de már láthatók a jellemzői. A motor tengelyére sajátos módon, üvegtextil nyáklemez-korong van felcsavarozva. Alul innen kap tápot a propeller. Vettem 3-as imbusz acélcsavarokat, mert ha ez elszáll, romba döntheti a lakást... Nézzétek meg: |
Bejelentkezés
Hirdetés |








ha véletlenül eszembe jut még valami írok. Addig is kösz a válaszokat.


A méretek miatt én is egy 220V-os venti mellett voksoltam, de aztán meggyűlt vele a bajom! Túlságosan melegedett a moci. Amúgy a venti kapcsolását egyszerűen úgy oldottam meg, hogy a FET kimenetére egy relét kötöttem, az kapcsolta a hálózati feszültséget a ventire egy teljesítményszabályzón keresztül, "hátha szükség lesz rá" alapon. Bár már rájöttem, hogy az ilyen felesleges az órához, mert az a jó, ha minél magasabb és stabilabb fordulaton jár az óra! :yes: A hálózati feszültség... az meg nem igazán nevezhető annak. Inkább próbálj meg egy akkus fúró motort felhasználni. Megfelelő a fordulatszáma, illetve a nyomatéka. Igaz, jelentős zajt is produkál... 








