Fórum témák
» Több friss téma |
Ha nem baj,sorban válaszolok.
Egy decibel eltérés már jól észlelhető tonális elszíneződést okoz a hangképben,és bizony ennek a töredékét is lehet észlelni minőségi lehallgató berendezésben.Ne haragudj,mit hallgatsz otthon? Szerintem sürgősen cseréld ki a hifidet... Ezekszerint az én mindkét végfokom és lamalas-é is hibás,és ráadásul PONT UGYANÚGY...ó hogyne,ez egész biztosan így lehet! Ne nevettess már... A műszerem akármennyire primítív és orosz,jól mér ui.laborműszerhez lett ellenőrizve.20hz és 20khz között a mutató a VONALON áll meg,egy hajszállal se tér el,se lefelé,sem pedig felfelé...ne nézz már ennyire amatőrnek. Amúgy 15 éve mérek vele hangfrekin,s még soha nem csapott be. A hifi-magazinról pedig köztudott,h méréseiket a Magyar Elektrotechnikai Ellenőrző Intézet (MEEI),továbbá az OMF (Országos Mérésügyi Főfelügyelet) műszerparkján végezték,tehát FÉNYÉVEKKEL magasabb műszaki-technikai színvonalon,mint amire neked,nekem,vagy bármelyik lelkes építőnek valaha is lehetősége nyílna.(biztos csak bohóckodni cipelték oda a cuccokat)Erről ennyit... Építettél már Quadot? akkor mérd már végig az átvitelét...
Nos végre sikerült végig olvasni mind a 124 oldalt. Mondhatom remek kis olvasmány és rengeteg mindent megtudtam belőle.
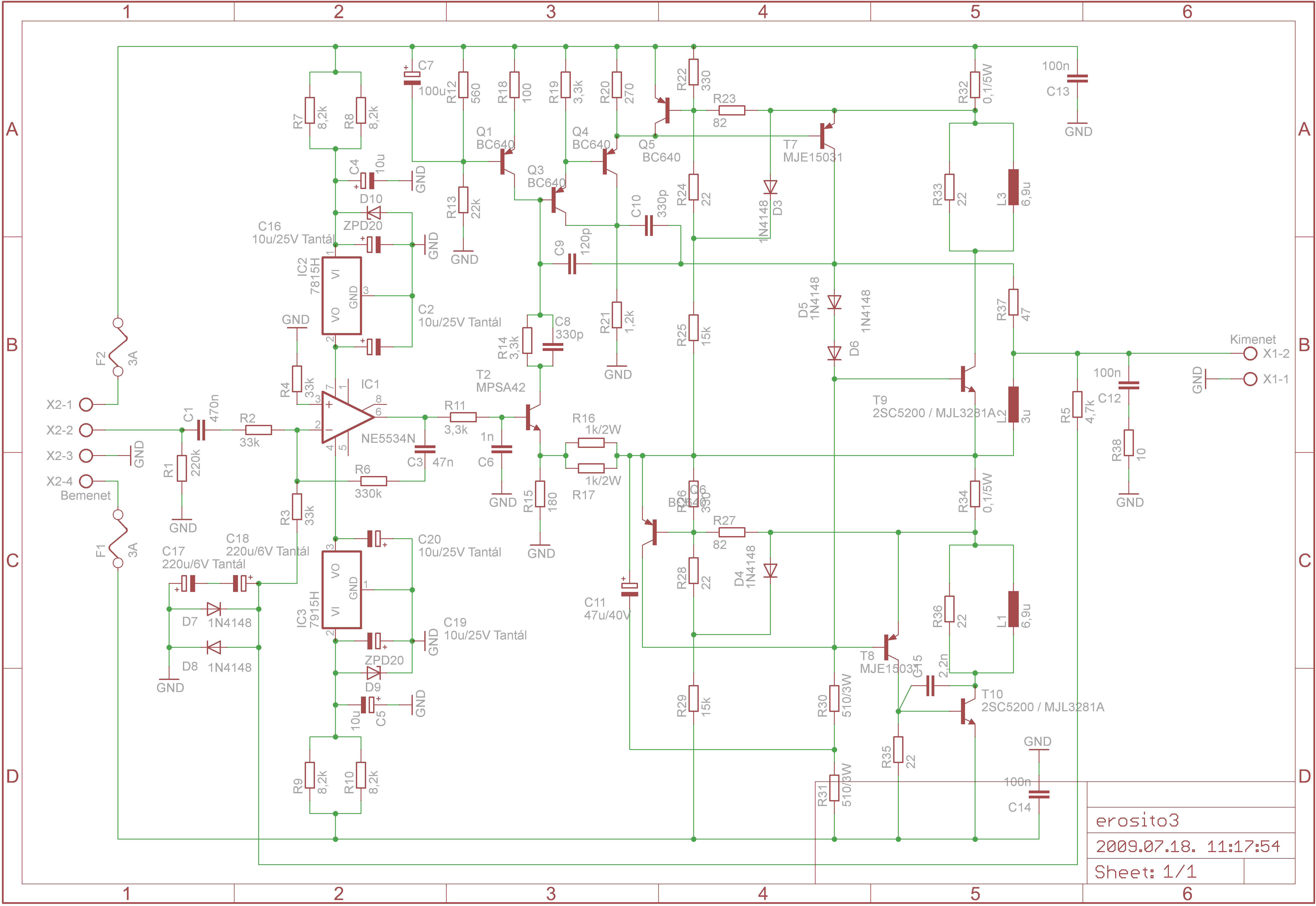
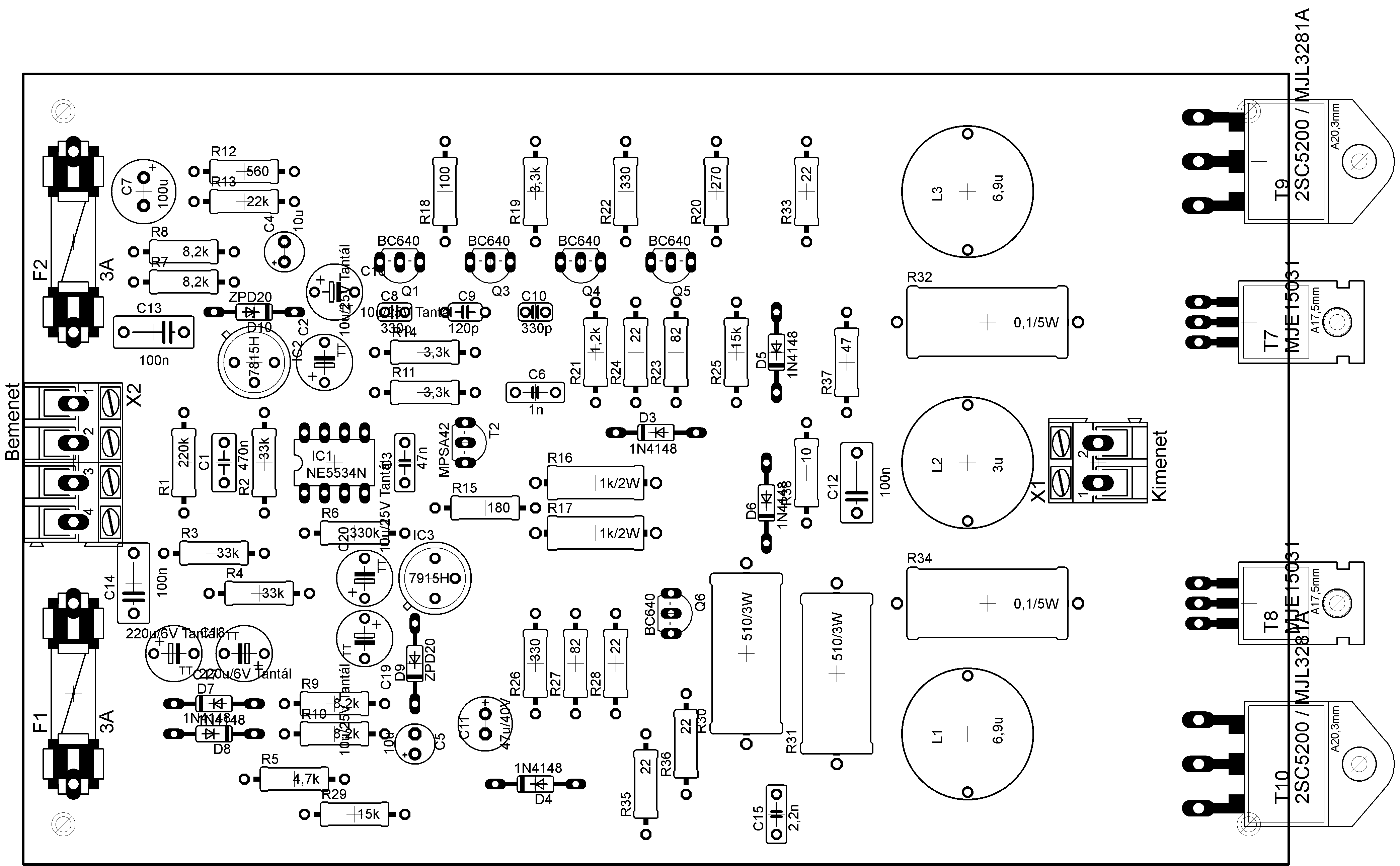
Kezdetnek annyit, hogy én az Urbán-féle 100W-os kapcsolást építettem meg BD242C illetve BD249C-vel, ami az oldalon is megtalálható. A NYÁK rajzot magam terveztem újra, mert feltett szándékom volt egy 10*16-os panelra ráférni átkötések nélkül!! A vezető sávok 66 mil szélesek és 35um réz fóliával vannak számolva. Mivel én otthoni zenehallgatásra tervezem beüzemelni a Quad405-öt és sajnos elektronikából sem vagyok valami lángész ezért mindenhol 66 mil a vezetőszélesség, így 2,5A amit elbír a vezető szobahőmérsékleten (25C) és 3A (35C-on). Feltéve, ha helyesek voltak a görbék, amikről leolvashattam. De mivel annyi tunningolási lehetőség merült fel az utóbbi 124 oldalon, hogy arra jutottam, mindet rá tervezem erre a panelre. (Biztosíték tartók, Skori-féle tranziens kiküszöbölő alkatrészek, BC300 helyett MPSA42, BD242C helyett MJE15031, BD249C helyett 2SD1047 duplázva az ellenállásokkal együtt, valamint 7815 illetve 7915-ös stab IC-k a műver.-nek a hozzájuk tartozó kondikkal.) Ha kész hasonlóképpen közzéteszem, mint ahogyan a mostanit is. A képek 600dpi-ben lettek kimentve. Hangsúlyozom, hogy a vezető szélességet csupán táblázatból olvastam és nem vagyok 100%-an biztos, hogy jók! Nálam tapasztaltabb emberek, majd figyelmeztetnek, hogy hova kéne vastagabb. Tomi
Csak a NYÁK-terv és a beültetés rajz maradt le
Holnap lefényképezem az általam megépített panelt és felrakom, bár sajnos tesztelve még nem volt :no:
Sikerült lefényképezni. Így sikerült az első erősítőm
Szép munka
Én csak egy dologra figyelmeztetnélek: A Bordákat forgasd el 90 fokkal, hogy a meleg felfele tudjon áramlani a lemezek között, úgy sokal jobb lesz a hőelvezetésed. Ahogy így felcsavaroztad a tranzisztorokat, az tipikus ellenpélda, hogy, hogy nem szabad hűtőbordát elhelyezni. Persze nem ismerem a körülményeidet, a szükség néha nagy úr.
Ez a panel minden reményem szerint egy prototípus, hogy vajon működik-e, ezért a borda is csak azért van ott hogy ha egyszer végre sikerül beüzemelnem ne emiatt szálljon el a végfok. Az alkatrészeket szándékosan nem válogattam össze, kíváncsi vagyok, hogy hírével azonosan így is működik-e majd.
A tervezésnél meg egy kicsit elbambultam és nem gondoltam a bordákra, de azóta a kimeneti sorkapocs hátrébb lett húzva és a tranzisztorok furatai egy vonalba lettek téve. Így egy darab nagy hűtőbordára megy majd rá a 4 tranzisztor. Reményeim szerint nemsokára felkerül a módosításokat tartalmazó panel is, amit a korábbi hozzászólásomban ígértem.
És végre ha minden akkor kész a beígért panel is. Legyetek vele kritikusak, mert mint említettem kezdő vagyok. A fórumban olvasott extrákkal van megépítve ez a panel, majd egy nálam okosabb ember megmondja hogy működőképes-e. A kiindulási alap az Urbán-féle 100W-os változat volt.
Biztos kapsz majd itt egy-két bíztató véleményt, így én inkább a másik oldalt erősítem.
A szándék mindenképpen dícséretes, de az eredmény nem biztos, hogy olyan lesz amire számítasz. Hangsúlyozottan csak szerintem, amit Quad-al el lehet követni, azt R. Ludwig meg is tette vele. Ez a kapcsolás itt is fent van, még nyákom is van hozzá vagy 3 féle végtranyóra. Ehhez képest ez a mostani "módosításod" kicsit bicegős. Az IC tápjába a stabilizátor nálam a "desszert" ebben a témában. Ettől feleslegesebb dolgot nem nagyon tudok elképzelni, mégha biztosan nem is árt semmit. És hol a dupla végtranyó, ami szerintem a legfontosabb lenne? Konkrétan a nyákról. Nem végeztem tüzetes elemzést, csak rápillantottam. Röviden összefoglalva, az összekötendő pontok kapcsolódásán kívül, még van néhány "okosság", amit nem célszerű szem elől téveszteni. A vonalvezetés, a csillagpontok helyes kialakítása, a szigetek okos megkonstruálása, és a vezetősávok szélességének bölcs megválasztása elég sok gyakorlás után alakul ki általában a konstruktőrben. A te nyákod még nem kelti bennem ezt az érzést. De első lépésnek mindenképpen megfelel (és nagyon jól bizonyítja, hogy tudod használni az EAGLE nyáktervezőt, amit bizony sokan nem mondhatunk el magunkról (én ugyan próbáltam, de nem lett a kedvencem). Mikor én terveztem az első nyákjaimat, akkor előtte tanulmányoztam olyanok terveit, akiről feltételeztem, hogy tudják mit csinálnak. Alkotó
Az építő jellegű kritikákat persze szívesen várom, mert hát miből tanuljon az ember, ha nem ezekből. :yes:
Láttam a Te konstrukcióidat is illetve R. Ludwig kapcsolási rajzát, mindazonáltal nekem fontos a tervezés élménye is nem csak a megépítésé. Ha így lettem volna vele akkor Urbán úrtól rendeltem volna egy panelt és kész vagyok. Az EAGLE-t pedig régóta használom, számomra nagy kedvenc és megígérem, ha egyszer időm engedi a vezetősávokat is a megfelelő méretűre állítom. Köszönöm a kritikát!
Udv,
Nem kizart, hogy nem mukodik jol a vegfokom, bar annak idejen amikor elkeszitettem ugy tunt tokeletesen mukodik. Persze akkor nem mértem az atvitelet. Igazan soha nem hasznaltam, nem is lett soha bedobozolva, csak kiprobaltam oket majd alltak a szekrenyben hosszu evekig. Ezert is (illetve a ketkedesem miatt) irtam, hogy szivesen megmericskelnek mas Quad405-os vegfokokat mert meg most is furcsanak talalom azt az atvitelt amit mértem. Ha van egy jol mukodo Quad erositod es nem vagy rest elhozni hozzam akkor szivesen latlak egy mericskelesre!
Akkor egy-két megjegyzést írok, de csak azért mert direkt kérted a kritikát
![]() 1. A paneltervezésnél annak idején én azt tanultam, hogy kerüljük a hegyes szögű csatlakozásokat. Ilyet látok a te terveden a GND és a -50V feliratok közelében. Ha ehelyett pl. derékszögben csatlakozik a két vezetősáv, az rövidebb útvonalat eredményez, ami általában kedvezőbb (kisebb ellenállás, kisebb szórt induktivitás és kisebb szórt kapacitás). 2. Az olvadóbetéteket én nem a panelra, hanem a doboz oldalára vezetem ki. Tudom, hogy így vezetékezni kell, de szerintem sokkal egyszerűbb az olvadóbetét cseréje, ha nem kell szétszedni a dobozt. Más kérdés, hogy ha cserélni kell, akkor valószínűleg szét is kell szedni a dobozt. 3. A Ludwig-féle módosítási javaslatok az eredeti Quad panelre vonatkoznak és nem tartalmaznak NYÁK tervet, tehát ha az Urbán-félére akarod alkalmazni, akkor még mindig megvan a NYÁK tervezés és kivitelezés öröme ![]() 4. Egyébként szép a terv és a kivitelezés, gratulálok! És persze ezzel kellett volna kezdenem, de a kritka szóról rögtön a hibák jutottak eszembe ![]() Pepe
Sziasztok
találtam itthon egy régebbi quad405ös panelt 2n3442es végekkel átnéztem egy ellenállás hiányzott raktam bele +-34Vról 2db 6800uf kondival próbáltam ki halkan szépen szól de ha hajtanám akkor szejpitősek a magas hangok ? mi lehet a gond? netán elfáradtak a tápkondik ? vagy a végfokpanelen?
Tápkondik helyett inkább a többi elko száradhatott ki, vagy még a régi azt hiszem 14 lábú IC szörnyeteg lehet benne, amit ki kéne cserélni mondjuk TL071 vagy NE5534 IC-re. Az IC tápágába tegyél mindenképpen új mondjuk 10µF kondikat, a 47µF-os kondit cseréld ki mindenképpen, mert arra nagy esély van, hogy kiszáradt, mivel mindkét oldalán 2-2 ellenállás is fűt mint atom.
A IC környékén nézz körül még, a tápjai rendesen megvannak-e?, még terhelésnél is. Zener feszültségek jók-e? Most más ennyi diagnózisból nem jut eszembe.
már TL071es icvel van
de szétnézek a megnézem amiket javasoltál köszi
Én még mérés helyett a helyedben még azt a 4db filléres 1N4148-at is kicserélném.
megnézegettem...találtam még egy törött kondit és egy szakadt ellenállást ami a kimenetre megy 47ohmos, megnéztem a diófákat azok is jók és még mindig sziszeg
persze a kondit és az ellenállást cseréltem
A 3 kerámia kondit cseréld ki mindenképpen a 120 és 300akárhány pikofaradosokat.
Az a 47ohmos a visszacsatolásban van ha jól emlékszem, az is okozhat galibát. Talán a fóliaoldalt vizsgált át tüzetesebben, nincs-e valahol repedés, vagy rövidzár. Mennyi a nyugalmi árama, és mennyit vesz fel kivezérelve? Nézd meg még azt a tranyót is ami valahol egymagában árválkodik az Ic után és ha jól emlékszem valahol a 2 párhuzamos 510ohmos ellenállás között.
Quad 405, melyik kapcsolást "érdemes" összerakni?
A tekercs, nem probléma. Üdv
Szia!
Szerintem minőségre a Ludwig-os a legjobb.
Valóban a Ludwig-os a csúcs,de bármelyiket is építed,a csalódásra igen kicsi az esélyed.Kimenőteljesítményben mindegyik "tudja a leckét",végtranyónak mindenképpen eredeti,márkás típust ajánlott keresni.
Köszi a válaszokat.
Néztem, az is +-50V-ról jár. Eredeti bd249c-vel lenne megépítve. 8 ohm és 4 ohm -ra mit tud? 300VA-s trafó elegendő lesz a sztereonak, remélem Üdv
Szia!
Idézet: „300VA-s trafó elegendő lesz a sztereonak, remélem” Igen elég lesz. Eredetileg 8 ohm-ra 100W-ot ad le az erősítő. Elvileg 4 ohm-ra is képes dolgozni az erősítő, de ekkor érdemesebb MJ15003-al építeni, vagy duplán rakni a BD249C-t. Elmegy egy BD-vel is, csak akkor óvatosabban kell vele bánni.
Láttam egy oldalt még régebben ahol fel voltak rakva mérési eredmények egy quad-rol. 163W-ot hoztak ki belőle torzítás mentesen.
De én úgy tudom, hogy a Quad 8 ohm 100 watt-ot tud szinuszban. Tehát a zenei teljesítménye 130 Watt körül mozog. De lehet, hogy én tudom rosszul.
Szia!
Idézet: „De lehet, hogy én tudom rosszul.” Jól tudod. Az eredeti QUAD védelme 4 ohm-on már megszólal nagy teljesítményeknél. Pont ezért csinálták a 200W-os QUAD-ot, ahol módosították a védelmet is.
hihetetlen ez a quad...szakadt ellenállás törött kondi hiányzó ellenállás nem érintkező végtranyó kollektor és szól
sejpitve de ezek kicserélése és javitása után is sejpit :'( XD
Sziasztok!
Van egy kis probléma a quadommal! A pozitív táp kin van a kimenetén! (Most raktam össze, szóval eddigi élete során jól még nem működött! A félreértések elkerüléséért!) Végig ellenőriztem az összes félvezetőt, azok jók, beforrasztáskor az ellenállásokat multival mértem szóval elvileg mindenhova a jót forrasztottam, de azt még holnap leellenőrzöm a szín kód visszafejtésével! A nyákot én terveztem, igaz a gyárit másolva, de többször is leellenőriztem és az is jónak tűnik. A forrasztásoknál sincs rövid zár! Az érdekesség az, hogy a műveleti erősítő kimenete szintén elment az egyik táp felé! Már kétszer cseréltem és megint ezt csinálta. Illetve az R30 és R31-es ellenállás melegszik, pár másodperc után már elég meleg! Mi lehet a probléma? Csonty
A szigetelések a tranyók alatt jók nem húz át valamelyik? Műveleti ic nélkül is kint van a fesz? Dióda nincs bent fordítva? Valamelyik bc tranyó nem zárlatos vagy fordítva van?
Üdv!
Ha a műveleti erősítő kimenete is elmászott, akkor ott lessz a probléma a műveleti erősítő környékén. Nézegesd át a zéner diódákat, hátha azok a bűnösek. Az R30 és R31 ellenállás melegedése, szerintem normálisnak tekinthető.
A szigetelések jók, a műv erősítőt kivettem és annélkül is kint van, a diódák jól vannak benne, és a tranzisztorok is jók!
A zénerek 15,1 és 15,2V-ot állítanak elő a műv erősítőnek, szóval jók! Most a mérések miatt egy kicsit tovább volt bekapcsolva az erősítő és az R30, R31 már foghatatlanul meleg volt (kb. 5s alatt)!
|
Bejelentkezés
Hirdetés |




Amúgy 15 éve mérek vele hangfrekin,s még soha nem csapott be. 












persze a kondit és az ellenállást cseréltem





