Fórum témák

» Több friss téma
Fórum » Quad 405 - teljes tuning
 
Témaindító: Takee, idő: Okt 7, 2005
Lapozás: OK   15 / 26
(#) ThomAce válasza Bassmester hozzászólására (») Máj 4, 2010 /
 
4Ohm-on is bírnák ezek a tranyók. Tekintettel arra, hogy a teljes végteljesítmény nem csak a B osztály tranzisztorain folyik el. Gondolj bele, hogy 250Wattos tranzisztorokat használok. (MJ15003), Ha csak 150Watt teljesítmény folyik át a tranzisztorokon, akkor az csúcstól csúcsig mérve 300Watt teljesítmény. A védelem átalakítása miatt pedig 4Ohm-on is terhelhető az erősítő.
(#) kábel válasza Bassmester hozzászólására (») Máj 5, 2010 /
 
Örülök hogy tetszik (igaz szokatlan megoldás -de bejött )

Ezzel a (8-méter zsinóros) távvezérlővel lehet az erősítő összes funkcióját akár aszoba másik sarkáról vezérelni
(eleinte csúnya-földhurok (gerjedés ) lett, de ezt is sikerükl megoldani és mostmár szuper -márcsak a külső borítást kell megoldanom
(#) Moderátor hozzászólása Máj 16, 2010
 
Kedves Horti!

A hirdetéseknek van fenntartva az Apróhirdetés részleg. Ott bátran lehet hirdetni ilyesmiket.
(#) dad hozzászólása Máj 17, 2010 /
 
Hii!
Össze szeretnék rakni egy quad 405 tös erösitöt ami 200w és 2 töt hidalni vagyis ,hogy az erösitö 2*400w legyen 8 ohm-en valaki tudna küldeni egy bekötésni rajzot, nyákot ha esetleg van beültetési rajz az is jo lenne .

Ellöre is köszi:dad
(#) CIROKL válasza dad hozzászólására (») Máj 17, 2010 /
 
Tessék parancsolj! Bővebben: Link
(#) dad hozzászólása Máj 17, 2010 /
 
Köszi szépen
(#) kábel hozzászólása Jún 8, 2010 / 1
 
Sziasztok.

"ízelítő" -Ezkell minden Pc-nek
(#) kábel hozzászólása Jún 12, 2010 /
 
köszönöm a gratulákat !

( úgylátom ez az oldal, igencsak elvan havazva -sebaj számomra a lényeg hogy a quad (nálam) ) bevált cucc a többi már nemnagyon izgat )

-Az isten legyen veletek !
(#) zolika60 válasza kábel hozzászólására (») Jún 12, 2010 /
 
Ha gratulációra vágysz inkább a ki mit építettbe kellett volna tenned. Itt a problémás esetekkel foglalkoznak.De azért én gratulálok hozzá!
(#) kábel hozzászólása Jún 15, 2010 /
 
köszönöm
(#) Directors hozzászólása Nov 6, 2010 /
 
Sziasztok!

Megépítettem a 200W-os quadot.A tápfeszültség +- 43V,a nyugalmi áram 80mA.Puffer 2×47000µF most a trafó pedig kb 800VA körül van.
A probléma az,hogy recseg nagy hangerőnél.Soha nem hallottam még ilyet.Nem olyan a hangja mint mikor egy erősítő a kivezérlés határán van és torzítana.Ez inkább recsegés és teljesen más hangon jön mint maga a zene amit hallgatok.(magasabb frekin talán).
A tekercsek lehetnek ludasak ebben?
Az R32 és R34-es ellenálláshoz én 0,22R ellenállást raktam.Ez esetleg lehet baj?Egyébként ez alatti hangerőn teljesen szépen szól és tisztán.
(#) Directors válasza Directors hozzászólására (») Nov 6, 2010 /
 
Kicseréltem az R32 és R34-es ellenállás 1R-ra és most már sokkal hamarabb kezd el torzítani.Ez már torzítás,teljesen más mint előzőleg volt a hangja neki.ja igen látom is a hibát. 1R
Bocsánat.
(#) Ricsi89 válasza Directors hozzászólására (») Nov 6, 2010 /
 
Az a fura, hogy a rajzon az R32 és 34 értéke nem egyforma. Ugyanaz az áramkör van ott(túláram védelem). Ebben az állapotban az alsó rész hamarabb fog vágni, ez okozhatja a problémát. Tegyél oda 0,1 Ohm-os ellenállásokat és akkor nézd meg mit csinál.
(#) Directors válasza Ricsi89 hozzászólására (») Nov 6, 2010 /
 
Betettem az ellenállásokat és láss csodát működik most már tökéletesen.
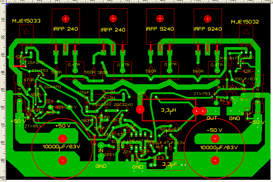
(#) Szilágyi Miklós hozzászólása Dec 31, 2010 / 1
 
Sziasztok mindenkinek kívánok nagyon sok boldog új évet . Én, mint öreg szaki szeretném meg könnyíteni a dolgotokat a QUAD-405 tuninggal kapcsolatban, küldök egy pár vasalni való nyák tervet, amit ősi módszerekkel terveztem, de évek óta kifogástalanul működnek.
A panelek +- 55V és +-60V vannak hajtva, küldök még hozzá kivezérlés jelzőt és hangfal- védő áramkör nyák tervet is. Jó egészséget kívánok és sok sikert az építéshez.
(#) Szilágyi Miklós hozzászólása Dec 31, 2010 / 1
 
Így fért fel.
(#) Szebence válasza Szilágyi Miklós hozzászólására (») Dec 31, 2010 /
 
Gratula, nagyon szép, köszönjük a rajzokat.
(#) Directors válasza Szilágyi Miklós hozzászólására (») Dec 31, 2010 /
 
Szia!
Ez aztán tényleg szép munka.
(#) CIROKL hozzászólása Jan 30, 2011 /
 
Sziasztok !
Találtam egy külföldi fórumon egy két Quaddal kapcsolatos átdolgozást az egyik az egy tranzisztoros és a másik az egy FET -es dolog .
Hátha valaki lát benne fantáziát !
(#) CIROKL hozzászólása Jan 30, 2011 /
 
Képek a FET -es -ről .
(#) ekkold válasza CIROKL hozzászólására (») Jan 31, 2011 /
 
A FETesre kíváncsi voltam, de kicsit csalódtam. A rajzon elvi hiba van, így garantáltan nem működne normálisan.
Az A osztályú vég/meghajtó alsó tranyója 50mA körüli áramgenerátornak van felépítve, azonban a felső oldali tranyó áramát is megfoga ugyanúgy 50mA-es áramnál - ezt így elég érdekes lenne kivezérelni. Az IC utáni kaszkád kapcsolás pedig gyakorlatilag felesleges, mivel nem nagyjelű módban megy a tranyó. Az eredeti (többszörös darlington kapcsolás szerü) megoldás sokkal jobb. Egy módosítás céljának nem csak annak kellene lennie, hogy más legyen az áramkör, hanem valamilyen szempontból legyen jobb, pl.: hangminőság, ár, megbízhatóság, stb....
Ezen felül a zárlat védelem elhagyását sem tartom jó ötletnek. A quad-nak ez a része az eredetiben kimondottan jól volt megoldva, és jól is működött, ráadásul csak filléres többletköltséggel jár a beépítése.
(#) CIROKL válasza ekkold hozzászólására (») Jan 31, 2011 /
 
Idézet:
„Találtam egy külföldi fórumon”

Ez mindent elmond !
(#) ekkold válasza CIROKL hozzászólására (») Jan 31, 2011 /
 
Jogos, csak mielőtt valaki nagy lendülettel nekiállna nyákot vasalni, nem árt szólni....
Amúgy egy jól megtervezett FETes QUAD lehet hogy jó lenne, de ez nem az sajnos....
Most nézem, hogy még sokkal durvább hiba is van benne annál amit leírtam.... nos...ki irja be elsőnek, hogy mi az?
(#) CIROKL válasza ekkold hozzászólására (») Jan 31, 2011 /
 
A tranzisztoros az végül is működőképes mert ott ahol találtam nagyon sok példányban megépítették , és használják , a biztonság az úgy látszik nem számít.
Nézd ezt , erről mit mondanál ?
(#) ekkold válasza CIROKL hozzászólására (») Jan 31, 2011 /
 
Lehet, hogy működik, de azon is bőven lenne mit kifogásolni. Az itteni fórumban levő megoldások sokkal jobbak.
(#) deadlyroberta hozzászólása Ápr 14, 2011 /
 
Sziasztok hogyan tudom megcsinálni 2x 40 wattos full a osztálysora?
(#) CIROKL válasza deadlyroberta hozzászólására (») Ápr 15, 2011 /
 
Röviden sehogyan sem .
(#) Lacq hozzászólása Máj 13, 2011 /
 
Üdv!

szeretnék egy jó öreg 405 öst az autómba :yes: Találtam az oldalon dc dc átalakítót. No * 200W tud az átalakító és +-36V ot. 4Ohm on lenne terhelve.

Véleménytek szerint a 100W vagy a 200W verziót csináljam meg? És érdekelne hol tudok normális "nem hamis" alaktrészeket rendelni Próbálkozzak megemelni a tápszefültséget és mellete duplálzzam meg a tápot

Meg megúszom e halláskárosodás nélkül a corsámba?
(#) Ge Lee válasza Lacq hozzászólására (») Máj 13, 2011 /
 
Ha rám hallgatsz nem QUAD-ot teszel a kocsiba. Elpufog ott bármilyen egyszerűbb végfok is, ráadásul 5-6000Ft körül már kapsz belőlük használtat ami gyári, nem kell vele kínlódnod és a teljesítménye is nagyobb. Ennyiből nem hozod ki ha magad építed az egészet (doboz, borda stb.).

Ha esetleg érdekel van nálam egy felesleges 4 csatornás ami működik de hiányzik belőle az alsó borítólemez plusz 3 fet a tápból. Kicsit dolgozni kell vele de olcsó.
(#) Lacq válasza Ge Lee hozzászólására (») Máj 13, 2011 /
 
értem én a hozzá állást. De ennyi erővel rég vettem volna egyet a vaterán.
(bordám,dobozom ventim van pl!)
6e ből jönne ki a 100W os ami ilyen táppal kb. 80W tudna :no:
Monoban használnám!!!
A te verziód mire lenne képes 4Ohmon?
Elviekben a magnóm 4x50W tud de én a tényleges teljesítményét kb 2x14W saccolom ami elég is lenne de én zenét akarok hallgatni a kocsiba és nem hangnyomást

Meg a 0.9%-0,1% torzitás

u.i.: Mélynyomót akarok hajtani róla és nem 10e jön hozzá a cuc!
Röviden tömören egy trabiba nem raknál te sem egy ferrari motort ugye?
Következő: »»   15 / 26
Bejelentkezés

Belépés

Hirdetés
XDT.hu
Az oldalon sütiket használunk a helyes működéshez. Bővebb információt az adatvédelmi szabályzatban olvashatsz. Megértettem