Fórum témák
» Több friss téma |
Hát akkor majd mp3 lejátszót fogok hallgatni az ágyamban. De ez a téma itt már eléggé Off-os.
Én az internetrádiót választottam,már sok telefonszolgátató cég ad ingyen inteligens telefont,csak vegyél telefon bérletet nála.Aztán rádió helyett most már csak hifi erősitőt és hangfalakat épitek.
Szia!
Lidl-ben alkalmi kínálatban most 39,990 HUF. Stereo AM FM internet (pici színes kijelzője van) DAB(+) Bluetooth asztali rádió. Sajnos csak fekete műanyag a doboza. Ha lenne most felesleges pénzem szívesen vennék egyet és egy felújított orion dobozba beépíteném. A hozzászólás módosítva: Jan 7, 2018
DAB..? Kellemes Kossuth rádió hallgatást ennyiért..
40000 forint ?????? A hasamat fogom már a röhögéstől,úgy látszik itt jobban lopnak mint Romániában,ott csak 5000 ft az OLX-en,40000 ft már bőven elég,hogy egyett kiránduljak Erdélybe,és a zsebpénzemből veszek egy DAB rádiót Bocsánat az offért
Bővebben: Link A hozzászólás módosítva: Jan 7, 2018
Épitsünk 3 Wattos erősitőt a rádióinkhoz.Felfedeztem egy aprócska smd ic-t ,amit egy laposellemmel,vagy USB feszültséggel lehet táplálni,egy EL 84-es cső hangerejét adja ki,D osztályos hidkapcsos erősitő
A hozzászólás módosítva: Jan 11, 2018
Nem D-osztályú (A-B) és max. 2W-os 4 ohm-on, 10% harmonikus torzítás mellett.
2 Ohm impedanciájú hangszóró esetén lehet, de csak rövid ideig, azt is biztosan friss elemnél.
Én egy 400 ma\h telefon akkuval próbáltam ki ,6 óra zenehalgatást szolgál 1,5 wattnál,a PCL 82-es is ezt tudja 220 volton miközben jól megnöveli a villanyszámlát.
Nyílvánvaló, hogy egy cső többet fogyaszt, mint egy azonos teljesítményű félvezetős végfok. Én nem gazdasági megfontolásból építek, építettem csöves rádiókat, és végfokokat, hanem szórakozásból. Egy icből felépített rádió, hf-végfok számomra nem túl nagy dicsőség, még kevésbé szórakoztató. De kinek mi, ugyebár.
A hozzászólás módosítva: Jan 12, 2018
Gyerekkoromban erősen kedveltem a csöveket, az erőteljes és tiszta hangukért, pedig a nagy emberek mindig kritizálták a szüleimet, hogy engednek engem 250-350 V feszültségekkel játszani. Építettem 3 csöves szupert is. Akkoriban nem volt gond a nagy fogyasztás.
A hozzászólás módosítva: Jan 13, 2018
Moderátor által szerkesztve
Sziasztok! Raspberry PI-vel simán lehet DAB-ot csinálni és nem 40-ért...
Sziasztok!
Építettem még a múltévben egy egyszerű DC vevőt. http://www.sm7ucz.se/Mousetrap/Mousetrap.htm Több kevesebb kiserletezgetés után jól működött 7mhz, később átállítottam 3.5 mhz-re is. Az oszcillátor kicseréltem, így végül sikerűlt vennem a HGA22-t 136 khz-n.(Ez egy időszinkronizáló adó) Ha nem az akkor elnézést kérek! Tnl
Szia!
Nem tudom, hogy valóban azt fogtad-e. Itt van összehasonlításnak: Bővebben: Link. A hozzászólás módosítva: Feb 2, 2018
Hasonlít rá ...
Websdr-en is meghallgatható. Elvirajzot is fekraknád? Oszci L C adataid is érdekesek lehetnek. Leginkább az L miből tekerted meg? Bemeneti szűrőd van-e? Stb.
Sziasztok!
Itt csatolom a kapcsolási rajzot, ami egy remekmű): Az induktivitás áll egy 470 uH-s gyári induktorból és egy saját készítésűből, ami kb 8 cm hosszú, és 1 cm csőre tekert kb 50 menet kb 1/4 mm cuz huzalból. Belsejébe ferrit rudat lehet dugni, így szabályozható az induktivitása. 470uH nak modták a boltban, 331k van ráírva, (330uH) A saját induktivitásomnak 700uH vagy még többnek kell lennie, amit viszont nem hiszek. Úgyhogy nem teljesen értem, hogy lehet ez, de mégis működött
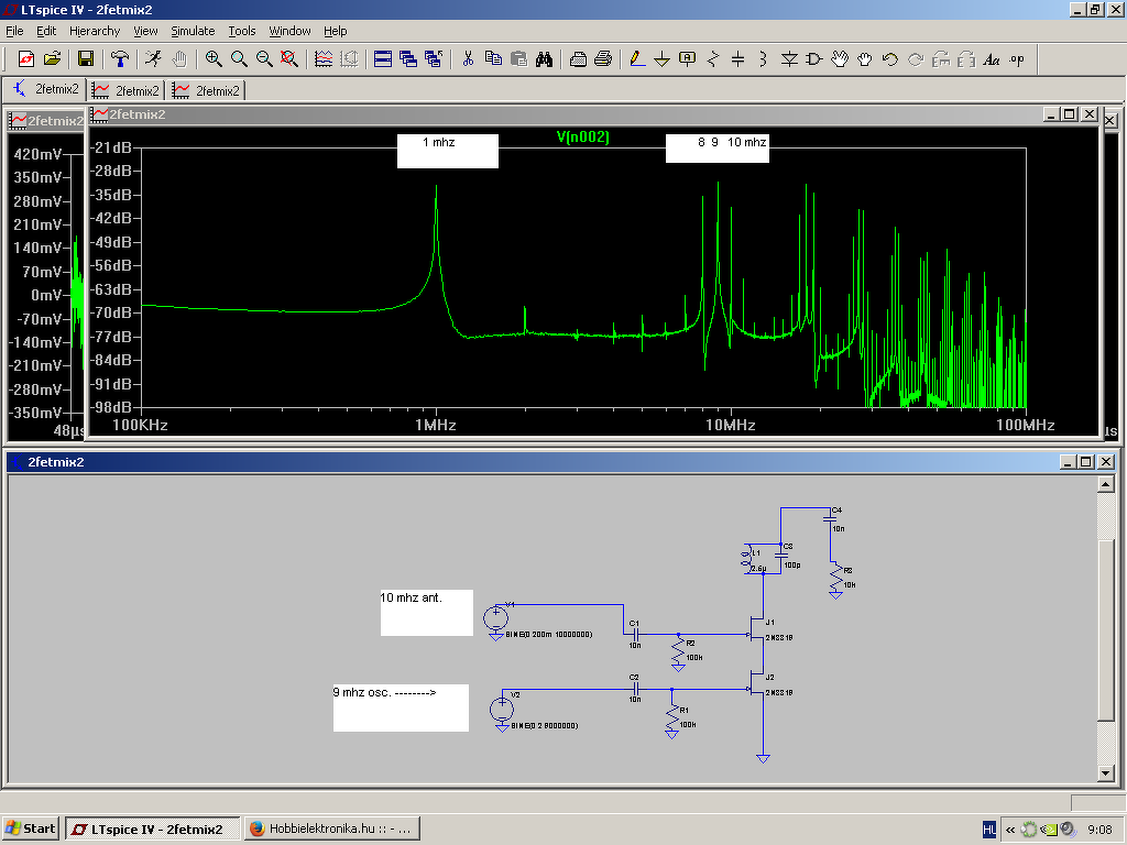
Sziasztok!
Egyszerű fet-es keverő, felette a kimenete. Csak ötlet és szimuláció nem próbáltam még.
Kinai rádió épitő kit,összeraktam ,egy játékféle,a smd alkatrészek gyárilag fel vannak már forrasztva,"uttörőknek"szánták hogy egyszerűbb legyen összerakni,az FM része egy CD7088-as,az AM pedid egyenesvevő TA7642-es ic-vel,nagyon jó szórakozás,például vodkázás,vagy cigizés heyett (kb egy csomag cigi ára az egész)
Jó lehet, nekem conradosban van külön AM, és FM rádió. Az drágább, de működnek, és jó
volt összerakni. Az AM rádiót most tervezem ideglenesen egy épülő szuperhet kf és hf részeként használni, meglátom jó e az elgondolásom.
Ha a TA7642 van benne,az megy 455 khz-re középfrekinek is,esetleg tehetsz eléje egy kerámia szűrőt,aztán van AGC-je is.
Sziasztok! Megépítettem a 2 fet es keverőt! A rajz itt 4 posztal
előbb található, bár ez hibás. Lemaradt róla a táp, és a rezgőkört is egy 1k ellenállással helyetesítettem. Az antenna és föld közzé egy kb 5 mH tekercset tettem az 50 hz-t szűrni. A keverőre kötöttem az oszcillátort, amivel KH frekvenciás jelet vezettem rá. Az 1k s ellenállás alatt a kimenetet 10n val csatoltam egy drótra, amit a földre kötöttem. Ezt a drótot rátekertem a Conrados AM radió ferritrúdjára, de csak 1 menetet. Képzeljétek el működött. Az oszcillátor hangolásával lehetett hangolni középhullámon(szólt). Ha alacsony frekvenciára vittem az oszcillátor, ahol nem bírta sípolt, majd a Kossuth rádió volt halható. (Gondolom ekkor nem járt az osc.) Különös azonban, hogy amikor a ferritrúdra kötött drót helyére aktiv pc hangszórót kötöttem azon is működött, hangolható AM rádióként! Ez gyanús mert a pc hangszóró nem egy KH frekvenciára érzékeny, (mint az AM rádió) hanem az összeset egyszerre megszólaltatja. A hozzászólás módosítva: Feb 9, 2018
Szerintem az oszcillátor FET-je erősítőként is funkciónál.
Bipoláris tranzisztor van benne és a rajzomon nincs rajta az oscillátor,
de szerintem is valami nem sima helyzet állt elő. A hozzászólás módosítva: Feb 9, 2018
Itt a kapcsolási rajz.
A spektrumon a nagy tüske a 5.3MHz oszcillátor, utána 6MHz antenna jel, 1MHz környékén a 700kHz környéki IF. A hozzászólás módosítva: Feb 10, 2018
Moderátor által szerkesztve
Kissé fura az a spice szimulácikós ábra.
KF trafót kellene raknod a kimeneti rezgő körbe a felső kaszkód tag kollektorába. Akkor az szelekciót biztosítana a tényleges KF frekvenciára. Amit be kellene hangolni a pontos KF értékre. A kaszkód alsó tagja a bemenet antenna kör nálad fordítva van vagy hogy ? Te valami oszcillátort direkt kötöttél rá a bemenetre (vagy az volt keverendő antenna jel forrás)? Max 1-5 pF kondin keresztül kellene csak ilyenkor becsatolni mint antenna jel. Független tápról járatva mint a vevő áramkör (másik telepről) . Kicsit nehéz követni a elvi rajzodat, hogy mit is csinálsz pontosan? Meg akkor most mi is van hogy van ? Idézet: „Bipoláris tranzisztor van benne és a rajzomon nincs rajta az oscillátor” Használjál valami más (pl Eagle) rajzoló programot. Idézet: „Az antenna és föld közzé egy kb 5 mH tekercset tettem az 50 hz-t szűrni” Ezt miként szűri ki az 50 Hz-et ? Idézet: „aktiv pc hangszórót kötöttem azon is működött, hangolható AM rádióként!” Valami keverési termékek létre jöttek az 1 kohmos ellenálláson és az aktív speaker erősítő legelső félvezető mint dióda is működik így detektálta a KF AM jelet. De ehhez elég ha rá raksz egy elég hosszú drótot akkor is össze szedhet 1 2 közeli KH/HH adó jelét . ... Csatoltam egyszerű heterodin vevőt. A hozzászólás módosítva: Feb 9, 2018
|
Bejelentkezés
Hirdetés |











