Fórum témák
» Több friss téma |
Én meg a Gyúber szignálgenerátoromat is tranzisztorizáltam már. Egyáltalán játszadozáson és dobálózáson kívül jók valamire ma még a csövek?
Vannak még olyan, inkább ipari területek, ahol nem lehetett tranzisztorálni. Vagy ha nem számít játszadozásnak, akkor Nixie-cső órának, VFD van még pénztárgépben, de használják sokan kivezérlés jelzőnek. Biztosan van még néhány alkalmazása, de ez jutott eszembe.
Idézet: „jók valamire ma még a csövek?” Még ma is veszik őket mint a cukrot, ott van minden lakás konyhájában a mikrohullámú sütőben... Egyébként a csövek alapvető jellemzője hogy nem kényesek úgy mint a félvezetők. Simán bírják a rövid idejű túlterheléseket (U-I-P). A másik amit a félvezetők sose fognak tudni: nem érzékenyek a nagy energiájú sugárzásokra. Te nyugodtan hallgathatod a csöves erősítődön a zenét, miközben látod az ablakon át hogy felrobban a szomszéd városban egy hidrogénbomba, és közben körülötted minden félvezetős kütyü tönkremegy... de a cső nem. (igaz ezt nem soká élveznéd) Nekem is van pár nagyteljesítményű csövem: PL509, GU-50, QQE-06/40, stb. Valami rádióadó végfokot össze kéne dobnom belőle (amatőr/CB sávra).. A hozzászólás módosítva: Szept 6, 2013
A volt munkahelyemen volt egy láda elektroncső, köztük sok még bontatlan, dobozban. Néhány Gu50 is volt közte. Legalább 50 darab, köztük néhány használt, plusz az orosz wobblerszkóp originál tartalék csövei. Az új kollégám, amikor pakoltunk ezek itt minek, kérdéssel kidobta mindet a szemétbe. Mondjuk én se sokat tiltakoztam, ma már bánom, hogy néhányat miért nem hoztam haza belőle. Na, ami a mikróban van azzal meg nem építesz magadnak visszacsatolt audiont. Az egy más kategória. Meg gondolom a solti 2 Megawatt sem FET-ekkel lett összehozva. De egy olyan helyre, ahol egy vízibolha méretű SMD tranzisztor is tudja ugyanazt, oda már nem építenék be csövet a hozzá való tápegységgel, nagyméretű szűrő elkókkal, és a böhöm nagy kimenőtrafóval együtt. [off] Nem beszélve arról, hogy amiről írtam, hogy nekem itthon egyedül megmaradt, a PCF802, a két sorvégcsövön kívül, csak egyedül a fűtésre 6 Wattot elpazarol. A PL500 meg biztosan még annál is többet eszik. [/off
Idézet: „ezek itt minek, kérdéssel kidobta mindet a szemétbe” Ha találok egy marék drágakövet, mit csinálnék vele..? Férfi vagyok, nem hordok ékszert nyakláncot, fülbevalót. Kidobnám a szemétbe ? Hülye azért nem vagyok... Jó pénzt lehetett volna kapni azokért is..! Ha tudja hol lehet eladni. A tudás - pénzt ér; neki ez nem adatott meg. Idézet: „nem építesz magadnak visszacsatolt audiont” Nem is akarok. Mondott valaki ilyet?
GU50-el jó kis erősítőket építenek. Én is szeretnék, ha meglesznek hozzá a körülményeim.
A hozzászólás módosítva: Szept 6, 2013
Igazad van, de a félvezetőknek megvan a maguk baja, amit tökéletesen nem lehet kiküszöbölni: hőfokfüggés. Gondolj bele, legegyszerűbb valamilyen tranyóval összehozni egy hőmérőt. -2mV/C fok a B-E diódánál nyitóirányban, ha ezt eddig tudtad, akkor jó. Elektroncsőnél meg ilyen nincs, felfűt, ha marad a fűtőfesz., akkor a katód hőfoka is közel állandó, kivétel a telepes csövek erős kivezérlésnél. De említhetem problémaként a flicker-zajt, ami elektroncsöveknél elég kicsi, félvezetőknél sokkal nagyobb, hacsak nem oldották meg.
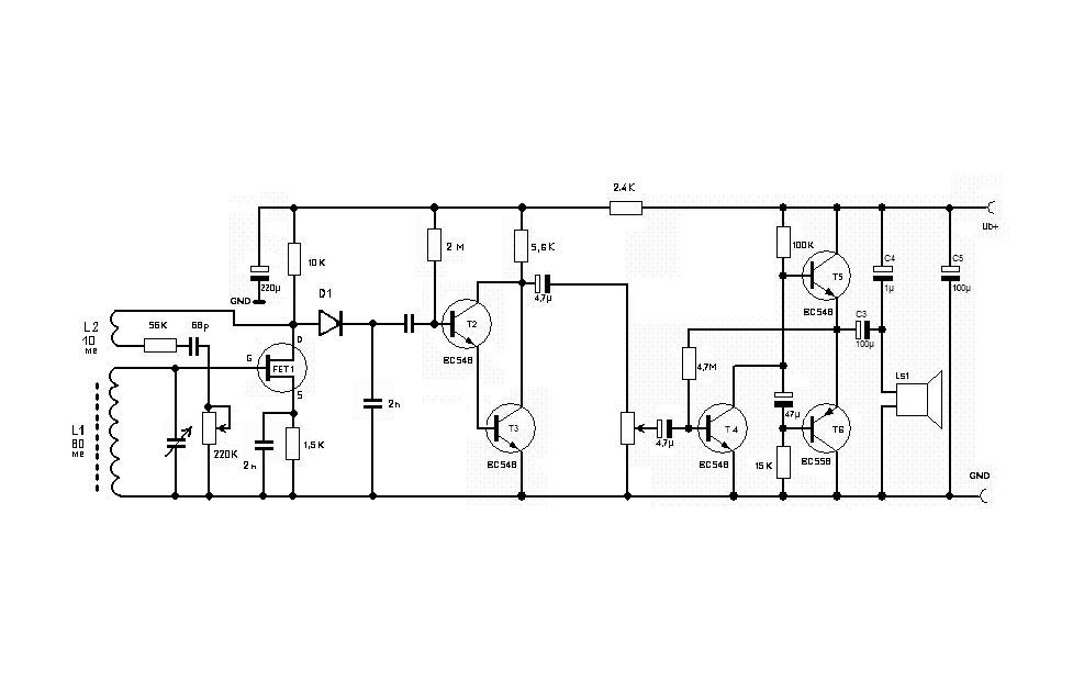
Idézet: Dehogyisnem. Csak éppen nem csövekkel. Tegnap egész nap és egész éjszaka dolgoztam rajta. Elektroncsővel sokkal hamarabb összedobtam volna az egészet, de az összes tranzisztor munkapotját egyenként kellett beállítgatani, mert az a végfok rajz valahogy nem stimmel, valamint a darlington munkapontját is át kellett állítani, mert kivettem a kimenőtrafót belőle, és RC csatoláshoz újra kellett idealizálni az egészet. Plusz bekötöttem újból a fogókondenzátort, és megterveztem neki a pozitív visszacsatoló kört. Az egészet beépytettem egy autórádiós hangszórós dobozba, a kezelőszervei gombjait orosz VEF rádiótól örökölte, a vcs poti gombja Junoszty TV-ből van a potméterekkel együtt. A rezgőköri tekercs zsebrádió ferrit antenna tekercse, tekertem rá 0,5 Cuz huzalból 10 menetet, mert az eredeti kicsatoló tekercsre nem jól reagált, azt levágtam róla. A visszacsatoló körben kísérletezgettem, több féle kondenzátor közül választottam ki ezt, az ellenállás értéke is akkora, hogy éppen csak gerjedjen, tovább ne lehessen gerjeszteni. Hangereje vetekszik a Sokol-éval, de szélesebb a frekvenciaátvitele, mert nagyobb a hangszóró, és a magasakat nem korlátozzák KF szűrők. A kerámia szűrős mostani AM rádióknak épp a szűrőnek köszönhetően jellegzetes, lefojtott hangja van. Ha több adót lehetne rajta fogni, megpróbálkoztam volna az AGC-vel is, Kossuth, 1 szerb és 2 román jön rajta nappal jó hangerővel. Éjszaka Kossuth helyén ott vannak az arabok, és a sáv tetején is megjelenik néhány olasz, lengyel, német adás. Legalább valaki megköszönné azt, hogy ma egész nap azon kínlódtam, hogy lerajzoljam nektek. (Mert nekem nem kell a rajz, bármikor összelökök egy ilyet fejből, a munkapontokat meg kikísérletezgetem.)Kristikoma! Én már láttam 40 éves Sokol rádiót eredeti tranzisztorokkal, pedig az full germánium. Az iparban főleg a hőfokfüggés miatt erőltették sokan a szilíciumra való áttérést. Végül is igazuk lett, más okok miatt is, mert germániumból nem lehet IC-t készíteni, én legalábbis nem láttam olyat. A fejlődés akkor megállt volna. Némelyik számítógép processzor ma már több, mint 6 millió! tranzisztort tartalmaz. „„nem építesz magadnak visszacsatolt audiont”” A hozzászólás módosítva: Szept 7, 2013
Sajnos nekünk nem megy ilyen jól (séróból), és kb. féltucat hiányzó adat miatt után sem tudjuk építeni, de gondolom nem is ez volt lényeg.
![]() Idézet: „Dehogyisnem. Csak éppen nem csövekkel.” Én a kérdésedre válaszoltam.: Te kérdezted: „jók valamire ma még a csövek?” Válaszoltam hogy igen. Pl. magnetron (mikrosütőben), vagy a plazma-tv kijelzőjében is van hasonló elven működő cellákból 6millió képernyőnként. Nyilván sosem gondoltam hogy magnetronnal kommunikációs rádióvevőt építsek! (adót azért lehetne, radarokban használták) A hozzászólás módosítva: Szept 7, 2013
Idézet: Nem tudom, mi hiányzik, szerintem semmi. Menetszámok is ott vannak, de gyári ferrit antennát tettem bele, nem én tekertem. Forgókondenzátor a Szokol rádióból van. Telep: 3-24Voltig akármennyi. Csupán a hangerő növekszik nagyobb teleppel. Arra fogom használni, hogy megetetem vele a műszerembe már nem jó használt 9 voltos telepeket. Amivel a gyári zsebrádió már torzít, fullákol, krákog, ez még kristálytisztán szól. Szóval szerintem akinek van egy kis minimális gyakorlata, utána tudja építeni. A FET TV tunerből van, SMD kivitel, ezért csak az van ráírva, hogy: MOS. Szerintem jól fog működni a BF sorozat akármelyik tagjával. A bekötést az adatlapjáról kell lenézni, én mielőtt kivettem, megnéztem melyik lába hová megy, onnan tudtam meg a lábkiosztást. S láb megy a negatívra egy ellenálláson át. D láb meg a tápra szintén valamilyen ellenáláson keresztül. Nem értem, hogy mi ebben a nehéz? A dióda germánium tűs dióda, pl: OA1160, stb. Panel nics, nyákterv se, éppen ezért. az alkatrészek a levegőben vannak összeforrasztva, viszont egy műanyag lapra lettek rögzítve melegítős Pattex ragasztóval. Dobozt Ti kreáltok majd neki, ha elhiszitek nekem, hogy nagyon is szépen szól. Építettem már életemben legalább két tucat rádióvevőt FM vevőkkel együtt, de nekem most ennek a hangja a legszebb. Tisztább a hangja az összes gyári rádióménál. Már nagyon bánom is, hogy belevertem a csúfot abba, aki manapság középhullámra, AM rádiót épít. Nyilvánosan bocsánatot kérek mindenkitől, aki a morgolódásomat magára vette. Bár még mindig nem tudom, mi lesz ezeknek a sorsa, ha a Kossuth adót teljesen, végleg kikapcsolják? Relatíve szebbnek tűnik a hangja, mint a Sanyo táskarádióé FM-en, én sem értem igazán, hogy, miért? Tessék felsorolni, hogy ezek után még mi az a fél tucat hiányzó adat, és akkor én rendelkezésre állok. Granpa! Mit gondolsz, miért szenvedtem ezen a rajzon egy fél napot a painbrush-sal, ha egyébként tollal ugyanezt 5 perc alatt lerajzolhattam volna, csakis azért, hátha akad valaki, aki megpróbálná utána építeni, mert szerintem jó lett. Bár mindenkinek szíve joga ebben kételkedni. Elektroncső ügyben pedig a továbbiakban magamban tartom a véleményem. Attól azért, hogy kedvelitek, nem muszáj lenézni a modernebb technikát. „és kb. féltucat hiányzó adat miatt után sem tudjuk építeni, de gondolom nem is ez volt lényeg.” A hozzászólás módosítva: Szept 7, 2013
Idézet: Nekem talán azért, mert 35 éven át, miközben kétszer transzponált Urh rádiókat szervízeltem, oda hozta hozzám boldog és boldogtalan minden otthoni kacatját javítani, és építtettek velem a főnökök és a kollégák mindenféle ketyeréket, amiket már más nem vállalt volna el, és közben hobbiból rádiókat is építgettem, eljutottam oda, hogy akár az egészet magam tervezzem. Korrekt rajz ez szerintem. 330 nanoFarad megy a darlington bázisára, de annak az értéke egyáltalán nem kritikus, az véletlenül lemaradt. (100 nano és néhány mikroFarad közt akármennyi lehet.) A végfok ellenállásai nálam miért pont ennyire jöttek ki nálam, annak elmagyarázom, akit érdekel. „Sajnos nekünk nem megy ilyen jól (séróból)” A hozzászólás módosítva: Szept 7, 2013
Azért a dióda záróirányú szivárgását kihasználni nem egy jellemző felhasználás..
Idézet: Volt rajta nálam eredetileg egy 2 Megohmos ellenállás, még detektoros rádió korában, tessék visszaolvasni, ott azt is leírtam hogy miért tettem oda, és én is csodálkoztam, amikor detektorosból Fet-esre átalakítottam, és az ellenállást kivettem, nemhogy romlott volna, de talán még hangosabb lett. Zárójelben megjegyzem valami nagy értékű ellenállást be lehet tenni a dióda katódja és a test közé, és meg lehet próbálni kivenni, hátha másnál is úgy működik jobban? Lehet, hogy a tűs diódák ilyenek. „Azért a dióda záróirányú szivárgását kihasználni nem egy jellemző felhasználás..” Idézet: Esetleg meg lehet próbálni ez helyett feszültségkétszerezővel demodulálni, de én már nem bántom, ki van öntve az egész a meleg ragaccsal. „Van, amikor az élet felülírja azt, amiket az iskolákban tanítanak (Varnus Xavér)” A hozzászólás módosítva: Szept 7, 2013
Idézet: „megjegyzem valami nagy értékű ellenállást be lehet tenni a dióda katódja és a test közé” Azt inkább ne. Az biztos rontana - ebben a kapcsolásban. De a diódával párhuzamosan (A-K közé) kipróbálható lenne..
Nem azért a fél buciért, de: nem mindenkinek hemperegnek otthon 3-asával (mint pl. nálam) a Sokolok, Junosztyok, TV tunerek, tehát nekik semmit nem mond az onnan kinyert alkatrész, mint méret, érték.Csak a rend kedvéért: 1. Ferrit méret; (nekem csak zsebrádiósból van ~6 féle méret, különböző tekercsekkel!), 2. Forgókondi (lmf), 3. dióda, 4. csatoló kondi, 5. FET,; (na, itt aztán kicsiben is van akkora szórás a paraméterekben, hogy ihaj), 6, második poti (lmf), 7. hangszóró, (na, ez sem nagyon mindegy), 8. tápfesz. (vannak ám 'nagyon amatőrök').
Végül: én rajzolok (mondjuk nem "5 perc", a paintbrush-hoz nem is értek), szkenner, Fórumra feltesz (összesen 5').Mondhatnám "mi ebben a nehéz" egy, "csak" 50MW-os turbógenerátor összeszerelésére, kiegyensúlyozására, csapágybeállítására (mert nekem ez volt a 'játszóterem').
Magyarázat: Eredetileg ez detektoros rádió volt, HF erősítővel. Először beépítettem eléje a FET-et, majd kezdtem volna kiszedegetni a detektoros dolgait, és az ellenállással kezdtem, de mikor a diódát is kivettem, nagyon halk lett, visszatettem, és ez így sikerült.
Ferrit méret: lásd a képen, hengeres, törött ferritrúd, nem az, amin a tekercs eredetileg volt. Egyébként egyáltalán nem számít annak a hossza, inkább a doboz méret határozza meg, állítólag a minél hosszabb a jobb, de a mostani rádiókban egészen picik vannak. A ferrit rudat addig kell húzogatni a tekercsben, amíg a Kossuth adó a helyére nem kerül. Ezért a tekercset, ha az nem gyári, akkor ajánlatos valami műanyag, vagy papír csőre tekerni, például folyékony szappan adagolóban találtam olyan műanyag csövet, ami ilyen ferrit rúdra ráment, a tekercset én sem bontottam le, nem tudom a pontos menetszámot, de a vasmagot lehet benne húzogatni, és akkor, ha minden a helyén van, le kell viasszal rögzíteni. Sokol 304 forgókondenzátor értéke: 5-385 pF Dióda: Lásd a képen, nevenincs tűs dióda. A lényeg itt is az, hogy tűs legyen, és GE, de ezt már leírtam, az OA sorozat tagjai jók erre a célra. Csatoló kondi 330nF, de írtam, hogy nem kritikus. FET: Először egy orosz KP303 volt, most egy nevenincs SMD, mindkettővel egyformán működött, az orosz akkor ment ki, amikor a kimenőtrafót szedtem ki, bekapcsolt állapotban, ezek közt nincs összefüggés, valószínűleg valamihez odaérhetett, attól zárlatosodott le. De olyan oroszt se kapsz boltban, amit én sem tudom, miből bontottam, BF 244-246 valamelyikét ki lehet benne próbálni, ide nem kell különleges példány, csak egyáltalán FET legyen, a lényeg. (Itt nem kell neki semmilyen paraméterben sokat tudnia, a legolcsóbb, legmezeibb típus megfelel.) Második Poti: véletlenül lemaradt, de ennek az értéke megint nem lényeges. 10 kiloohm kellene ide, de csak olyat találtam, amit valami kísérletnél leégettem.
Sajnos be kellett érnem 1 kilóssal, ezzel egy kicsit halkabb, de amúgy is torzításig lehet hangosítani, ezért nem számít. Hangszóró: 4 ohmos lásd a fényképen a dobozba való autórádiós példány, megint lényegtelen, ki kell próbálni ami van a kacat közt, melyikkel szól szebben? Tápfesz: Arra törekedtem, hogy 9 voltos legyen, a végfokot is ide hangoltam, az eredeti leírás értékeivel ennyiről már felforrna az egész, mondtam is annak idején, hogy ott nem tiszta valami, miért ekkora ellenállások vannak az eredeti rajzon? Viszont ezt a végfokot pont azzal reklámozzák, hogy nagyon tág határok közt nem számít, mennyi a tápfesz, ugyanis nem kényes rá. Ezekkel az értékekkel még 16 voltnál sem megy a nyugalmi áram 10 milliamper fölé, és 24 voltról sem volt érezhető melegedés. Végül is szkennerem nincsen, a fényképezőm nem volt itt ma délelőtt, és a gépi rajz sokkal szebb, mint amit én vetettem volna papírra.)
Annak az ellenállásnak, amit Doky568 hiányolt, jelentős szerepe van, már az értékére nézve is. Lehet, hogy azt (sem) találtad el jól? Annak az RC tagnak az időállandójától sokminen függ egy detektorosnál. (ez a gond a csípőből építéssel, bizony néha számolgatni sem ártana, vagy legalább néhány értéket kipróbálni)
De ha már itt tartunk, nézzük meg a kapcsolásodat. A FET -es visszacsatolt audion kimenetén hangfreki van. Erre csak némi szűrés szükségeltetik, dióda nem. Ezesetben csak egy darab drót helyett van. Vagy, az audion nem audion, csak egy erősítő fokozat, akkor azonban rendesen meg kellene csinálnod a demodulátor fokozatot. A két tranzisztorból álló darlingtonból is kispóroltad az alsó tranzisztor bázisa, és emittere közti ellenállást. Így csoda, hogy nem akasztja ki az emitter áram, az alsó tranzisztort. Bocs a kritikáért, de lehet, hogy neked működött, de ha valaki mégis utánépíteni szeretné, igen nagy az esélye, hogy gondjai lesznek, lehetnek. A hozzászólás módosítva: Szept 7, 2013
Idézet: Az az audion az egészen biztos, hogy nem az, mert ha diódát kiveszem, csak nagyon halkan szól. Lehet, hogy akkor már csak a darlington demodulál? A darlingtonnal sorban mindkét oldalon nagyon nagy értékű ellenállások vannak. Mármint a bázisban 2 Mohm, a kolektorokon meg 5,6 k. Az egésznek nincs 0,5 mA áramfelvétele, a FET-tel együtt, azt mértem. Ennyitől nem mehet tönkre semmi. Nem mindig szokott ott lenni ellenállás. Tisztább lett a hangja, amikor azt kivettem. Miután már nem a darlington a hangvégfok, az oda ellenállás már nem szükséges, az előbb említettek miatt. „Vagy, az audion nem audion, csak egy erősítő fokozat, akkor azonban rendesen meg kellene csinálnod a demodulátor fokozatot.”
De ha egyszer olyan rossz rádió ez, mitől szól olyan szépen? Nem fog pont attól elromlani, ha a "hibákat benne kijavítom"?
Akkor minek a visszacsatolás? kár vele bíbelődni. Akkor viszont csináld meg a demodulátort rendesen.
A darlingtonban nem a tönkremenetel a gond, hanem az alsó tranzisztor munkapontja.
Nézd, ha egy fejhallgatóval sorba kötsz egy diódát, vagy egy krumpliba beledugott két gombostűt, és ha elég nagy a térerő, hallani fogod az adást. Azért mégsem nevezhető korrekt megoldásnak, bár működik.
Így lett szép a hangja. A visszacsatolás is tökéletesen működik, a demodulátornak ahhoz nem lehet köze, vcs.-nak kizárólag nagyfreki kell.
Akkor rajzold le légyszi, hogyan képzelted el a demodulátort. Mert én esetleg lekondiznám, és egy feszültségkétszerezőt tennék oda, de nem vagyok biztos abban, van-e értelme annak? Nem szeretnék már semmilyen irányban változtatni a hangerején, és mint említettem a hangja nagyon tiszta.
A rajzolás, nem az erősségem, de nem is ez a legnagyobb probléma. Ha én magamnak csinálnék, én is csípőből csinálnám, de nem tenném közszemlére. Számolgatni (tervezni) meg annak kell, aki az áramkört meg akarja csinálni, vagy közszemlére tenni. Nekem már személy szerint nincsenek ilyen ambícióim.
Én se tenném, ha valóban nem ez szólna a legszebben azok közt, amik a a lakásomban találhatók, és az életben valaha építettem, és eddig még egyet sem publikáltam, de esküszöm, hogy hangminőségben felülmúlja a gyáriakat, dacára annak, hogy nem tudom, hogy mi erre a magyarázat. Talán részben a hangszóró, de itt több van, az egészet kellene kielemezni, mitől annyira szép a hangja?
Véletlenül ilyenre sikerült de most ki kellene deríteni, mitől annyira tökéletes? Hidd el, hogy a forgókondi is anyira élesen hangol, mint a szupervevőké, a visszacsatolás is először hangosodik, majd élesedik a hangszín, utána kezd el begerjedni, egészen finoman szabályozható, tökéletes.
A hozzászólás módosítva: Szept 7, 2013
Ennek több, viszonylag egyszerű oka is van. Az legfontosabb a szelektivitás. Mivel a rádiód nem túl érzékeny, ezért a szelektivitása sem valami egetverő. Az érzéketlensége folytán nincs is szükség rá, mert a vételedet nem fogja zavarni a szomszéd csatornán működő adó. Mivel a szelektivitása gyenge, a sávszélessége nagy, és veszed az adó által kisugárzott összes jelet.
Egy nagyérzékenységű szuper rádiónál a vételi sávszélességet korlátozni kell, a szelektivitást növelni, hogy más adók ne zavarják a vételt. Ez viszont egyben azt is jelenti, hogy a hangfrekvenciák közül a 4,5 kHz nél magasabb frekvenciák nem jutnak a hangszóróba, ez pedig nem annyira HIFI előírás. Mivel a vevőd érzékenysége sem nagy, így a zaja sem annyira zavaró. Innen a jó hangú szubjektív megítélése. |
Bejelentkezés
Hirdetés |









Sajnos be kellett érnem 1 kilóssal, ezzel egy kicsit halkabb, de amúgy is torzításig lehet hangosítani, ezért nem számít. Hangszóró: 4 ohmos lásd a fényképen a dobozba való autórádiós példány, megint lényegtelen, ki kell próbálni ami van a kacat közt, melyikkel szól szebben? Tápfesz: Arra törekedtem, hogy 9 voltos legyen, a végfokot is ide hangoltam, az eredeti leírás értékeivel ennyiről már felforrna az egész, mondtam is annak idején, hogy ott nem tiszta valami, miért ekkora ellenállások vannak az eredeti rajzon? Viszont ezt a végfokot pont azzal reklámozzák, hogy nagyon tág határok közt nem számít, mennyi a tápfesz, ugyanis nem kényes rá. Ezekkel az értékekkel még 16 voltnál sem megy a nyugalmi áram 10 milliamper fölé, és 24 voltról sem volt érezhető melegedés. Végül is szkennerem nincsen, a fényképezőm nem volt itt ma délelőtt, és a gépi rajz sokkal szebb, mint amit én vetettem volna papírra.) 