Fórum témák
» Több friss téma |
Sziasztok. Kis segítségre lenne szükségem rádióvevők építésében jártas kollégáktól (amint látom, itt pedig csupa ilyen van...
). Egy tudományos kísérletsorozaton dolgozom, amiről nem mondhatok el túl sokat, az a lényeg, hogy különböző anyagok különböző állapotaiban kibocsátott sajátfrekvenciáit, ill. az ezen a frekvencián kiadott jel erősségét kellene tudnom mérni egy spéci mérővevővel, azaz ilyen mérővevőt kellene építenem. A mérő antennája egy kis méretű, széles sávú keretantenna lenne (magyarán egy tekercs) amely a mérendő anyagtól csupán pár mm-re helyezkedik el. A mérendő AM frekvencia tartomány kb. 20 kHz-től kb. 1300 kHz-ig terjed, a mérési lépcső 0,1 kHz, a mérendő jelerősséget dBuV-ban kellene megkapnom. A frekvencia léptetésnek, mérésnek, kiértékelésnek automatikusnak kell lennie, azaz a vevő frekvencia vezérlését és a jel mérését/feldolgozását egy PIC-kel kell megoldanom, tehát olyan IC, vagy áramkör kellene, amelynek valamilyen PIC által kezelhető kommunikációs portja (I2C, UART, RS232, stb.) van. Nézegettem a Silicon Labs Si4734 DSP rádió IC-jét, elvileg pont jó lenne a céljaimnak, még kapcsolást is találtam hozzá, csak az a bajom vele, hogy 1 kHz-nél nem tud kisebb sávszélességet, magyarán a 0,1 kHz-es léptetést nem tudom vele elérni, legalább is az én eddigi tudásommal nem megy. ![]() Nagyon megköszönném, ha valakinek lenne ötlete a megoldásra...
Szia, na hogy van ez? A sávszélesség és a hangolási lépcső két külön dolog. Az utóbbinál én DDS-t javallanék a hangoláshoz, az előbbihez pedig úgy saccolom egy kvarcokból felépített létraszűrő adná a megoldást, amilyeneket az amatőrrádiókban a CW vételéhez használnak.
A hozzászólás módosítva: Aug 3, 2014
Ok, na mondtam, hogy olyan kollégát keresek, aki ért ehhez, jobban mint én....
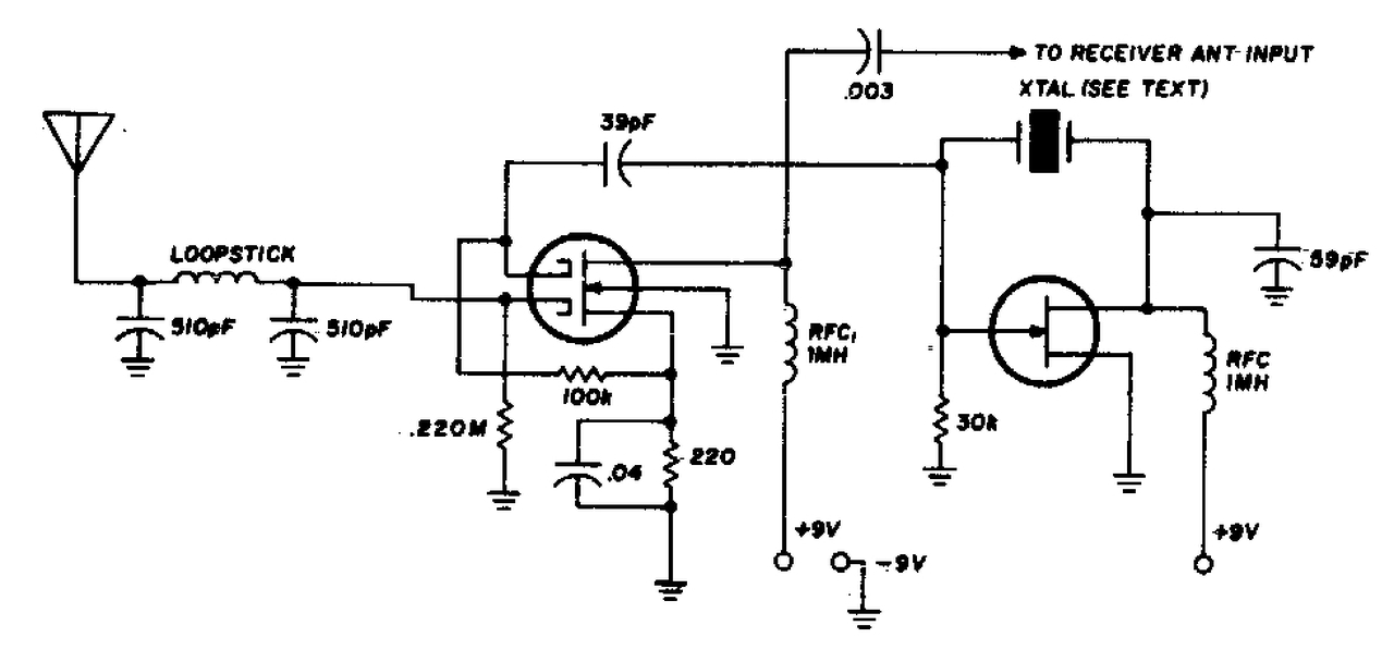
Medve, ha becsatolom ide az Si4734 adatlapját, rápillantanál, hogy ezzel meg lehetne-e oldani a 0,1 kHz-es hangolási lépcsőt? Csatolom a talált kapcsolást is.Azt láttam, hogy nem igazán tudja azt az alacsony frekvencia tartományt egyben, ami nekem kell, az AM SW sávban viszont nagyon széles tartományt tud, ezért aztán arra gondoltam, hogy mi van, ha egy VLF konverterrel felkonvertálom az AM SW tartományba a vett jelet és ott mérem meg. Erre is találtam kapcsolást, csatolom azt is.
10 kHz in FM mode and 1 kHz in AM mode...úgy tűnik ennyi. Meg kellene vizsgálnunk az SDR vevők vételképességét a VLF sávban...hm?
No, igen, hát erre jutottam én is, sőt, miután megnéztem az IC programozási útmutatóját is, ott is azt láttam, hogy egész számú kHz-ben küldi át az MCU a beállítandó frekit az IC-nek, ebből is arra következtettem, hogy ez max. 1 kHz-et tud. Van belőle 10 db-om, majd áruba bocsátom...
![]() Igen, az SDR volt a másik megoldás, amire gondoltam, ha egyre gondolunk, ez a Software Defined Receiver, ugye? Lenne esetleg valami ilyen létező kapcsolásod, amely tudja ezeket a paramétereket és amivel előbbre jutnék? Ha nem is tudja VLF-ben, csak rövidhullámon, a kvarc konverterrel pontosan fel lehet konvertálni a vett jelet, hogy a jelerősség se módosuljon, nem?
Igen, az az SDR, nincs egyelőre ilyenféle kapcsolásom. Hogy hogyan lehet ezekkel helyesen mérni a térerőt, azt sajnos nem tudom. Google...Amúgy ez a chip sem egy klasszikus rádió, bizonyára rendelkezik egy szoftverrel, ami "definiál"
Ha lemondanál a VLF sávról, sokkal könnyebb dolgod lenne. Most épp az antennára gondolok. Hanem itt feltennék én is egy kérdést, SDR vevővel ugyanúgy fogható a VLF, mint az LW vagy az MW sáv? Tehát egy menetben áthangolhatóak ezek a sávok, és csak az antennát ajánlott átkapcsolni? A hozzászólás módosítva: Aug 4, 2014
Szia. Pontosan úgy áll a dolog, amint írtad, azaz az IC tartalmaz egy MCU-hoz hasonló valamit, amely mindent definiál, ezt I2C porton keresztül lehet "utasítani", ill. lekérni a vett adatokat is.
Az adatlap alapján az alábbi sávok a támogatottak az SDR vevő által: Worldwide FM band support (64–108 MHz) Worldwide AM band support (520–1710 kHz) SW band support (Si4734/35) (2.3–26.1 MHz) LW band support (Si4734/35) (153–279 kHz) Gondolom azért ezek a támogatottak, mert talán ezek a standard műsorszóró sávok, hiszen ez az IC nem mérővevőkhöz készült, hanem kifejezetten kis méretű világvevő zsebrádiókat gyártanak vele pl. a kínaiak (amint láttam a neten). Ha megnézed az általam átküldött Elektor cikkben a leírást és a kapcsolási rajzot, láthatod, hogy csak az antennát kell átkapcsolni, minden egyebet a kapcsolás intéz. Tekercstuning, sávkapcsolás, stb.,mindent az IC végez. Ha szükséged van rá, szívesen átküldöm a hozzá tartozó firmware (basic), ill. PC software (basic) forrást is, tovább is lehet fejleszteni őket. Máskülönben tegnap este itt a fórumon találtam egy kifejezetten SDR-el foglalkozó topicot, SDR (Software Defined Radio) a neve, ott nagyon sok kapcsolás, linket és persze szaktudást tettek közzé a kollégák. Nagyjából már találtam is olyan kapcsolást, ill. szoftvert, ami nekem kell, de még azért kutatok...
Sok sikert! (Szeretnék már egy "világvevőt" de azt hiszem inkább ördög vigye a barkácsmunkát és veszek majd egy USB-s TV-vevőt 8000-ért ...)
A hozzászólás módosítva: Aug 4, 2014
Ha átjöttök az RF műszerek, mérések topikba, szívesen elmondom, amikre kíváncsiak vagytok.
Amúgy is feláll a szőr a hátamon az FM, meg AM sáv kifejezésektől. A moduláció, (AM, FM) eléggé sávfüggetlen. A hozzászólás módosítva: Aug 4, 2014
Szia. Ha SDR alatt arra gondolsz, hogy csinalsz egy alapsavi keverot, majd PC hangkartyara kapcsolod a jelet, akkor a differencialis Tayloe keverot ajanlom, mint IP3, mint zaj, stb szempontbol a leheto legjobb. Alacsony zaju muveleti erositoket kell alkalmazni.
Köszönöm az ötletet, ennek alaposabban utána nézek..
Sziasztok.
Azt szeretném megkérdezni tőletek ,hogy, 6v -os kondenzátor helyett jó lenne .- e a 12 v. A sokol rádióban vannak de nem találok ilyen kondit , pontosabban 6,3 v üdv: aramis
Jó. Azóta fejlődött annyit a technológia, hogy befér a helyére.
Ugyanakkor ha Sokol rádió javitásáról van szó, ott nem azzal kell kezdeni, hogy kicseréljük a púpos kondenzátorokat 105 fokos low ESR típusúakra, amivel (az internet óta tudjuk) mindent meg lehet javítani... Mi a baja?
Szia !
kösz a választ.Azzal kezdődött ,hogy sokol 310 nem akart megszólalni így szétbontva az első 500 uf kondihoz hozzáérve nyomban érzékeny lett azt kicseréltem érdekes 12v. gyenge hang aztán a 200uf az már 6v ezt mozgatva erősebben szólt de a hullám váltóhoz érve még hangosabb lett de azért így nem jó most akkor beletehetem a 12 voltosat? szia:aramis A hozzászólás módosítva: Aug 13, 2014
Nagyobb feszültségtűrésűt mindig rakhatsz, kivéve, ha nem durrantani akarsz vele, de már válaszoltak a kérdésedre.
Van egy Videoton RA6363 S Integrált rádióerősítőm. Teljesen tönkrement a tunerje. Milyen - lehetőleg integrált áramkörös - kapcsolással tudnám a tuner részt helyettesíteni? Egyszerű és jó minőségű legyen.
Ebben van AM és FM tuner is. Melyik adta meg magát? Gondolom az FM. Egyébként érdemes keresni apróhirdetésekben, vagy a V.....n. Jó neked még a Cleopátra, Aida is. De az RT 6300 is.
Az AM nem lényeges, csak az FM. Nem igazán venni akarok egy másikat, inkább csinálnék bele egy jó sztereó tunert.
Nem érdemes, sok beállítást igényel, hogy jó legyen. Az meg igazán jó műszerek nélkül nagyon nehéz.
Szia! Én a helyedben SDR próbálnám. Építenék elé egy keverőt mondjuk 28MHz-re és az felkeverné a 2MHz-ig terjedő sávot 28..30MHz-re. Az SDRSharp-ben spektrumanalizátor is van, ami szerintem a projektedhez hasznos. A maximális sávszélesség amit a képernyőn átláthatsz vele 2MHz, úgyhogy bőven jó a Te feladatodhoz...
Idézet: Ha az jól volt behangolva, akkor nem is kell hangolni, viszont pénzt költeni rá nem érdemes, csak az eredeti megjavítására. Én csináltam olyat régen, hogy különféle autórádió roncsokból összebogarásztam a még működő részeket, és kifűrészeltem a panelból például a sztereo dekódert, másik rádióból meg a hang végfokot, és összehuzaloztam. Kicsit érteni kell hozzá, és tudni kell, hogy a tunerhez menő kb. 10 vezetéket hová kell kötni. Nehezen tudom viszont azt elképzelni, hogy aki egyszerűen kijelenti, hogy tönkrement, meg sem próbálja javítani, az egyteljesen idegen készülék tunert jól kössön be. Legnagyobb különbség hangoló feszültségben lehet, de van ott AFC, néha AGC, egyéb extra dolgok, amiknek a helyes bekötése nélkül nem fog jól működni a tuner. Na meg főleg azért, mert a többi rádióban a tuner csak a nagyfrekvenciás előerősítő+keverőt jelenti, ennél meg a 10,7MHz KF is egyben van, tehát neked az idegen tunerhez hozzá kell építeni még a KF erősítőt is. „Nem érdemes, sok beállítást igényel, hogy jó legyen. Az meg igazán jó műszerek nélkül nagyon nehéz.”
Sziasztok!
Technikai segítségre lenne szükségem egy régi rádió felújításával kapcsolatban. Gyakorlatilag a rádió váza, a potméterek és a hangszóró helye adott, tehát az elektronikát nulláról kell felépíteni. A végső cél az, hogy 2 opció működjön a rádión. Az egyik nyilván a rádió működtetése méghozzá úgy, hogy a meglévő potméterekkel tudjam a frekvenciasávot, hangerőt változtatni, a másik pedig az, hogy egy jack kábel segítségével külső eszközt (telefon, mp3) tudjak csatlakoztatni. Aki tud némi segítséget nyújtani ennek a technikai megvalósításában, azt nagy köszönettel veszem!
Ha jól értem, akkor nem felújításról, hanem újjáépítésről van szó. Már csak az a kérdés, hogy az eredetit akarod visszaépíteni (Múzeális készülékek alkatrészek topik) vagy valamit bele akarsz építeni az üres dobozba.
Heló pucuka!
Új belsőt építenék a dobozba a mai technikai lehetőségeket kihasználva, viszont mint írtam, a meglévő potmétereket szeretném használni a frekvencia, valamint a hangerő változtatáshoz. Egy kapcsolót pedig a rádió, illetve output mód használatához. Milyen lehetőségeim vannak ennek magvalósításához? Előre is köszönöm a válaszokat!
Szia.
Milyen lehetőségeid vannak? Ezt csak te tudod. Van-e megfelelő tapasztalat, tudás. Mert gondolom nem a Kossuth-rádiót akarod hallgatni, hanem URH FM adásokat. Márpedig az FM demoduláció kicsit bonyolultabb mint egy szem dióda (fapados AM demoduláció). Esetleg egy cél IC-vel könnyen meg lehet építeni egy FM vevőt, de hagyományos úton a sok rezgőkört beállítani műszerek és tapasztalat hiányában nem lehet. Mondjuk egy tipp ha FM rádiót akarsz építeni IC-vel:Bővebben: Link.
Heló!
Köszönöm a választ. Ennél jóval egyszerűbb dologra gondoltam. Valami készterméket vennék, amin a már leírt módosításokat el tudnám végezni.
Kész termék alatt mit értesz, valamilyen KIT-et, vagy egy gyári rádiót és azt alakítanád át? Utóbbi esetben veszel egy rádiót, ami tudja azt amit kell, utána nekiállsz az átalakításnak.
Tudnál bővebben írni ezekről a lehetőségekről?
Minőségbeli, kivitelezési szempontok alapján? Elnézést a kérdésekért, de szeretném ezeket a dolgokat átlátni, megtanulni, és mindezt sajnos 0-ról.
Sziasztok. A például Conrad-os kit-ben ugyanez van, mint ezekben: A különbség csupán annyi, hogy a kit tartalmaz egy szép nagy fadobozt, és egy elektroncsövet, hogy tudd élvezni a "csöves" hangzást a full IC-s rádiódon keresztül. Nagyméretű hangszóró, hangolásjelző műszer, megvilágítás, auto scan helyett folyamatos hangolás, kikapcsolható AFC,ezek az extrák vannak benne.Természetesen, hogy magad rakhatod össze, azt az élményt meg kell fizetni, közel 30 ezer forintért. Ugyanezt a kínaiak miniatűr műanyag dobozban alig ezerért adják. Sőt amíg meg nem tiltották, egyes gyógyszertárak ajándékba osztottak ilyeneket pár ezer Ft gyógyszervásárlás mellé. Annyiban különböznek ezek a TDA 7000-estől, hogy a TDA 7088, vagy klónja van bennük, ami SMD (miniatűr felületszerelt) kivitel, és autoscan üzemmódú állomáskeresést tudnak, amit az általam említett cikk alapján könnyen át lehet alakítani kézi hangolásra, hogy meglegyen a retro feeling, vagy mint én, nem akarod nyolcszor megnyomni a gombot, hogy megtaláld rajta a Petőfi adót. Ezekben általában a TDA 2822 hang végfok IC van, ami 6 Voltról 4 ohmon hídkapcsolásban több, mint egy Wattot tud. Mondanám nem semmi egy ilyen vacaktól, csak egy nagy hangszórót kell rá akasztani, és máris hangosabb, mint bármely táskarádiód.
A hozzászólás módosítva: Aug 31, 2014
|
Bejelentkezés
Hirdetés |




). Egy tudományos kísérletsorozaton dolgozom, amiről nem mondhatok el túl sokat, az a lényeg, hogy különböző anyagok különböző állapotaiban kibocsátott sajátfrekvenciáit, ill. az ezen a frekvencián kiadott jel erősségét kellene tudnom mérni egy spéci mérővevővel, azaz ilyen mérővevőt kellene építenem. A mérő antennája egy kis méretű, széles sávú keretantenna lenne (magyarán egy tekercs) amely a mérendő anyagtól csupán pár mm-re helyezkedik el. A mérendő AM frekvencia tartomány kb. 20 kHz-től kb. 1300 kHz-ig terjed, a mérési lépcső 0,1 kHz, a mérendő jelerősséget dBuV-ban kellene megkapnom. A frekvencia léptetésnek, mérésnek, kiértékelésnek automatikusnak kell lennie, azaz a vevő frekvencia vezérlését és a jel mérését/feldolgozását egy PIC-kel kell megoldanom, tehát olyan IC, vagy áramkör kellene, amelynek valamilyen PIC által kezelhető kommunikációs portja (I2C, UART,

Ha lemondanál a VLF sávról, sokkal könnyebb dolgod lenne. Most épp az antennára gondolok. Hanem itt feltennék én is egy kérdést, SDR vevővel ugyanúgy fogható a VLF, mint az LW vagy az MW sáv? Tehát egy menetben áthangolhatóak ezek a sávok, és csak az antennát ajánlott átkapcsolni?





