Fórum témák
» Több friss téma |
Sziasztok! Egy régi videoton szimfóniát próbálok javítani, de a váltókapcsolón lévő tekercsek egy része szakadt meg van ami hiányzik is. A kapcsolási rajz is megvan, de nincsenek rajta feltüntetve a tekercsek értékei. Tudja valaki az értékeket? Mi alapján lehetne megállapítani az értékeket? Ki lehet cserélni a váltókapcsoló környékét más hasonló típusokéval?
A szakadtat úgy bontom le, hogy közben számolom. De gondolom, ezt te is így szoktad.
Kádár 58-59 110-113.o. ; feltéve, hogy az R946F tip. Csatolom, DJVU, nem biztos, hogy nálad jól megnyitható.
Köszönöm! Nem csak szakadt tekercsek vannak hanem van olyan is ami nincs benne.
Tiszteletem!
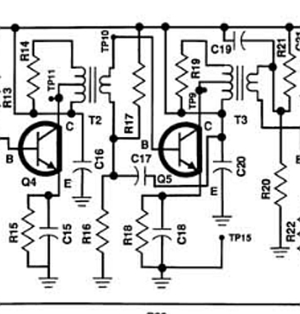
Két éve már pedzegettem a témát, miszerint egy tranyós Fm vevőben kerámia Kf szűrőket használnék. (Pucuka tanácsára) Pucuka segítséget adot nekem, eddig érlelődött bennem. Most a konkrét megvalósítást szeretném jóváhagyatni a fórumtársakkal. Helyes az elképzelésem, miszerint a Q4 tranzisztor kollektorát kötöm a szűrő egyik "szélső" lábára, szűrő középsője testre megy, szűrő másik "szélső" lába Q5 bázisára? Eddig ez a kisebbik gondom, szerintem így helyes. A másik, hogy a rajzon lévő Tr2 szekunderének másik kivezetése a Tr3 primerének egyik kivezetéséhez csatlakozik. Ez egy az egyben elhagyható, igaz? A kapcsolás az általam említett módon megépíthető?Régebben megcsináltam ezt a kapcsolást, kerámiák nélkül, de ott a nyák, és maga a megvalósítás is enyhén szólva 1.0 lett... Ez lenne a 2.0. A hozzászólás módosítva: Jún 26, 2015
Idézet: Ez így nem igaz. Valamit nagyon elnézhettél. Talán az R17 ellenállást nézed tr3 trafó primernek. A Q4 kollektorára is csak úgy köthetsz, ha az elhagyott trafó helyett beteszel egy ellenállást, vagy fojtót. Apropó, a trafókat kihagyod? Vagy azokon felül pluszba akarsz betenni szűrőt? De inkább vegyél elő egy gyári rádió kapcsolást, amiben kerámia szűrő van. Vagy tegyek fel egyet? Ez most AM vagy FM? „A másik, hogy a rajzon lévő Tr2 szekunderének másik kivezetése a Tr3 primerének egyik kivezetéséhez csatlakozik.”
- A kerámia szűrők lezárása nem biztos, hogy illeszkedik a kapcsoláshoz. Működni mindenképpen fog, de a szűrő gyári adatait nem biztos, hogy hozni fogja. Értsd: Nagyobb beiktatási csillapítás, kisebb elnyomás sávon kívül, kevésbé meredek vágás. Ha széles-sávú (műsorszóró) vevő része lesz a szűrő lezárása már kevésbé kritikus.
A szűrő beépítésénél vedd figyelembe, hogy a szűrővel párhuzamosan a T2 nem üzemelhet. Annak eltávolításával viszont át kell tervezni az áramkört. - A C17 kondenzátor hidegítő kondenzátor, csak látszólag van a Tr3 primerén. Simán a testre köthető, illetve ahogy a rajzon van tápfeszültségre.
Éppen ezt mondom én. Ha már építeni szeretne rádiót kerámiaszűrővel, miért nem keres hozzá olyan rajzot, amiben az van? Én egyszer már ide feltettem az Unitra Elizabeth rajz egy részletét: Unitra Elizabeth, mert abban 3 db SFE szűrő is van éppen, az egyik két tranzisztor között, a rajzon látni, hogy 470 ohmokkal zárja le mind a két oldalon a szűrőt.
A hozzászólás módosítva: Jún 26, 2015
Mert átalakítani szeretne, némi érzékenységet, szelektivitást növelni.
Atosbácsi: Legjobban egy "öcsi panellel" tudnád megoldani, a kerámia szűrő akkor működik jól, Ha a meghajtása, és a lezárása megfelelő. Mivel van beiktatási csillapítása is, némi erősítésre is szükséged lesz. Ahogy feameca mondja, az áramkört puskázd ki egy gyári kapcsolásból. A hozzászólás módosítva: Jún 26, 2015
Ne haragudj véletlenül pucuka-t írtam helyetted. Nem szokott csalni az emlékezetem, de most igen... Elnézést. Te javasoltad annakidején a kerámiaszűrő beépítését.
A trafókat kihagynám, a Kf szűrőket helyettesíteném kerámiával. És Fm vevőről lenne szó, ezt sem említettem. ha1drp! Köszönöm a választ, így világos! A hozzászólás módosítva: Jún 26, 2015
"Mert átalakítani szeretne, némi érzékenységet, szelektivitást növelni."
Pontosan erről lenne szó.
Akkor pláne az öcsi paneles megoldás a jó. FM -nél a világ összes erősítése sem sok.
Egy pici, (minél kisebb méretű) panel, amire felépíted a kiegészítő áramkört, és a megfelelő helyre bekötöd.
Ó, értem. Erre nem lesz szükség újra szeretném tervezni a nyákot, tehát előről az egészet. Először megépítve is működött, de nem voltam vele teljesen elégedett.
Azért is építeném meg ezt, mert gyárilag ez egy kit. Angol nyelvű leírással, mely pontosan taglalja a kapcsolást a keverőtől egészen az aránydetektorig. Van benne AFC, 2 KF, tehát nem rossz szerintem. Így nem "csak úgy" lemásolok egy kapcsolást. És még az angolomnak se rossz. Viszont megvenni a kit-et 20 000 Ft-ért? Kizárt!
A rajz sokat segített, köszönöm! Kicsit kutakodtam, a szűrő ami nekem van (Hestore-ből) az én kapcsolásomban 330 Ohm-mal lezárandó.
Többieknek is köszönöm a következő a kapcsolási rajz "skiccem" lesz, még jelentkezek!
Érdekes, mert én anno megvettem
Igaz nem itthon dolgoztam. A kit AM része jól elindult. Az FM része azóta sem. Ha fogalkozol vele elküldöm bemérésre vagy mintának , valahol az demodulátor körül szakadt benne valami. Ezt visszakérném, de ha beüzemeled van hozzá egy komplett nyákom amit én vasaltam. Soha nem lesz időm befejezni, de a mutatott kapcsolást meg tudod rá építeni a kit szerint. A hozzászólás módosítva: Jún 26, 2015
Bővebben: Link Itt küzdöttem a kit el.
Elég nagy kihívás lesz megépítened ezt a tranzisztoros áramkört. A négy, (nem kettő) KF fokozat miatt jó árnyékolás nélkül, elég gerjedékeny lesz.
Simán összerakta valaki összedugós panelon. Láttam anno róla videót yutyubon.
Lehetett szerencséje is, ha alacsony bétájú tranzisztorokat használt. Így én se tudtam elindítani anno egy hasonló kapcsolást, bár az még Ge tranzisztoros volt.
A hozzászólás módosítva: Jún 26, 2015
Bővebben: Link Így kellene működnie.
Jelenleg 38 Dollár a Kit maga, és kb még 38, mire idekerül.... Rendben, szívesen foglalkozom vele, van itthon jópár tekercsem is, így a cserealkatrész se lenne akadály. A vasalt nyák is érdekelne, egyezzünk meg rá.
Pucuka! Egyszer már megépítettem. Kétoldalas nyákra. Gyakorlatilag a kapcsolási rajz volt a nyákrajzolat. Nekem indult, varicapom nem volt megfellelő, meg sok minden más sem stimmelt, de a Kossuth fogható vele. Azóta úgyérzem fejlődtem kicsit, azért próbálnám meg szebb kivitelbe, esetleg kisebb nyákra mint az eredeti kit. De ekkkorába is működik, dzsátub videókat láttam róla énis.Ja és képeken az AM rész is külön panelon.
Valahogy úgy vagyok ma már a KF erősítőkkel is, mint a hangvégfokokkal. Vannak olyan IC-k amik 100 X szebben muzsikálnak, és alig kell hozzájuk külső alkatrész. Ezekkel a szűrőkkel is az volt a bajom, hogy azok a mostani, teljesen IC-s rádiókban vannak. Azért hozom mindig azt az Unitra Elizabeth rajzot példának, mert egyedül abban van 2 tranzisztor közt a szűrő, az összes többi általam ismert kerámia szűrős rádióban mindig az IC-s KF előtt van benne. Mondjuk az alap dolgokat ezeken a diszkrét tranzisztoros kapcsolásokon lehet jobban megtanulni. Azért jól megkérik ezeknek a KIT-eknek az árát. Igaza volt annak idején az apámnak. "Keressél magadnak olyan rádiót a bolhapiacon, ami nem működik, ezért olcsón adják, azt javítsd meg magadnak, jobban jársz, nem éri meg építeni."Ez elhangzott valamikor 1968-72 között.
Az eredmény. Érzékenység, szelektivitás megfelelő, pedig a behangoláshoz nekem csak egy multiméterem van. Hangja kicsit gerjedős, hiába, nagy a panel még így is, de árnyékolni fogom alul-felül az segíteni fog. Az lm386-ra odabiggyesztett két kerámiakondi is a gerjedés leküzdése miatt került oda utólag. A nyáktervezést egy helyen elrontottam, ennek eredménye a rajzolati oldalon található tekercs.
Jó mulatság volt. A hozzászólás módosítva: Aug 16, 2015
Nagyban javított a gerjedésen a forgókondenzátor nem használt két kivezetésének a földpontra kötése. Valamint rájöttem, hogy igen érzékeny a feszültségre. A 9V, tényleg jó ha 9. Pedig elemes üzemre lett tervezve eredetileg. Nembaj, holnap csinálok rendes tápot neki, van pár Sokol trafóm, csinálok stabil 9V-ot.
Szia.
Nos, kezdésnek nem is rossz, főleg ha a működése sikerélményt nyújt. Említenék egy észrevételt: Látszik a nyák tervezésen, hogy nem vagy az RF technikához szokva. Mert a rajzolat kb. úgy néz ki, mintha a kapcsolási rajzról lett volna egyenesen átkopírozva. Jobban nem tudtam megfogalmazni. A panelterven ezáltal nem csak az a szokatlan, hogy szellős, és a jó működést rontó hosszú a vezetékezés. De mellette ha követed a GND-n folyó áram útját, akkor észreveheted, a tápellátás felől haladó áram először a RF áramköröket érinti, és a GND-vezeték végén meg a hangvégfok mint legnagyobb áramfogyasztó rángatja az egész vonalat. Így hangerőfüggő gerjedékenységet okoz. Ez kiküszöbölhető még most is, ha a GND rossz irányú vezetését egy fólia átvágással és egy helyes vezeték pótlással elköveted. Az hozhat további javulást, ha a RF - áramkörök táplálását R- C tagokkal elválasztod, ill. pótlólag szűrőzöd, Rezgéskeltőnél meg alkalmazol tápfeszültség stabilizációt. a kapcsolási rajzot nem néztem meg, így lehet, hogy olyat is írtam ami benne van.
Köszönöm a hozzászólást! A cél a működés volt, meg a tanulás. Egyébként nem hogy az RF technikához nem vagyok szokva nyáktervezés terén, de semmilyenhez sem.
Való igaz, nagyjából egy kapcsolási rajz "másolata" a rajzolat. Előzőekben tárgyaltuk, ez egy létező "kit" koppintása, de azért annál (az elrontott tekercs rajzolaton kívül) jobb, mert a rajzolat annál is ilyen, csak az egész nagyobb. Tudom, bőven van hova fejlődni, de nem akarok megrekedni az egyenes AM vevők szintjén.
Be lehet hangolni könnyen fülre is őket, legalább gyakorolsz.
Némelyik gyári, még ilyen sincs.
A móka vége, egy jól működő vevő lett. A gerjedést próbáltam sok mindennel orvosolni, végül az segített, hogy egy 16 Ohmos hangszóró került a 4 Ohmos helyére. Stabilizált 9V-al, fülre behangolt tekercsekkel, olyan a vételkészsége mint akármelyik kommersz Ic-s rádiónak ami itthon található. Hosszabb idő után sem hangolódik el, kéz közelítésre, mozgatásra sem. A hangja nem hifi, de nem ez volt a cél. Doboza majd lesz valamikor. Még "Pajtinak" sem fejeztem be a dobozát, még furnérozni kellene.
Köszönöm a figyelmet! |
Bejelentkezés
Hirdetés |





Most a konkrét megvalósítást szeretném jóváhagyatni a fórumtársakkal. Helyes az elképzelésem, miszerint a Q4 tranzisztor kollektorát kötöm a szűrő egyik "szélső" lábára, szűrő középsője testre megy, szűrő másik "szélső" lába Q5 bázisára? Eddig ez a kisebbik gondom, szerintem így helyes. A másik, hogy a rajzon lévő Tr2 szekunderének másik kivezetése a Tr3 primerének egyik kivezetéséhez csatlakozik. Ez egy az egyben elhagyható, igaz? A kapcsolás az általam említett módon megépíthető?

Igaz nem itthon dolgoztam. A kit AM része jól elindult. Az FM része azóta sem. Ha fogalkozol vele elküldöm bemérésre vagy mintának , valahol az demodulátor körül szakadt benne valami. Ezt visszakérném, de ha beüzemeled van hozzá egy komplett nyákom amit én vasaltam. Soha nem lesz időm befejezni, de a mutatott kapcsolást meg tudod rá építeni a kit szerint. 










