Fórum témák
» Több friss téma |
+20 dBm azaz 100 mW . Jó esetben pár 100 méter sík terepen,de erősítő modult
meghajthatsz vele akkor méretezett és illesztett antennával több lehet.
A sík terepen egy vízfelület értendő. Ekkor is igaz az általad jelzett távolság?
Vízfellület felett még jobb a terjedés.
Köszönöm! Jó hír ez nekem!
Sziasztok
Építettem egy adó vevő párost. HT12 kódoló és dekódolóval. Ha a két egységet külön tápról használva, árnyékolt vezetékkel összekötöm, akkor az adott bemenet kapcsolásával, világít az ellenoldali kivezetés ledje. Amikor a rádiós modulokat ráteszem, nem működik. Kipróbáltam az rf modulokat magukban is, de az adó be, vagy kikapcsolt állapotától függetlenül, villog a vevő kimenetén lévő led. Ha nem teszek a vevőre antennát és kézzel leárnyékolom, akkor is villog, de amint az adó működik, folyamatosan világít. Gyanítom, hogy a modulok megfelelően működnek, de valami elnyomja a jelet. Mi lehet a gond, ha nem ez? Esetleg milyen rf modulokat használjak? Kislányomnak lenne távirányítós autóhoz. Kaszni, alváz már meg van, motorral, szervóval. Mint írtam, magukban a HT12 páros, hibátlanok. Közben apum mondta, hogy a kapunyitókkal is gond van, néhány hete a szomszédé sem működik. A szomszédban van a tűzoltóság átjátszója, a tetra rendszernek. Lehet ez zavarja meg a kapukat és engem is? Érdemes 2,4 GHz modulokat használni? Nagyon megköszönném a segítséget, mert a tegnapi napom ráment és sehol nem vagyok. Mellékelem a rajzot és képet a modulokról.
Közben kipróbáltam ezt az adó modult, egy ilyen vevő modullal.
Ami jó, alap helyzetben, a vevőn nem villog a led. Ha az adó bemenetére magas szintet adok, akkor nagyon gyors ütemben villog, nem világít folyamatosan. Kicseréltem a másik vevő modullal, de így sem működik a HT12 párossal. A vevő teszt ledje sem világít, csak ha natúrban próbálom az rf modulokat, a HT páros nélkül. Esetleg vegyek egy adót a bc nbk vevőhöz? A hozzászólás módosítva: Ápr 20, 2015
Nem írtad, hogy milyen adó vevő párost használtál eredetileg, lehet ott is beállítási probléma. Az biztos, hogy az OOK vevő nem fog együttműködni, egy FSK adóval. Egy szkóp nem ártana, hogy látni lehessen, mikor milyen jel jön ki a vevőből.
A zavarásról csak annyit, hogy az bő 30 MHz -el lejjebb van, elvileg nem zavarhatna, de kizárni nem lehet. Mindenesetre megéri kísérletezni 2,4 GHz -es rádiós modulokkal, bár azoknak is van zavar bőven, de azért azoknak jobb zavarvédelmük van.
Szia
A mellékelt képen látható a két HT modul és az adó vevő páros is. Ez az olcsó ebayes, párban vettem. A hozzászólás módosítva: Ápr 20, 2015
Bocs, figyelmetlen voltam. Nem nagyon tudok spanyolul, de azt kivettem, hogy ASK modulokról van szó. Az amplitudó moduláció mindig zavarérzékenyebb, mint egy FSK modul pár. Inkább FSK modulpárokkal kéne próbálkozni.
Ha az adó és vevő egymás közelében, néhány m távolságban van, akkor a környezeti zavar, és a saját adó közelhatása is kizárható.
Mint itt említették már nem ártana valamivel megnézni a jelet amit vesz a rádiód.
Ha nem szkóppal akkor valamilyen nagy impedanciás fejhallgatóval meghallgatni milyen suhogások és egyébb csörömpölések vannak adásra kapcsolva az adókat. A vételi oldali pislogó led ezek szerint csak díszítő elem. Egy piezzo sugárzó jó lehet hallgatózni a sávzajt és az adók impulzusait. Ezt 500nF-1µF kondenzátorral leválasztva kellene a vevő hangfrekis kimenetére kötni.Másik vége testre menjen. A LED nél már egyébb komparátorok lehetnek az a kimenet részben felejtős már. De az a pont amiről a LED irányában lévő komparátor áramkörre megy az használhatól lehet. De ha jól sejtem akkor több vevőd is van . Akkor amin nem lóg a vezérelt áramkör annak is adjál egy független forrásból energiát. Keresd meg a hangfrekis kimenetét és oda rakd a piezzo lapkát. Így az se lehet baj , hogy ha netán a piezzo beterhelné a hangfrekis erősítő kimenetét mint túl nagy kapacitív elem. A hozzászólás módosítva: Ápr 20, 2015
Egyenlőre az asztalon próbáltam, néhány cm-re egymástól. Próbáltam kisebb antennával, távolabb vittem majd egy méterrel, de semmi. Nem értem, az egyik oldalon megtaláltam ezt a kapcsolást, ezekkel az rf modulokkal, ott tökéletesen működik.
Ha az rf modul párt bekötöm magában próbapanelen, kimeneten leddel, akkor két eset van. Ha a ledet a kimenet és táp közé teszem, villog. Ha a kimenet és gnd közé, akkor sötét marad. Ha a második verziónál kézzel érintem az adó bemenetét, akkor a vevőn a led, halványan világít. Ha az adón alacsony magas szintet váltogatom, mindkét esetben felvillan, majd elalszik a led. Ezek szerint a modulok jók?
Szkópom nincs (még), de kipróbálom a fejhallgatós verziót.
OK, de elvileg van piezom is. Amúgy ezeket a modulokat hangfrekivel is lehet használni? Pl. elektret mikrofon, túloldalon tranzisztoros illesztés?
Hangfrekivel ugyan nem lehet, de a kerregésből tudsz következtetni.
Találtam itt egy jónak tűnő párost. HM R868 és HM T868s. Sajnos az egyikhez már nem ír árat. Ezek fsk modulok. Esetleg az aurelhez egy adót rendelni? Egy kapuvezérlésből van, lehet stabilabb a kínainál?
A 868 MHz -es moduloknál a zavar esélye is kisebb. Csak arra figyelj, hogy olyan legyen, amihez nem kell mikrovezérlő a beállításához.
Igen az előbbi típusokhoz írja, hogy kóderrel és dekóderrel mennek.
Azért az zavar, hogy amik vannak, nem tudom használni. Elvileg, ha a HT12 páros vezetékkel hibátlanul kommunikál, akkor csak az rf modulokkal lehet gond?
Szia!
A HM-T868 és HM-R868 tuti jók, anno én is játszottam velük, igaz mikrokontrollerrel, de kódoló-dekódolóval is jónak kell lennie. Sajnos úgy néz ki, a vevőt már macerásabb beszerezni, de az adó pl. a ChipCAD-nél is van: Bővebben: Link. Esetleg egy emailt megér küldeni a ChipCAD-nek, hogy hátha van még pár darab.
Most elég bizonytalan vagyok. Úgy néz ki, az rf modulok jók. A HT12 páros is. Együtt viszont nem müködnek. Mi lehet a gond? Talán ezek a modulok, nem alkalmasak erre a típusú adatátvitelre? Mellékelem a videókat.
Nem lehet, hogy lassúk a modulok a HT12 kódolási sebességéhez?
A kimenetre tranzisztoron keresztül, kondis leválasztással, tettem kis hangszórót. Ha az adó bemenetét megérintem, a hangszórón szól a brumm. Amúgy halk sistergés van csak. Így gondolom, az rf modul páros hibátlan.
Inkább azt kellene figyelned mi megy bele a kódolóból az adó fele (milyen csörömpölés) , majd az hogy érkezik át a vevő oldalra.
A brumm az nem információ a dekódoló áramköröd számára.
Nem tudom mekkora jelentősége van a kódolóból kijövő jelnek, mivel a kábeles összeköttetésnél, tökéletesen viszi az adatokat. Ez a videon látszik is. Az is látszik, hogy az rf modulok kommunikálnak magukban. Ha rákötöm a tx modult a kódolóra, akkor a vevő oldalon, az rx kimenetén dekódoló nélkül, kerregés hallatszik. Ha változtatom a HT12e oszcillátor ellenállását, a kerregés változik. Majd megnézem, a kódolóból kijövő jelet hangszórón is.
Jó lenne egy oszcilloszkóp, de most nincs rá keret.
Közben találtam komplett adó vevő modult, beépített pt2262, 2272 kódolókkal. Csak a reléket, vagy motorvezétlő IC-t kell rákötni. Rendeltem is kettőt. Így néhány hetet megint áll a távirányítós autó.
Ennek a " kerresgésnek" a vizsgálatához elég egy "hangfrekis szkóp" is.
Ami rengeteg féle hangkártyán alapuló programmal megtekinthető. Persze a mikrofon/vonal bemeneteken érdemes ellenállásosztóval 100/1000 aránnyal fogadni. A hozzászólás módosítva: Ápr 22, 2015
Nem fogjátok elhinni, de működik. A 12v trafóm kiment. Az rf modult, már kínomban külön tápláltam. Mikor a trafó meghalt, csak 5v maradt és elkezdett működni a vevő. Úgy, hogy a dekóder rész, az rf modulon kapott feszt. Ezután átkötöttem az egész vevő modult és dekódert közös 5v tápra és hibátlanul működik a dolog.
Már csak azt kell megoldanom, hogy alaphelyzetben, ne világítson az összes led, ha az adó nem megy. Holnap szabad leszek, megoldom ezt is.
Sziasztok
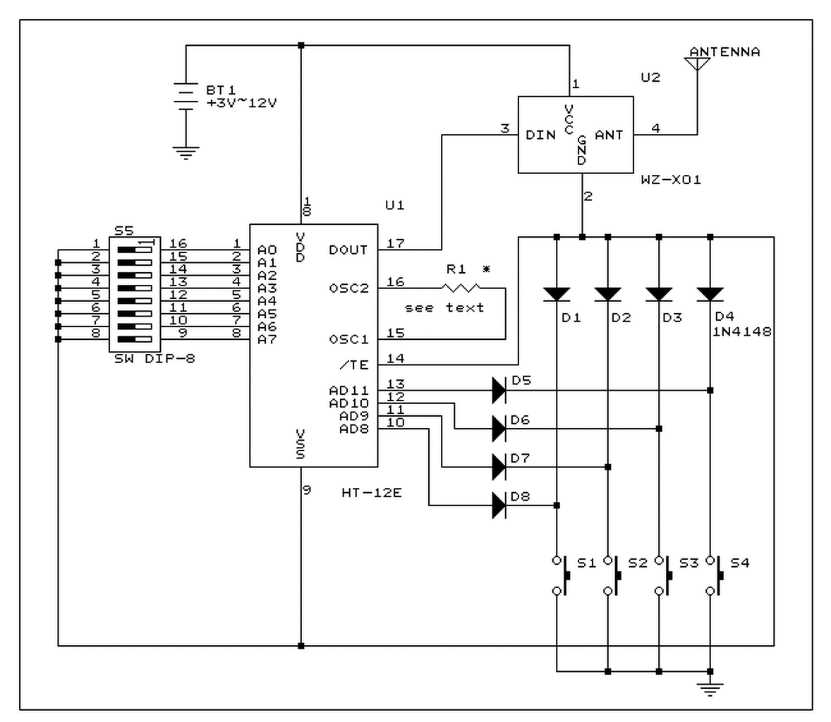
Leírom a tapasztalatokat a HT12 párossal és a Kínából rendelhető, olcsó RF modulokkal. Pár bejegyzéssel följebb, láthatjátok a képeket a modulokról, párszáz forintért rendelhető. A HT12E kódernél, az alap beállítást választottam, vezérléskor az adott bemenet testre zár. Felhúzó ellenállásra nincs szükség. Ha azt szeretnénk, hogy az RF adó ne egye az energiát állandóan, használhatjuk a diódás kiegészítő kapcsolást, csatolom a rajzot. Az adó részt 9 voltról járatom. A vevő egységnél ügyelni kell rá, hogy az RF modul és a dekóder IC, közös 5 voltra kerüljön. Két napig kínlódtam, mire rájöttem. Pedig az adatlap szerint, 12 voltig jónak kellene lennie. Jó is, RF modul nélkül. A vevő egységről. Ha a HT12D dekódert fesz alá helyezzük, a kimeneteken állandó alacsony szint lesz. Ez csak addig tart, míg az adót be nem kapcsoljuk. Ilyenkor beállnak magas szintre. Ez az előbb említett testre kapcsolós adó verziónál van. Innen viszont, szépen működik a kapcsolás. Ez egy áramszünet esetén viszont gondot okozhat. Átalakíthatjuk a kapcsolást, vagy az adónál, magas szintre kapcsolással, vagy a vevőnél, hogy a kimeneteket a test, vagy a táp felé terheljük. Az eredmény vagy minden led világít és kapcsolásra alszik el, vagy rendesen működik, de aktív adó nélkül, állandóan világítanak bekapcsoláskor. Persze ez egy példa, ha ledekkel hajtom a kimeneteket. A megoldás, a signal kimenet használata. Amíg nem látja a vevőt, addig a signal kimenet alacsony szinten van. Ha a vevő hatókörbe került, magas szintre vált. Mellékelek egy rajzot, ahol ledeket, reléket lehet meghajtani és bekapcsoláskor nem indulnak be, kikapcsolt adónál sem. Sok sikert az építéshez, remélem sokak munkáját megkönnyítettem ezzel. |
Bejelentkezés
Hirdetés |













