Fórum témák
» Több friss téma |
Szerintem erre nem kell uC. Egy HT, vagy PT (kóder, dekóder) páros bőven elég. Adó vevőnek pedig 900MHz, irányított antennákkal. Az antennák otthon elkészíthetők. Az irányítottság és a frekvencia miatt, nem fog zavarni senkit. Sugárzó hossz, kb. 8cm. Érdemes az antennákat áttanulmányozni, jó dolgokat lehet házilag készíteni, egy darab léc és néhány alu drót kombinációjával.
Nekem a mindig tv, tetőléc és hiltiszalag antennán jött, míg mások a gyári, lepkének nevezett antennával szenvedtek. A riasztók kimenete általában magas szint, ami riasztáskor alacsonyra vált. Idézet: „nem fog zavarni senkit” Ilyet soha nem lehet kijelenteni. A 900 MHz helyett inkább egy erre a célra kijelölt frekvenciát kellene használni. A távolság nem függ a frekvenciától (annyira), viszont érdemes irányított antennát használni. (pl. a 868 MHz -es erre kijelölt sávban) Ebben a sávban sokkal nagyobb valószínűséggel nem fog zavarni senkit.
Igen erre a frekire gondoltam, csak egyszerűen kerekítettem. A kapható modulok, úgy is ezen frekvencián mennek. Igen az irányított antenna mindenképp jobb választás.
1 - 2 Mega "elcsúszás", és máris belepiszkítottál mások érdekeibe.
Ezt most nem értem. Egy gyári fix frekvenciás rádiónál, mi tud elcsúszni?
A Te fejedben volt elcsúszva néhányszor 10 MHznyit a legális ISM frekvenciasáv amit le is írtál.Amit itt bódog/bódogtalan majd használni fog és csodálkozik , hogy a nyakára lépnek.
Dezinformálni nem érdemes a tömegeket ezen a műszaki fórumon! A hozzászólás módosítva: Jún 21, 2015
Egyébként létezik 915 MHz -re szoftveresen beállítható modul is, de ez európában nem használható.
Az a probléma, hogy mindent magasabb szinten szeretnétek megoldani, mint kellene. Gyakran olvasom, hogy uC kell, pedig sok más alternatíva is létezik. Így sok ember elriad a megvalósítástól. Az én fejemben nincs semmi elcsúszva, mint írtam kerekítettem, mert nem ugrott be a pontos freki. Persze ez nem elég, túl kell reagálni a dolgot. Én sem kötöttem még bele, hogy 12 Voltos akkuról beszélnek, pedig igazából ennél több van benne. Úgy érzem, csak az nem lesz lecseszve, aki halál pontosan ír mindent. Na sebaj, törlöm a témát.
A belepiszkításról pedig annyit, hogy ha a szomszéd naponta ötvenszer nyomkodhatja a kapunyitóját, akkor én is használhatom ezt, a riasztós átjátszómhoz, ami valószínűleg, soha nem fog működni, ha csak be nem törnek. Miért pont én piszkítanék? Ezzel a felfogással, a szomszéd piszkít az én riasztómba. Azt mondom, ilyen célra nyugodtan használjanak 433,9 MHz-es rádió párokat. Ebayen párszáz forint. Remélem eltaláltam a frekvenciát, ha nem az sem érdekel. Nekem jól működnek ezek a modulok, a HT12 párossal. Irányított, hangolt antennákkal, a hatótáv is jó lehet.
Mikrokontroller nélkül nem lehet egy relét kapcsoltatni?
Idézet: „Ezzel a felfogással, a szomszéd piszkít az én riasztómba.” Jól mondod, ez is előfordul. Megtörtént már, hogy valakinek a beázott kapucsengője miatt nem működött jónéhány kapu, és garázsnyitó. A többi felhasználásban is csak ritkán, és rövid ideig van sávfoglaltság, mégis lehetnek nehezen felderíthető anomáliák, pláne ha tudatlanul ugyan, de szándékosan csinálják.
Természetesen működik a dolog (relé meghúzása) egy HT12 párossal is, de ez nem egy biztonsági megoldás. Mivel ebben a rádiós alkalmazásban semmilyen védelem nincs a zavartatással szemben, ezt a biztonságot neked kell megoldanod. Mivel ezek a zavarok ritkák, és rövid ideig tartanak, a saját biztonságos riasztásod érdekében komolyabb megoldásra van szükség.
Pl. ha mindkét végén az összeköttetésnek adó/vevő modulokat használsz, és mikrovezérlőt, akkor a riasztás egész addig fenn fog állni, amíg a biztonságos vételről a riasztó állomás visszajelzést nem kap. Ezt pedig a kóder/dekóder párossal nem tudod megoldani.
Helló!
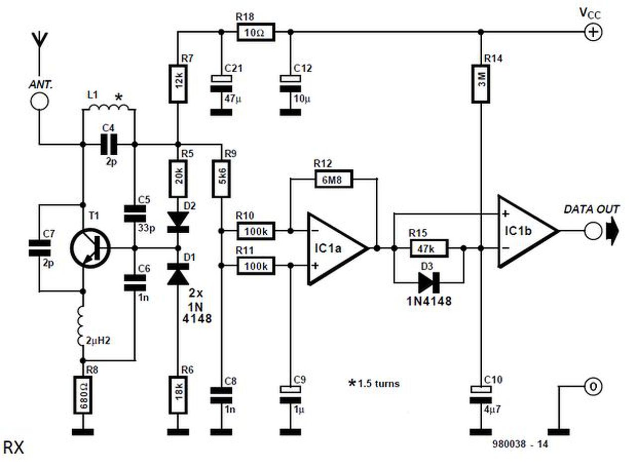
Van egy ilyen vevő modulom Bővebben: Link. Az a probléma, ha ráakasztok a DATA kimenetre egy szkópot vagy akár egy PIC-es frekimérőt, ami elemről megy megszűnik a vétel (csak zaj van). Mit rontok el? Hogy fog ez működni majd élesben a mikrokontroller mellett?
Az adó modul mit ad? Azt veszi a vevő modulod?
Az adó modul 1 percenként küld csomagot, ha csak LED van a vevőn akkor szépen látni (persze más is kommunikálgat a közelben és azt is látni). Ha ráteszek mást mint ahogy említettem, akkor csak összevissza zaj van, nem látom percenként a csomagot. Már csináltam műveleti erősítős komparátort a kimenetre de az sem oldott meg semmit.
Ennél a modulnál mindíg ott a bemeneti zajnak megfelelő digitális zaj a kimenetén.
Valahogy úgy működhet, hogy a komparálási szintet a bemenő teljesítményhez igazítja. Ha nincs a bemeneten RF jel, akkor a komparálási küszöb -108dBm-nél van. Ha viszont megjelenik a bemeneten mondjuk -60dBm, akkor ez lesz a komparálási küszöb. Próbálj meg a "hasznos" adat előtt elküldeni 1-2 1ms széles imulzust, ami "feléleszti" a vevőt. Az impulzus befejezése után viszont csak 10ms-od van megkezdeni a hasznos adat küldését. A másik lehetőség, hogy többször elküldöd a csomagokat, de az egyik csomag vége és a másik csomag eleje között ne legyen több 10ms-nál.
Köszi az ötletet, de az adó fix, nem tudok módosítani rajta (vezeték nélküli hőmérő). Azt gondoltam egy ilyen vevővel egyszerűen "megcsapolom" az adást. Ha a vevő a környezeti zajhoz igazítja a bemenetet, akkor lehet, hogy a szkóp vagy frekimérő miatt annyira visszaszabályozza az érzékenységet, hogy az egyébként gyengébb jel már nem érvényesül?
Nem hiszem. Szerintem a csomag az ott van csak szkóppal nem látod. Az adót nem te építetted?
Azt vedd figyelembe, hogy a modulnak a maximális átviteli sebessége 2400baud, de az 1200-at jobban kedveli. Digitális szkóppal úgy tudod megtalálni a vevőben az adatcsomagot, normal vagy single módban, ha az adóval triggereled a szkópot.
Mellékeltem egy képet. A kék csatorna az adó bemenetét, a sárga a vevő kimenetét mutatja.
Látható hogy az adat megszünését követő 20ms-on belül újra ott a zaj a vevő kimenetén, pedig az adó aktív, csak modulációt nem kap.
Nekem 5ms/div-nél szinte egybefüggő zaj van és szemmel nézve nem változik érdemlegesen akkor sem ha jönnie kellene az adatoknak.
Az 5ms/div-nél látható "szinte egybefüggő zaj" normális.
Oszcilloszkópon "Auto" módban nagyon jó szem kell egyáltalán észrevenni a változást, amikor adás van, ezért írtam hogy az adóval kell triggerelni a szkópot "normal" vagy "single" módban. Így látod csak, hogy megjelenik-e az adat a vevő kimenetén. Biztos hogy az adód is ASK modulációt használ mint a vevő?
Értem. Az adóról nem sokat tudok, régi ketyere. Ezért akartam megszkópozni a vevőt, hogy tudjam a baudrate-et. Nem hinném, hogy FSK, akkor kellene vivőt adnia, amit úgy gondolom a szkópon jól kellene látnom. Ettől függetlenül a hatósugárban levő bármely más eszközök jelét sem látom, nem hinném, hogy nincs egyetlen ASK adó sem. Ha egy mikrovezérlő soros baudrate-et beállítom és pl pont eltalálom az adó baudrate-jét, akkor meg kellene kapnom az adott csomagokat?
Sziasztok! Eléggé kezdő vagyok a témában, lehet kapni Arduinóhoz 433 Mhz-s adó-vevő modulokat, azoknak az alkatrészeinek az értékeit valaki át tudná méretezni/kalkulálni, hogy működjön egy pár 10 illetve egy másik pár 12 Mhz-s frekvencián is, mind a kettő részét?
Szia.
Nem igazán értem, hogy ezt miért akarod? Nincs legális lehetőség távjelzést építeni ezeken frekvenciákon. De ha lenne, akkor sem véletlenül nem használják e- módon. Mert 100mw okkal kontinentális távolságokat lehet áthidalni, persze nem egészen ilyen eszközökkel. Esténként olyan zavarokkal telítődhet a vevőkészülék, amiképpen a lehetetlenné ill. bizonytalanná válna a még közvetlen közelről is a működése. No meg ezekre a frekvenciákra a használható antenna méretek is nagyságrendekkel nagyobbak...
Szerintem ez nem fog működni.
A legkönnyebben járható út mindenképpen az adó szétszedése és ott a mikrovezérlőtől az adó modul felé menő adatcsomagok megfigyelése, digitális szkóppal vagy logikai analizátorral. Ebből már sokkal egyszerűbb megfejteni az átviteli sebességet, az inicializáló rész tartalmát valamint az esetleges kódolást, hibajavítást. Ha ezekkel tisztában vagy, akkor lehet nekiállni megírni a vevő programját, kipróbálni a kész programot RF modulok nélkül, szintén megcsapolva a jelet ahol az adóban lévő mikrovezérlőből kijön. Ha minden jól működik, akkor lehet közbeiktatni az RF modulokat.
Köszönöm a segítséget, megpróbálom így.
Sziasztok! Egy RFM12 modult programozok, a gyári demo programot szeretném használni, ami állítólag működik. De ott megbukik a dolog, hogy nem ad visszajelzést a modul a pic-nek (az SDO láb nullán marad.)
Egy dolgot írtam át a gyári kódot. Ebben 433MHz van beállítva, én átírtam 868MHz-re, mert olyan modult vettem. A mikrovezérlő típusa 18F2455, az órajel tekintetében már próbáltam 1-től 8MHz-ig mindent. Tápfesz 3,3V. Mi lehet a baj? Így nem tudom működésre hozni, de ez a program állítólag működik.
Milyen visszajelzést szeretnél? Az SDO az a vett adat kimenet, jel az van, amit a vevő vesz. Ha hurokba kapcsolsz két RTX -et, akkor lesz "visszajelzés"
A program az FSK byteok beírásánál visszajelzést vár a modultól, hogy beleírta, enélkül már az adás sem működik. Ezt a visszajelzést nem adja a modul.
Egészen pontosan itt akad meg az egész:
Az if(SDO==1) sosem lesz igaz (mert az SDO nem lesz egy), ezért az RGIT változó is nullában marad, ami miatt a következő if(RGIT==0) igaz lesz, és a program visszamegy a Loop elejére. Ezért akad itt meg a dolog. Nem tudom, hogy a program elején rossz adatokat küldök-e a modulnak, vagy miért nem megy, de gyári program, ennek elméletileg működni kéne, és ezt Attila86 is mondta nekem. Ő foglalkozott ilyen modullal, bár rendesen átírta a programot.
Sajna, a programozáshoz nem értek, de gyanítom hozzá kell igazítanod a modulhoz.
Az adatlapból kitűnik, hogy az SDO az a vett adat kimenete. Csak akkor lehet 1, ha az ellenállomás valamit visszaküldött.
Az SDO az SPI Data Out rövidítése, ezen keresztül (is) megy az SPI kommunikáció. Nem értem ezt az igazítást, a gyár ehhez a modulhoz adta ki ezt a programot. De kipróbálhatom enélkül, nem vesztek vele semmit.
|
Bejelentkezés
Hirdetés |












