Fórum témák
» Több friss téma |
Találtam itt egy kis műszert. Szerintetek megérné megvenni, vevő antenna ellenőrzéséhez?
Attól függ mire kell ?
Állandó/ folyamatos adó utáni tápvonali SWR csekkolásra ... vagy csak az adott antenna / tápvonal frekvencia függőségének mérésére? Ha előbbi akkor igen ezt lehet használni adás üzemben . Amúgy meg csak vételre nincs akkora jelentősége ... azt 3 db 50ohmos (SMD) ellenállásból és egy biffiláris toroidra tekert híddal is meg tudod mérni kb.: 30 MHzig. Felette jobb iránycsatolót kell alkalmazni. Ezt egy változtatható nagyfrekis generátorral kell táplálni. Az indikációhoz elég egy zajgenerátor(mint adó) és egy rádióvevő , avagy az AD8307 mint szint mérő a hídátlóban lévő RF szintet indikálni. 3*51R + toroid leddel DDS + 3*50R + Arduino A hozzászólás módosítva: Jan 30, 2019
Szép kis doboza van, lehet jó lenne az RF teljesítmény mérőnek.
De igaz , ahhoz "kicsit" drága. Idézet: „Állandó/ folyamatos adó utáni tápvonali SWR csekkolásra.” Inkább erre gondoltam.
Melyik szabad frekin?
CB/PMR ... CBre még elmegy ... PMR-re már kevésbé ... mert CBre saccolták be a z adatlapja alapján. A hozzászólás módosítva: Jan 30, 2019
Csak CB , de még nem tudom. Csak gondolkoztam egy kicsit rajta.
Mondjuk vevő antenna ellenőrzéséhez közvetlenül nem jó, ahogy Kera_Will is írta. Mindenképp kell egy jelforrás is, ehhez a műszerhez a CB rádió (27 MHz -es) adója. Ez a műszer iránycsatolós rendszerű, és eléggé el nem ítélhető módon az iránycsatoló mérete igencsak frekvencia függő. Alsóbb sávokra nem lesz jó.
Ezért jobb megoldás a generátor - mérőhíd - antenna megoldás. Bár az ilyen egyszerűbb szerkezeteket antenna analizátornak nevezni költői túlzás. Az antennának impedanciája van, az pedig két dologból áll, az amplitúdó nagyságából (vektor hossza) és fázisából, azaz komplex mennyiség. Az analizátornak mindkét mennyiséget egyszerre kell mérnie, pl vektor voltmérő. Az ilyen egyszerűbb mérőket, mit a reflektométer, és akár a híd áramkör is, megfelelő körültekintéssel lehet használni. Például a reflektométert szerencsés kézzel be lehet illeszteni a tápvonalba, hogy minimális reflexiót mutat, és mégsincs minden rendben. Az eredmény akkor megnyugtató, ha a tápvonalba két különböző helyen beillesztve nagyjából ugyanazt az SWR -t mutatja. Ezt elérheted két különböző hosszúságú mérőkábel használatával. A hozzászólás módosítva: Jan 30, 2019
Itt egy bargrafos saccoló üzemi indikátor : SWR mérő
Ha elég nagy a power akkor abból is nyerheti az müködési energiáját
Az AD8317 mérőpanel esetén a 18 Ohm-os SMD ellenállás értéke mennyire kritikus helyettesíthetőség szempontjából? Egy 12 Ohm + 5.1 Ohm = 17.1 Ohm , így tudnám összerakni.
Esetleg ennek a műszernek, valahol megtalálható lenne a NYÁK rajzolata is valahol?
(Nem találom sehol. )
Mivel hogy a hőkompenzálást végzi, az adatlapban levő táblázat szerint nem túl nagy baj, ha picivel kisebb. A frekvencia növekedésével amúgy is csökkenteni kell.
Erre a műszerre érdemes az RS232 portot kivezetni?
Jaaa ...
Döntsd el .. mit is akarsz ? Annó mikor ez terveződhetett akkor 3 4 modulként indult el. Ha volt valami jó nagy képátlós szkóp akkor arra is rá lehet így kötni ... "legózható" analóg wobblerré ált össze. Persze a soros port felhasználásával lehet a PC felé is nyitni vele. Azért említi ezt a programot : pa3ckr -prog+vas Kényelmesebbé teheti a megjelenítést.Persze megfelelő szoftver írás szükséges. Manapság már inkább USB/ethnet/BT felé kellene nézni , habár rs232 valamivel egyszerűbb protokol. Ezért még mindig rengeteg eszközön megtalálhatjuk. A hozzászólás módosítva: Feb 5, 2019
Úgy döntöttem egyelőre kihagyom, ha netán szükségét érzem, akkor belerakom.
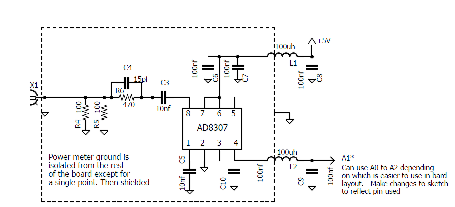
Megtörténtek az első lépesek a Wattméter AD8307 -es építésében. Valahogy így gondoltam a mérő modult. Persze le lesz árnyékolva teljesen.
![]() (Ebben a topikban folyathatom a témát? Vagy inkább egy új topikot nyissak a műszernek?)
Kíváncsiságból utánaszámoltam ennek a "furmányos" bemeneti résznek, mert ránézésre sem tűnt úgy, hogy az 50R-hez sok köze lenne. És valóban, majdnem 59R jött ki. Megkérdezném az elkövetőjét, vajon mi indíthatta erre, de sejtem a választ...
Én lecserélném r16=22R, R14,17=39R. Ezekkel elég pontosan 50R-lesz az impedancia.
Milyen frekvencia tartományra számoltál?
300MHz alatt C13 mintha ott se lenne. Viszont L1 már 10MHz felett kifejti "jótékony" hatását. Így ez utóbbi kifejezetten káros hatású.
Ezek közül mindegyik jobbnak tűnik lezárás szempontjából, mint azon a rajzon!
Bele kell számolni az IC 1.1K Ohmos bemeneti ellenállását is.
Ha nem tudom kivitelezni, akkor marad a kész modul rendelése.
Kész lett a főpanel. A PIC beprogramozva. Sajnos LCD nincs még hozzá, így nem tudom tesztelni.
Akkor melyik lenne a megfelelő szerintetek?
Lehet, hogy ezt már SMD-ből nem tudom összerakni.
Elkészült a második verzió a AD8307-es panelből. Remélem használható lesz, ha elkészül teljesen.
A bemenetekről szeretnék kérdezni.
![]() Nem világos, hogy a Vin bemenetnek mi a szerepe? Illetve miért van INA és INB bemenet? A hozzászólás módosítva: Feb 9, 2019
Forráskódból vagy a leírasból kiderül ...
VIN az vmi 25-30 Volt menő dc voltmero lehet InA InB neme reflexio mérő is egyben ? Kiragadot uC elvi rajz jelen esetben kevés . |
Bejelentkezés
Hirdetés |




De igaz , ahhoz "kicsit" drága.














