Fórum témák
» Több friss téma |
Ennek utána olvasok, ígéretesnek hangzik!
Köszi!
A telefonomon NEM Androidos hanem Windows 8-as. Ezért bátorkodtam, ilyen merészet gondolni!
Keresni kell olyan USB-UART átalakítót, amelyhez van meghajtó szoftver a telefonodon futó Windowshoz. Például FTDI támogatási lista.
Az olcsó kínai cuccokban elterjedten használt Prolific PL2303HX chipeknél komplikáltabb a helyzet, mert egyrészt sok a hamisított termék, ami nem megy az új gyári driverekkel, másrészt a PL-2303HXA és PL-2303X EOL típusok Windows 8 és 8.1 alatt nem támogatottak. PL-2303HXD (HX Rev D) vagy PL2303TA a nyerő változat. Bővebben: Link Ugyanitt írják, hogy van egy Win XP/Vista/Win7 alatt futtatható PL2303 CheckChipVersion program, ami segít kideríteni a pontos típust (illetve kiszűrni a hamisított terméket...) CP2102 átalakítót inkább USB - UART TTL átalakítókban láttam, ehhez innen tölthetők le a meghajtó szoftverek.
Sziasztok!
Építettem egy soros port konvertert FT232B IC-vel. Mikor átállítom az usb adatátvitelt isochronous-ra, akkor FT_IO_ERROR hibaüzenetet kapok íráskor. Miért lehet ez?
Tudomásom szerint a soros porti konverter nem isochronous, hanem bulk adatátvitelt használ.
Be lehet állítani isochronous-ra is az IC adatlapja szerint, és sikerült is beállítani. Csak nem tudok rá írni. A gyors elérés miatt lenne szükség isochronous-ra. Mert ugyebár a bulk nem garantál gyors elérést.
Idézet: „Be lehet állítani isochronous-ra is az IC adatlapja szerint” Én ezt olvasom az adatlapban: Idézet: „Version 1.9 Reformatted and make one datasheet for two Ics 9th August 2010 (FT232BL and FT232BQ) Updated to [b]remove references to isochronous support[/b]” Az én olvasatomban ezt vagy azt jelenti, hogy 2010 óta nem támogatott ez a mód, vagy korábban sem volt, csak tévesen szerepelt a dokumentációban. Ettől függetlenül: az isochronous átvitel nem keverendő össze a high speed móddal! A nagysebességű átvitelhez másik IC-t kellene használni. A hozzászólás módosítva: Ápr 4, 2014
Hát ez érdekes, mert át lehet állítani. Akkor max a drivere nem támogatja. Mert az IC-t be lehet konfigolni iso-ra, amit mellékeltem képet előzőleg, mutatja is, hogy sikerült beállítani.
Idézet: „az isochronous átvitel nem keverendő össze a high speed móddal! A nagysebességű átvitelhez másik IC-t kellene használni.” Tudom, viszont az elérési idő garantált. Néztem FT121-et, először azt akartam kipróbálni, de nem lehet kapni sehol. Idézet: Viszont adatcsomagok elveszhetnek... „Tudom, viszont az elérési idő garantált.” Idézet: „Néztem FT121-et, először azt akartam kipróbálni, de nem lehet kapni sehol.” Esetleg itt: RS-online
Köszi, ezt néztem én is, de egy darabot sajnos drága lenne megrendelni.
Sok sok keresgélés közben végre rábukkanta véletlenül erre: Idézet: „ISO IN Endpoint / ISO Out Endpoint - This will enable Isochronous endpoints for the device. This option does not work with standard FTDI drivers. Isochronous drivers are available from FTDI on request. Isochronous mode does not guarantee integrity of data since it has no error correction. It is designed for streaming audio applications and will only do 64 bytes per millisecond” De nem tudom mit akar ezzel mondani. Arra céloz, hogy írjak az FTDi-nek? A hozzászólás módosítva: Ápr 5, 2014
Azt írja: Ez az opció nem működik az FTDI standard meghajtó szoftvereivel. Ischronous meghajtók csak külön kérésre szerezhetők be. (Azt szerényen elhallgatja, hogy ez külön pénzbe kerül-e és ha igen, akkor mennyibe) Az isochronous mód nem garantálja az átvitt adat integritását. Ezt (az üzemmódot) streaming audió átvitelhez tervezték és ezredmásodpercenként csk 64 bájtot visz át.
Ha az utolsó mondat nem elírás, akkor túl sok értelme nincs, mert ezredmásopercenként 64 bájtot a HID kapcsolat is átvisz, legfeljebb ott az "egyidejűség" nem garantált (te viszont garantálhatod, ha nincs más USB észköz a gépre kötve és a PC sincs leterhelve...) Idézet: Miért, egy darabra fejleszteni nem drága? „egy darabot sajnos drága lenne megrendelni.”
Sziasztok.
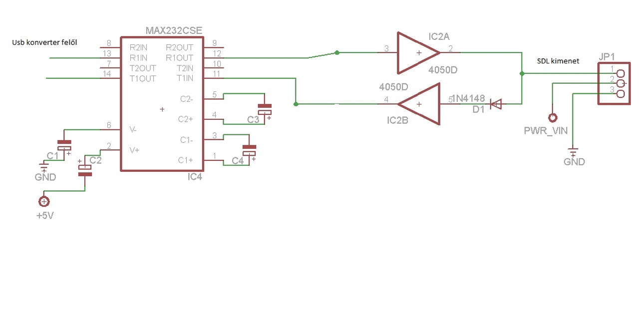
Következő lenne a problémám adott egy usb->ttl rs232 konverter > max232 >hef4050 majd a rx-tx 1 vezetéken megy tovább(sdl) , mindaddig jó is a dolog és vissza kapom a kiküldött információt amíg a másik oldalra nem kerül egy másik com port akkor a buffer nem tudja felhúzni magát 5 voltra és így vissza sem jön a jel sőt másik oldal sem kapja meg ...Ötleteket várok hol lehet a probléma a kapcsolást már megépítettem próbanyákon ott szépen működött most smd-be nem megy... a max232-es illesztés lenne a hibás? milyen kondikat javasoltok köré? Válaszokat köszönöm előre is!
Nem igazán értem mit jelent az, hogy a másik oldalra és milyen COM portról van szó?
Itt a kapcsolási rajz hátha így kicsit érthetőbb.. amint bármilyen eszköz kerül az ellenkező oldalra nem megy ki értelmezhető jel a 2es lábon olyan mintha nem kapcsolna rendesen a buffer ic cseréltem már de semmi sajnos ja és minden 5v-ról üzemel
A hozzászólás módosítva: Ápr 30, 2014
A puffer IC +-10mA tud kiadni, tehát szembe nem kapcsolódhat vele forrás. A másik puffer a diódával értelmetlennek tűnik, mert amit kiadsz, az vissza is megy, de a címzett nem válaszolhat, mert szembe beszélne a pufferrel.
Egyébként mi az az sdl? Sokmindent hívnak így, de amit én ismerek az játékprogramok többplatformos grafikus támogatása lenne az meg biztosan nem így kommunikál! A hozzászólás módosítva: Ápr 30, 2014
ODB1 vagy aldl csatlakozó néven is fut a dolog, a tranyokat akartam lecserélni buffer ic-re próba panelen sikeresen működött a dolog ot cd4050-et használtam smd-ben hef4050-em van, plusz még egy 4030 ami megállapítja az adat írányát, a program lekezeli a vissza érkező saját adatott és ezzel ellenőrzi le az eszközt hogy rajta van-e.
De ha van jobb 5leted lecserélni a tranyokat annak örülnék nagyon! az usb->soros port az egy profilic chip oldja meg. A hozzászólás módosítva: Ápr 30, 2014
OPC kimenetes puffert kell használni, vagy tranyót, esetleg FET-et. Nem tudom miért működött a próba panelen, elvileg nem szabadott volna. Lehet, hogy valamelyik vezeték csatlakozása nem volt 100%-os így eshetett rajta a jelfeszültség...
Sikerült működésre bírni több kapuval és a dióda át helyezésével kifele több az áram és feltudja húzni, bemenetként pedig a kimenő kapuk ellenállása volt a probléma a diódát át tettem a kimenetre így szépen működik! Köszönöm a segítséget az életbe nem jutott volna eszembe hogy az áram kevés...
Elég "fura" megoldás, de nem szólok bele...
Na jó, nem lett jó csak itt fent működött.... nem elég a bemenet ellenállása most meg kevés nem húzza le testre a csatlakozót.... rs232 1-wire protokol milyen ? kiküldött adat vajon vissza is érkezhet?
Ha driver nem is feltétlenül, egy .inf fájl mindegyik USB-UART eszközhöz kell. Azokhoz is kell, amelyek a Windows usbser.sys meghajtót használják.
Köszönöm a választ!
A usbser.sys-t használja az MCP2200 is. Nade hétvégén valószínűleg beleásom magam a témába.
Ha nem konverternek akarod használni, csak adat átvitelre saját programok között, akkor a HID protokol be van építve a windows-ba.
Sajnos nekem pont a VCP része kellene. Tehát a virtuális soros port. Azt nem lehetne valahogy megoldani, hogy ne kelljen drivert (inf fájlt, vagy akármit) mellékelni mindig?
1. Nem lehet.
2. Nem kell mindig, csak az első csatlakoztatásnál.
Attól tartok nem, legalább is nem tudok róla.
|
Bejelentkezés
Hirdetés |




Köszi! 







