Fórum témák
» Több friss téma |
Hello nyemi!Nagyon szépen köszönöm a képes
leírásokat,remélem segítségemre szolgál! Üdv!
Hello Krisz03!Erre már én is gondoltam,h esetleg sokat
kaphat,de a súbertű úgy van beállítva,hogy lehetőleg nekapjon sok anyagot.A főfúvóka nemtom mekkora utánna fogok nézni.260as isolator volt benne,és tegnap már besem indult vele.Most brisk superN12YC van benne ezzel még megy.Köszi a tippet!Üdv!
Hello szamóca!Nincs kizárva,h nálam is ez a gond.
Ugyanis a gyujtótekercs kézileg tekercselt,de naon ocsmány az egész! Köszi!Üdv!
Jó lenne ha a megoldást megosztanád velünk :yes:
Egyébként ha melegen nem akar indulni álltalában a gyujtórész a hibás. /Cegléden gyártják a gy.trafókat minden NDK-s járműhöz 1500ft/db./
Tiris gyújtótekercs kézzel tekerve? :eek2: Hogy tudta azt valaki megtekerni? Tized mm-es huzalból van rajta több ezer menet. Azt sürgősen cseréld le!
Szabadkézből tekerve valóban nem lesz hosszúéletű.
Egyszerű menesztőt hell hozzá késziteni,meg egy forgatókart és máris lehet tekerni,menet menet mellé... Ha jó a szigetelőlakk akkor üzembiztos is lesz.
Szimóhoz nem.
De akinek pénze van az nem simsont vesz,hacsak nem "fan".
Igen sajna kézzel hajtott a gyujtótekercs
devalami ocsmány módon Jobb lesz ha kicserélem.
Sziasztok!Kicseréltük a simsonban a gyújtótekercset
és most megy szépen!
Sziasztok lehet tök fölöslegesen írok ide, de mostmár mind1.
Arról lenne szó van egy Simsonom. 6V-os rendszer van rajta, nincs benne akkumlátor! Arra gondoltam teszek bele komoly 12V-os égőt előre 55W-osat. Na csak az a baj volt vele hogy 6 V-os a simson (váltóáramos) az égő meg 12V (egyenáramú). Ezt ügyesen megoldottam megépítettem hozzá a villárd féle feszültségkétszerezőt. Ez nagyon babán üzemel, csak továbbra is az a baj hogy nem sokat javult a helyzet! Mivel mostmár szép egyenletesen világít az égő, de továbbra is gyenge fénnyel. Arra gyanakodtam kevés neki az áram vagyis sok ampert akar fölvenni. Tehát meg akarnám lökni neki egy kicsit az "Ampert" P=U*I tehát I=P/U Így kaptam áramra amit ő fel akar venni 4,583 A. Gondolom a simson nem ad le ennyit. legalább a megkétszerezni kéne azt az áramot amit már a villard féle kapcsolás megépítése után kapok. Van erre lehetőség? Tekercset kéne készíteni hogy az ampert megnöveljem? Vagy építsek hozzá külön tekercset? Nem vagyok még nagyon jártas tekercselésbe de hát valahogy megoldható! Sürgőss lenne! lécc segítsetek!
Hali!
Nem akarlak lelombozni, de ez az egész, amit csináltál, hasztalan. Ezt ilyen formában nem lehet megoldani. Kezdjük ott, hogy mennyire lényeges 55W-os izzó? Ahhoz, hogy ez teljes fénnyel világítani tudjon, 2 (azaz kettő) db világító tekercsre lenne szükséged. De nem 6, hanem 12V-osra, mert hát olyan feszültségű az izzó. Na most ahhoz, hogy két világítótekercsed legyen, akkor vagy a töltőtekercsről kell lemondani, vagy a gyújtóról. Ez így nem megoldás. Elárulom, hogy nekem olyan izzó van a mociban, mint amit Te is szeretnél, de én megoldottam, hogy akksiról menjen a gyújtás, tehát építettem egy kis fogyasztású gyújtáselektronikát. Kezdőknek nem ajánlott az ilyen mértékű átalakításokba belefogniuk, sok vele vesződség. Viszont! Ajánlanám Neked a 12V 35/35W-os HS1 halogént. Kis barkácsolással az eredeti foncsorba is belemegy, de lehet kapni ilyen izzóhoz gyárott foncsort is, amit nem kell alakítgatni, és még jobb képet is fog adni, mint a biluxhoz való foncsorral. Ennek az izzónak már elég 1db világító tekercs is, és bőven jobban világítana, mint a mostani 6V-osod. Teendők: 12V 35 vagy 42W-os világítótekercs vásárlása, és az összes olyan égő 12V-osra cserélése, ami a világítótekercsről üzemel (nem tudom milyen a rendszered, de mehet róla még a hátsó helyzetjelző, és a műszerfalvilágítás is). Krisz Ui: Egy izzó váltóárammal is tud működni (lásd Simson fényszóró), de egyenárammal is (index).
Sziasztok!
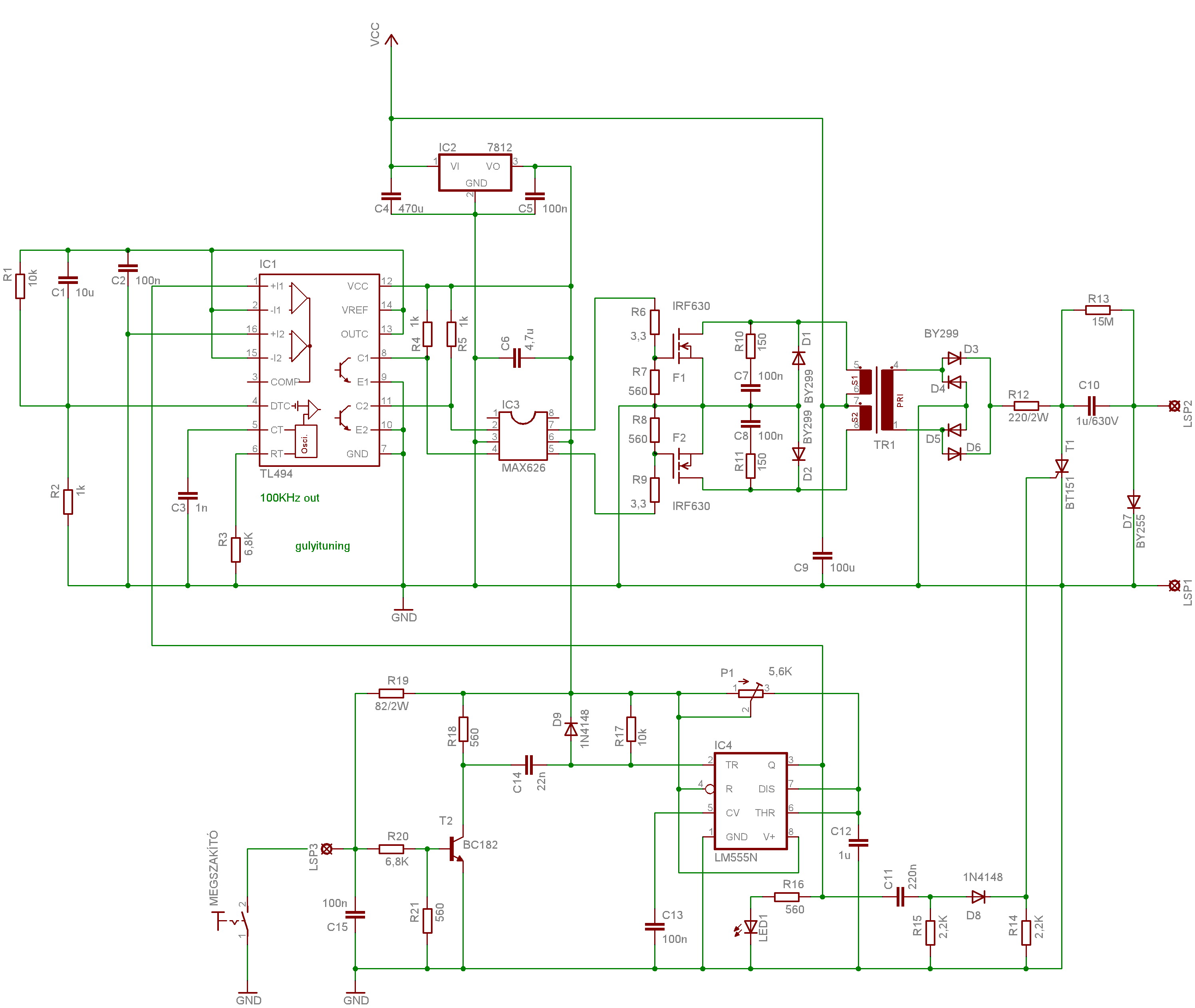
Szeretnék a simómhoz CDI gyújtást építeni akksiról és egyenlőre megszakítóval (később majd fejlesztek elöbb ez működjön). Találtam is több rajzot, de végülis sztem a csatoltnál maradok. Problémám/ kérdésem az lenne, hogy szeretném a méreteit kicsit csökkenteni. (SR50em van és nem akarom az ülés alá tenni, inkább előre) A 2n3055-öt BD 249-el helyettesíteném (bár ez minimális), a másik pedig a trafó. Ezt nem lehetne vmi PC tápból valóval helyettesíteni, vagy annak a vasmagjára újra tekerni? Ha igen milyen drótból és hány menet? Hogyan számoljam ki esetleg? Bármilyen kritikát, javaslatot várok! Előre is köszi! http://www.hobbielektronika.hu/forum/files/27/27ee25cedbbc73ae68927...a3.jpg
csá
RTÉK 93-ból való aszzzem... látom teis rájöttél, hogy ez a DC/DC így elég fosh... saját fejlesztésű gyuszimat ajánlanám, az összes feltételednek megfelel (akkus, mexás, viszonylag kicsi) (előző vezrió az 50*125*40 mm (szélesség*hossz*magasság)) képek igaz hogy ez induktív jeladóshoz van de lényegében egyformák... nyákot is összehozhatjuk..
Srácok a Robi 151 gyújtása hogyan működik tudja valaki?
Nem lehetne átalakítani a Simsonhoz? Akkumulátor az nincs benne. Az elektronikáról esetleg tudnék képeket hozni, ha ez segít.
Esetleg kép a gyújtásról....
Szevasz. Nem érdemes vele vesződni.
A fordulatot a trafója nem birja igazán,nem erre van méretezve. A kondinak legalább dupla kapacitásúnak kellene lennie. Másik tekercset kellene késziteni,olyat amin a gerjesztés nagymenetszámú részén kivül van egy kisebb menetszámú jeladótekercs is....
szevasztok
6v rendszere lehetne egy egyszerü és praktikus gyujtást csinálni
na lehet vagy nem ?
ha lehet akor mexás legyen
Sziasztok!
Lenne egy kis problémám az egyik Simsonommal. Van két elektronik mocim amelyből az egyikel nem lehet menni gyakolatilag csak full gázon.. ha menet közben vissza akarom venni a "gázt" akkor el kezd rángatni. nincs meg az az egészséges pattogós hangja mint a másiknak. Nem lehet vele félgázon, vagy kisgázon motorozni, csak ha tövig tekerem a kart. Kicseréltem a másik motorról (amely tökéletesen múködik) a karburátort, de semmi változás. Lehet ez valami gyujtás probléma? Ha igen akkor mi a megoldás szerintetek? A motort ha kiveszem üresbe és úgy járatom akkor az egész fordulatszám tartomány "használható". A hiba csak mente közben észlelhető. Gyujtótrafó vagy tirisztor probléma? Előre is köszönöm a segítséget!
Sziasztok!
nemrég vásároltunk egy s-51e tip. simsont amin nem ad szikrát az elektromos gyújtás.Mósóbenzinnel megtisztítottuk az alaplapot összeszereltük működött másnapra a szikra ismét megszünt mindent átvizsgáltunk a kábelek jók gyújtás kpcsoló új gyertya működik de egyszer van szikra egyszer nincs. ha valaki tud segítsen kérem,köszönöm előre is.
Ha eredeti tirisztoros gyújtás van rajta akkor a gyújtásdoboz egyik oldalán találsz egy trimmerpoti állitócsavart. Ezt mozgasd meg óvatosan csavarhúzóval jobba-balra,majd állitsd eredeti helyére.Sokszor segit,mert gyakran kontakthibás lesz.
Ha nem áll helyre a gyújtás,akkor a gerjasztőtekercset kell mérni. Kézzel való nyomásra nem szabad az ellenállásának megváltozni,ellentkező esetben menetzárlatos. Végül a gyújtótrafó is szóbajöhet mint hibaforrás,de ez ritkán romlik el.
Hali!
Néha van szikra, néha nincs. Ez lehet akár gyújtótekercs is, jeladótekercs is, meg sokminden más is, de elsőkörben ezeket kellene ellenőrizni. A jeladótekercset húzd le az elektronikáról, és mérj a két szélén ellenállást. Normál esetben 16 vagy 32 Ohm-nak kellene lennie. Ezután mérd meg a jeladó féltekercseinek ellenállását. A tekercs tetején kilátszik a panel felső része. Ha vékonyan le is van öntve műanyaggal, finoman kaparj le róla egy darabot, hogy kilátszon a rézfólia. Most ehhez képest mérd a jeladó két szélét külön-külön. Pontosan fele annyit kellene mérned, mint előbb a két széle között. A gyújtótekercsre is rámérhetsz, annak valahol 5-600 Ohm körül kellene lennie. A gyújtótrafó primerje 1-2 Ohm körüli, szekunderje kb 4 kOhm. Nézz át minden kapcsolódási pontot, testelést, ha rossz a kontaktus, javítsd. A jeladónak ugye a lendkerékhez közelebbi szélét testeltétek? Érdemes volna még egy tuti működőképes gyújtóelektronikát is megpróbálni. Most hirtelen ennyi. Írd le a mérési eredményeket. Krisz
hellósztok lenne egy kérésem hogytudnék simsonra 13v gyújtó tekercset csinálni?
Miért akarnál csinálni, ha kapható hozzávaló tekercs 1200ft-ér?
innen megrendelheted
12v gyújtó tekercs nem létezik csak 8v-os van és az a trafót nem tudja igazán megküldeni
|
Bejelentkezés
Hirdetés |




Üdv!
Köszi!Üdv!
de
Jobb lesz ha kicserélem.











