Fórum témák
» Több friss téma |
Fórum » Sprint-Layout NYÁK-tervező
Alkotó fórumtárs Sprint Layout 6 leírása: sp6_alkoto.pdf
Ez a tervező program témája, nem a nyomtatott áramköré, ez a helye a kérdésednek. Off lenne itt a részletekbe bocsátkozni.
Igazad van ,bocsánat. Nem néztem utánna, hogy van -e ilyen témájú fórum.
Sziasztok!
Abban valaki tudna segíteni hogy a sprint layout tud-e valahogyan dxp. Kiterjesztésbe menteni? CNC-vel való maráshoz
Nem tud. Viszont HPGL-be tud exportálni, azt a legtöbb CAM fel tudja dolgozni.
A leírásom 8.1.8.3 pontja az, amire szerintem gondolsz. Ez külön fejezet a CNC-vel való panelgyártáshoz, ahol sok-sok paraméter megadása után, ténylegese útvonalat generál a program. Ezt a kimeneti állományt több fórumozó sikeresen használja.
Megvan valakinek a TQFP44.LMK makro?
Ha igen megtenné hogy felteszi ide? Előre is köszönet érte!
Ez jó?
Jó lesz igen, köszönöm.
Sziasztok! Olyan kérdésem lenne, hogy ha megvásárolom a programot, kapok róla valamilyen számlát? Cég részére szeretném megvenni.
Szia.
Kapsz, de kérdés az, hogy a cég el tud-e számolni egy külföldi (német) számlát. A hozzászólás módosítva: Márc 9, 2016
Elméletileg el, de közbe látom, hogy magyar cég is árulja, nagyjából ugyanazon az áron csak forintért. Inkább tőlük rendelem meg.
A magyar cég kifogástalan számlát adott nekem.
Igen azt gondolt, csak először azt hittem, hogy csak a külföldi gyátótól lehet megrendelni.
Sziasztok.
TO263 smd alkatrészhez (LM2576S) nem lenne valakinek esetleg makrója?
Nekem ilyen van, ha megfelel.
Sziasztok.
Letöltöttem a Sprint layout-programot, lenne pár kérdésem vele kapcsolatban. 1,Nyomtatás, olvastam hogy a pdf creatort érdemes használni, ez azt jelenti, letöltöm, telepítem, majd pdf creatort jelölöm ki, a layoutban alapértelmezett nyomtatóként? 2,Próbálgattam a layout programot, és amikor ellenőrzöm a nyák tervet, kiírja hogy a szita vonal túl keskeny, ez mit jelent? 3,Bármilyen alkatrészt beteszek, az alkatrész szimbóluma előtt, vagy kicsit eltolva megjelenik 2db-pont, ezeknek mi a szerepe? Köszönöm az infókat.
0. a fórum tetején van a sárga mezőben Alkotó részletes leírása. Az kellene elolvasni, értelmezni, használni ha már volt olyan kedves és közzétette ezt az igen értékes munkát.
1. Igen, pontosan így ha PDF-et akarsz csinálni belőle. Nekem pl az a tapasztalatom, hogy pdf-ből nyomtatva nem lesz olyan szép a rajzolat mintha egyenesen a programból nyomtatnám, de ez lehet nálam valami hiba. 2. Nem tudom, keresd meg a leírásban. 3. Amikor beteszed az alkatrészt megjelenik egy ablak amiben pozíciószámot és értéket adhatsz az alkatrésznek. Ha üresen hagyod a mezőket és OK-ot nyomsz a felirat helyét jelölő pontokat látod. Ha nem akarod a feliratokat használni a felugró ablakban cancel-t kell nyomni és akkor nem lesz pont a helyén. (Ez is benne van a leírásban!)
Szia!
Én is közvetlen a programból nyomtatom, és nincs semmi gond, tökéletes képet nyomtat. Nem kell vesződni más programokkal. A hozzászólás módosítva: Márc 18, 2016
Köszönöm mindkettőtök válaszát.
Igen olvastam Alkotó fórumtárs írását, az 1-pontban a kérdésem, megerősítés jellegű kérdés lett volna. A 2-kérdés viszont még nem egészen világos, de megpróbálok utánakeresni, mit is jelenthet az a szita vonal, és miért írja ki, hogy túl keskeny.
A drc panelen ami nem kell kapcsold ki. Nekem csak a réz van bekapcsolva a minimum távolságnál.
Kikapcsoltam, megnézem hogy így egy nyomtatás után, milyen lesz a nyákterv.
Még valami, a rétegeknél a betűjeleknek van valami jelentőségük, értem ezalatt, nálam nincs C2, vagy S2, hanem helyette F2, A2-van.
Magyar, akkor lehet hogy azért különbözik, ez idáig nem is jutott eszembe.
Magyarban: A=Alkatrész oldal, F=Forrasztási oldal
Angolban: C=Component, S=Soldier.
Vicces ha én angolozok, aki még a magyarral is bajban van...
A Soldier az inkább valami katonásdi lehet, aligha van ide bármi köze. A C=Copper és az S=Silkscreen, illetve ezek alsó és felső oldali változatai. Igazolásképpen mellékeltem két képet.
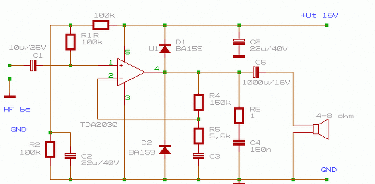
Tudna valaki feltenni egy egyszerű erősítőről készült nyáktervet,amit a sprint-tel készített? Szeretnék tervezni egy egyszerű kis erősítőt, de nem nagyon akar összejönni. Gondoltam egy működőképes terv alapján könnyebb lenne.
Tedd fel a kapcsolást, meg amit eddig rajzoltál.
Két egyszerű között is lehet ég és föld különbség
Kapcsolási rajzot a neten találtam, és ez alapján szerettem volna megtervezni a nyákot próbaképpen. Sajnos eléggé belebonyolodtam, így töröltem. Nem azt szeretném kérni, hogy valaki ezalapján elkészítse helyettem, hanem egy kész, működőképes tervet szeretnék, ami alapján elkészíthetném a sajátomat. Remélem valamennyire érthető a kérésem.
|
Bejelentkezés
Hirdetés |













