Fórum témák
» Több friss téma |
Fórum » Sprint-Layout NYÁK-tervező
Alkotó fórumtárs Sprint Layout 6 leírása: sp6_alkoto.pdf
Makro könyvtárba kell másolni, de a SL5-nek LMK a kiterjesztése nem lib
Sziasztok!
Nagyon kezdő vagyok aki nagy fába vágta a fejszéjét (már mint nekem). Szal van egy poloska kapcsolási rajzomés egy beültetési rajz is. Innen: http://tbence3.hu/?p=79 És én a Sprint- Layout 4.0 Demo-t használom. Szerintetek jól rajzoltam meg?
Csak megemlítem, hogy Through PAD (F12)
Video készítőnek ez nem mond semmit ?
Köszi a linket, nagyon tetszik a videó de én egy oldalas nyákot szeretnék készíteni. Az lenne az egyik kérdésem hogy ahol kivan töltve a tér és úgy vannak össze kötve a forrpontok azt nem lehetne-e csak egy vonallal összekötni?
Sziasztok!
Nekem meg van a magyar nyelvű sprint layout 5. Esetleg ha valakinek szüksége lenne rá írjon pm-be és elküldöm
Melyik van meg? Sajna a magyarosított hibás lett. Nem lehet normál 1mm-es vagy kisebb szöveget írni vele.
Ezt nem tudtam de kipróbáltam és még normál 0,5-os betüméretet is lehet írni
![]() Szerk.: viszont az ékezetet nem ismeri
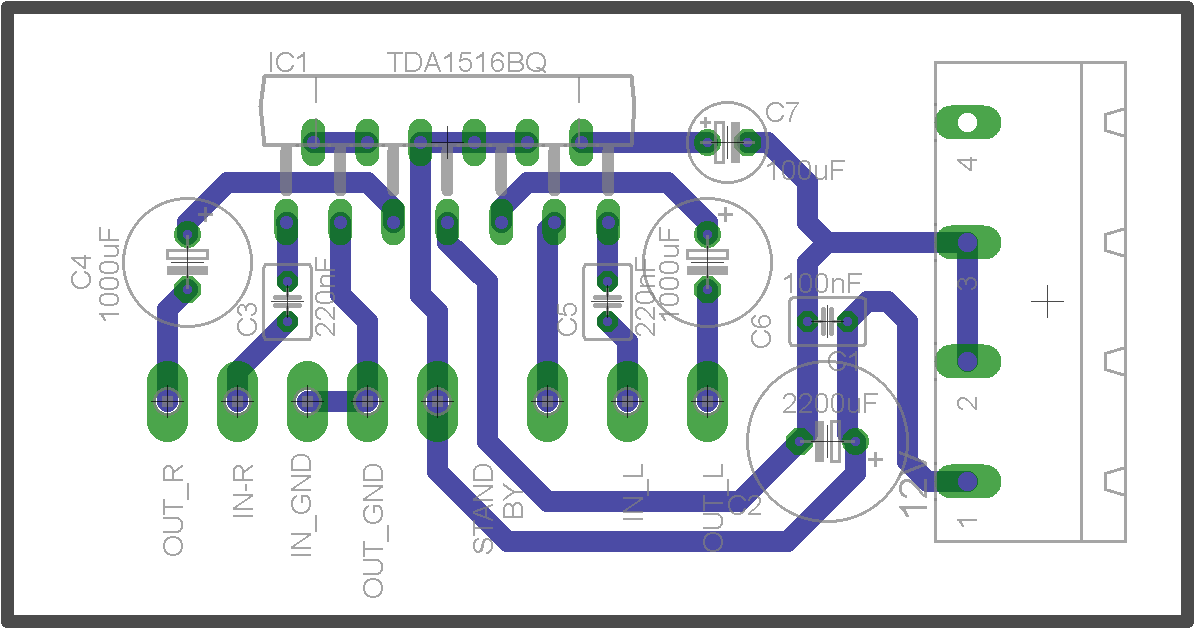
Szeretnék építeni egy erősítőt digit potméterrel. Van pár gondom ami miatt nem haladok 1-ről a 2-re. a gondom, hogy a képen látható erősítőhöz hozzá kellene még illesztenem egy ilyet. az ic a tápot kaphatná a tápcsatlakozó 5v-os ágából. "ic lenen a hangerőállításra külön külön 2-2 gombokkal( amik közösítve lennének) Ha valaki megtudná nekem tervezni ezt a nyákot azt nagyon megköszönném! Üdv. Ádám
Na ,ne vicceljél, a hangerő szabályzó IC-hez nem tudsz nyákot tervezni? Dehogynem, még filccel is berajzolhatod, szépen nézd ki az adatlapból milyen tokozása van, azt máris beteszed sprintbe, és szépen összekötöd a megfelelő lábakkal, illetve látok ott pár alkatrészt még, azokat is szépen beilleszted, kapcsoló, kondi, stb. Az erősítőhöz való hozzáillesztés tényleg egyszerű, a kapcsoláson az Audio-in csatira kötöd a CD-t miegyebet, az Audio out csatit, meg bekötöd az erősítő bemenetére és kész. Ha jól látom, az erősítő 12v ról fog üzemelni, onnan levehetsz 5v-ot egy 7805-ös segítségével. Ha kész a nyákterv, akkor azt is és az erősítő nyák tervét is rávasalod egy panelra, máris kész. Megcsinálnám helyetted, de akkor tanulnál valami is?
Szia!
Egy ideig én sem tudtam.. Valahol a beállítások között van egy olyan tétel, amivel a betüméret minimumát elő lehet írni...
Külön megvan rajzolva a hangerőszabályzónak a nyákterve, de sajnos nemtudok mindent megrajzolni mert a program (Sprint Layout 4) alaktrész adatbázisom szörnyen gyér és már délutánra kellene a nyák. Am. nem kell külön 5v-ot előállítani a hangerőszabályzóknak mivel pc-ről megy csak be kell kötni az 5v-os ágba meg a gnd-be. A képen amit beszúrtam a nyákterve magának a hangerőszabályzónak, csak nem tudom sajnos a png-s képű erősítővel összeszerkeszteni. Megtanulni már tanulom a programot de még a tudásom és az alkatrésztárat is bővíteni kell
Na ja. Csak az opciók/beállítások menüpont nem érhető el...
De tervezni lehet vele magyar és a betüméret is jó nem kell átállítani
Üdv Néktek!
Lehet, hogy nálam van a gond, de a magyarított SL5-ben egyszerűen nem jön be a beűllítások lehetősége. (Konkrétan a text limit beállítást akartam módosítani Alkotó leírása alapján). Ez a magyarítás + non-demo miatt lehet? Próbáltam telepíteni a gyári demót, de az persze nem ment semmi beállítást (nem is hoz létre rendes ini file-t. Ha valaki tudna segíteni, hogyan csalogassam elő a general settings-et, nagyon +köszönném. Üdv: St. Miki
Köszi Niedziela!
Hát persze, ha a sPlanhoz való cuccokat szedtem le ((Üdv: St. Miki
Ezt kell átállítani.
Valahol itt már korábban leírtam hogyan lehet megkerülni a beállíások menü hiányát. Az angolban kell átállítani, és -most nem tudom hirtelen melyik az- az így kapott beálíltásokat tartalmazó fájlt át kell másolni a "Magyar-könyvtárba".
Köszi Alkotó, pont a te műved alapján akartam átállítani, de mivel az angol demo, így nem ment sehova semmit.
Talán 1x a layout50.ini file tartalmát lehetne egy leírásban "magyarítani", értékekkel, pl: UserRotWinkel=225 Imax_CU=35 Imax_DT=20 BohrungenWeiss=0 Fadenkreuz=1 AutoSpiegeln=1 VirtuelleKnoten=1 SchrifthoeheBegrenzen=0 StrgZumFangen=1 HPGLSonderFaktor=0 Transparent=1 Hotkeys=ZLPSRFNTCAXMVO ExportBitmapDPI=600 AutoMasseDunkel=1 [Settings] Track=60 Circle1=200 stb, mert ez nagyon német, illetve az értékek sem mindenhol 1értelműek. Amúgy a leírásod nagyon klassz és érthető. Köszi: St. Miki
No az előbb jól beletaláltam:
SchrifthoeheBegrenzen=1 ez a text limit átállítása. St. Miki
a png is nagyon egyszerű, megfogod, megnyitod Paint-be, és elmented BMP-ként, majd ezt be lehet illeszteni a sprintbe háttérként, és csak át kell kopírozni ennyi, nem kell oda alkatrész, csak pad meg vezetősáv. A megfelelő méretre viszont ügyelj, de van vonalzó is a sprintbe, emg tudod mérni mekkora lesz kinyomtatva.
magyarul a layout.ini fájl
Másrészt találkoztam olyan magyar SP5-el amiben működött a beállítások.
Niedziela nagyon köszönöm!
St. Miki
sziasztok,
nincs sajnos idő átolvasni a topikot, így gyorsan megkérdezem, hogy van SP5-ben (angol) lehetőség saját makró szerkesztésére? Egy 3006P nevű potméter rajzára lenne szükség, de csak az eltérő méretű 3059Y van alapból a libek között. Neten sem találtam (eddig) a 3006-oshoz LMK fájlt. Néztem a Footprint Wizardot, de ott nincs potméter..
Jobb lenne ha szánnál időt rá.
Épülésedre szolgálna bőven ! Van lehetőség, rajzold meg a potit, zárd össze, mentsd el makrónak.
köszi, közben nézegetve a programot rájöttem, hogy szét lehet "szedni" a meglévő potit, és állítani a méreteit. Aztán majd összerakom, elmentem, ahogy mondod..
40 oldalt nincs időm átolvasni, és sajnos a topikban nem lehet keresni, csak a teljes fórumban.
jogos.. nem ott kerestem, csak Keresés melletti legördülőben
Mi lehet az oka annak, hogy egy TO-92 tokozású tranzisztort lemérve a lábak középpontja közti távolság 1,43mm és nem a szabvány szerinti 1,27mm, ráadásul TO-92-nél egy sorban van a 3 láb, a makróban viszont háromszög alakban.. (és az előző tokozású tranz. makrójának neve TO-98, amit viszont nem találtam, mint szabványt)
okoz ez valami gondot, inkább rajzoljam meg magam a TO-92 tokot? |
Bejelentkezés
Hirdetés |









