Fórum témák
» Több friss téma |
Fórum » ST151 végerősítő
Szia
Igazán nem változtattam semmit, sem alkatrészelhelyezésen, sem semmi máson azon a picikén kivül hogy egy két helyen törve lett a vonalvezetés. Biztos vagyok benne, hogy ez a néhány vonaltörés semmilyen hangzásbeli külömbséget nem okoz. Egyébként úgy rajzoltam át, hogy alá tettem a Te nyáktervedet és azt rajzoltam át, azt is csak azért mert nagyon sokan használnak SL-t a tervezéshez, és hogy legyen egy SL-es nyákterv is. Fery
Hello!
Remek cucc, én hídba kötve szeretném használni, eredetileg hídba 8ohm 200W (+-40-ról), nekem 4 ohm kellene hidalva. Ragaszkodom az ST151hez! :yes: Köszönöm előre is Dani
Csövi!
Na ez szerintem jó lessz nekd (2ohmos)
Hmm... Ez nagyon jól néz ki! Tetszik az elrendezés is, a szimmetria!
Esetleg kapcsolást is tudsz feltenni, csupán a kíváncsiság kedvéért,
Na meg is van egy kis keresgélés után.
Van nekem egy raklapnyi 12V/50Va tarfóm.
Szerintetek ki lehetne hozni ezekből a ST151-es tápját? Szerintem ki lehet egyébként, de szertném jobban hozzáértők véleményét kikérni.
kilehet ha 4 darabot sorba kötsz és még párhuzamosítasz velük még kétszer 4 darabot tehát 12 darab olyan trafóra lenne szükséged mono esetén! sztereonál 24 darabra! szerintem jobban megéri eladni ezekből párat és az árán venni egy olyat ami képes szolgáltatni 2*28V váltófeszt és 300W-ot
Üdv
24 DB sztereónál?
van egy 2 * 12VAC -s trafóm 100VA, ha sorba kötöm a 12VAC-t akkor 24VAC-m lesz, ami akkor is 100VA 24 * 50VA = 1200 VA ![]() ---- 4 db elég sztereóban... 200VA 2*24VAC Ebből lesz +-32V Amihez elég 1 pár BD249/250 tranyó és: 8 ohm 30Wrms 4 ohm 60Wrms Üdv
Pki = u*u / 4*R
Akkor ez csak 112Wrms, nem 150W Azaz, ha ezt Dani hidalni akarja, akkor 220Wrms -e lesz +-30Vról, míg +-55Vról 200Wrms -t tud 4 ohmra, ami nem sok gondolom... ![]()
Köszi az infót.
Szerintem lemondok erről a dologról de van egy szintúgy 12V-os toroidom ami 150 VA-os. A kérésem az hogy át lhet e ezt tekerni (csak a szekundert) úgy hogy megfelelő legyen az erősitőhöz? Ha lehet akkor hogyan? Bocs a sok kérédsért, de nem vagyok szakember csak néha épitgetek egy-két dolgot és az ST151 is közéjük tartozna.
igen de neki csak 50VA-es trafói vannak
és ha négyet sorba kötsz akkor lehet megoldani a 2*24V feszt 50VA mellett, ezért kell még párhuzamosan kötni még kétszer ennyit és akkor már 150VA 2*24V mellett és így kijön a 12 ilyen trafó üdv!
Bocs az OFF ért!
Nézzük!! Ez egy bizonyításféleség lesz, mert ÉN jártam matek órára!! Amit tudunk: 12VAC 50VA ami 12VAC 4,16A kettőt sorba kötjük: 12VAC + 12VAC az átfolyó áram marad, hiszen minden trafó egyforma! Vagy is 24VAC 4,16A ami 100VA, No comment.. cockero no, kell 12 db monoba?? Üdv ON
bocsánatot kérek! igazad van! csak elvette az eszem a kert ásás
köszi a javítást
És mi van akkor ha én fogok 2*3db ilyen trafót és sorbakötöm.
Akkor lessz elvileg nekem 72VAC azaz 96VDC (2*48V)és ez 300VA-al. Ezt elbirja az erősitő vagy nem? Ha igen akkor igy mennyit lehet belőle kihozni? Köszönök minden segitséget!
Alakítás nélkül nem bírja vagyis egy darabig biztos de a bd-k valószínű elszállnak rövid idő után.
Amíg ezen számításokkal nem vagy egész tisztában, addig jobb, ha egyelőre nem kötsz semmit sehova
Azért kérdezek hogy megdudjam, szerintem azért vannak a fórumok hogy ha valaki (mint például én) nincs egészen tisztában a dolgokkal akkor tőle okosabb emberek segitsenek neki vagy tanácsokkal lássák el.
Légyszives kimélj meg az ilyen megjegyzésektől! Köszönöm Idézet: „jobb, ha egyelőre nem kötsz semmit sehova” Ez segítség volt a részemről, mert nem akartam, hogy akár az erősítőd, akár más alkatrészed tönkremenjen a rossz bekötésektől. A pontos és jó levezetéseket pedig már leírták tegnap................. Bocs, hogy gondoltam az alkatrészeid épségére. Biztosíthatlak, hogy legközelebb, ha csak én fogom tudni a kérdésedre véletlenül a választ adott témában, messze elkerülöm a válasz gombot. Köszönd meg magadnak, veregesd meg a vállaidat, szuper voltál, győztél.
Sziasztok!
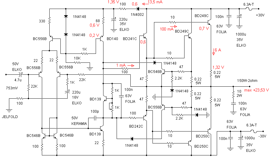
az st151.uw.hu oldalon a rajzoknál található sprint layout nyáktervet nem nyitja meg a SL4-demo. (azt írja: Stream-read-fehler) Miért nem tudom megnyitni? Talán egy későbbi verzióval készült? Széljelebb szeretném tenni a nyákon a tranzisztorokat, mert a bordámon már vannak lyukak, és oda lehetne őket csavarozni.
A nyáktervek Sprint Layout 5-el készültek.
Előző verziók nem nyitják meg.
hello st fanok.megépitettem elsö st-met,és egyszerüen nem tudok rájönni,.hogy miért van a kimeneten 34volt egyenfesz üresjáratban.egy piezo bánta eddig,amit szoloban kötöttem rá,azota csak a multiméterrel "hallgatom".az alkatrészlista ok.,a beültetés is, a nyák elvileg jo kéne hogy legyen,többször átnéztem,és mégsem mük. a rendszer..teljesen uj minden alkatrész,nem kis pénz volt hq-ban..zárlatot nem igazán találtam a tranyokban és diodákban.tip-ekkel lett épitve,és a bd547 557 "c"-s. mi lehet a gond?
Hát, esetleg valahol a nyákban valahol érintkezik két vezetősáv, valami nagyon apró helyen, de például én vagy 1hónapig vacakoltam ezzel, mire sikerült kideríteni hogy az egyik dióda vezetett! Nyilván túl sokáig forrasztottam. Az nem sok idő, szerintem alaposan mérd le az összes diódát, hátha....
Halisztok
Isten ments, bocs mindenkitől de építeném meg én is a Saját ST-met holnap jön a doboz, a táp alkatrészeit is megrendeltem már, csak a hűtőborda kéne.Itt már kérdeztem de mintha süket fülekre találtam volna Lenne 3 ötletem, melyik lenne a legjobb egy sztereó ST-hez? A. L=40mm 76x26 B. L=60mm 215x77 C. L=40mm 200x40 Köszi szépen
Udv,
Az hogy melyik borda lenne optimalis az erositohoz tobb tenyezotol fugg. A legfontosabb, hogy milyen uzemre keszul az erosito? 1) Otthoni zenehallgatasra, max. kisebb hazibulikra, 2) Hosszabb, nagyobb bulikra ahol rendesen meg van hajtva az erosito. Ha az 1)-es pont az igaz akkor eleg a kozepes borda is (C), ha a 2)-es pont az igaz akkor kell a nagyobb borda (B). Mondjuk ha lesz aktiv (ventis) hutes akkor talan a kozepes is eleg lehet, de en azt ajanlom ha a biztonsagos uzemre torekedsz akkor inkabb a nagyobb bordat valaszd. Egyebkent akkor is erdemes a nagyobb bordat valasztani ha csak otthonra keszul az erosito es csak alkalom adtan viszed el buliba, mert akkor viszont kellhet a jobb hutes.
Végülis, itthon szeretném használni, bulira nem hinném.
Ventillátor ígyis-úgyis lesz benne ![]() Most megakadtam mert a két panel 250mm széles. Vagyis darabja 125mm. Lehet a C) borda lesz a nyerő mert 2 db A) az már drága...
Én 2 db-t vennék a C-ből.
Akkor marad a 2 C)
![]() Köszi mindenkinek, mindjárt leadom aztán hadd "kűdjék"... Tényleg köszönöm
Hello mindenki !
Nagyon megtetszett nekem ez az erősítő, szóval a közeljövőben én is szeretnék egyet csinálni. ![]() Viszont hamár a hűtőbordákról megy a téma lenne egy kérdésem hozzátok: Úgy szeretném megcsinálni az erősítőt, hogy maga a doboza, ami alumíniumból készűlne, és a tranyók egy réztömbre lenének csavarozva és ez kacsolódna a dobozhoz természetesen bepasztázva a kapcsolódási felületen, elég lenne-e hűtésnek? (a doboz lenne kb ...20x20cm x8cm magas) kösz a segítséget előre is Üdv.
20x20x8-as doboz?
Az szerintem kicsi lesz... nekem egy panel 125mm széles 88mm hosszú. Amúgy én tennék rá bordát... Ha már borda? |
Bejelentkezés
Hirdetés |







