Fórum témák
» Több friss téma |
Fórum » Stroboszkóp gyújtáshoz
Ja? Ez igaz. Én telefonról néztem csak. Nem figyeltem, de gondoltam hogy lesz ilyen benne, mert miért ne lenne?
Én csak felszínesen karcolgatom az elektronikát,de azért ez elég nagy falatnak látszik.Azért tettem be a lúzer manuált is,hogy lássátok,miket tud ez a motyó.Szerintem valahol kallódik a bele való okosságos IC.Mivel holnaptól úgyis totális raktár feldúlás lesz nálunk(alias leltár
)ha találok,odaadhatom kiolvasás céljából.Van eszköz hozzá?
Hello! Ha valamiben mikrokontroller van, annak programja le is van védve, nem tudod kiolvasni..
Mondjuk én akkor sem tudnám,ha nem lenne semmi trükkje.
Se hardver,se szoftver,se tudás nem áll rendelkezésre
Használd a fejlécben a Válasz gombot, mert így nem lehet követni, ki kinek válaszol..
Jogos.Majd belejövök.Más fórumon szoktam osztani az észt,ott már rutinos vagyok
No,ezeket leltem,majd leoperálom egyről a matricát és kiderül ki lakik alatta.
Szia! Ez szerintem egy egyszer, vagy többször ìrhatò eprom. Ugyanilyen van a Honda vezérlõjében. Ezen van a memòria tartalom, ami a befecskendezést csinàlja. Egy olvasàsi kìsérletet szerintem megérne, mert a Honda epromjàt is lehet olvasni. Màs kérdés, hogy azzal az az ember célja, hogy megvàltoztassa. Azt nem lehet, de szerintem màsolni azt lehetett. Nekem van olvasòm. Szìvesen megpròàlnàm kiolvasni.
Azt hiszem sikerült egy jó makrót lőnöm.Erről aztán kiderül,amit a matrica miatt amúgy is lehetett sejteni(meg a fellelés helyéből)ez a 232-es kis eszecskéje.
Ha tényleg érdekel téged(titeket)strobi építőket,megbeszéljük és valahogy eljuttatom a kezetekbe.Nincsenek és soha nem is voltak bevételezve nálunk,egy bolgár partnertől kaptuk grátisz pár éve,más vackokkal együtt,már ők sem javítanak ilyen készülékeket. A mi szempontunkból gyakorlatilag nincs értékük,szívesen odaadom ajándékba,legalább nem kallódnak évekig és jutnak végül a kukatóriumba. Nem tartozik szorosan a témához,de 2012-ben a Bosch megvásárolta a gyártót és sok régi termékük egyszerűen kihal.Egyelőre a klímakarbantartó gépek vannak biztonságban,ezeket a Bosch zöldbe öltöztetve továbbra is gyártatja,ellátja alkatrésszel.A Tecnotest 1982-óta gyártotta a fent említett strobi egyszerűbb elődeit.Bár az "előgyújtás"-t akkor már ismertem,próbalámpával állítottam Moszkvicson.Hol volt még az,hogy saját strobim legyen
Nagyon jó a kép és nagyon köszi az eddigi információkat!
Hát, ha tényleg nem kell ott nektek, akkor idővel úgy is szomorú sorsra jutna. Én speciel, nagyon hálás lennék ha kapnék ilyen micro vezérlőt. Engedd meg, hogy mindjárt jelentkezzek is új tulajdonosnak, mivel én szeretnék ilyen villogó alkalmatosságot fabrikálni. Nem tudom lesz-e belőle valami, de ezzel esetleg és a rajzaiddal, amit mellékeltél, sikerülhetne. Másolni tudok, panelt maratni tudok, még ha kell, akkor szerkeszteni is, mert nem rég dolgoztam hasonló dolgon már. Ha megakadnék, talán lesz itt további segítség is. Aztán meglátjuk. Mindenesetre ha sikerülne, akkor te biztosan megtudnád az eredményt.
Hali Mindenkinek!
Egyelőre nem volt dolgom se Szfehérvár,se Szombathely környékén. Viszont találtam még egy témába vágó infót. Az eredeti listát kukáztam,de itt az átirata.A Capelec egy alapvetően francia gyártó,nem tudom,mennyire szabványos a színjelölésük,de egy kis infónak elmegy. (A szín a szorító csavar fejére vonatkozik) A hozzászólás módosítva: Jan 24, 2016
Hali srácok!
Egyelőre nem tudom személyesen átadni az ígért dolgokat. Írtam privátban az e-mail címetekre.
Sziasztok!
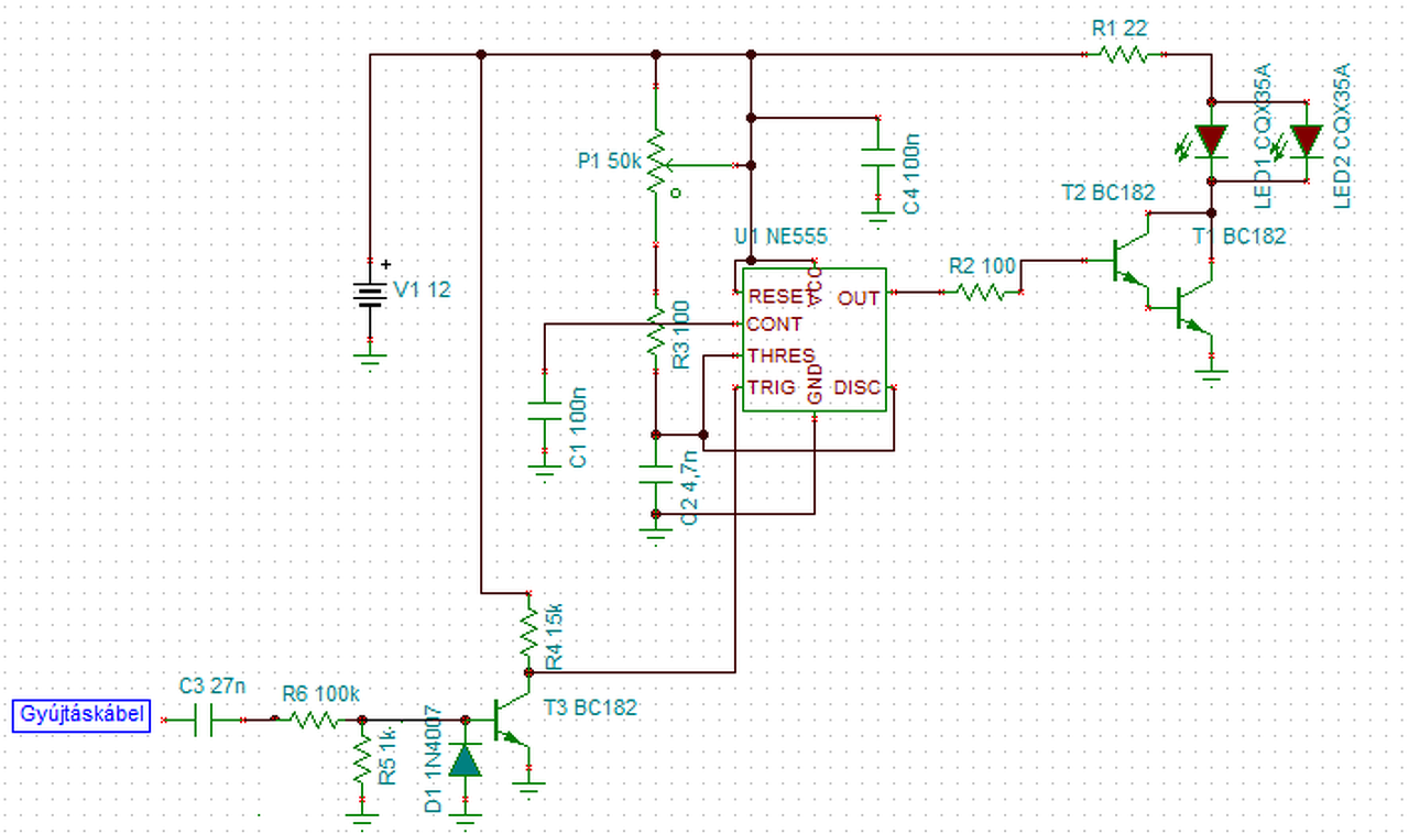
Megépítettem a mellékelt kapcsolási rajzot, de az a probléma vele, hogy a ledek halványan villannak. Amikor enyhén működésbe lép a tápon az áramkorlát, akkor jól világít. Ez mitől lehet? 2db sima fehér led van benne, ami a bicikli villogóban is van. Köszi.
Ez így alapvetően egy monostabil multi lenne. (Persze ha tudnánk milyen jel vezérli.)
Az időzítést pedig az 50k és 4,7nF adja. Ha a poti maximumra van tekerve, akkor is a Led 0,2ms-ra villan fel. A szem pedig ezt alig látja, mert az éleslátás miatt átlagolja a fényt. Egyébként így nem szabad alkalmazni, mert ha a potit rövidre zárod, a DIS tranyó esetleg meg fogja köszöni.
Ja, bocsi azt lefelejtettem. 4 ütemü 4 hengeres motornál használnám. Gyújtókábelről veszem le a jelet. Tettem még a táp es a poti közé egy 100ohm os ellenállást, csak azt még nem raktam bele a rajzba.
A hozzászólás módosítva: Márc 2, 2017
Vagy inkább watt féle strobit érdemes megépíteni?
Alapvetően mindegy. A "Watt féle" kapcsolás is monostabil multi, csak az időzítő kondi 15nF nem 4,7nF. Ha hosszabb a felvillanási idő, jobban látszik. De a jel is jobban elmozdul ez idő alatt. A kompromisszumot kell megtalálni, ami megfelelő. Természetesen a fordulattól is függ a dolog, mert a jel elmozdulása a kerületi sebességen és a felvillanás idején műlik. Nem véletlenül használtak anno vakucsövet erre a "mutatványra".
Értem. Akkor az is jó amit építettem, csak sokkal több ledet kellene használnom, hogy megfelelő fényerejű legyen.
Idézet: „Megépítettem a mellékelt kapcsolási rajzot, de az a probléma vele, hogy a ledek halványan villannak.” Nem ezt építetted meg, mert ebben csak egy LED van. Idézet: „Amikor enyhén működésbe lép a tápon az áramkorlát, akkor jól világít. Ez mitől lehet?” Ha tudnánk, hogy hogy pontosan mit is építettél, akkor okosabbat is mondhatnánk... Idézet: „2db sima fehér led van benne, ami a bicikli villogóban is van.” Hogyan? ![]() Ha sorosan, akkor teljesen jogos a felvetés...
Igazad van. Itt a teljes kapcsolás. A bemenetét pic el gerjesztettem. Egy 3Hz-es négyszögjellel, ami 8001/perc fordúlatnak felel meg.
Bemeneti fesz osztó nem volt meg.
A lényegen ugyan nem változat, de hátha már valami lesérült.
- Az 555 kimenetére nem kell darlington. Mert az tetemes áramot tud szolgáltatni. - Viszont nagyobb áramú végttranyóra lenne szükség. - Az 555 kimenete 200mA-el terhelhető maximálisan. Ha a táp 12V akkor az 55 kimenti feszültség kb. 10V. Ebből még levonódik a két tranyó kb. 650mV bázisemitter feszültsége, így marad az ellenállásra 10.7V. Ez a 100ohm-on 107mA áramot jelentene. Nos ekkora bázisáramot már csak egy teljesítmény tranyó visel el, a kis BC meg is pusztulhat tőle. - A Fehér Led nyitófeszültsége kb. 3,2V. A darlington maradéka kb. 1V. Így a 22ohm-ra kb. 7.8V juthat. Ez 354mA áramot jelentene, ami jetté oszlik, így egy Led-en 177mA áram folyhat. Egyáltalán nem biztos hogy a Led elviseli ezt az áramot, ha az egy mezei Led. - Elsőként a Led áramát és darabszámát kell tisztázni. Így meg tudható a kollektoráram és az ehhez tartozó előtété ellenállás nagysága. Az áramnak megfelelő tranzisztort kell választani, nem egy 100mA-es tranyót. Majd megnézni az adatlapon a kollektoráramhoz tartozó áramerősítés értékét. El kell osztani a szükséges kollektoráramot az áramerősítési tényezővel. Megkapod a bázisáram értékét. Ezt a kapcsolóüzem miatt célszerű a kétszeresére venni és ez után kiszámolni a szükséges soros bázisellenállás értékét. Tehát valahogy így kell eljárni, ha működésre szeretnéd kényszeríteni és hogy életben is maradjanak az eszközök a paraméter határain belül üzemeltetni Őket. A hozzászólás módosítva: Márc 2, 2017
Rendben köszönöm. Igazából azért csökkentettem le az ellenállás értékeket, mert a kis kitöltési tényező miatt kevesebb jut a ledre. De ez hülyeség
![]() Akkor ahogy mondtad meghatározom a szükséges értékeket. Köszi!
Üdvözlöm a mestereket!
Megépítettem a Watt féle kapcsolást a teszt kapcsolós verzióban BC639 darlingtonnal. Cree XML leddel. Elsőre nem működött majd észrevettem a diódák fordítva vannak. Megfordítás után működött a teszt gombbal de D2 egyik lábát elfelejtettem visszaforrasztani és így működött. Visszaforrasztva ismét nem működik hanem zárlat van mert táppal tesztelgetem és ahogy ráadom a tápot a feszültség leesik és bekapcsol az áramkorlát. Miért lehet az ,hogy D2 kikötve működik bár elég kicsi a fényerő? Arra gondoltam még, hogy a BC639-eket kiváltom egy FET-el de nem tudom akkor is kellene-e tartani az R4 ellenállást vagy akkor az elhagyható? A led bírná a kiképzést mert van olyan elemlámpám ahol megfelelő hűtéssel 4A-t is kap folyamatos használat mellett. Már 2A környéke is bőven jó lehet mert egy ledes elemlámpa testbe van elkészítve az egész és a led egy alumínium csillagon van ami a hűtést biztosítja. Előre köszönöm a segítséget, és magát a rajzot, hogy egyáltalán belefoghattam!
Hello!
- Ha a diódákat fordítva raktad be, akkor várhatóan azok "lesérültek". Meg kell mérni, hogy megfelelően működnek-e. Vagy jobban jársz ha egyszerűen cseréled. A két dióda a tápfesz szempontjából záró irányban van. De feladatuk az, hogy ha a gyújtás felől nagy impulzus érkezik, azt a tápfeszültségbe vezessék. Ha negatív impulzus érkezik, akkor a D2 vezet, ha pozitív akkor a D1. (Egyébként az IC-ben is van ilyen védődióda a bemenetén, csak a terhelhetősége nem igazán van meghatározva. - Ha BC639-et használsz annak más a bekötése, mint az átlagos kis tranyóknak. Nem tudom ezt figyelembe vetted-e. - Ha Fet-et használnál, az R4 akár el is maradhat. - A Led-ek fényereje mindenképpen kisebb lesz, mint amit egy zseblámpába látsz, mert az időnek csak egy töredékében villannak fel és a szem átlagolja a látott fényerőt. A Led-el soros ellenállásokat a Led teljesítménye, tápfesz és Led nyitófeszültsége szerint kel megválasztani.
Köszönöm! Igen először a tranzisztorok is rosszul lettek bekötve de azt még ezek előtt orvosoltam. A diódát leellenőrzöm. A FET-es megoldást választottam úgy, hogy az R4 és R5 is el lett hagyva így a Led megfelelően nagyot villan de mivel ezek a Cree ledek alapból 3A-re vannak méretezve folyamatos használat mellett. Ilyen rövid ideig maga az alu csillag amin van még csak fel sem langyosodott úgy hogy folyamatosan villogtattam a kapcsolóval. Azt hiszem ez másoknak is megoldás lehet a halvány villanás problémakörére. A diódákat még ellenőrzöm, aztán ha visszajön lakatolásból az autó ki tudom rendesen próbálni.
Sziasztok!
Én is megépítettem ezt, viszont nem villog, csak világít. Merre kutassam a problémát? A csipeszt nem kötöttem be. A hozzászólás módosítva: Jún 17, 2017
A tranzisztor rosszul volt bekötve. Javítottam, viszont így nem világított. Aztán latom, hogy a kapcsolási rajzon nincs jelölve, hogy az IC 14. lába lenne a + tápfesz. Bekötöttem. Most az áramkör labortápra kapcsolásakor és lekapcsolásakor fel-felvillan egyszer, semmi más nincs. A potit hiába tekergetem.
Szia! Talán az lenne az indító impulzus szála amivel a gyújtógyertya kábeléről lehet levenni a jelet a CD4011 indításához, a nélkül nem fog menni a villogás, ha nincs indító impulzus. Talán nem is gyújtást akarsz vizsgálni ezzel a kapcsolással?
|
Bejelentkezés
Hirdetés |



















