Fórum témák
» Több friss téma |
Csátok!
Valaki legyen szíves rakjon fel egy bevált, működőképes kapcsrajzot amit viszonylag kevés pénzből meg lehet oldani. De télleg legyen működőképes.Előre is köszi.
a 15. oldalon a #48961 hozzászóláshoz mellékelt kép az működik.. pénzbe meg sztem relatív hogy kinek mi a kevés ill. sok...
de arra csak max 12 wattos izzót lehet kötni vagyis abban a mellékletben az van én meg minimum 350 wattosra akarom csáni
hát akkor nem tudom de tényleg oda van írva! akkor a nagyobbak tudnak csak szerintem segíteni... sorri
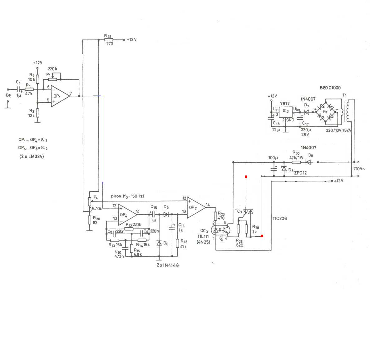
Van egy kis gondom, a fényorgonát szeretném ötvözni a strobival.
a triacot, hogy kellene össze kötni? glim az biztos nem kell. rajzok: strobi
Szerintem a fényorgona optocstolójának a tranzisztorával lehet gyújtani a strobi tirisztorát, ha a tranyó bírja a feszt. Ha nem, akkor egy nagyfesz tranyót kapcsoljon az opto, és a nagyfesz tranyó a tirisztort.
valahogy így akkor?
a 4n25 egyedül kicsi, max 70v@50mA. a másik lesz a nyerő :yes: ott az ellenállás méretét a nagyfesz tranyó, bázis feszje fogja megszabni igaz? üdv
Jobban meggondolva én inkább optotriakkal csinálnám. Az a legbiztosabb, erre találták ki.
Lomexnél lehet kapni, MOCxxxx a típusa, 100 Ft körül.
Az a baj, hogy a MOC... optotriakokban van nulla átmenet érzékelő, és ráadásul nem bírnak nagy áramot. Emiatt abszolúlt használhatatlan ide.
Kb 2 amperes tirisztor kell, és sima optocsati. Az optocsatinak egy 1szerú zéneres táppal csinálunk 12voltot a nagyfeszből. A optocsati emiterére kötjük a tririsztor kapu elektródáját. Lehet, hogy szükség lesz kondira(pár mikroF) a zénerrel párhuzanosan, és/vagy a tirisztor kapu és katód elektródája közé 1 pár kilós ellenállat.Egyetlen hiba lehet: nem érjük el a tirisztor gyújtóáramát, de ezt megfeleló méretezéssel elkerülhetjük.
peddig már megvettem a moc-ot 1A-s.., de pbalazs opto+tiri-vel gondolta nem?
null átmenet egyenfesznél? Idézet: „de pbalazs opto+tiri-vel gondolta nem” De igen. Persze, hogy nem az opto kimenete fogja rádurrantani a kondit a trafóra Az opto csak a tirisztort gyújtja be. Éppen azért gondoltam erre, hogy ne kelljen tápot stabilizálni a nagyfesz részen. Bár az most jutott eszembe, hogy a tirisztor gate-je vajon mit szól a nagyfeszhez? Ha nem bírja, akkor triak kell, azok szokták bírni. Ezt meg kell nézni adatlapban. Ha sehogy sem jön össze a meglévő cuccokkal, és nem akarsz új tirisztort/triakot venni (ár?), akkor mégis kell alacsony feszt stabilizálni a nagyfeszből, és arról gyújtani. Idézet: „null átmenet egyenfesznél?” Ez az egyik, a másik, meg hogy nem minden optotriak nullátmenet érzékelős, típustól függ.
Látom sokan nem értik a nullaátmenet problémáját!
A lényeg az hogy az optokütyü, csak csak akkor kapcsol be, ha a rajta lévő fesz alacsony, max pár volt, ahogy általában lenni szokott nullaátmeneteknél.... Ezért ha ráakasztunk pár száz voltos egyenfeszt, (aminél ugye nincs "nullaátmenet", hanem mindig "csúcsfesz" van) a büdös életben nem fog nekünk bekapcsolni! Amelyikbe nem építették be ezt a funkciót az (és csak az) használható ide. És nem csak pbalazs használt optot a tiszisztor vezérléséhez hanem én is. És műxik nem régóta csak kb 10 éve.... A tirisztort nem feszültséggenerátorosan, hanem árramgenerátorossan illik hajtani. Ez azt jelenti hogy mindenképp ellenálláson keresztül kapja a vezérlőjelet, Ezt az ellenállást(vagy fesz osztó ellenállásokat) úgy kell méretezni hogy a tirisztos megkapja a megfelelő gyújtóáramot, de sokkal többet nem.Hogy az ellenállat (fesz osztó állatok) mekkora feszültségről "megy" az már tök mind1...
Hy!
Nekem olyan problémám van hogy megépítettem EZT a stroboszkópot. Én egy 250Ws-os csövet tettem bele meg a Kondikat is kicseréltem nagyobb kapacitásúra az ellenállásokat meg kisebbre méreteztem!A gondom az lenne, hogy olyan nagy ellenállás kellene bele ami nagyon drága és nem nagyon fussa rá a keret legalábbis nem nagyon akarok annyit érte adni!A kérdésem a következő lenne az ellenállásokat mivel lehetne helyettesíteni ami elbírja azt a terheleést hogy nem föstöljön le!? Üdv.: Bubu54
Normál 230voltos izzóval, pl 40wattossal, egy ideig én is izzót használtam....
Azért azt is hozzá kell tenni hogy értelmes kis hűtőizzóval csinálni!!! Mert a nagy azért kicsit helyigényes.... Én ilyennel próbáltam ki a strobimat... Ha jól tudom 90-110ohm között volt az ellenállása az izzónak és 25W-os volt... Hátránya hogy villog az is amikor kisül a cső.
hát most sikeült szereznem hat darab 24Ohmos 200W-os ellenállást eléggé jutányos áron!Csak az vele a baj hogy még nem érkezett meg!Már csak annyi vele a bajom hogy néha egy villanást kihagy meg van olyan amikor begyújtva marad a tirisztor!Arra még szeretnék valami jó orvosságot kérni!
Nincs valakinek valami ötlete ,hogylehetne méllyáratu fémkeresőt késziteni!!(ólcsón)
Ez most hogy jön IDE ?!?!?!?!
Ehhez kérnénk szépen a gyújtóáramkörröl kapcsirajzot róla. De valszeg meg kellene növelni a gyújtókondi értékét...
Fémkeresőt építeni, szerintem drágább mint venni. Még az egyszerűbbekhez is rutin kell, meg elszántság, meg oszcilloszkóp. De ami engem visszatartana az a keresőtekercs elkészítése. Valamelyik internetes oldalon láttam magyar gyártót. Azthiszem 80eFt körül voltak.
HY
Nekiálltam egy egyszerű stroboszkópnak, de a gyújtótekercs és a villanócső bekötésével nem vagyok tisztában. Még nem forrasztottam le az alján, ezért kérnélek titeket hogy szóljatok ha valami hatalmas baromságot csinálok. Csatolom a beültetési és a fényképet amit csináltma. Nem akarok senkit se sürgetni, de vasárnap estére már kéne.
Máskor légyszíves kerüld bmp fájlokat.
Töröltem a mellékletedet, és átkonvertáltam jpg-vé!!
sztem a vékony a KV-os, a két vastag a másik...
Aképért 1000 bocs, legközelebb jobban odafigyelek. De a válaszodat nem igazán értem. Lehet én vagyok a hülyemivel hogy ez még csak az első "komolyabb" cuccom.
én is stroboztam anno és én így kötöttem be a tekercset! és még akkor működött... én is sokat szenvedtem vele de aztán összejött! sztem próbáldd ki igy én azt mondom!
de sztem amit csinálsz azzal figylej ne használdd nagyon sokáig folyamatosan! nem tom milyen ellenállásod van oda bele de tuti melegszik!
kössz
a közös szálak a negatív pólus felé legyenek!!!
HY
Lehet én vagyok a bf@sz de elyik közözs szálak? |
Bejelentkezés
Hirdetés |














