Fórum témák
» Több friss téma |
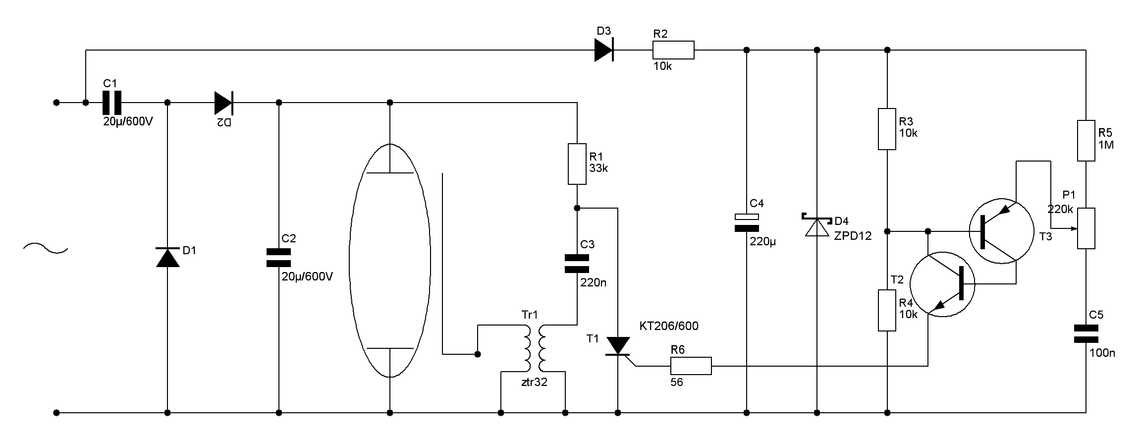
Át néztem az egészet és minden teljesen rendben van. És az lehet baj,ha a két kondi 33nf/630v-os? Mert az egyiknek 15nF/400v-osnak kéne lennie.
Szerintem kezd azzal hogy kiveszed az áramkörből az R4 párhuzamosan kötött C jelű ( 15nF) kondit ! (szerintem semmi keresnivalója sincs ott annak a kondinak)
Ha ezután sem megy, akkor növelni kellene a C1 értékét, elmehetsz akár 220nF-ig is. persze feltételezem hogy valóban minden rendben van egyébként az áramkörrel
A Kondit kiszedtem és a helyét áthidaltam egy vezeték darabbal. Úgysem csinált semmit. Utána vissza tettem a kondit és mostmár abszolút de semmi nem történik. Még a Glimm sem világit már. A bisztositékot meg nétem és az teljesen jó. Nem tudom,hogy mit tegyek.
A kondit csak kivenni javasolta a kolléga. Nem kellett volna a helyére drót.
Én még csak nagyon kezdő vagyok. már lassan 1 hete a strobit csinálom és egyszerűen nem akar működni. Azt hiszem inkább veszek egyet.
Ennél egyszerűbb strobi szerintem nincs is. Ha eszt nem tudom megcsinálni akkor semmit. Vagy,ha esetleg valakinek van jobb ötlete akkor azt szivesen várom. Még egyszer köszi nektek a segitséget.
épitsd meg ezt. összerakod oszt megy.
Hello!
Nem szabad ilyen könnyen feladni. Mérjél legalább feszültséget a negatív tápfeszültségponthoz képest. - A C6-on a 320V-ot - A P1 poti két lábán - Az R2 két lábán - A Glimm két lábán -A C1 két lábán. De kezdőként a legnagyobb óvatossággal, mert itt mindenhol hálózati feszültség van, tehát bármely pont érintése veszélyes lehet! És akkor lehet okosabbak leszünk. De egy kép sem ártana a kész áramkörről. Valamint ha eddig nem tetted meg, olvasd át többször amit eben a hozzászólásomban írtam. üdv! proli007
bocsi,de nem tudom,hogy kell fényképet feltölteni.
A szakmám villanyszerelő lenne.
Azt szeretném még kérdezni,hogy milyen értékű a két tranzisztor?
Meg mértem a feszültségeket és az áram nem jut el a kondenzátorba. A glimmnél is megmértem és ott sincs semmi. Akkor lehet,hogy a Graetz hidnak annyi? Mert ott sincs áram.
Hello!
Lehet kiment a bizti, vagy nincs otthon villany.. De kikapcsolt állapotban, kisütött kondik mellett, ohm mérővel megmérheted a biztit, az 1,5kohm-os ellenállást, sőt a diódákat is. (Egyik irányban vezet, a másikban szakadást mutat, ha jó) De ha nem 230V--ról működteted, hanem mondjuk a 24V-os pákatrafóról, akkor nyugodtan tapizhatod, mérheted feszültség alatt is. Működni a stobi ugyan nem fog, de az jelenleg másodlagos dolog. De ha egy tápegységed van, azt is ráteheted a 230V helyett. Bármilyen polaritással kötöd a tápra, a kondiban mindig ott kell lenni a közel a tápfeszültségnek. Közben a diódákon mérhetsz feszültséget, az is beszédes lehet. üdv! proli007
Az a baj ,hogy még a kondik sem töltődnek fel.A biztositék az jó.
Rámértem mindenre és tökéletes egytől egyig. Innentől fogva foggalmam sincs az egészről,hogy mi lehet a baj.
Hello!
Olyan, hogy minden jó, még sincs feszültség nem lehet. Kivétel egy esetben, ha a tápfeszültségen (kondi két pontja között) valahol zárlat van. De ebben az esetben, a 230V-ról üzemeltetve az 1,5kohm-nak füstölni kellett volna. Ha ez nem így volt, akkor még is szakadás van valahol a körben. De ha csak egy nokedli 9V-os elemed van csak, akkor is kiderítheted a hibát. Rákötöd az elemet a 230V helyére és méred a feszültségeket az alkatrészeken (bizti,R1, D1,D2,D3,D4,C3). Mindjárt kiderül, min nem keresztül az áram.. üdv! proli007
Ugye a feszültségeket egyenfesz módban mérted!!
A graetz után ugyanis csak egyen van. Szerintem se add fel, márcsak azért, mert ennél tényleg nincs egyszerűbb kapcsolás...
Köszi a biztatást. Megépitem újra az egészet És utána majd lesz valami.
Lenne egy hatalmas nagy problémám! Nálunk az elektrotechnikai szaküzletben nem lehet kapni gyujtó trafót,még rendelésre sem. Mit csináljak?
Hello!
Esetleg keresel valakinél egy rossz vakut, vagy fényképezőgépet, amiben volt vaku, és kibányászod belőle. üdv! proli007
Bármilyen féle jó? Nekem van itthon csak az 12V-os strobiba volt.
Hello!
Nyugodtan beteheted, csak a tekercsek bekötését kell jól "eltalálni". (Primer a kis ellenállású) Menetirány meg majd kiderül. Először drótozd csak be, hogy tudd változtatni. üdv! proli007
Valószinüleg ugyan úgy kell bekötni mint a ZTR200-ast? Az egyedül lévő lábát a vakucső gyújtó pontjára,a vékonyat a kondira és a másikat pedig a vakucső - lábára?
http://www.hobbielektronika.hu/forum/files/be/be0f94e21ec4554a59ca1...08.jpg
Vagy Igy. Köszi a segitséget előre is.
mi lenne ha tekernél egyet. nem ördöngösség. én még sosem vettem boltit.
|
Bejelentkezés
Hirdetés |












