Fórum témák
» Több friss téma |
Kedves Barátaim!
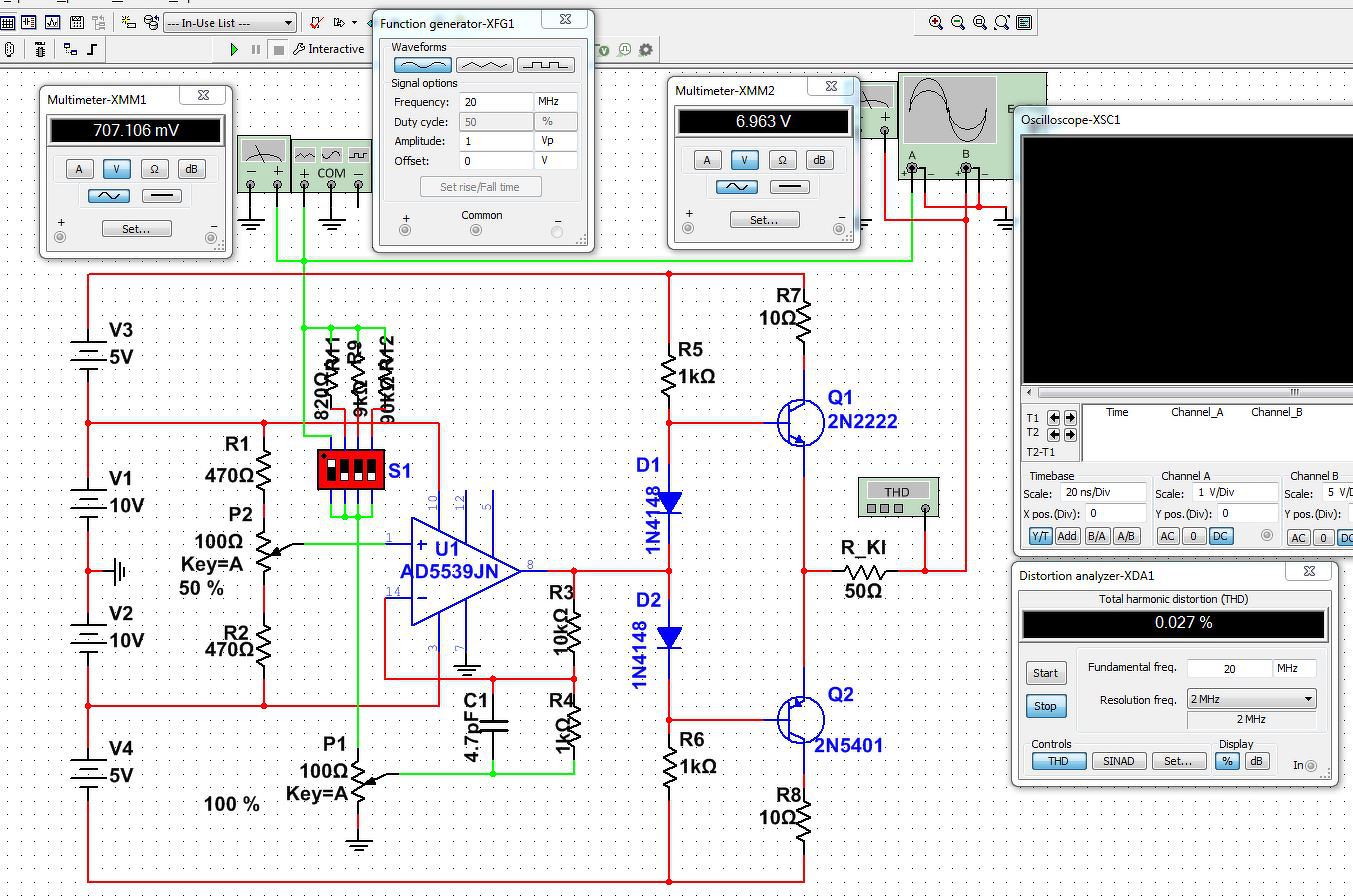
Több hónapos keresés és szimulálás után sem találtam olyan AC millivolt mérő kapcsolást, ami 10Hz-20 MHz sávszélesség mellett képes 2-20000 mVp-p AC feszültségből (csúcs, effektív vagy bármilyen, de arányos) DC feszültséget előállítani, akár 3 dB esés mellett. A feladat az 1. melléklet szerinti, MAX038-al (a mellékletben a generátorral) meghajtott kimenőfokozat feszültségének, vagyis a majdani generátor kimeneti szintjének mérése (5 digites) panelműszerrel, méréshatár váltás nélkül (az S1 a kimenőszint durva, míg a P1 a finom szabályozására, a P2 ofszetre szolgál) . Ha hinni lehet a szimulátornak, akkor a kimenőfokozat a teljes frekvenciasávot (1 Hz - 20 MHz) és amplitúdót (0-10000 mVp-p,+ - 1%) roppant szerény (max. 0,027%) torzítás mellett képes átvinni. Dőreség lenne egy ilyen eszközt megépíteni kimenőszint mérő nélkül. Eddig háromféle IC-vel (AD5539, AD825, LM6171) és többféle tranzisztorral, ezek háromféle variánsával, nevezetesen csúcsegyenirányítással, Graetz- és fél Graetz-híddal próbálkoztam a visszacsatoló ágban, de mindegyik messze alatta maradt az elvárásnak. A szimuláció szerint 50 mV alatt, és 1 MHz felett inkább csak indikátorok, kisebb feszültség vagy nagyobb frekvencia esetén még az sem. A problémát az egyenirányított feszültség szűrendősége miatt lépnek fel. A fellelt kapcsolások mindegyike Deprez-rendszerű műszert használ, ami mechanikai tehetetlenségénél fogva szűrés nélkül is kitűnően méri a félhullámú egyenfeszültséget annak effektív értékét mutatva, míg a digitális kijelzőnek szűrt, stabil mérendő feszültség szükséges. Ráadásul az ilyen műszereket illik a 10 dB-es méréshatár váltó segítségével a skála felső harmadában használni, ahol valóban pontosak (+-1-2%) is. A mai, "mezei" DMM-ekben kitűnő kapcsolások vannak, de hivatalosan 400 Hz-ig, esetleg 1 kHz-ig használhatóak. Az ezekben alkalmazott IC-ket nagyobb sávszélességűre cserélve (6. ábra) javul a helyzet, de messze van a kívánalmaktól. Tudtok-e javasolni valamilyen megoldást? Előre is köszönöm!
Annakidején AD636al utángyártottam, AC-DC-t mér, lin/log kijelzés 3,5 digiten, de sajna csak 1MHz-ig, nekem hangfrekire kellett.
Köszi Pinyó, hogy nézett ki? Meg van még a rajza? Köszönöm szépen!
Még javában dúlt az analóg korszak, talán valamelyik 86os Elektorban volt benne. Most mire nulláról összeszedi az ember, abbol veszek egy használt Brüel vagy japán AC mV mérőt. De megkeresem, anno vagy tíz darabot faragtam össze.
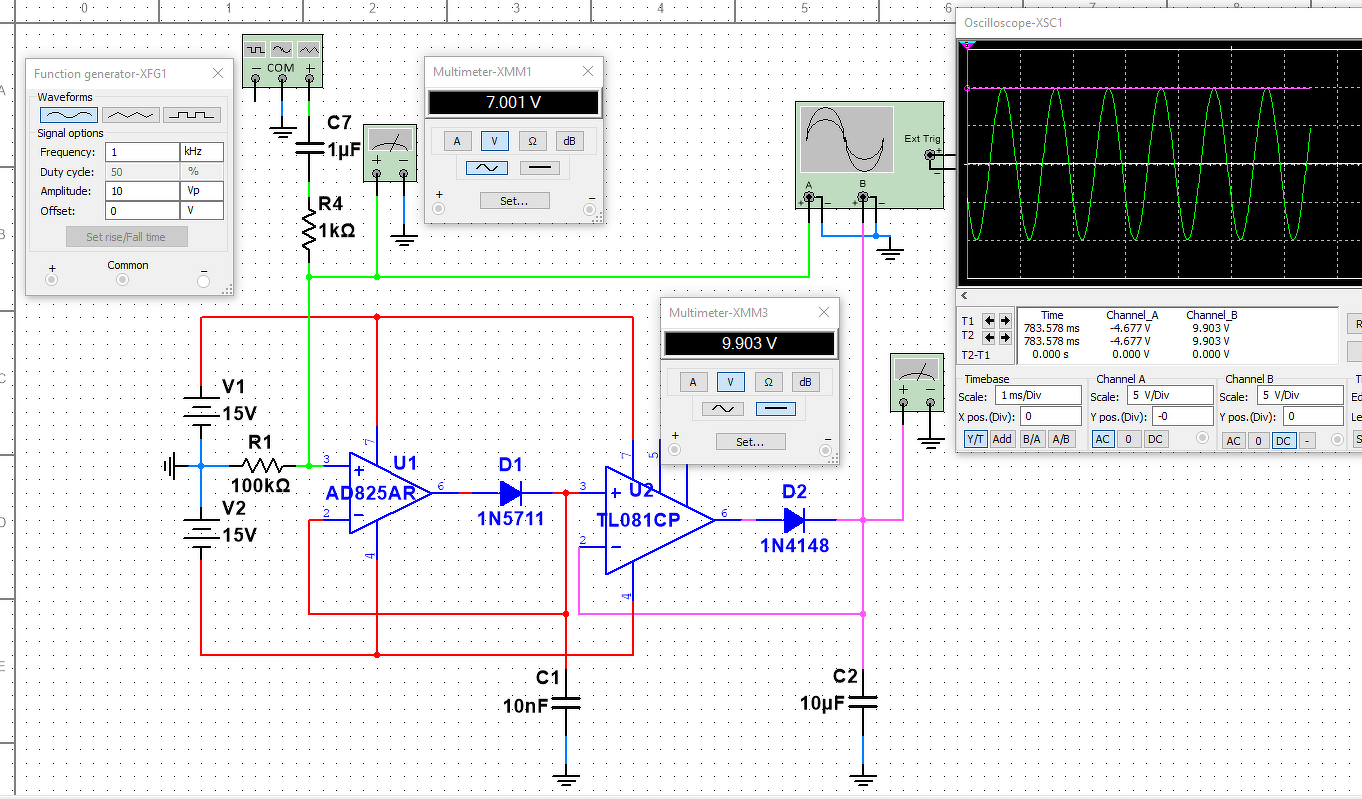
Köszi Pinyó, hagyd. Eddig csak ebay-on találtam AD636-ot... Nem is a hosszú beszerzési idő és az ára aggaszt (egyet nyilván nem rendelnék), hanem az adatai. A datasheetcatalog szerint nem lennék közelebb a kitűzött 20 MHz-es célhoz. 2 MHz-ig elég jól működik a 2xAD825 csúcsegyenirányító is.
Köszönöm mégegyszer.
Nekem az RMS és az akkor korrekt dB kijelzés miatt negyon jól jött.
A melléklet szerinti 20 mV-tól 20 Vp-p-ig, és 2 Hz-től 1 MHz-ig 5%-on belül van, 500 kHz-ig meg nagyjából 1%. Persze messze elmarad a 20 MHz-től, de még ez is jobb, mint ami majd egyszer talán szükségeltetik...De a fő szempont, hogy AD825 van a fiókba. És most -mint celeb kislány a szépségversenyen- "megméretem magam", lévén a 825 smd, és "Weller-jellegű" pákámmal kell majd beforrasztani...
Jó éjt! A hozzászólás módosítva: Jan 17, 2019
Nem tudom honnan kaptad a feladatot, de biztosan szivat téged és ő sem tudná megoldani.
Analóg technikával szerintem méréshatár váltás és/vagy kompenzáció nélkül nem tudsz ekkora sávot átfogni. Digitális technikával is kell a bemenő jelet kondícionálni, mert ott is a bemeneti erősítő analóg vagy a mintavételezés pillanatában beterheli az analóg jelet. A műszergyártók ezeket a technikákat elrejtik előled, és ezért nem találsz ilyen kapcsolásokat. Én terveztem és építettem már digitális jelgenerátort (0-2MHz, amelyik eeprom-ból tolja az DAC-nak az adatokat, de abba is kellett kompenzálást tennem, mind digitálisan, mind kapcsolható analóg módon. Nem szokás mérni ilyen esetben a kimeneti jelet, hanem be kell kalibrálni és az elmentett kalibrációs értékekkel korrigálni a kimenő jelszintet. Ezt érts úgy, hogy a mai digitális műszerek felismerik, hogy milyen jelet mérnek vagy mi a mérési tartomány és digitálisan vagy kapcsolt analóg módon "hozzáállítják" a kijelzett értéket. Az hogy egy MAX038 ic-ben mit rejtett el a gyártó és hogyan tudja átfedni ezt a sávszélességet azt nem tudhatod. Nem láttam a MAX038 adatlapjában a Freq vs. output voltage diagrammot. Szerintem nem véletlen. A THD vs. Freq diagram hirtelen ugrása pár száz kHz-nél viszont utal rá, hogy felette már nem lesz tökéletes kimenő jelalakod, így a kimenő rms sem! Próbálj meg egy digitális oszcilloszkóppal megmérni egy 0,1Hz-jelhez alkalmas méréshatárban megmérni egy 20MHz-s színusz jelet, állítsd meg a szkópot, majd nagyíts rá, hogy mi az eredmény... Esetleg változtasd a frekvenciát is. Megpróbálhatód ezt katódsugárcsőves analóg oszcilloszkóppal is, azzal sem lesz jobb az eredmény. Analóg + deprez műszer esetén, meg az a probléma, ha a nagyferekvenciás jelet ráküldöd a műszer tekercsére, az nagyon frekvenciafüggő lesz. Aktív egyenirányítás esetén meg nincs az a műveleti erősítő és dióda páros, ami ilyen sávszélességet át tud fogni és meg tudja hajtani a deprez műszeredet. Nem akarom elvenni a kedvedet, de ha mégis találsz olyan kapcsolást, ami +-3dB-n belül működik kompenzáció és egyéb trükkök nélkül 0-20MHz sávszélességben potosan mér rms-t vagy peak-et, akkor azt légyszíves priviben oszd meg velem is.
Analógban mindenképp több dekádos kompenzált osztó kell, több fokozatú erősítők, nem egyszerű.
Köszönöm szépen a valóban sokoldalú tájékoztatást, sokat tanultam belőle! Tényleg!
A "feladat"-ot magam tűztem ki célul, amikor megnéztem FEELTECH DDS generátorom 1 kHz-es jelét az 1 Gsa/s RIGOL DS1054Z szkópommal. Addig sem rajongtam a DDS analógtól eltérő, számomra sokkal nehézkesebb kezelhetőségért, de a mérés eredményeként látott meglehetősen durva felbontású "lépcső" véggép meggyőzött arról, hogy szükségem van egy "békebeli" analóg generátorra. A legjobb persze a MAX038 KIT összeállítva, amit meg is rendeltem. Az ígért 20 MHz csupán 6,1, és a beforrasztott kezelőszervek, jumper-ek eléggé szerencsétlenek. Így persze "magad uram, ha szolgád nincs", csináljunk egy generátort az 2005-ös RT évkönyv útmutatása alapján. Ez mind nagyszerű, de lehessen mérni a frekvenciát és a kimenőszintet is... Bár "megszimuláltam" egy 8 digites frekvenciamérőt, mégis jobbnak (gyorsabbnak, üzembiztosabbnak, és olcsóbbnak) láttam, ha beszerzek egy kész, itt a HE-n Sufi jóvoltából megjelent "Frekvenciamérő MSP430-al"-t. Minden esetre mellékletként idebiggyesztem az általam kiötlött 8 digites változatot, hátha valaki még kedvet kap a PIC-ek és AVR-ek világában logikai IC-ékből építkezni roppant egyszerű frekvenciamérőt. Hogy én is csináljak valamit, maradt a generátor és a mérőműszer. A generátor az RT-ben Nagymáté Csaba által igen szépen le van írva (köszönet érte), így már csak a mV mérőt kellett kiötleni. Jól mondja a kínai: "vigyázz, hogy mit kívánsz..." Már beérem azzal is, ha 20 MHz helyett 500 kHz-ig 1-2% pontosságú. Ugyanis az 5 digites panelmérőt végigmértem az 5 digites multiméteremmel, az eltérés 0,1-0,2%, tehát a panelmérő nem sok hibát visz majd be. Az egész feladat nem ér annyit, hogy túl sokat fordítsunk rá anyagilag és szellemileg. A generátor alkalmazását filmrendezők és hangmérnökök tették szükségessé, akik szerint a film zenéjének 5-10x akkora hangerővel kell ordítania, mint a normál beszéd. Ennek kiküszöbölésére szükséges egy gyors reagálású, AGC-szerű aktív szabályzó, aminek meghajtásához a generátor, mérőke, stb... és ha 500 kHz-ig megy, hát az is nagyszerű... Még egyszer köszönöm szépen! |
Bejelentkezés
Hirdetés |
















