Fórum témák

» Több friss téma
Fórum » Szimmetrikus előerősítő
Lapozás: OK   2 / 2
(#) K.Laci válasza pedrock hozzászólására (») Jan 23, 2012 /
 
Heló! A balanced2 nevezetű kapcsolást szeretném megépíteni, érdekelne hogy a CMR állítóka mit csinál.
Köszi Laci!
(#) kadarist válasza K.Laci hozzászólására (») Jan 23, 2012 /
 
Szia!
Oda van írva, hogy common mode rejection, azaz közös módusú jelelnyomás. Gyakorlatilag a bemeneti szimmetria beállítására való.
(#) K.Laci válasza kadarist hozzászólására (») Jan 24, 2012 /
 
Szia!
Köszi a választ, ezt hogy tudom majd behangolni?
(#) kadarist válasza K.Laci hozzászólására (») Jan 24, 2012 /
 
Ha a testhez képest azonos fázisú és amplitúdójú feszültséggel vezéreled a bemeneteket a testhez képest, akkor a kimeneten 0 V-nak kell lenni, korrekt beállítás mellett.
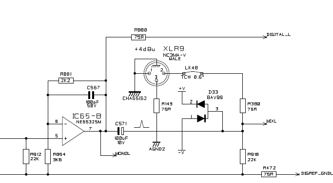
(#) cooper85 hozzászólása Márc 2, 2014 /
 
Sziasztok!

A keverőm elvileg szimmetrikus kimeneteket ad, de áttanulmányoztam a kapcsolási rajzát és tudtommal ez sima asszimetrikus.
Jól gondolom?

mix_out.png
    
Következő: »»   2 / 2
Bejelentkezés

Belépés

Hirdetés
XDT.hu
Az oldalon sütiket használunk a helyes működéshez. Bővebb információt az adatvédelmi szabályzatban olvashatsz. Megértettem