Fórum témák

» Több friss téma
Fórum » Szkóp óra
 
Témaindító: Moszkvai, idő: Márc 11, 2010
Témakörök:
Lapozás: OK   3 / 13
(#) justice válasza Moszkvai hozzászólására (») Feb 10, 2013 /
 
Köszi. Dobtam hozzá egy DS75-öt, most már azt is tudom mikor kell fűteni a műhelyben
(#) Pali79 hozzászólása Ápr 18, 2013 /
 
Sziasztok!

Én is nekilátok lassan egy ilyen projektnek. Kérdésem az lenne, hogy a trafót nem lehetne helyettesíteni valami más megoldással? pl dc-dc konverter vagy egyéb feszültségsokszorozó kapcsolással? Úgy látom ez az egyik rákfenéje a dolognak, mert nagyon drágák a csövekhez való trafók. A másik kérdésem az lenne, hogy az én csövemen (DG7-52A) van az a lyukszerűség, mint anno a képcsöves tv-ken a sorkimenő csatlakozásának helye. Oda kell valami?
(#) justice válasza Pali79 hozzászólására (») Ápr 19, 2013 1 /
 
Szia !

Készíthetsz DC/DC konvertert is, de azzal is ugyanott vagy mint a trafóval.
Ezen az oldalon is DC/DC-vel oldotta meg a tervező:

http://goessens.hebergratuit.com/wiki/doku.php?id=crt_clock:clock

Egyszerűbb egy trafót tekertetni, a megfelelő feszültségekre.
A CRT csöved adatlapját megnéztem, az általad leirt kivezetés nem szerepelt rajta, ennek a csőnek az anódkivezetése magába a foglalatban helyezkedik el.

http://www.akh.se/tubes/htm/dg7-52a.htm
(#) Pali79 válasza justice hozzászólására (») Ápr 19, 2013 /
 
Szia!

Köszi a választ! Ez sem igazán az amire én gondoltam. Amire én gondoltam: Bővebben: Link
Nem tudom mennyiért lehet megcsináltatni egy ilyen trafót, de egy ilyen dc-dc táp kb 500.-ból megvan. Néztem a használt csöves cuccokhoz készült trafókat olyan 10k körül kérnek értük.
A hozzászólás módosítva: Ápr 19, 2013
(#) justice válasza Pali79 hozzászólására (») Ápr 19, 2013 /
 
A linkelt DC-DC az adott formában nem megfelelő.
Az eltérités elektonikának 400V körüli fesz kell, a csőnek pedig 400-1200V anódfesz, tipustól függően.
Az ehhez alkalmas DC/DC elkészítése több, mint egy trafó ára.
Ha problémás a trafó beszerzése, üzemképtelen szkópot kell felhajtani alkatrésznek.
Ennél egyszerűbb megoldást nem tudok.
Nem utolsósorban ne az legyen a cél hogy minél olcsóbban meglegyen, mert az zsákutca.
Ha nincs rá kereted, neki se kezdj.
(#) Pali79 válasza justice hozzászólására (») Ápr 19, 2013 /
 
Azt vágom, hogy ebben a formában nem megfelelő csak, hogy látható legyen mire gondolok.
Nem arról van szó, hogy nincs rá keret, de inkább körbeérdeklődöm, minthogy kilapátoljam a pénzt az ablakon.
Tudsz egy forrást Budapesten vagy közelében ahol vállalnak ilyet? Régebben ahol kérdeztem az 1db-ra mindig húzták a szájukat.
(#) kocsgab002 válasza justice hozzászólására (») Ápr 19, 2013 /
 
Örülök, hogy feléledt ez a téma egy kicsit, mert én is szeretnék egy hasonlót építeni valamikor..
A trafóval kapcsolatban az lenne a kérdésem, hogy Te magad készítetted, vagy megtekerték valahol?
Az alábbi tápegységet készítetted el?
köszi.
(#) justice válasza kocsgab002 hozzászólására (») Ápr 19, 2013 /
 
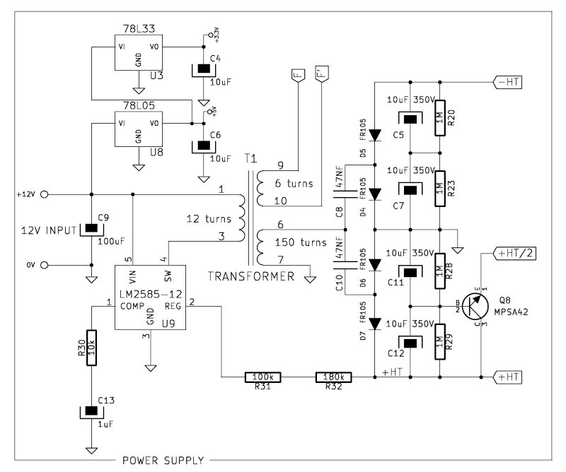
Trafós tápot készitettem.
Rajz mellékelve.
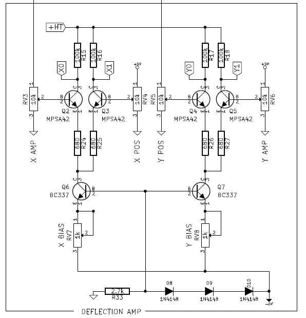
A nagyobb anódfeszültségű csövekhez a 400V-os ág lett felhasználva feszültség háromszorozóval.(1200V)
Az általad mellékelt is könnyen megépithető, nem kell sokat tekercselni, relatíve kevés a menetszám.Az IC kb:1400Ft hozzá, a TME-nél van.
(#) kocsgab002 válasza justice hozzászólására (») Ápr 19, 2013 /
 
Köszi a választ.

Akkor a tiéd hálózati trafó, amit én linkeltem pedig nem, gondolom kapcsi táp, valamilyen magas frekin megy.
az eltérítés az alábbi?

deviation.png
    
(#) justice válasza kocsgab002 hozzászólására (») Ápr 19, 2013 /
 
Idézet:
„Akkor a tiéd hálózati trafó, amit én linkeltem pedig nem, gondolom kapcsi táp, valamilyen magas frekin megy.”


Azt hiszem ez teljesen egyértelmű.
Felesleges hozzászólásonként rajzokat beszúrnod, mert csak összekeverednek a dolgok.
Amit eddig megépitettem az az OZ2CPU, és a Dutchronix, midkettőre mutat link ha visszaolvasol pár oldalt, bejegyzést.
Persze ezen kívül még jópár van, de az emlitett kettő a legjobban utánépithető, és dokumentált, szerintem.
(#) justice válasza Pali79 hozzászólására (») Ápr 19, 2013 /
 
Maximálisan egyetértek, ezért első körben azt kellene eldöntened hogy melyik/milyen áramkört szeretnéd megépiteni.
Ha ez sikerült, akkor lehet nekiállni az alkatrészek beszerzésének.
Ha megvannak, akkor pedig a megépitésnek.
Addig felesleges bármin vitatkozni.
Szombathelyi vagyok, így a pesti dolgok számomra teljesen ismeretlenek.
Kisebb trafókat saját magam készitek el, ha több, vagy bonyolultabb kell, akkor tekertetem szakival.
(#) Pali79 hozzászólása Máj 3, 2013 /
 
Valaki tudta segíteni, hogy világos legyen nekem is, hogy a csövem melyik lábára pontosan mit kell kötni? Böngészem az adatlapot, de csak egyre homályosabb a dolog.
(#) justice válasza Pali79 hozzászólására (») Máj 3, 2013 /
 
Szia !

Az adatlapon minden egyértemű:

http://www.akh.se/tubes/htm/dg7-52a.htm

Pin1+14 fűtés=6,3V ac
Pin2= katód
Pin9=anód
Pin3=g1
Pin5=g3
Pin7-8=y lemezpár
Pin 10-11=x lemezpár.
A feszültség/áram értékek,határértékek pedig az adatlapon.
(#) Pali79 válasza justice hozzászólására (») Máj 3, 2013 /
 
Szia!

Köszönöm szépen!
Lássuk jól értem-e?

Pin1+14 fűtés=6,3V ac 300mA
Pin2= katód 0V
Pin9=anód 800V (az áramerősség nekem nem világos)
Pin3=g1 ez mi?
Pin5=g3 ez mi?
Pin7-8=y lemezpár Azt értem, hogy ez az eltérítés de, hogy mekkora feszültség kell az nem tiszta
Pin 10-11=x lemezpár.
(#) justice válasza Pali79 hozzászólására (») Máj 3, 2013 /
 
Szia !

G1= brigtness grid (fényerő)
G3= Focus

Nem lenne rossz dolog, ha tudni lehetne milyen áramkört épitenél,(Rajz, link stb)
Mert igy csak a "semmiről" beszélünk, cél nélkül...
(#) Pali79 válasza justice hozzászólására (») Máj 3, 2013 /
 
Még bennem sem tisztult le teljesen csak ötleteim vannak, de először a csővel kapcsolatos dolgokat szeretném tiszta tenni, mert az az adottság, mindent ahhoz kell igazítsak.
Egyébként nem trafós tápot csinálok az már biztos. Az MC34083 ic-vel felépíthető viszonylag egyszerűen olyan áramkör ami képes meghajtani a szkópcsövet.

táp.pdf
    
(#) justice válasza Pali79 hozzászólására (») Máj 3, 2013 /
 
Értem, sok sikert a projekthez.
(#) laczika hozzászólása Jún 5, 2013 /
 
Üdv Mindenki! Én is megépítettem az "oz2cpu" design-t. Volt régről itthon egy mullard dg7/6 csövem. Ez egy elég kicsi cső pár száz volttal már elmegy. Az anódot egy csöves rádió trafójával oldottam meg, bónuszként erről a trafóról a fűtést is meg tudtam oldani. A negatív nagyfesz és a digit rész tápja már egy külön trafóról jön, aminek van két egymástól független szekunder oldala. A negatív nagyfeszt a nixie-órából ismert klasszikus fetes 555-ös ic-s kapcsolás adja.Könnyen bele lehet futni abba, hogy a kép bal felső sarka "kockás" akárhogy vannak variálva a potik. Az eltérítés x y bemeneteit nem direktbe, hanem egy 6k8-as ellenállással kell a DAC-ra kötni, ezután a tranzisztorok bázisát egy 1k8-as ellenállással rá kell kötni a +5v-ra vagy a testre attól függően hogy mikor lesz jó. Nekem így lett jó.

Pict3083.jpg
    
(#) Moszkvai válasza laczika hozzászólására (») Jún 5, 2013 /
 
Gratula! Doboza milyen lesz?
(#) laczika válasza Moszkvai hozzászólására (») Jún 5, 2013 /
 
Köszi szépen. Dobozolás előtt még újra panelt kell csinálnom, mert hiába tűntek meggyőzőnek a rajzok, azok abban a formában nem működtek hibátlanul. Én meg már elterveztem a panelt és aszerint építettem. Tele van lógó alkatrészekkel. Igazából úgy vettem észre hogy akiknek sikerült is elindítani mind ráfaragtak az eltérítéssel. Meg nekem még a kioltó rész se működik, ezért "pókhálós" a kép szóval azt még át kell néznem. Dobozra visszatérve konkrét ötletem egyenlőre még nincsen, de plexi szóba se jöhet. Valami fém dobozt fog kapni, az a nixie csöves órámnál nagyon jóra sikeredett.
(#) Pali79 válasza laczika hozzászólására (») Jún 5, 2013 /
 
Én is gratulálok hozzá!
Érdekes, hogy egy másik projektben sokkal szebb a kijelzés, igaz van is különbség a kettő között, pl az, hogy ezt AVR hajtja, de nem hiszem, hogy ettől, viszont az eltérítés is sokkal "komolyabb", legalábbis több alkatrészből áll és a kioltás is másképp van megoldva, leginkább az, hogy optocsatolóval le van választva az MCU a -300V-os résztől. De ami nekem a legjobban tetszik, hogy konverteres tápja van ami kiküszöböli a nehézkes trafó beszerzést.
(#) laczika válasza Pali79 hozzászólására (») Jún 6, 2013 /
 
Neked is köszi szépen. A kijelzés nem a legjobb de ezen már csak a kioltással lehet javítani, amit azóta meg is tettem. Olyan a panel mint a disznóól. OZ2CPU több csövet is kipróbált többek közt egy pontosan ugyanilyet is, ami nekem van. Igazából ez a leggyengébb a mezőnyben, mindössze egy "usable" minősítést kapott. De legalább táp szempontjából igénytelen, mert kipróbáltam mit mutat ha mind a két nagyfeszt az 555-ös fetes táppal kapja. Állítani kellett a fókuszon, és a potikon, de abszolút vállalható ezzel is. A fetekre érdemes tenni valami hűtőbordát a békesség kedvéért, de nem melegednek különösebben.
A hozzászólás módosítva: Jún 6, 2013
(#) Pali79 válasza laczika hozzászólására (») Jún 6, 2013 /
 
Majd egy képet rakj még fel légyszi a végleges kijelzésről!
(#) Pali79 válasza laczika hozzászólására (») Jún 6, 2013 /
 
Bocsi, lejárt a szerk. idő.
Nem hiszem, hogy a cső miatt olyan a kijelzés amilyen, inkább a kapcsolás vagy még inkább a program...
(#) laczika válasza Pali79 hozzászólására (») Jún 7, 2013 /
 
Itt a kép.

Pict3087.jpg
    
(#) Pali79 válasza laczika hozzászólására (») Jún 8, 2013 /
 
Még egy kérdés: a hex honnan van? Az oldalon a linkek alatt nincs már semmi...
(#) justice válasza Pali79 hozzászólására (») Jún 9, 2013 /
 
Idézet:
„Nem hiszem, hogy a cső miatt olyan a kijelzés amilyen, inkább a kapcsolás vagy még inkább a program...”

Ezt mire alapozod?Megosztanád velünk az építési tapasztalatod ez ügyben?
Egyébként a program hibátlan.
A hiba az eltéritőáramkör(differenciál erősitő)miatt van.
Egy fokkal javul a kijelzés minősége ha a két azonos lemezpárhoz tartozó tranzisztort
egymáshoz ragasszuk, igy a "hőcsatolás" miatt nem, vagy inkább együtt másznak a munkapontok.
Valamint a stabil tápok is sokat javitanak a dolgon....
(#) Pali79 válasza justice hozzászólására (») Jún 9, 2013 /
 
Hát építési tapasztalatom még nincs sajnos, egyenlőre csak agyalok a dolgon és mint mondottam volt a programot nem volt alkalmam megnézni sem mert a linkek alatt nincsenek a hex-ek.
Egyébként meg nem leszólni akartam bárkinek a munkáját is, hogy is jönnék én ahhoz. Ha ilyesmi érződött az írásomból akkor bocsi mindenkitől!
(#) laczika válasza Pali79 hozzászólására (») Jún 9, 2013 /
 
A hex-file-ok linkjei 404-es hibával elszállnak. Nemcsak a már sokat emlegetett oldalon hanem ezzel foglalkozó más oldalakon is. Nem tudom miért, talán túl sok embert érdekelt a dolog A lényeg hogy régebben működtek biztos, mert én is megkaptam azoktól akik már korábban megépítették. Ha megeresztesz valamelyiküknek egy mailt szerintem neked is el fogják küldeni. Bele tudsz nézni, de értelmezni nem fogod tudni, mert a hex az nem a forráskód. Egyszerűsítve olyan mint amikor egy ".exe" fájlt kapsz a gépedre. Na de nem is lényeg, mert jól megvan csinálva nem kell hozzányúlni.
A hozzászólás módosítva: Jún 9, 2013
(#) justice válasza Pali79 hozzászólására (») Jún 10, 2013 /
 
Akkor először próbáld meg megépíteni valamelyik, Neked tetsző áramkört.
Úgy ahogy publikálva vagyon. Ne azon agyalj, hogyan lehet átalakítani a kapcsolást a fiókban heverő alkatrészekhez, mert nem biztos hogy ez a jó út.(Ezen ráérsz akkor gondolkozni ha működik az eredeti kapcsolás)
Anyagi befektetés nélkül nem lesz eredmény, arról nem is beszélve, hogy ez nem egy olcsó projekt.
Ha ezt nem tudod elfogadni, felesleges nekiállnod.
Építs,és tapasztalj, legyenek kudarcok, megoldások. Én ezt az utat választottam...
Következő: »»   3 / 13
Bejelentkezés

Belépés

Hirdetés
XDT.hu
Az oldalon sütiket használunk a helyes működéshez. Bővebb információt az adatvédelmi szabályzatban olvashatsz. Megértettem