Fórum témák
» Több friss téma |
Működik a Whalaky féle pic-es szúnyogriasztóm. Csak egy a gond, ha hálózatról üzemeltetem, akkor egy picit búg. Ha 100n-os kondenzátort kötök a tápfeszre, akkor megszűnhet a búgás? vagy hogy kell ezt kiküszöbölni?
Ha a hálózatról búg, akkor ott tápfeszültség szűrési problémák vannak vagy valami gerjed!
A graetz híd után tegyél be egy 4700µF ELKO-t plussz egy 100nF kerámiát. Feltételezem hogy a legegyszerűbb módon készítettél tápegységet neki egy 7812-vel. Akkor a 7812 be és kimeneteit egy egy 100nF kerámia kondival a GND-re kell kötni. A stabkocka kimenetére pedig egy 470µF ELKO-t. Ha ez igy megvan, nem szabad zajt adnia! És hogy fogod tesztelni? Egy darab szúnyog sincs! (Legalábbis felénk!) A hozzászólás módosítva: Dec 1, 2013
A tesztet csak jövőre tudom megcsinálni. Addig is amíg hideg van, csak az építésével foglalkozok. Én hiszek benne, hogy elsőre sikerülni fog, mert eredeti KEMO-s piezo-val fogom működtetni. Igazából azoknál az embereknél, akiknél nem működött, fogalmam sincs, hogy mit rontottak el.
Ok. Nekem az olcsóbb KEPO piezó van benn, szerintem avval is tökéletesen megy! Jóval kevesebb a szúnyog ha be van kapcsolva...
Sok sikert !
Tudnál abban segíteni, hogy a 4 db jumpert hogyan kell bekötni? Mert egyszerűen nem értem, hogy mit osztanak mivel a bitek alapján. Meg azt se tudom, hogy a szúnyogokat hány Hz-en kell elűzni.
Ennyire a sajátom is működik.
![]() Ha majd tesztelni tudod, írd meg az eredményét - és azt, hogy pontosan melyik kapcsolást, honnan beszerzett piezót használsz... Ha mást nem, vizsgálatra össze kell majd raknom egy olyat is - ha valóban használ.
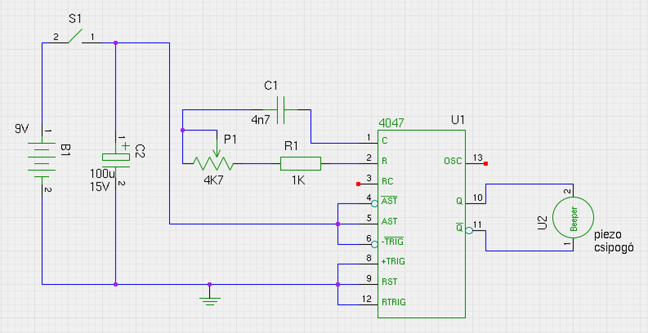
Ezt a kapcsolást használom: Bővebben: Link Eredeti HEX fájlal.
A PIEZO-t innen rendeltem: Bővebben: Link Csak azt nem tudom, hogy a jumpereket melyik állásba kell tenni, hogy a szúnyogokat elűzze. A link gomb nem bánt, használd bátran! -moderátor- A hozzászólás módosítva: Dec 2, 2013
Akkor kérlek szaladj újra neki a leírás elolvasásának, mert érthetően benne van minden!
De vissza is olvashatsz, tanulságos!
Köszi - írd majd meg, ha működik is.
![]() A jumper-állásokat a harmadik oldalon leírja. 20-60 kHz között lépked, az első hét frekvencia pedig kikapcsolható a jumperekkel - tehát ha valamiért hallható tartományba esne valamelyik alacsonyabb frekvencia egy komponense, kiiktatható. Emellett kisgyerekek, kutyák, macskák a 30 kHz alatti tartományt hallhatják, ezért érdemes lehet akár kikapcsolni - pl. babák miatt.
Ha akarod megesküszöm rá hogy vettem levegőt miközben próbálgattam a kütyüt.
Na végleg kész lettem a szúnyogriasztóval. Már csak be kell dobozolni. Szúnyog sajnos nincs, amin ki tudnám próbálni.KÉP
Az egyik kapcsolóval lehet átváltani 9V-os akku és külső áramforrás között. A külső áramforrást egy Nokia töltővel oldanám meg, ami a háttérben van. A zöld LED villog működés közben a piros LED pedig az akku lemerülését jelzi. A bal oldali aljzatba megy a táp, a jobb oldaliba az akku töltése, hogy ne keljen kivenni a dobozból. A töltés/működés között egy kapcsolóval lehet kapcsolgatni. A 9V-os akkuról csak annyit, hogy Ebay-ről rendeltem, 9V NiMh 500Mah-os. Szemben az üzletekben kapható társaival, ez valóban tudja a 9V-ot és nem csak 7,2V-al szúrja ki a szemünket. Ez a 7,2V akárhogy is nézem 20%-al kevesebb, mint az alkáli társaié. Nem értem, hogy miért nem tudják ezeket is 9V-osra csinálni. A hozzászólás módosítva: Dec 8, 2013
Ezt találtam. Valaki letudná fordítani nagy vonalakban a lényeget?
Ez egy tesztleírás. A lényeg az, hogy nagy kamu és nem szúnyogriasztó (amúgy sem az a leírása szerint, hanem csótány-, egér- és patkányriasztó), de annak se jó, mert gyakorlatilag semmit sem csinál. Csak egy kis plusz elektroszmogot, de azt is alig.
Én jobban tudok kézrátétellel női mellet növelni, mint ez bármit riasztani ![]() Valaki megint lehúz mindenki mást, csak most nem nálunk, hanem a Föld túlfelén...
Üdv : Sajna újra ittvannak a vérszivók.
Kérdezném hogy melyik jól bevált kapcs rajz ami tuti jó. Mert itt olvasgattam a hozzászólásokat,hát nem tudom kiválasztani ,eldönteni hogy melyik is jó volna elkésziteni. Melyiket ajánlátok . Köszike.
Régen volt, én meg e hetekben böngésztem végig az egészet. _BiG_, nem írod, hogy elzavarta-e a szúnyogokat a Te szúnyogriasztód? Ha igen, elkészítem; a PIC-es változat és a Te analóg változatod közül a Tied tetszik jobban.
( Megjegyzés: mi történt? Már régóta nincs hozzászólás a témához. ) A hozzászólás módosítva: Jún 20, 2014
Idézet: „mi történt? Már régóta nincs hozzászólás a témához.” Lehet, hogy a többség úgy járt mint én, nem működik a dolog, csak nem merik bevallani.
Örvendek, hogy tetszik, viszonylag egyszerű kapcsolás. Az a flip-flopos borzadály inspirált, hogy helyette egy valóban jól működő kapcsolás legyen, ha már próbálkozom. Ne a kapcsoláson múljon, hogy jól működik-e. E mellé csak megfelelő ijedős szúnyogok kellenek
![]() Kimerítőbb tesztre nem volt lehetőségem, azt tapasztaltam, hogy az ellenütemben járatott piezók nem túl hatásosak. Jelenleg nem vagyok vidéken, itt meg nincs szúnyog. De átforrasztom a két piezót párhuzamosra, a félhíd alsó fet-je fogja kisütögetni őket. Ha megyek világgá, magammal viszem és megnézem, mit csinál így. Mivel több fajta szúnyog létezik, nem mindegyik lehet ugyanúgy érzékeny ugyanarra a frekvenciákra. De ennek kutatása meghaladja a lehetőségeimet. Gyakorló biológus kéne ide, terepkutató.
Hogy jól működik-e a koncepció, az sok mindentől függ! Elég, ha valaki másképp csinálja meg, a sok lehetőség közül valamit megváltoztat és lehet, hogy agyoncsapja az eredményt.
Milyen teljesítmény, milyen frekvenciákon, milyen ütemben, milyen variációban - ha ugrós, aztán milyen piezóval, milyen elrendezésben (akusztika!).... Elég sok variáció. Mindet kipróbálni és tényleg bemért megoldásokat kínálni... ennyi erőforrásunk nincs. És akinek működik, nem biztos, hogy el tudja mondani, hogy a fent felsorolt sok változó közül melyik volt a kulcs. Mondjuk az akusztika (doboz méretei, anyaga, alkatrész-elrendezés) lényeges lehet és a piezó képességei. De labortesztre nincs lehetőségünk. Ne csüggedj, hátha valaki rájön valami lényegesre, amit közzé is tesz. Van itt lejjebb sikeres beszámoló is. Neki valamiért bevált. Lemásolni jól, na az a tripla szaltó! A hozzászólás módosítva: Jún 21, 2014
A szúnyogok a nyerők sajnos. Még nem láttam hatásos elektromos űzőt! Marad a kemikália.
Böngésztem az Interneten, és ezt találtam; a képet mellékelem.
Mit szóltok hozzá? Az eredeti leírás itt van: Bővebben: Link.
Építsd meg és számolj be róla működik e. Nálunk most rengeteg szúnyog van. 17 óra után lehetetlen kint tartózkodni.De nappal is támadnak. Kétszer volt állami szúnyoggyérítés, de nagyon lájtosra sikerült.
Vissza kell tekerni az órát!
Bocs nem hagyhattam ki. A hozzászólás módosítva: Aug 11, 2014
Épp válogatok egy közeli elektronikai szaküzlet webáruházában, és van kérdésem.
Az R1 ellenállás ( jellemzői: FILM 1% 1K 1/4W ) elég erős-e? Az eredeti, angol leírásban nem írja, hogy a piezo-csipogó frekvenciája mekkora legyen. A kapcsolásból következtethetünk-e a csipogó értékére? Pl.: a következő megfelelne-e? Mérete: 38 mm Erő: 80W/4 Ohm, 40W/8 Ohm Frekvencia-tartomány: 5000 - 22000 Hz Érzékenység: 95 dB Vagy ez a másik ( több ilyen magasfrekvenciájú nincs ebben a boltban )? Méretek: 88x88 mm Zenei erősség (4 Ohm) : 300W Zenei erősség (8 Ohm) : 150W Frekvencia-tartomány: 3000 - 25000 Hz Érzékenység: 92 dB Max. feszültség : 35 V ~ A hozzászólás módosítva: Aug 12, 2014
Ezek nem lehetnek piezók, ha 4-8 ohm van odaírva.
A piezo többszáz megohm ellenállású, mert egy hajlékony kondenzátor tulajdonképpen. De ha mellékelnél linkeket is, még okosabbak lehetnénk, bár csak kicsivel, mert a valódi megvilágosodás a hangszóró műszeres vizsgálatával érhető el. Neked olyan piezo kell, ami 40-50 kHz környékén is remekül működik. A felső határfrekvencia fölött is valameddig működnek ezek az említett darabok is, de meredeken esik a lesugárzott hangteljesítményük. Kérdés, hogy mondjuk 30 kHz-nél egyáltalán jön-e ki belőlük valami? Vagy csak nyelik a jelet... A kapcsolásból annyiban következtethetünk a csipogóra, hogy a lényeg az ultrahang. Ami 20 kHz fölött kezdődik. Ezek a hangszórók, amit írsz, akörül fejezik be a működésüket. A hozzászólás módosítva: Aug 12, 2014
kemo L010
A hozzászólás módosítva: Aug 12, 2014
Hm, ránézésre lehetnek akár tényleg piezók is...
Lehet, hogy az erősítő kimeneti ellenállását adták meg az ohm-okhoz, nem az eszközét. Bár így elég fura. Az alsó tölcséres komoly egy darab, az biztos. Ha veszel egyet, meg tudod mérni az ellenállását. Persze, a határfrekvencia akkor is kicsinek adódik. Ezek zenei, emberi fogyasztású hangokra vannak kitalálva. Itt egy Conrad-os piezo, 60 kHz-ig biztosan jó: Bővebben: Link Mellékelem az adatlapját is. Lehet látni, hogy a hangnyomása 20 kHz-ig is szép nagy, a max persze nem ott van (3,5 kHz-nél). De ez az adat elég meggyőző: Rezonancia frekvencia: 2,5 - 60 kHz. Kipróbáltam 10 kHz-cel, 5 V-os négyszögjellel, úgy visított, hogy csengett a fülem. Ilyesmit érdemes keresni, mint ez. |
Bejelentkezés
Hirdetés |







Bocs nem hagyhattam ki. 




