Fórum témák
» Több friss téma |
Fórum » T-amp végfokok
Témaindító: patrik1995, idő: Jún 1, 2011
Témakörök:
Nálunk a szervizben jól bevált a 230V-os ágba kötött 100w-os izzó az erőssitők inditásakor az esetleges mellényúlások miatt és zárlatok elkerülése végett. Az erőssitő kapcsolástechnikája pedig leginkább a zeck pt7-es re huzható rá.Küldök egy rajzot róla.
Köszönjük
Nagyon jó kis rajz ha a T-amp is ilyen felépítésü akkor az elég korrektek tünik, persze mindig itt jön el mennyire tisztességes a gyártástechnológia és persze hol és mit spórolnak el benne pl egy két tranyó, pufferek stb
A rajz csak elviekben hasonló,a t-ampban nincs optolimiter stb.Az érdekesség az hogy pufferként 4x4700uf kondit használ és teljesen jól működik a cucc.
Viszont többen is pont azt ajánlották ezekhez a végfokokhoz, hogy szebben szól ha kicsit nagyobb puffert kap pl 10000 meg biztonságosabb lessz ha plussz végtranyókat is kap még, állítólag van olyan amelyikben még a panelon is megvolt a hely hozzá
Teljesen igazad van a kondikat illetően,a tranyók helye meg azért van kihagyva mert nem csinálnak külön nyákot a többféle gyártmánynak csak a tápfeszt és a tr számát variálják. Mellékelek egy képet azon is látszik hogy 2db 4700uf kondit használnak pufferként a zeckben. Mondjuk látszik még azért helye többnek is.Kezdetben a Tankcsapda ezeket a végfokokat használta anno.
Hát sajnos jelen esetben nincs hely pufferkondinak de valahogy akkor is rá lehet variálni max uj nyákot kell betenni mert hely van, elférne.
A tranzisztorok pedig, valóban megnéztem 1db oldalanként ki van hagyva figyeltem is minden bizonnyal ahogy mondtátok a különböző erősségűeknek azonos a paneljuk csak az alkatrészek változnak.
Nekem is van egy E800-as abba 4x10000µF-van. Viszont inkább csak mélyre jó mert eléggé nagy mélyei vannak viszont középe meg magasa alig. Ez az 1050-es mennyi feszeről megy?
64v-os a tápja álltalános...
Az kevés 65 V meg még mekkora? ezekben már kétféle tápfesz van az üzemmódnak megfelelően. Érdekes mintha az én E800-asomban csak 4700-asok lennének, de most amugy is szét akarom szedni megnézni és he kell kicsit még hozzátenni
Középmagasak hajtására nem rosszak ezek a TA szériák ugy hallottam, most akarok majd venni egy 2400asat annak feltuningolnám a tápját még legalább 2 kondival, nem mintha a középmagas tartomány kihajtaná a táp lelkét. Mély frekinél durvább az igénybevétel.
Enyémbe 10000µF van négyszer. Viszont ez 3 éves végfok.. Ebbe nagyobb is a trafó mint az újakba.
Most nézegettem épp 10000µF kondikat 1800Ft darabja. Érdemes felhuzni picit főleg ha a torroid gyenge, sokat javíthat a dolgokon a 2400est tuti felhuzom majd.
Feltöltenéd légyszives az E800as kapcsolását szeretném átnézegetni
Köszi
Hihetetlen jól látom, hogy az E800ban 4x10000uf van?
Kellemes, már értem miért mondtátok a végemre h gyenge a tápja... Gondolom akkor már biztosra vehetem a probléma forrását is... Tápkondik...
Nem. Nem veheted biztosra. Mivel ha jól emlékszek azt írtad, hogy egy végfok csinálja a többi nem. Szóval akkor a többi is csinálná mert mindegyikbe ugyan akkora a kondi. Tápfeszültségeket nézted már amúgy? H osztály szóval 4x akármennyit keress.
Mindkét csatorna csinálja rosszul emlékeztél, csak azt irtam h hidalva is csinálja.
trafó 63 és 24V-os.
Még annyi kérdésem lenne, ha a tápszabályzás hangja valóban hisz olyan mintha az lenne... akkor az alacsony hangerőnél is kijöhet? csak mert már negyednél észlelhető, annyi kakaó csak van az elkókban még hogy negyed hangerőn ne csinálja...
Kis hangerőnél elvileg nem kellene előjönnie, mert amig a kimeneti jelamplitudó nem éri el az alacsonyabbik tápfesz értékét addig nem szabad kapcsolnia a kapcsolónak ha az jól müködik. Ha ott a hiba akkor persze ez nem igaz. Szkóp generátor, müterhelés
sajnos már nincs lehetőségem oszcival méregetni, suliban tudtam csak. De nem tudnátok megtippelni valami más hibás részt, vagy alkatrészt ami valóban ezt csinálhatja? mindkét oldal, mintha tápszabályzás hangja lenne de alacsony hangerőnél és csak mély frekvenciánál hallható.
Csak tippelek, mert nem javítottam még ilyen hibát, de a step drivernél található nagyáramú diódákat én megnézném meg magában a driverben lévő tranyókat és persze főleg a környezetükben lévő kisebb elkókat amik a tápfeszt szürik külön a step drivereknek. Sajnos megint csak müszer kérdése mert manapság én már mindig az elkók esr vizsgálatával kezdem. Nyilván illyen müszered meg megint nincs. Amugy építhető is egyszerüen ha rászánod az időt, később bőven megtérül, ha szoktál kicsit javítani is. Ma a leggyakrabban meghibásodó alkatrész az elkó!!
stp driver az melyik része? bocsi az értetlenségért de így ezt a kifejezést még nem hallottam ha igen is nem tudtam beazonosítani, meghajtó ic? ha ilyen milyen környezetben keressem?
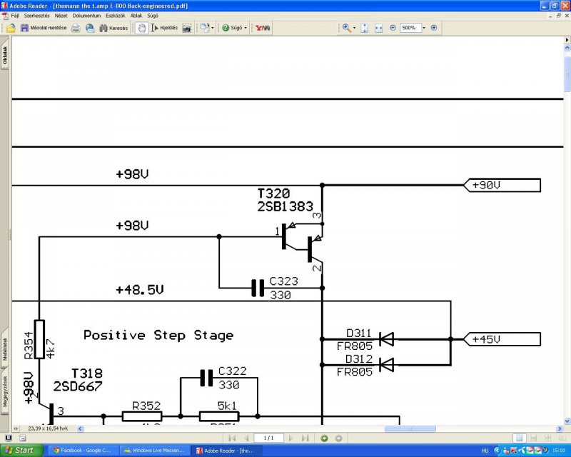
A step driver az a rész, ami figyeli a kimenő feszültség amplitudúját és ha az elég nagy akkor magasabb tápfeszt ad a végtranyóknak. A végtranyókkal van sorbakötve felül és alul és pl a E800-nál átkapcsolja a végtranyók feszültségét 45-ről 90 V-ra természetesen ilyen van a plusssz és minusz ágban is.
Itt (csatolva) hogy lesz 45ből 48,5 és 90ből 98? Elrontották a rajzot? Vagy ha így van akkor hogy?
ESR mérőt már régebben is szerettem volna, sok elkós problémám volt már alaplapban is.
2év a vill mérnökin majd szünet most pedig elektro technikusi sulit akarok csinálni szóval biztos szükségem is lesz rá. Tudsz ajánlani egy használható és egyszerü kapcsolást? Ha még nyákterv is lenne mégjobb.
Az hogy 45 vagy 48,5 az már részletkérdés, nyilván az egyik adat hibás, csak elirták, amugy persze a kapcsolóeszközön is van egy pici feszültségesés nyilván. Amuyg ez az a rész, csak ehhez még hozzátartozik az a két tranyós diff. erősítő is ebben az esetben, van ahol meg kicsit más a megoldása a kapcsolásnak mint a belinkelt zeck esetében is. Minden ujabb PA erősítő gyakorlatilag hasonló elven müködik mert igy csökken a disszipáció kevesebb a veszteség.
ESR mérő rajzot a netről szedtem én is de mert sürgős volt ezért vettem digitálisat. gyakorlatilag igen hamar behozta az árát. Ha nem találsz akkor megkeresem az egyik az pl egy 4-es müveleti erősítővel megy és analóg kis müszerrel aminek nem kell nagyon pontosnak lennie, ez a legolcsóbb megoldások egyike mondhatnám fióktakarítás
Srácok!
Ugorjunk már megint neki annak az erősítőnek! OK-OK, hogy "H" osztályú, de akkor valami nem stimmel! 4db 100V/4700uF? (A 2 oldalnak a 2x 4700µF már még jobban kevésnek tűnhetne...) Így ránézésre az a tápegység csak egy fajta feszültséget állít elő, teljesen különálló módon a két oldal részére, a biztosítékok is erről tanúskodnak! Patrik! Akkor jól rémlik,hogy kivetted az egyik "pár" biztosítékot, és akkor is ugyanúgy szólt a "maradék" oldal? A másik meg teljesen elhallgatott? Mert ha ez így van, akkor ez vagy nem "H" osztályú, vagy ugyanúgy PWM-el szabályozgat, mint a YAMAHA! Másik kérdés, csak ezt a 2x64V-ot találtad benne, se több se kevesebb? Pityu
Mondjuk a biztosítékokon simán lehetne tápfeszeket mérni rögtön közelebb kerülnénk a megoldáshoz. Amugy ha a kisebb is tartalmaz step drivert akkor a nagyobbikban ne lenne? Kevéssé valószinü de kb 2 mérés. Meg a hütőbordán meg lehetne nézni milyen tranyók vannak(a kicsik) mert rögtön lehetne tudni belőle az meghajtó-e vagy step driver tranyója. A 4 darab párhuzamosan kapcsolt tranzísztor meg elég soványka lenne a min 500w-hoz. Házi erősítőkben ajánlják 8 ohmra ezeket párosával 100w-ra.Pa erősítőben az nagyon sovi pláne 4 ohmra, ott már mi van az SOA tartománnyal?
Szia!
Azért számolgattam egy kicsit: Ahhoz a 4ohm 525W-hoz 45V eff kell, amihez a 64V csúcsnak ki kell jönnie a kimeneten. Plusz ami bent marad a driver tranyókon, és a sat. feszkók a végtranzisztorokon. Végül is egy 2x75V -os tápfeszről még el is lehet képzelni... Amúgy a "SOA" tartománnyal nincs ott gond! Elvégre 4db 200W-os tranya van párhuzamosan. Ha egy tranzisztoron csak 100W-ot fűtünk el, akkoris közösen 400W-ot símán kazánkodnak, de nem is kell! Ha nem is lenne "H" class, csak símán egy 2x75V-ról működő AB osztályú, akkoris ("félhangerőn vagy inkább negyed?", azaz Ut/2 van a kimeneten) amikor a legtöbbet fűti, 75V/gyök2 azaz ~53Veff /ami persze sosem jöhetne ki belőle a sok maradékfeszültség miatt.../, 53V/2=26,5V megy rá a 4ohm-os HSz-ra: (26,5x26,5)/4ohm, azaz 175W! Nem hiszem, hogy az a 4 tranzisztor ezt ne tudná elfűteni... |
Bejelentkezés
Hirdetés |




Nagyon jó kis rajz ha a T-amp is ilyen felépítésü akkor az elég korrektek tünik, persze mindig itt jön el mennyire tisztességes a gyártástechnológia és persze hol és mit spórolnak el benne pl egy két tranyó, pufferek stb


