Fórum témák
» Több friss téma |
Szia!
Az erős túlzás, hogy vágnám a témát, ami tudást ebben a témakörben összeszedtem azt néhány óra guglizással tettem, s idővel biztosan el is fogom felejteni. A lényeg, hogy PC-re (Windows alá) le kell tölteni e LiveSuit programot, ami ha szerencsés vagy egyben tartalmazza a meghajtóprogramot is a tablethez. Ha nem, akkor azt is meg kell keresni hozzá. Amikor a tabletet először a gépre dugod frissíthető állapotban (vagyis a hang le + bekapcs nyomásával), akkor fel kell telepíteni hozzá a meghajtóprogramot, utána el is lehet felejteni, hogy kellett valamikor. A LiveSuit elindításakor első lépésként ki kell választanod azt a romot, amit el akarsz rakni a készülékre, s csak utána enged továbblépni. A telefonodra szerintem ráférne egy gyári állapot visszaállítása (gyári rom rátöltése), kollégának a droidos telefonja is csak azután tért magához...
Üdv!A telón próbáltam gyárit is!sosem volt jó!Rátettem a Canogen7-et azóta jó!
Sziasztok!
Van egy tabletem, amin mostanában vacakol az akku töltés. Először azt vettem észre, hogy hamar merül, majd a töltöttségjelző is hirtelen esik le, illetve töltéskor is furán mért. Ezután lekaptam a hátulját, feltöltve rámértem az akku feszültségére, ami 3,7V körül volt. Na ez már nem jó. Akkut kikaptam, feltöltöttem töltővel rendesen, majd le is merítettem ezzel. Kapacitása rendben van 3400mAh körül van. Ezután visszaraktam, szuper volt, jól bírta, amíg le nem merült. Ezután a saját töltője ismét nem tudta feltölteni ismét 3,7V-ot alig éri el a fesz, de 100%-ot jelez a töltöttség és nem is tölti tovább. Szoftvert újraraktam, mivel ha jól tudom itt a kernel végzi a töltést is, de nem javult. Szétszedve szemre hibás alkatrészt nem találok, így nem tudom mi lehet a gondja. Kipróbáltam már a sokak által említett akku statisztikai fájl törlését is, de semmi eredménye. Most is töltőn van, 97%-os töltöttségen és 3,74V-os akkufeszültségnél jár éppen. Úgy érzem most sem fogja feltölteni. A másik, hogy a töltőcsatinál van egy piros led, ami jelezné, amikor tölt. Nos ez nem mindig jelez, van amikor vibrál, mint amikor kontakthibás egy csatlakozás. Ha nem jelez, a gép akkor is töltést érzékel és megy fel a töltöttség, de az akkufesz nem változik. Az első kb 2 hónapban semmi gond nem volt, örültem is, hogy bír 2 napot simán töltés nélkül, most pedig egy fél napot sem úgy, hogy hozzá sem nyúlok, csak be van kapcsolva. Valaki találkozott már hasonló esettel, esetleg valami tipp, hogy hol lehet a hiba? Elvileg az akkufesz érzékelés is jó, mert egy monitorozó programot feltettem és az jó értéket mutat.
Úgy néz ki megoldódik a rejtély. A gépnek valahogy nem tetszik az 5V-os töltőfesz. Amikor felébred készenlétből akkor kezd el villogni a töltésled, amikor visszamegy alvó módba, akkor ismét világít rendesen. Labortápra kötöttem, néztem az áramot is, 1,1A körül vett fel. Ezután picit emeltem a feszültségen, 5,5V-ra, így stabilan világít a töltésled bármilyen üzemállapotban és az akku is jobban töltődik, már 3,95V-on van. Ha feszt lentebb veszem 5,2V alá, akkor kezdődik ismét a hibajelenség. Muszáj lesz kitalálnom valamit, hogy 5,5V-al töltsön a töltőm.
Szia!Letöltöttem a livesuit-ot,kibontottam a pc-n beletölöttem a romot,a romot rátettem a táblagépre,rádugtam az usb-t 2gomb benyomás,és semmit sem csinál.szerintem ez gyárilag van így csinálva,hogy nelehessen variálni.
Sziasztok!
Szeretnék tanácsot kérni, hogy lehet-e valahonnan tablethez kjelzőt illetve touchot rendelni. Az a baj, hogy a szervíz díja megközelíti a tablet új árát.
Szia!
Valamit nagyon elszúrsz úgy tűnik... Ha nem lehetne variálni, akkor nekem se sikerült volna életre pofozni azt, amelyik nálam volt. Idézet: „a romot rátettem a táblagépre” Ezt nem tudom hogy érted, a LiveSuit programban meg kell nyitni a romot, majd összedugni a gépet USB kábellel és kikapcsolt állapotból úgy bekapcsolni, hogy nyomva tartod a két gombot.
Szia!
Lehet. Pl. eBay, dhgate, dx, ... Rengeteg forrás van, csak keresned kell.
Üdv!Kikapcsolt álapotban hiába nyomom,nemcsinál semmit,PC azt írja Hogy Nemismeri fel a bemenetet!Vagy mit!Lehe a LiveSuit is rossz?V1.11!szám!
Fel kell telepíteni hozzá a megfelelő drivert (ez attól függően honnan szedted le a LiveSuit progit, benne van a mappájában). És igen, csakis kikapcsolt állapotból indul a dolog, máshogy nem tudsz eljutni ehhez a módhoz, ahol várja a friss szoftvert.
Szia. Csendben kérdezem: ugye az akku fel van töltve? Mert ha nem lép be a bootloader módba, ott már nagyobb baj lesz...
Szia!Felvan töltve!Sajnos sehogy nemjön be a Bootloader!Akárhogy csinálom!ha nyomom a két gombot,nagyon sokára tudom bekapcsolni!Minthamár nemélne!Az a lényeg a két gombnyomáskor nemcsinál semmi,ha csinálna akkor tudnám a romot cserélni,de az a bajom nemjön be a Bootloader!Sok telefont átromozok azokon bejön az almenű de ez szopat!szerintem hagyom igy oszt jóvan!És honnan töltsem le ennek a Driverét?sehol sincs!
Szia!
Nem írtam, hogy SEMMIT nem fogsz látni a tablet képernyőjén közben!? Amikor a tabletet USB-n összekötöd a géppel kikapcsolt állapotban, akkor a hangle+bekapcs nyomvatartásával egy idő után hallanod kell a megszokott érzékeltemegyújeszközt hangot. Ekkor bemész szépen az eszközkezelőbe és megnézed, hogy ott van egy ismeretlen eszköz, amit nem tudott feltelepíteni. Na ehhez kell hozzápasszintani a LiveSuit mappájában lévő drivert s onnantól menni fog. És igen, ez a kütyü szivatóra veszi az embert, mert NULLA reakció jön válaszul a kísérletezéskor, s csak miután közölte, hogy nagyszerű végeztem és újraindítod derül ki, hogy tényleg jó lett-e. (Még a legelső hozzászólásomban írtam, hogy ebben NINCS olyan bootmenü, ami szokott lenni más készülékekben.) A sehol sincs pedig itt van: tabletrepublic S egy leírás a folyamatról: szintén tabletrepublic A hozzászólás módosítva: Nov 3, 2013
szia!No még letöltögetem ezeket és mégegyszer megpróbálom,én nemvagyok számteszes,mert nemszeretem az ilyeneket,bár megjavítom ha bedöglik,,én inkább árukért járok ki és hozom ,javítom ,és megy a piacra!Csak hamár megvan ez a tablet,legyen kedvemre való.PL belemegyek a böngészőben,fél óráig gondolkodik,mire bejön valami,és Citromail nemjó rá,stb!Nemtudom mé ezt a romot tették rá,a régebbiek jobbak!No majd még írok!
Ja most olvasom!Tablet kijelzőjén semmit nemfogok látni?Emmánemvicc!!
Sziasztok.
Szeretném a tabletem kicsit jobbà tenni. 512Mb memória van benne, ami gyorsan elfogy. Olvastam valahol, hogy SD kártyára létre tudok hozni swap fájlt, amit memóriaként használ a gép. Tudom, hogy lassabb lesz, mint a normal ram, de most, ha betelik, újraindul a rendszer. Ez elég kellemetlen. Használt már valaki ilyet ? Köszönöm a választ!
Sziasztok! Szeptemberben kaptam egy My Audio 7"-os tabletet. Tudom, hogy nem egy nagytudású ketyere de nekem pont megfelelt. Napi szinten használtam. Tökéletesen működött is a mai napig. Ma lemerült és töltés után már nem indul el. Az ANDROID felirat megjelenik a kijelzőn és ennyi nem lép tovább. Van valami ötletetek, hogy mi lehet a baja? Lehet esetleg valahogy resetelni vagy ilyesmi?
A hozzászólás módosítva: Dec 30, 2013
GY.I.K ben megtaláltam a megoldást. Megpróbálok egy frissítést. Bővebben: Link
A hozzászólás módosítva: Dec 30, 2013
Bekapcsológomb és hangerőszab. gomb hosszan nyomva belép a boot menübe.
Ott reset a data menüpont és indítsd újra a tabletet. Mindent újra be kell állítani.
Próbáltam a gomb kombinációt. Arra nem reagál semmit. A LiveSuit program (1.07) pedig USB driver hibával megáll. 3 gépen is próbáltam. Ugyan az a jelenség.
A hozzászólás módosítva: Dec 30, 2013
Kedves fórumozók.
Rockchip batch tool--->"RKxxxx" chiphez Livesuit--->"Allwinner" chiphez jó És bizonyos típusokhoz már Phoneixsuit kell. MyAudio 7-ből van pár típus, a kartondobozzán nézd meg (hátoldal alja) (708AB, 708SR, 704O, 704T, 708M/W, 708DCC, 708DCC+) remélem mindet sikerült felsorolnom. Lényeg, amíg van rá gari ne nyúljatok bele, mert ez gyorsan kiderül mikor hibásan bekülditek. Ha kiderül onnantól már buktad a garit, csak készpénzért fogják nektek javítani. MyAudio(Orion, Gloclever, MTECH) tableteket szervizelek és nagyon nem szeretem mikor hülyének néznek...(egyszer csak megállt vagy nem tudom mi történt vele, magától betört...) Android logó legfőbb oka, hogy megakad a betöltés folyamata közban (pl pendrive rádugásakor, internetes böngészőből megtelik a RAM... vagy valaki piszkálta esetleg hibás a RAM benne--ez nagyon ritka) Ha csak a MyAudio felirat jön be és az Android már nem az 100% hogy piszkált. Szóval ha nem akartok fizetni a javításáért inkább vigyétek vissza a boltba vagy vigyétek be a szervizbe(gari papíron rajta van minden adat) és ott megcsinálják nektek.
Sziasztok!
Egy ismerősöm megkért, hogy javítsam meg a repedt kijelzőjű ASUS vivotab smart ME400 tipusú tabletjét. A helyzet az, hogy amit az általa küldött képekből biztosra veszek, hogy sérült az érintőpanel. Olvastam fórumokon, kerestem neten, de nemtaláltam cseredarabot. Nem lehet ilyet kapni? Displayt találtam ebay-en, bár nem vagyok biztos benne, hogy minőségi termék. Szerintem szegény átjutott az örök elektromos mezőkre, mivel még alaplap hibával sem nagyon árulnak ilyen tipust. Elméletileg garanciában van, viszont ez a "hiba" kívül esik a kereten. Gondolom a javítás ára minimum a vételár fele lesz, ha vállalják. Elsőre azt tanácsoltam, hogy lépjen kapcsolatba az ASUS-szal. Egyik szervizben már érdeklődött és 50 ezer HUF ra becsülték a műtétet. Szerintetek?
Szia!
Vennék én is magamnak egy táblagépet. Leginkább olvasásra, internetezésre szeretném. Talán egy 8 as kijelző elég lenne nekem. Egyik barátomnak egy olcsóbb Prestigio van, 512MB rammal. Azt mondja, hogy internetezésre ez kevés. Nekem nincs ezzel tapasztalatom, ezért inkább minimum 1GB osat vennék. Eddig csak a well-known márkákban gondolkodtam, de azért vannak jó árban alternatív márkák is. Mondanál nekem pár dolgot az általad szervizelt márkákról? Érdekelne főleg a megbízhatóság, teljesítmény és mondjuk a display milyensége vs. ismertebb márkákhoz képest. Ja és még érdekelne, hogy alkatrészek mennyire beszerezhetők. Remélem a moderátorok nem szólnak meg amiért szerviz témába írtam.
Üdv!
Egy tabletet szeretnék beépíteni az autórádió helyére. Egy autóhifi szerelő azt mondta, hogy a tabletek túl kicsi feszültséggel dolgoznak a 3,5-ös jack csatin, hogy közvetlenül autós erősítőre köthessem. Megoldási javaslatot viszont nem tudott mondani, mert ilyennel még nem próbálkozott. Szívesen fogadok bármilyen működő ötletet, lehet készen vásárolható, és házilag építhető megoldás is, a lényeg, hogy az elsődleges a hangminőség! Keresgéltem neten előerősítőket, usb-s külső hangkártyákat, illetve gondoltam arra is, hogy a mini jack helyett a hdmi-t hasznosítanám valahogy, de nem tudom, melyik megoldás lenne a legjobb a hangzás szempontjából, illetve hogy mi az, ami egyáltalán működne androidon. Tehát röviden összefoglalva, a lehető legjobb minőségben kellene tabletről kivinni a hangot egy RCA bemenetes autós erősítőre!
Talán először csinálj egy filléres jack-RCA kábelt és próbáld ki!
A HDMI egy digitális jel, nem fog menni sima erősítővel. Az USB hangkártya kimenete nagyjából ugyanolyan lehet, mint egy laptopé, vagy egy tableté...
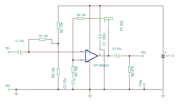
Szerintem az autohifi szerelőbe nem kéne csukott szemmel hinni. Próbáld meg a sima jack-->RCA kábelt. Ha túl gyenge , akkor dobj össze egy (vagyis két példányban) most általam mutatott műveleti erősítős kapcsolást. NE5532-es műveleti erősítőt használj!
A potenciométer értéke nem kritikus, kisebbet vagy nagyobbat is tehetsz oda (elég a trimmer!). Így az erősítés +6dB és +12dB között lesz majd változtatható. TP1 az erősítő bemenete, TP3 a kiement. TP2 és TP4 pedig a be és kimenetek hidegpontjai. (Ez esik egybe a tápfeszültség "nullájával".) Ha ez esetben túl sok zaj (gyújtás zaja stb) kerülne hátra az erősítőhöz, akkor két lépcsővel tovább lehet menni a dologban, de szintén műveleti erősítős alapokra hagyatkozva. A hozzászólás módosítva: Feb 23, 2014
Egyelőre terv fázisban van az egész, azért kérdeztem meg itt is, hogy minél több véleményt meghallgassak, mielőtt neki állok! A legegyszerűbb az lenne, ha közvetlenül működne, "minél kevesebb eszköz van közbe iktatva, annál kisebb a torzítás" alapon! Egy jack-->RCA kábel filléres dolog, szóval első körben mindenképp kipróbálom, de azért beszerzem az ötleteket, hogy ha esetleg kevés lenne, ne akkor kelljen utána járni!
Idézet: „"minél kevesebb eszköz van közbe iktatva, annál kisebb a torzítás"” Miközben valamilyen MP3, vagy youtube buta AAC hang fog szólni egy tablet (nem audiofil eszköz) fejhallgató kimenetén... (Meg esetleg egy 35eFt-os autóhifis szetten, mélynyomó+erősítő+koax szett előre) A hozzászólás módosítva: Feb 24, 2014
Egy "kicsit" többet szántam a hangrendszerre.
Nyilvánvalóan a tablet nem a legszebb megoldás, de a funkcionalitás miatt mindenképp azt választom. Ezek után már csak annyi a lényeg, hogy a lehetőségekből a legtöbbet kihozzam. Ha annyit elérek, hogy a tablet+mp3 hangminősége lesz a szűk keresztmetszet, és nem a kábelezés, vagy az erősítés, az nekem már jó! *** olyan vészesen azért nem rosszabb a tablet hangja, mint egy autórádióé! A hozzászólás módosítva: Feb 25, 2014
Nos, még mindig tablet beépítés!
Van az autóban a tabletnek 220X145 mm hely! Ha 10"-osat szeretnék betenni, burkolattal semmiképpen nem fér be, szóval arra gondoltam, hogy szétszedem, és burkolat nélkül kerül be a kijelző, és az elektronika! Egy 10"-os tablet kijelzőjének az aktív része (ami megjelenít, perem nélkül) 16:9-es képaránnyal 215X135 mm! Viszont ott van még a perem, amiről nem találtam semmilyen információt, hogy mennyi! A kérdésem az lenne, tudja-e valaki, hogy egy 10"-os tablet kijelzőjének mekkora a mérete peremmel együtt! Befér ekkora helyre, vagy egyel kisebb méretben gondolkodjak? |
Bejelentkezés
Hirdetés |










(Meg esetleg egy 35eFt-os autóhifis szetten, mélynyomó+erősítő+koax szett előre) 




