Fórum témák
» Több friss téma |
Fórum » TDA1557Q
Hy
köszi szépen. Erre most szükségem volt. 1ébként haverom megbombázott 2 kit-tel, ugyhogy van mit csinálni már kezdem érteni az építést.
Helló mindenkinek!
Egy kis segítséget szeretnék kérni,mert ez lenne az első erősítőm, amit építenék! A kérdés a következő: Kell-e előerősítő a vékfok elé, vagy pl. egy mp3 lejátszó is meg tudja hajtani? Válaszotokat előre is köszönöm!
Ezt meghajtja persze egy mp3 lejátszó is mert van benne előerősítő.
Hello
Szeretném megkérdezni h nincs-e valakinek nyákrajza pdf-be??(ehhez az IC-hez) üdv.Zoli
Szia, módosítottam a terven a te rajzod alapján, így már megfelelő? Viszont a három új alkatrész értékét nem tudom, a te rajzodon sem voltak értékek...
Az egyik HSZ-ben ott vannak az értékek is.
Meg is van, csak a szokásos vakságom..
![]() Köszi a türelmed, most már megvan "álmaim" erősítő IC-je. Gondolom 8 ohmos hangfalakkal csak 2x11W-ot tud majd..
Szia
Alakul az áramkör, de lenne egy kérdésem. Feltétlenül szükség van a standby 11-es lábának bekötésére? Mert nem kell nekem ez a funkció, tehát ha lehet, bekötetlenül hagynám..
Azt a lábat mindenképpen be kell kötni, különben nem fog megszólalni az erősítő.
Abban a HSZ-ben, amiben az alkatrészlistát írtam, meg is említettem, hogy a kapcsoló elhagyható, de az ezen a lábon lévő ellenállás másik végét akkor is +12V-ra kell kötni!
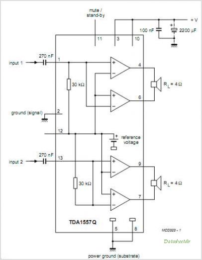
Hello segísetek kérlek összevásároltam alapanyagot egy erősítőhöz, az ic természetesen tda1557q vettem hozzá egy 12v dc 550ma- tápcskát. összeraktam a nyákot a kép alapján. adtam neki áramot, nemnagyon akar semmihangot kiadni, új vagyok az erősítőkben, pár lm386-os kiserősítőt építettem, kicsit új ez a mute/stand-by dolog. a bemeneteknél csak 220-as konditkaptam ha ez számít esetleg a diagnosztikában
a többi mind stimmel. a kapcs rajz lent.
Hali!
Egyrészt az a táp nagyon kevés lesz hozzá, számolj kb. 4A-os táppal. Másrészt a 11-es lábat egy ellenálláson keresztül a tápra kell kötni. (10kohm)
köszi a tippet, közben itt sikerült életre bírnom
egy atx-es táprol erőre kapott, meg neten még néztem h 1kiloohmot írnak a némításhoz, szépen megszólal, de lápot ezekszerint ígyis úgyis cserélnemkell
Jah meg még annyi, hogy a kistáppal amit vettem azzal szól, de nagyon erőssen búg, az azért van így laiukusan kérdezve h kevés lenne neki az áramerősség?
Meg legfőképpen mert nem elég stabil és szűrt...
Sziasztok. Nekem is tda1557q-m van és vannak vele problémák. A trafó 10 perc útán forró. 55VA trafóval hajtom 30000uf val pufferelem. mi lehet a gond??
Hali!
Biztos, hogy 55VA? Amúgy jól szól? Nem torz? Esetleg kép?
Nem tozit nem búg nem recseg. szépen szól. Holnap tudok csak képet csinálni...55VA ez biztos.
Ha minden rendben, csak a trafó forró, akkor biztos kevés neki...
De tekintve, hogy ez egy 2*22W-os végfok, amit ráadásul már 10%-os torzítás mellett tud leadni, egy 55VA-os trafónak elégnek kellene lennie... Na hátha majd a kép többet mond... vagy kevesebbet...
Hát nem t ** .félkész állapotban van 4 oldalas lenne. de még csak ez a végfok van kész. de a végfok nem melegszik csak ha odatekerem neki. de akkor is langyos...
Megoldódott a probléma. Kicseréltem a az ic-t s nem forr a trafó. De azért dobok fel pár kéet.
Ez érdekes... de azért várom a fejleményeket...
Üdv
Az itt említett erősítőben a kondiknak milyen feszültség kell ??
Minimum 16V, ha 12V-ról használod, de nagyobb lehet.
Megtudna valaki mondani hogy a 12 l abat mire kell kotni mert nem jottem ra, lore is kosz.
Nem csoda, hogy nem jöttél rá, mert sehová sem kell kötni.
Üdv!
Azt szeretném kérdezni, hogy ezzel az ic-vel épített erősítőt sorba lehetne kötni hogy 1x44w-ot adjon le? És ha lehet akkor hogyan? Előre is köszönöm! |
Bejelentkezés
Hirdetés |











