Fórum témák
» Több friss téma |
Már készül az előerősítő.. Eddig keverővel próbáltam. Semmi háttérzaj nem volt. nagyon megszerettem a TDA-t.
Remélem jó lesz a hangszínszabályzó.
A kimenetről a visszacsatolást vidd az alkatrészoldalon.
Már megvan, csak elfelejtettem feltenni. Talán most már rendben lesz.
Így már tipp-topp. A híd invertáló tagjának clip jelzéséért azért ne törd magad, akkor lett volna jelentősége, ha az 5. láb előtt üres a nyák.
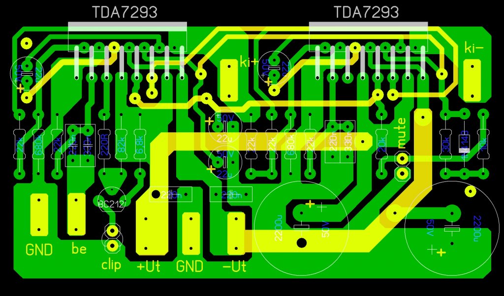
A nyákra már nem kerül rá az biztos. Remélem mielőbb össze tudom rakni, már érdekel miben lesz más a 7294-hez képest. Köszönöm a segítséget!
Szia. Ha megkérlek küldenél nekem egy működő .lay típusú nyáktervet ? vagy linkelsz ?
Szia! Sajnos nincs nyáktervem, készen vettem a nyákot. Kérj segítséget a témájában.
Ennyit tudok segíteni: link 1 , link 2.
Nos úgy adotott a feszültség hogy 39,x V lett kerekítsünk 40V-ra. Ez az üresjárati.. Ez nem sok még? Mert ugye ha nem esik 32V alá nyert ügyem van. Elég szép darab trafóka így kérlem hogy leesne a fesz
28cm2 a vas a szekunder 2x29V és 1,6mm átmérő a szekunder és 0,8mm átmérő a primer. Felvételi áramot nem mértem de mikor izzót sorba kötöttem semmit se csinált az izzó Ezek szerint nem vehet fel sokat...
Jó lesz az. Építs hatásos hűtést, és ajánlatos hűtőtönköt alkalmazni, mert melegben nem lesz hiány
A hűtésével nincs baj. A két IC egy alu tetsre van csavarozva persze szigeteltem és ez meg egy 100x100as bordára amit non stop egy 80as venti hűt. Itthon kézmeleg se lesz a dolog
Emellett egy venti keveri a levegőt a trafóra és az egész házban és egy fújja bentről a hűtőtönköt.Tudom nagy gubant van benne de bent nem látja senki
Azt hittem egy transzformátor állomás fotóját csatoltad, de megtaláltam a rejtőzködő végfokot
Hát igen elveszik benne
A végfok trafója mint látni is szép nagydarab A kis trafó meg a hangszín tápja...Jobbra a ventik tápja(DVD táp)
Hmhm. Kellene egy kis seegítség. A teschina ismert. Ma bekapcslom indul is frankón bedugom a jelet a laptopba és elkezd zúgni. Kis hangerőn hallani nagyobb hanerőn erősen zúg ha tovább tekerem elkezdt a mély hangszóró kiugrani a helyéről... Jel nélkül van ez vagyis csatlakoztatva alaptopba de semmi hang. TV scart jeléről is ugyan azt csinálja. Ha nem dugom semmibe a jelkábelt nem zúg.
Eddig nem zúgott Mi lehet?
Bemeneti csatlakozó nem kap testet.
Beza
Kicseréltem a csatit és újra dübörög a szomszédok legnagyobb örömére![]()
éLJENEK A SZOMSZÉDOK. nEKEM IS KÉSZÜL A sUBBASS RENDSZEREM. dIREKT MIATTUK!
Nekem kettő 250W-os 3utas megy róla meg van egy hifim ami 2x100W-os még. Ez a kettő erős barátságba van együtt dolgoznak
Szia Reloop!
Ha minden jól megy hétvégén összeáll az LM1036+NE5532+7805 hangszínszabályzó. Akkor ismét teszek fel képeket és beszámolót a tapasztalatokról. Látom szép nagy a toroid trafód. Mekkora teljesítményű?
Szia! 400VA-es. Erős a csábítás, hogy a véget hídra cseréljem
Sziasztok , újra van valakinek egy működő panel terve ehez a TDA-oz? .lay formátumban ?
Szia! Úgy értettem, hogy LM1036-hoz keresel nyáktervet, azzal kapcsolatos hozzászólásomra válaszoltál. Ha az általam feltett rajzok, vagy nyáktervek közül megtetszett valamelyik, akkor szívesen elküldöm annak legfrissebb változatát. Lay-t csak azért nem szoktam feltenni a fórumba, mert folyamatosan tökéletesítem őket, saját tapasztalataim és a fórumtársak visszajelzései alapján.
Sziasztok !
Segítséget szeretnék tőletek kérni. Épp egy SUB erősítőt építek TDA 7294 híddal, és az a gondom hogy nincs itthon 560n-os kondi. Le lehet menni 470n-ra anélkül hogy vágná a mélyeket? (esetleg kondik párhuzamos kötésével, de ez nem hiszem hogy szerencsés audio témánál) Előre is köszönöm. B
Szia. Lm-es dolog is jó lett volna, de a TDA7294.lay az lenne a fontosabb
ha velem kivételt tennél és felraknád megköszönném
Nincs más hátra válassz egyet. Ez mehet?
Nézd meg az egytápos változataimat is a képek között. A hozzájuk tartozó hozzászólás közelében megtalálod a leírásukat is.
Szia!
Az már szerintem a hidalt változatot is megmozgatja. A hidaltat akkor építem meg ha ezzel teljesen kész vagyok.
szia. Igen tetszetös
akkor ugye ez tökéletesen megy? Vagyis gondolom akkor a rendes .lay formátumot megkaphatom ?
Figyu. Tedd be a kész nyák képét a Sprint Layoutba és tervezz rá. Kb. 10 perc alatt kész a saját layout. Én is ezt csinálom, amikor más méretű alkatrészt kapok, találok, veszek....
|
Bejelentkezés
Hirdetés |













