Fórum témák
» Több friss téma |
Én alapból NE5534 nélkül építettem. Próbáld ki nélküle és persze árnyékolt kábellel. Külön táppal van hajtva az előfok és külön tápon van a végfok?
Na úgy még nem próbáltam, de megnézem. Külön táp van mindkét végfoknak és külön az előfok is. Kimegyek megpróbálom szintemelő nélkül. A bemeneti jelkábel árnyékolt természetesen.
Szia!
A túl magas tápfeszültség nemcsak az IC-t teheti tönkre, de teljesen felesleges is. Az áramhatárolója úgyis megállítja a kivezérlést. Ha az IC kimenete 4 ohm (hídnál a 8 ohm ezzel egyenértékű) terhelést lát, akkor testhez képest kb. 28V csúcsra lehet kivezérelni. Ehhez számolhatsz 4V maradékfeszültséget. Amennyiben a tápod nem esik terhelés hatására 32V alá, az erősítőből kivetted ami kivehető. Az ettől nagyobb táppal csak meleget fogsz előállítani, hacsak nem növeled a terhelőimpedanciát. Részlet az adatlapból. Van két hídkapcsolású végfokom. Az egyik +/-25V a másik +/-40V tápot kap. A kisebb tápfeszültségű alig marad el érzékelhető teljesítményben, viszont feltűnően kevesebb a disszipációja és egy klasszissal jobb a hang minősége. A TDA7294-ből ésszerűen kivehető teljesítmény IC-nként 70W körül mozog. Professzionális alkalmazásban is így specifikálják: Giant.
Szia! Az LM1036 után túl nagy a hídkapcsolással előállított erősítés, ezért hallod az alapzaját. Ezt úgy is mondják rossz a gain-struktúra. A javítás egyszerű módja: a hangszínszabályozó IC után a jelet leosztani. Kissé bonyolultabb, de hatásosabb a végerősítő erősítését kb. felére visszavenni. A hiányzó jelnagyságot az NE5532-vel lehet pótolni.
Az LM1036-ot annál kevésbé hallod zajosnak, minél nagyobb szintű jelet vezetsz rajta keresztül, ami még nem torzít.
Helló! Arra jutottam, hogy megpróbálom a meglévő részekből összeállítani a "legcsendesebb" megoldást és úgy hagyom. Ha lesz következő erősítő, akkor azzal szeretném elérni a legzajszegényebb kapcsolást, mivel nem szimpla zenehallgatásra készül. Van értelme párhuzamos hidat építeni? Mekkora impedanciával terhelhető a párhuzamos híd? +/- 40V-al szeretném táplálni. Korábban feltettél egy előerősítőt ide, az megfelelő egy hídnak?
Pár nap múlva áram alá helyezem, az említett előerősítővel. A párhuzamos kapcsolást a sima TDA7294 nem támogatja, csak az S-ses, vagy a TDA7293.
+/-40V táp esetén 300W/8ohm körüli teljesítményre számíthatsz. Ugyan ezen teljesítményt 4 ohm-ra +/-30V-tal szeretném elérni.
Ha jól tudom a 7293-nak a tulajdonságai más tekintetben is kedvezőbbek, kivéve az árát. Elképzelhető, hogy a sima hídnál maradok, esetleg 7293-mal. Feltételezem, hogy ha ehhez a készülő kapcsolással megfelelő lesz az előfok, akkor a sima hídnak is megfelelő lesz. Jelenleg elég bizonytalan vagyok, hogy melyiket lenne a legjobb megépíteni, de remélem elégedett leszek vele.
Hello! Én kíváncsian várom az eredményt a párhuzamos híddal kapcsolatban. Több nyák tervednél is észrevettem, hogy nem használod a GND funkciót. Ennek van valami egyén oka is, vagy csak így szoktad meg? Mert ha jól látom, akkor Sprint Layouttal készíted, az szerintem szépen kezeli.
Jobbak a tapasztalataim azokkal a nyomtatott áramkörökkel, melyeken a föld csak a megtervezett útvonalakon vezet. A GND kitöltés növeli az átvezetés kialakulásának esélyét is. (Hangfrekvenciás áramköröknél a marató-folyadék megtakarításon kívül nem látom előnyét.)
Értem. Én általában szoktam használni biztonságos értékkel, legalább 1 mm. A maratást meg amúgy is ellenőrizni kell. De ez már nem ide tartozik, csak érdekelt a véleményed.
Hello
Van egy toroid trafóm ami +-32V-ot tud egyenbe és az lenne a kérdésem hogy ez elég-e egy TDA7294-es IC-vel rendelkező végfok meghajtására ? vagyis nagyobb trafóval nagyobb teljesítményt adna le vagy már ezzel is a maxot adja le ? Ha több ilyen végfok van párhuzamosan kötve a tápra akkor az hogyan hat rá ? A segítséget előre is köszönöm.
Értem. akkor ha 32V alá nem esik csúcsban se a tápfesz akkor már kihozható ami kihozható. eszerint 40V-nál felesleges többet adni neki.
Ahogy ígértem az erősítőmről képek.
Még nincs kész teljesen. Sajna csak 1 trafóm volt itthon... Tapasztalatok elsőre. Maximálisan elégedett vagyok vele! Szépen, tisztán szól. Nincs semmi brumm. Kristály tiszta hang. Keverőt raktam a végfok elé, hogy megnézzem mit tud a kicsike.Remélem ha elkészül a hangszínszabályzó, nem fog ez megváltozni.
Szia! A kérdéseid megválaszolásához ismerni kéne hány ohm-os a hangsugárzód és mekkora árammal terhelhető a transzformátorod szekunder tekercse.
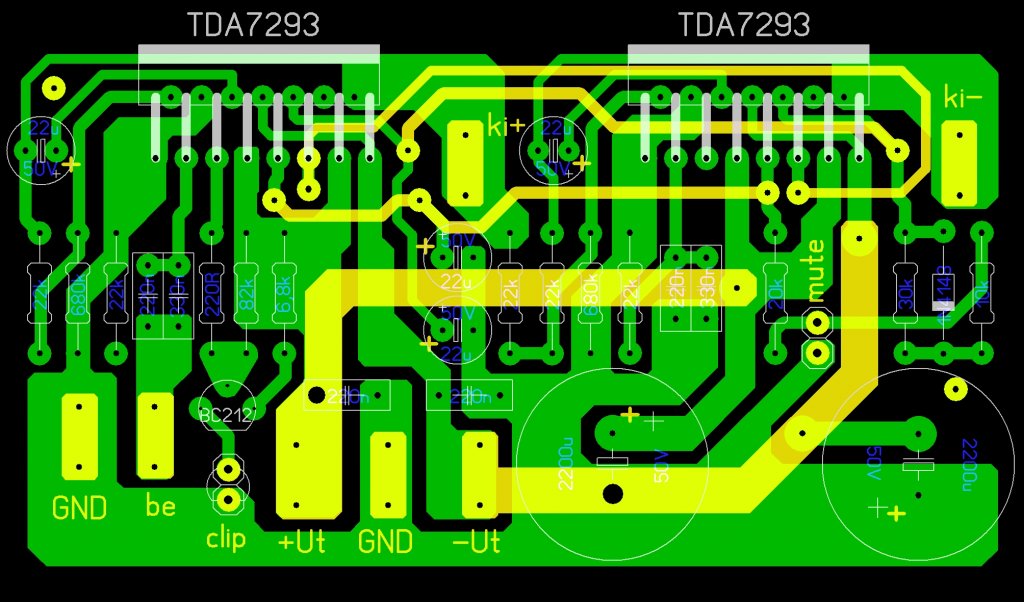
Helló! Ezen a lay-on láthatod a clip kiegészítő alkatrészeit, a tranyó BC212.
Szia! Nagyon jó! A hangszóró GND-t a táppanelre kötném, hogy a sárga/zöld vezeték mentesüljön ettől a terheléstől.
Szia.
Tehát a táp ground-ra kössem a hangfal ground-ját?
Igen, az csak úgy szabályos. Semmi szükség a tápot és a végfokot összekötő test testvezetéken a hangszóró áramát folyatni. Bármennyire is rövid szakaszról is van szó, azon feszültségesés jön létre.
A hangfalak amiket használok 8 Ohmosak a trafót nem tudom hétvégén leszek otthon akkor tudom lemérni az áramát és abból majd kiderül a teljesítménye.
Ha jól értem arra az IC-re kell alkalmazni, amelyik a jelet kapja?
Köszönöm szépen a hasznos információt. :worship:
Korrigálom a kábeleket.
A 8 ohm-os hangsugárzóval +/-40V is adható rá, de +/-32V-tal is tekintélyesen fog szólni.
A transzformátor maximális szekunder áramát elég körülményes kimérni. Ha tudod hány VA-es a transzformátorod, csak el kell osztani a szekunder feszültséggel és megkapod az értékét. A transzformátorra köthető csatornák száma durván annyi, ahányszor 100VA-es.
Szia! Nincs igazán jelentősége, hogy a híd melyik felén dolgozik a clip jelzés. Ideális esetben mindkét felének egyszerre kell villannia. Az előző válaszom linkjében láthatod, hogy mindkét híd-félre kiépítettem. Ha lesz közöttük eltérés, akkor a fázisfordító erősítésének finom-hangolásával megpróbálom azonosra hozni őket. Az előlapra természetesen csak az egyik ledet fogom kivezetékelni, a másik marad a nyákon, hogy bármikor ellenőrizhessem az erősítő helyes működését. Ezért a szolgáltatásért az 5 db alkatrész ára nem tűnik pénz pocsékolásnak
Szívesen! Ennek a korrekciónak majd az előerősítő alkalmazásakor lesz igazán jelentősége.
Szia! Értem. Csak az egyik IC-hez terveztem oda, maximum majd élesztésnél kiépítem a másikra is és ha beállítottam, akkor kikötöm megint. A nyák tervvel készen vagyok, azért döntöttem a kétoldalas mellett, mert kétoldalas hordozót tudok venni viszonylag olcsón, meg ki akartam próbálni ezt is. Remélem nincs benne hiba.
A bemenet 22k ellenállását kösd be.
A TDA7293 ugyan működik az általad tervezett nyákban, de nagyobb kivezérlést érhetsz el, ha a feszültségutánhúzó kondenzátort a 12. lábról hajtod meg.
Köszönöm az észrevételt, így gondoltad?
A 22µF-et a 6 és 12 lábak közé kell kötni! Lásd a nyáktervemet, vagy az adatlapot.
|
Bejelentkezés
Hirdetés |
















