Fórum témák
» Több friss téma |
Az előerősítő zener-diódákkal stabilizált tápja testpontjának csillagpontot kell kialakítani, mely szoros kapcsolatban legyen a végfok bemeneti testtel.
A jel útjában rövidzárat, vagy igen alacsony terhelő ellenállást elhelyezve járd végig mely ponttól, vagy pontoktól jön be a búgó hang.
Értem, köszönöm a választ!
A szoros kapcsolatban azt jelenti, minél rövidebb legyen az út a kettő között, pl rövid vezeték?
Igen, rövid és kis ellenállású. Jelvezeték árnyékoló harisnyája van mikor nem felel meg.
Rendben, köszönöm mégegyszer, holnap kipróbálom a javaslataid, és majd megírom az eredményt
![]() Azt még hadd kérdezzem meg, a nem csillagpontos kialakítás mindenképpen kizáró tényező? Mert inkább úgy jellemezném, hogy "majdnem az"
A tápszűrés hibátlan elrendezésű.
Ez a GND-vel körbekerítés gyakran visszaüt, mint a szórt mágneses tér vevőantennája. A bemenet GND-t C3 negatív lábára kötném. A C8 negatív lábáról lett volna szerencsés a potméter-csoportnak testet adni. Ezen panel fémburkolat segít. Ha a "LO" vagy "HI" bemenetek testrezárásától jelentősen csökken a búgás akkor egész a hangszedőig át kell vizsgálni az árnyékolásokat.
Szia!
Itt ez egy kicsit off, szerintem gyere majd át a gitár torzító/effekt/erősítő/pickup topikba! Van pár alapvető szabály amit be kell tartani, ez az esp oldalon is gyönyörűen le van írva, ahonnan az előerősítőt linkelted. A pufferkondik lába legyen a leghidegebb pont, az a csillag föld. Oda megy egy vezeték a trafó közép megcsapolásához, onnan megy el egy vezeték a végfokozathoz , meg egy vezeték az elő fokozathoz. Így a földek le vannak tudva, az elő és végfokozat össze kötésére gondolom szintén árnyékolt vezetéket használsz ,azt szigorúan csak az egyik oldalon szabad bekötni, különben földhurok lehet! Ami még fontos és soha senki nem fogadja meg a tanácsom, - lelkük rajta - hogy a hangszóró földjét ne a végfokozat nyákra, hanem a csillagpontba szintén. Így a vezetéken folyó áram által okozott feszültség esés nem ejt feszültséget a végfok nyákra menő "többi" föld vezetékén, amin rajta van a jelföld, visszacsatolás földje stb...Tudom, hogy nem túl elegáns, de nekem eddig bejött. A másik, ha a csillagpontot leteszed a készülék házra, akkor olyan jack aljzatot használj, ami galvanikusan szigetelt a háztól mert szintén földhurok lehet. A 2x18mF már bőven rengeteg amúgy. Még egy valami, nem írtad le egész egzaktul, a gitár benne van, amikor zúg? Úgy értem, próbáltad már úgy, hogy bemenet rövidre zárva, erősítés, hangerő felteker? Mert, ha akkor nem zúg, akkor a gitár szedi össze. Jópár gitár erősítő építésén vagyok túl, hidd el, ha ezeket betartod, elég jó esélyed van a hibátlan működésre! Bocsánat az OFF ért! Zs. :integet2:
Bocsánat, nem gondoltam, hogy off lesz, köszönöm, hogy szóltál!
De azért költözés előtt még válaszolnék ![]() Amit reloop javasolt, a "csillagpontból" rövid vezetékkel vittem a testet a végfok bemenetére, sajnos ez nem segített. Lemezes árnyékolásra még nem volt lehetőségem. Az előfok bemenetének rövidrezárása nem javított, egy hangyányit halkabb lett a zúgás. Viszont levettem a végfok bemenetét az előfokról, és akkor abbamaradt a zúgás, adtam neki jelet is, minden gond nélkül szólt. A megoldás, amit javasoltál, az elő- és végfokok földelése, az aszerint volt már, mint mondtad.
Bocsánat a dupla posztért, de lemaradt, és nem enged már szerkeszteni.
A bemenettől függetlenül zúg, tehát ha van jel a bemeneten (gitár, vagy bármi más), ha nincs.
Sikerült összeraknom az egyik hidat és alkalmam is adódott rá hogy kipróbáljam, tegnap egész délután sőt még este is csináltam a panelt, fél 1 után pár perccel kész is lett. Nem nyugodtam addig amíg ki nem próbálom így hát a tápot is rátettem. (a szomszédok nagy örömére)(még nem szóltak érte
) Minden hiba nélkül ment, de a bemenetre csak egy mp4 lejátszót raktam aminek nem volt valami nagy bemenő jele így hát ma egy keverővel próbáltam ki és jelentősen nagyobb volt a hangja. Sajna a hangszórók amik itthon vannak már fél hangerőn túl nem bírják a kiképzést és 100W-os mind 2-ő (6 ohm)!! (párhuzamosan volt kötve mivel csak az egyik panel van kész) Bitang ereje van ennek a ránézésre kicsi erősítőnek. Azt hiszem veszek még hozzá 2 db 10.000 µF kondit hogy bírja majd mind 2 panelt hajtani. Szép tiszta hangja van, erőteljes a mély is és a magas is szép. 2 db 10x7x3 cm-es borda van ic-n ként, de nagyon nem elég rá, hamar felfűti főleg akkor ha a mély hangok kerülnek előtérbe. Ez egy hátránya hogy nagy bordákat kell rátenni.
Jelentős hőt lehet "megtakarítani" ha csökkented a tápfeszültséget +-25V-ra. (Reloop valahol szépen levezeti miért.)
Szia!, sziasztok! Jól értelek, 2x6ohm-ot párhuzamosan kötöttél? Az nem lenne jó. Ennek a kapcsolásnak 8-16ohm között ajánlott megválasztani a terhelését.
Szia!
Ahogy Reloop is írja, sokkal célszerűbb lenne sorba kötni a 2db 6Ohm-os hangszórót, így 12Ohm körül lenne az eredő ellenállás. Így nem csak az hangszórókat kíméled jobban, hanem a végfokot is megkíméled a felesleges hőtermeléstől. Minden jót. B
Kipróbálom azzal a módszerrel is amit írtok. Alkotó 2*23V AC-vel van hajtva (31,8V DC).
akkor ezek szerint ha 2 db 8 ohm-os van sorba kötve az a legjobb neki?
Valahol a 12ohm környékén van a teljesítmény maximum.
8 ohm-os hangfallal magasabb a teljesítmény ahogy észrevettem, de ez függhet a hangfalaktól is.
Reloop hídba kötött, "egytápos" erősítő elképzelését lerajzoltam, kiegészítve a szintén általa használt védelemmel, és hőfokfigyelős ventilátor vezérléssel.
Így egyben itt látható először ez a készülék, ami volt nálam, kipróbáltam, és semmilyen hibát nem találtam benne. (Készítettem panelterveket is, de ezeket még csak most fogom kipróbálni.)
Szia!
Nagyon ígéretesnek tűnik! Várom, várjuk a nyákterveket. A következő projekt ez lesz. Minden jót. Üdv. B
Szia! Itt a remek alkalom, hogy elmondjam a fórumtársaknak: mindez nem jött volna létre, ha nem szponzorálod a TDA7294-gyekkel a kísérleteimet. Köszönet érte!
Szívesen adtam tudod
És mivel én annyira nem készítek sűrűn ic-s kapcsolásokat így sejtettem kinél lesz a legjobb helyen. A többit már te alkottad, s szerintem ez a lényeg. Alkotó vélhetőleg mint mindig a legjobb tudása szerint készít majd nyáktervet hozzá. Így akár le is védhetitek..
Szevasztok!! összeraktam az erősítőmet végre tda7294 híd van benne és a topi féle subszűrő. Ránézésre mi a véleményetek ? Meg ha valami kifogásolni való lenne benne ,jelezzétek és akkor tökéletesítem ha tudom
. üdv:hutinyo
Lassan készülnek el a rendelt paneljeim, ezért előre vettem az itthoni gyártásra kárhoztatottakat. Ez a biztosítékokkal kiegészített tápegység panel, és a hőfigyelő egység.
Egy nagyon kellemetlen ténnyel kellett szembesülnöm a 10.000 µF/63V-os pufferek kapcsán. Ezeknek specifikáció szerint 35mm átmérőjűnek kellene lennie, erre is terveztem a panelt. De valójában 35,7mm az átmérőjük, ezért nem fértek el egymás mellett, a tervezett 0,5mm-es hézag helyett teljesen összefeszültek. Mivel a két ház nem lehet galvanikus kapcsolatban, ezért ügyeskedni kellett a furatokkal. Én is javítom a makróját 36mm-re, amit másnak is javaslok azonnal megtenni.
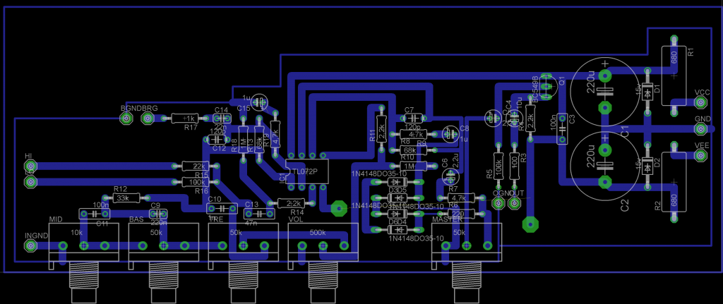
A közepétől kicsit balra van két szokatlan valami, amibe megy egy csomó vezeték.
Tippelésem szerint ez csak összeköti a kábelek végeit, és ha ebben nem tévedek, akkor nem célszerű ilyen "villanyszerelési" megoldásokat alkalmazni egy erősítőben. Sokkla inkább minden vezeték két végét eleve a megfelelő helyre javasolnám kötni.
Sziasztok!
Olyan kérdésem lenne hogy van egy szimmetrikus tápom 31 volt jön ki belőle de ha a pozitívat meg a negatívat méret úgy 31 volt az tönkre teszi az erősítőmet?
Nem tesz tönkre semmit. A +-31V jó feszültségérték egy TDA7294-hez.
Na a te erősítődet csináltam meg a v3-asat a +,gnd-nél mérek 31 voltot meg a -,gnd-nél de ha a +,- nál mérem rögtön az egyenirányító utána ott már 61 voltot pufferelve ez okozhat kárt??
|
Bejelentkezés
Hirdetés |






. üdv:hutinyo 









