Fórum témák
» Több friss téma |
A terhelés csúcsáramát felére lehet csökkenteni egy egyszerű trükkel. A négy csatornából kettőt hajts meg fázisfordítón keresztül, és fordított hangszóróbekötéssel állítsd helyre a fázist. (Ez csaknem visszatérés a híd kapcsoláshoz
)
Jó ötlet
... a rezonáns táp egyébként is jobban szereti az egyenletesebb terhelést.
Még ezt szeretném rádtukmálni aztán hagylak dolgozni
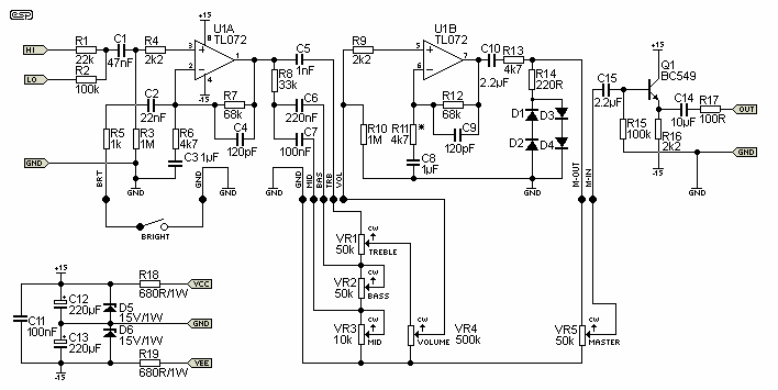
Ez jó kis kütyü, már nézegettem korábban is.
Hamarosan ki is próbálom.
Köszi! Hát ha már az első úgy készült a testvérét is így kellett csinálnom. Most már másképpen csinálnám ha "csicsázni" akarnám.
Zárlat és túláram védelem... mint általában.
Pont ilyet keresek, mert az én nyáktervemben nincs benne, így utólag kell hozzárakni. Pontosan mekkorák a biztosítékok és hogy kell kötni?
A tápegységedet védi a zárlattól és a további problémáktól (tűz, stb...).
Hello olyan kérdésem van, hogy ha 2*23V AC egyenirányítva és pufferolva (a pufferek 2 db 10,000 µF 63V kondi) 31,8V DC lesz, akkor ha még két 10,000 µF kondit teszek bele akkor mennyivel fog nőni ez a fesz ?
Sziasztok!
Egy elég konkrét kérdést fogok feltenni. Hangosításhoz (2 db 98dB 1W/1m érzékenységű 300 W terhelhetőségű hangsugárzó működtetéséhez ) melyik TDA 7294 hídkapcsolást tudjátok ajánlani ? A Reloop féle egytáposat, vagy a szimmetrikus tápellátásút? Esetleg szívesen veszek más elgondolást is. Minden jót. üdv. Bencikusz
Szia! Szerintem az "egytápos" az csak szükségmegoldás. Szimetrikus -ra meg bőven van alternatíva.
Reloop részletesen kielemezgette mennyi előnye van az egytápos megoldásnak (ami egyébként ugyanúgy +-feszültségről működik, csak a szimmetrikus táplálás hátrányai nélkül).
Hiba lenne ezt "szükségmegoldásnak" minősíteni. Szerintem sokkal inkább előrelépés, mint vissza. (Egyszerűbb trafó, kisebb pufferérték, nincs földhurok, egy biztosítékkal védhető a teljes híd, nincs félrebillenési lehetőség, és nem utolsó sorban alaposan ki van próbálva -most éppen nálam van, és igazán brutális kis szerkentyű-).
Amit Reloop épített. Felajánlotta, és én elfogadtam a kipróbálás lehetőségét. Már készül a saját változatom ugyanebből, ami csak a paneltervben lesz egy kicsit más.
Szia! Köszönöm a helyreigazítást ,utána fogok nézni. Reloopnak is köszönöm a sok munkát kísérletezgetést melynek eredményeit megosztja velünk, és sok segítséget nyújt a fórumon.
A biztosítékokat sorba kell kötni a + és - tápágakon. Én 4 A -es biztosítékot használtam a hidalt verzióban +-36V-os tápnál. Kiszámítható mekkora teljesítmény kell a biztosíték szál "olvadásához".
Ezt a sorba kötést úgy érted, hogy a + és - ágak közé kell betenni?
Így bene kösd a biztosítékot,mert rögtön rövidzár keletkezik!! Így értette a sorbakötést!
akkor a + is meg a - is a gnd-hez kössem?
Nem,csak a + és - ágba kell biztosíték,a gnd-hez nemkell.(kicsit rosszul rajzoltam oda)
Úgy képzeld el ,ahogy a rajzon van ,csak éppen a biztosíték már a nyákra kerül. Tehát a biztosíték egyik feléhez a táp kábelek csatlakoznak a másik feléhez pedig a fogyasztó. Bocs a csúnya rajzért nem vagyok egy nagy "painter" .
Köszönöm, így már értem, a hangszóró kimenetre is ugyan így tegyem rá? oda mekkora biztit kell tenni?
Sziasztok!
Építettem egy gitárerősítőt, amiben a végfok egy Pedro-féle TDA7294 híd. Az előfok az esp-féle MKII előfokozata, csak OPA2134 IC-vel (csatolva) A problémám az lenne, hogy ahogy hangosítom fel az erősítőt, az alap búgás úgy hangosodik. Ez elég zavaró, és egyszerűen nem tudom mitől van. A bemenetek árnyékolt vezetékkel "mennek" az előfokhoz, az előfok és végfok között szintén. A legésszerűbbnek az tűnt, hogy búgófeszültség, de hiába teszek bele több pufferkondit, mintha még hangosabb is lenne. Jelenleg 2x18800µF van benne. Nem sok, tudom, de úgy gondolom, ha változtatna, azt hallanom, és szkópon látnom kéne. Gondoltam még rá, hogy földhurok, de akárhova dugom be, a gond ugyanúgy fennáll, próbáltam kikötni a földet, de nem volt változás. A trafó és a táp a lehető legmesszebb van az elő-és végfokoktól. Illetve még egy szintén az oldalról való lágyindító is szerepel a dobozban. Egyszerűen nem tudom már, hogy mi lehet a probléma. Ha tudtok, legyetek szívesek tanácsot adni! Egyébként semmi gond vele, játék közben nem zavaró, csak alapállapotban. Azért ide írom a kérdésem, mert itthon a mélyládát is egy 7294 (szintén Pedro-féle) hajtja, előtte az oldalon is megtalálható aktív szűrő, és hasonló jelenséget produkál, bár jóval halkabban. A válaszokat előre is köszönöm! Bocsi a hosszú kérdésért
Szia! Ez huzalozási, esetleg előfok nyáktervezési hiba lehet. A bemenet nagy érzékenységű, ezért célszerű a táptól mágnesezhető (vas) lemezzel elválasztani.
Szia!
Köszönöm a választ! Huzalozási hiba alatt pontosan mit értesz, mire kell konkrétan figyelni (az ésszerűség szabályait igyekeztem betartani)? |
Bejelentkezés
Hirdetés |




)










