Fórum témák
» Több friss téma |
Köszönöm a tanácsot!
ez csak egy átmeneti hűtő az lesz rajt amit az előző oldalon mutattam!
Szia Pedro!
Szerintem ZPKing csak köztes elemnek szánta azt a t idomot ...remélhetőleg.Más... Vannak különféle 4 csatornás autórádióból bontott végfokícéim, de egyet nem tudok beazonosítani (Pioneer mosfet pal 007c) lásd: melléklet Nem tudod véletlenül hogy valójában mi ez?Van -e hozzá kapcsrajz? (bocsi ha offos)
Szia!
Az IC alá milyen szigetelést tettél?A képen csak a paszta látszik.Vagy pont akkora a szigetelőlap mint az IC?Csak azért kérdezek ilyet mert az enyémen jócskán kilóg.
Szia!
Pont akkora ill kicsit kisebb de pont nem húz még át a csillám lap mint az IC! azt ugye tudod hogy negatív fesz van az IC ezen részén! vigyázz vele. és mindkét fele meg van kenve hővezető valamivel.
Ahogy elnézem, ezek ipari bélyegzésűek, tehát vélhetően a Pioneer megrendelte az IC gyártónál a sorozatot, ezért is "pioneer"-os bélyegzésű. Lehet, hogy valami abszolút kommersz típus. Nem ismerek kereszttáblázatot az ipari és a kereskedelmi típus jelölés között.
Leginkább a fejegység szervizkönyvéből lehetne kiindulni (általában a kereskedelmi tipusjelőlést használják), de az baromi nehéz szerezni.
Köszi a gyors választ.
Én is valami felülbélyegzett TDA-ra gondoltam, pl a 1554 is ilyesmi
Külsőre ezek hasonlítanak az ST cég "pentawatt" tokozású ic-ire, de abból is annyi van...
Igen.Mind egyforma.Találtam egy szintén autórádiós TDA 7384-et, formára pont olyan mint a pio ícéje.Ehez talán még rajz is van valahol, akkor pedig panel is lesz
aztán próba szerencse
Üdv!
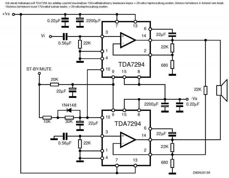
nemrég láttam egy kapcsolást, 2db tda 7294 volt rajta, de a 2 ic párhuzamosan volt kötve, mindkettő lába ugyanoda mentek... nagyon leirás nem volt róla. akkor most ez mien teljesítményű erősítő? egyeltalán van valami értelme? ha kell megkeresem a rajzot!
Elvileg, no meg ha "minden aranyból van" fele akkora terhelőimpedanciára képes így dolgozni, plusz 70-80%teljesítménnyel. Szerintem eléggé szerencsétlen megoldás, megépítése nem ajánlatos.
sziasztok!szeretnék kérni tippeket ugyan is megépítettem a tda 7294ic-és erősítőt hídba kötve!és 5 másodpercig szól utánna berecseg és elhalkul!aztán ha leveszem a tápról aztán rövidre zárom a kondikat ezáltal kisülnek aztán vissza a tápra megint csak szól de csak 5 másodpercig és berecseg és elhalkul! és nem bírok rájönni hogy mi lehet a baja!nagyon szépen megköszönném ha segítenétek!
Hali!
Kondik polaritáshelyesen vannak betéve?
A kondikat már ellenőrizted? Mellékelhetnéd a kapcsolási rajzot és a nyákrajzot ami alapján megépítetted.Hátha találunk benne valami hibát.
ja polaritáshelyesen kötöttem be!az ic gyári adatlapjáról szedtem le a kapcsolást!
és ha nem zárod rövidre a kondikat, csak lekapcsolod vársz és visszakapcsolod?? lehet hogy az ic melegszik! és lekapcsolja magát...
Szerintem dobjál fel pár jó minőségű képet a művedről, hátha kiderül belőle a turpisság..
na igen már ezt is próbáltam, de ha lekapcsolom a tápot és várok vele ugyan úgy berecseg már az elején ja és ha hosszabb ideig várok vele akkor a hangfal eggyet koppan,aztán visszakapcsolom a tápot újra szól de megint csak 5 másodpercig!
já és amúgy hűtőbordán van és nem melegszik egyáltalán még ha hosszabb ideig hadtom bekapcsolva!multkor több mint negyed óráig hadtam szól azzal a recsegős hanggal de egyáltalán nem melegedett!
Milyen nyákra építetted?A bemeneti csatolókondik renben vannak?(az egyiken bemegy a jel, a másik testre megy)Nekem a mellékelt nyákon van a cucc és tökéletes.Az is lehet hogy hibás az egyik ícéd.
hát nemtudom mi lehet vele a baj! de megcsinálom mégegyszer és lehet már jó lesz!kösz szépen a rajzot mégpróbálom megcsinálni ezten a rajzon a kapcsolást és remélem már fog működni! amúgy lenne még egy kérdésem! van egy torroid trafóm ami 2x24v 400VA ez elbír két ilyen tda 7294-es erősítőt?és kb mennyi teljesítményt fog leadni az ic a 24 volton?
ha 2x24 voltot tud a toroid, akkor egyenirányitva pufferelve kicsit több lesz...
hát igen kb ilyen 33,5 - 34v lesz!és ez a torroid elbír két tda-t?
A trafó éppen elég lesz hozzá, leégni nem fog
+/- 34 voltról 140W körül lesz a max teljesítménye.
Sziasztok !
Egy tucatnyi erősítőt építettem a TDA7294 és 93mal. Én inkább 93ast javasolom, az jobban szól, mellesleg gyárilag hajtható push-pull üzemben. A teljesítmény így akár 200w is lehet csúcsban (elméletileg), de az biztos, a két párhuzamosan kapcsolt ic-nek kisebb hangerőn is jobb mélye van. A gyári beállítást egyik ic-nél sem ajánlom, közzé teszek egy jobb hangzást biztosító rajzot, ebből kb. 20 raktam össze, s mind tökéletesen működött.
Ez a kapcsolás miért vagy mitől jobb hangú?
A 10µF becsatolástól? Vagy az utánna lévő szűrő tagtól? Miért kell a két különböző táp hozzá? Annál a plusz minusz 50V-os tápnál van darlington tranyós fesz stabilizálás ami közel ugyanakkora vagy ugyanakkora feszültséget eredményez, mint ami a rajzon a másik táp a 35V.. Akkor ez minek kell?
A 10 µF elko nem sokat határoz, de feszültsége 63 V –os vagy 100. minél nagyobb a csatoló elko feszűltsége, annál kisebb a torzítás. Célszerű valami spéci Elna v. Nippon LXY low esr kondit használni. Amitől gazán jobb, 1 : kimaradt egy elko a visszacsatoló hálózatból, ami inkább csak torzít, mint fontos szerepe lenne, 2: a visszacsatolás ellenállásai eltérnek, az erősítés kb. ua. ,de hangzás jobb a nagyobb értékű ellenállással , 3: az ic-ben lévő meghajtófokozat el van szeparálva a nagyáramú táptól. (a +-50 V külön tápról, külön trafó tekercsről jár 2 x 50 AC ), 5: különlegesen megtervezett nyák (2 lay).
Szia!
Ez egy 4 csatornás erősítő vagy hidalva vannak az IC-k? Lejjebb írtad ,hogy különlegesen megtervezett nyákra van építve az erősítő. felraknád kérlek a nyáktervet? Mert csak ezzel együtt lesz "sokkal jobb, mint a gyári kapcsolás". Én azért nem látok nagyon sok változást, és szerintem hang alapján sem tudna sok ember különbséget tenni a két kapcsolás között. A lényeg úgyis az IC tokján belül van...
Hi.
Tökéletesen igazad van, a különbség csak komolyabb high end rendszereken mutatható ki, ott viszont azért megvan! Megadom a nyákterveket csak meg kell majd keresnem(Tango Dos format), még lehet egy tucat nyákom is legyártva, egyenlőre itt az ,amit megtaláltam. ...Ez nem az a specko nyák amire gondoltam, azon rajta van a táp is.....
Jah, még valami. Az előző képen a tda7293 al megépített kapcsolás látható push-pull üzemben. Nincs 4 csatorna, nincs hídüzem, csak +- 20 A kimenő áram csatornánként.
Megépült a végfok! Szól mint állat. 2 problémám van vele: keveselem a mélyet , pedig a hangfalaim tudnának. Meg hallok ennyhe 50 Hz-et , ami lehet ,hogy jobban zavar. Mondjuk még nincs rajta a burkolat teljesen, de a doboz teteje nem fém.
Van erre megoldás? |
Bejelentkezés
Hirdetés |




...remélhetőleg.











