Fórum témák
» Több friss téma |
Fórum » Tina
Üdv ismét.
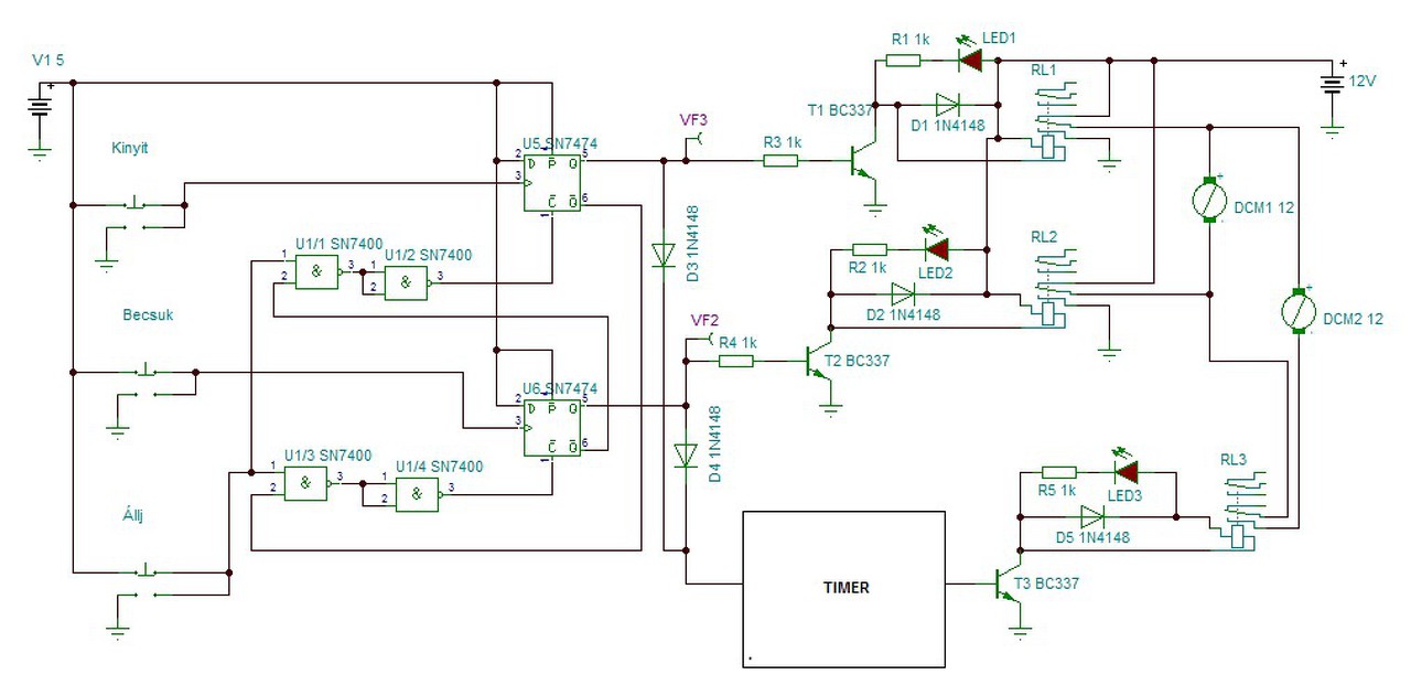
Egy kérdésem lenne, de úgy rémlik, hogy anno másképp tanultam... Adott egy 7474-es IC. Q kimenetén nyitok egy BC337-es tranzit 330ohmos ellenálláson. (Ez amúgy egy relét húz) Kérdésem az lenne, hogy Tina szerint a Q kimeneten 3,4V van csupán... Mondom biztos legyen a kapcsolás, betettem 2 invertert. Azután meg már csak 2,15V van. Lehetséges? Rosszul tudom, hogy inverterpárt azért (is) szoktak betenni, hogy a bizonytalan fesz-ből "visszakapjuk" az 5V kapcsolt feszt? Próbáltam TTL és Cmos Ic-vel is..
Valószínűleg ezért:
SN7474: High Level Output Current: -0.4 mA Low Level Output Current: 16mA Miért 330 Ohmon keresztül nyitod azt a BC -t? Felesleges ennyire lecsökkenteni az ellenállást. Növeld meg 1-2 kOhm körülire.
Csak azért, mert 1k nem nyitja ki. 510 már kinyitja, de épp 330 volt beállítva..
Tedd már fel a rajzot, megnézzük. Ki kellene nyitnia.
De nyelő üzemmódban nagyobb áramot bír az IC. Az invertáló kimenetre tedd a relé vezérlését BC327 -tel a plusz táp felé, a relé meg a tranyó kollektora és a GND között legyen.
8-as verzió, ha régebbi van Neked, szólj, csak ki lehet menteni...
Azért is kérdeztem, hogy ez a Tina szerint van-e... Megbízható-e, lehet-e használni ilyen célra, vagy számolgassak hagyományosan? A hozzászólás módosítva: Feb 10, 2015
Megnéztem egy másik kapcsolásban is, az SN7474 -nek a Tinában 3,4V -on van a H szintje.
De ez a jó, nézted a katalógusát az IC -nek? VOH = 2,4V(MIN)...3,4V(TYP). Vagyis a 3,4V az teljesen hibátlan. A hozzászólás módosítva: Feb 10, 2015
Sajnos nem vagyok gyakorlott a tervezésben, elméletben tanultam a logikai ák-ről. Pl. azt sem tudom, mi a VOH... Illetve mostmár sejtem
![]() S akkor mi lenne a mód rá, hogy emeljem a feszt, hogy be tudjak tenni diódát vagy invertert, bármit... hogy amikor a Bezár gombot megnyomom, ne csatoljon vissza a kinyit ledre..? A hozzászólás módosítva: Feb 10, 2015
Én anno azt tanultam, hogy a H szint a tápfesz kimenete... Most olvastam, hogy újabban már vannak 3,3V-os IC-k is.
Vagy esetleg kihagytam az ún. felhúzó ellenállást? Rémlik valami, de nagyon rég volt... Továbbképeztem magam Már tudom, mi a VHO, meg a többiek. Ezentúl használom az adatlapokat, köszönöm! A hozzászólás módosítva: Feb 10, 2015
Idézet: „Én anno azt tanultam, hogy a H szint a tápfesz kimenete” Elméletben... TTL -nél a jel 3,3V -tól H szintűnek tekintendő és 0,35V alatt L -nek. Jól megvariáltad a kapcsolásodban a reléknél a motor bekötését. ![]() Kivettem az invertereket, azok okozták a problémát. Nem köthetsz össze direktben két TTL kimenetet, ha jól rémlik (de ebben nem vagyok biztos). Neked az inverter kimenete ráment a felső flip-flop kimenetére közvetlenül. Egyszerűsítettem, meg a Ledeket máshová tettem, felesleges a Ledek áramával pluszban a TTL kimeneteket megterhelni. A relékkel párhuzamosan pedig záróirányban diódák kellenek. Ellenkező esetben az indukciós feszültség átütheti a tranzisztorokat.
Nagyon szépen köszönöm, így tényleg sokkal egyszerűbb!
Sőt egy felesleges IC-től is megkíméltél ![]() A diódákkal a relénél tisztában vagyok, csak még nem jutottam el odáig ![]() A 7404 inverter adatlapja pl tápfeszt ír VHO-nak.. De mindegy, már nem kell ![]() Köszönöm szépen idődet és energiádat!
Nincs mit!
![]() Az, hogy melyik IC -nél mekkora feszültségek felelnek meg az L és H szinteknek, az függ sok mindentől. (belső struktúra, félvezetők típusa, stb...) Pl. a CMOS kimenetek jobban meg tudják közelíteni a tápfeszt. A hozzászólás módosítva: Feb 10, 2015
Szia! Tranzisztornak BC517 darlingtont ajánlok, azt biztos telítésbe vezérlődik.
Gondban vagyok... Most ebben a formában már elképzelésem sincs, hogyan tovább. Megtennéd, hogy csak rávezetnél, aztán én már összehozom - remélem
![]() A vége 2 motorra menne (2 szárnyas a kapu), de a másik motor 2-3 mp késleltetéssel működik. De most már nem tudom, hogy és hova...? 555-ös időzítő volt rákötve. A hozzászólás módosítva: Feb 10, 2015
Jaja, jó ötlet! Vagy diszkrét tranzisztorokkal darlington kapcsolást. Az "atombiztos" ...
Reloop, köszi, azt a topikot olvasgatom egy hete
De eleinte Tinával volt elsősorban gondom, innentől már inkább oda írjak? Megteszem... Amúgy ezzel a darlingtonnal már jól összezavartatok.... Arra gondoltok, hogy a 337 nem viszi el a relét? Ahelyett kéne az 517? A hozzászólás módosítva: Feb 10, 2015
A működés logikáját ott kéne tisztázni, ide inkább csak a szimuláció tartozik.
Például a később induló szárnynak később is kell megállnia, záráskor úgyszintén. Végállásnál is kéne valaminek történnie.
Elég a sima tranzisztor.
Az időzítéses dologra pedig valami ilyesmi?
Köszönöm szépen, hogy mégis végigvezettétek az elméletet itt!
Hálás vagyok!Igen, ilyesmire gondoltam, csak nem tudtam, hogy terhelhetem-e a Q-t ezzel. De akkor lépek a kapus topikba, úgy látszik, a Tina jó! ![]() Köszi mégegszer! Jó éjt!
Üdv ismét!
Kockáztatom, hogy jó kis letolást kapok, de azóta kutatok és rajzolgatok, de nem találok olyan 555-ös rajzot, melyet Tinában működésre bírnék.. ![]() Egyszerűen semmi sem kapcsol, se ki se be. (Igen, google képek/rajzok és ezen oldalon lévő rajzok sokaságát kipróbáltam! Tehát de, használtam a keresőt..) Volna valakinek működő Tina rajza, 2-3 mp időzítésre? Vagy tegyem fel azokat, ami nekem nem megy, hátha én hibáztam és nem tudok valamit? Hozzátenném még, hogy Multisimben 3rajz is megy, csak Tinában többminden van, alapból jobban tetszik... Vagy javasoljon valaki egy tervezőt, ahol tényleg lehet tervezni, és van benne sokminden, pl 2 váltóák relé, motor, (még valami - most nem jut eszembe) hiányzik (nekem) a Multisimből.. Abból a 13 van meg, lehet, hogy vissza kéne térnem régebbire? Előre is köszi
Hello! Van a TINA-ban számtalan hiba, de vélhetően "A hiba sz Ön készülékében van!". Tranziens módban kell vizsgálni a TINA-ban.
Elnézést, ez Sininek ment volna, csak mobilon biztosan rossz helyre nyúltam a válasznál...
Szia Proli007. Igen, TR módban tudom csak elindítani, másképp valami kijelölt objektum vagy mi kellene neki...
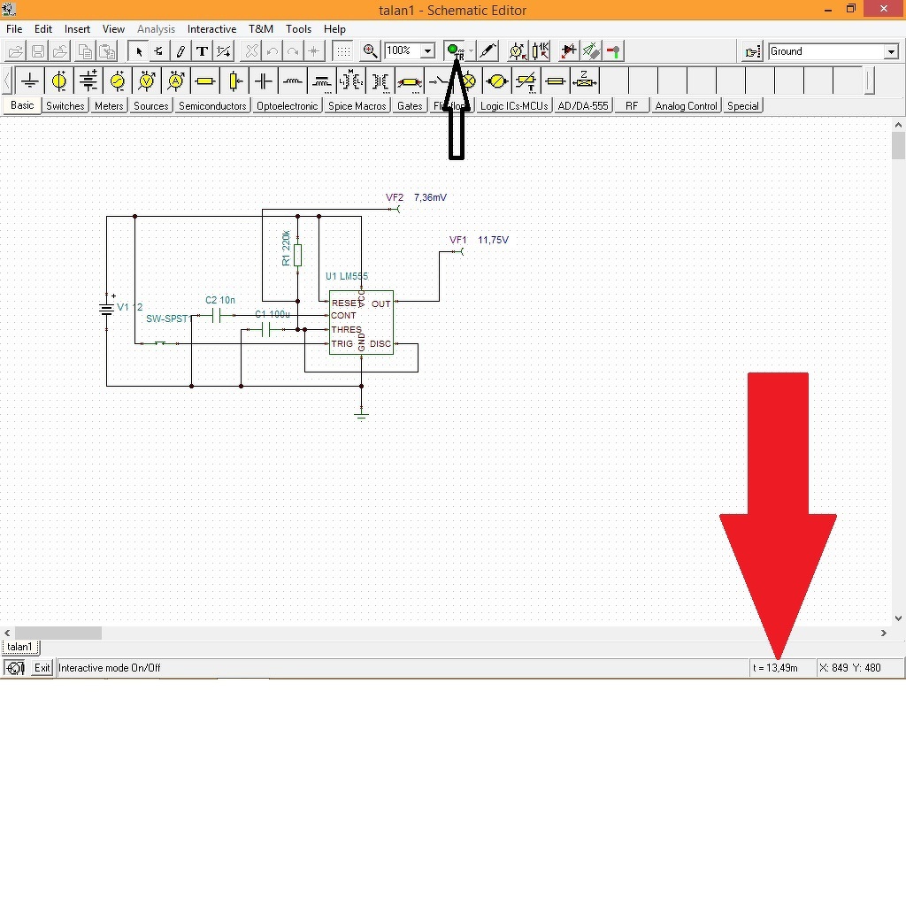
Itt van pár, ami megmaradt, de sokat már kitöröltem.... A Talán3 már-már olyan, mintha működne, viszont képtelen vagyok az időt állítani rajta... De lehet, hogy csak gondolkodik a gépem.
Vannak olyan gondok, hogy a tápfesz megjelenésre nem akar elindulni. De pld. így megkerülhető.
Én a talan1 kapcsolást néztem meg, működik.
Az interaktív módot tranziens módra állítod és megnyomod a Tr ikont (fekete nyíl), akkor elindul a szimuláció. Jobbra lent alul látod másodpercben(piros nyíllal jelölve), hogy hol tart a szimuláció. De ez a talan1 kb. holnapra ért volna el ebben a szimulációs módban 24 sec -ig (legalábbis az én lassú gépemen), mert akkor billen az időzítő. A másik mód (nem annyira látványos, de működik), hogy az Analysis menüben kiválasztod a tranziens analízist. Az neked 0-1 usec intervallumra volt állítva, úgy nem látsz semmit, én átállítottam 0-40 sec -ra, és lám... ott a tranziens viselkedés. A hozzászólás módosítva: Feb 23, 2015
Idézet: „A Talán3 már-már olyan, mintha működne, viszont képtelen vagyok az időt állítani rajta...” Szerintem meg nem veszed figyelembe, hogy TR módban nagyon lassú a szimuláció. Nézd meg az én képernyőképemen (előző hsz), még csak 13,49 millisec -nál tart. A hozzászólás módosítva: Feb 23, 2015
Proli, nem nyitja meg. Félig, aztán a program nem válaszol...
Steelbird, nem igazán értem. TR ikonnal használom. Az Options-ban kell átállítanom valamit? |
Bejelentkezés
Hirdetés |
















