Fórum témák
» Több friss téma |
Fórum » Tina
Sziasztok.
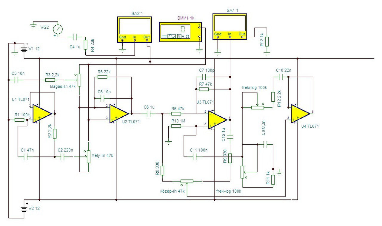
TINA-ban készítettem egy hangszín kapcsolást. Sajnos a kapcsolást nem tudom tesztelni. Raktam be 2 darab signal anlaizert de tranziens tesztnél az analizer startgombja kikapcsolja a tesztet vagy fordítva. De az is lehet hogy nem is így kell csinálni, nem értek hozzá. Kérlek segítsetek tesztelni a kapcsolást. Köszönöm előre is.
Olyan fájlt csatolj amit meg is lehet nyitni. Itt van egy ami működik, itt is meg megépítve is. A jelanalízist ha bekapcsolod látni fogod az átvitelt a potik állásának függvényében, ahogy a képen is van.
Megnyithato, generator beeallitasai nem ok.
Így mar lathatod, de sokat ne segít.
Szia! Nem töltenéd fel esetleg a tina fájlt is?
Próbálkozok egy másik verzióval. Sajnos nekem amint START-ot nyomok a készüléken megszakítja a tranziens analízist és kiírja hogy nincs jel. Vagy a teszt fut vagy a gép. Egyszerre a kettő nem. Tudna ebben valaki segíteni? Nem tudom analizálni a kapcsolásomat.
Gondolom az, hogy az 9-es lehet, én meg a 8-ast használom, mert a 9-ből csak vírusos verziók keringenek a neten.
Szia, feltolthetem, de csak a tied tudom, az meg ott van.
Szedd le a sok muszert, tegyel a kimenetre meropontot, generatort allitsd AC allasba. A hozzászólás módosítva: Júl 30, 2017
Köszi a segítséget. Egész jól működik vagy nem is tudom. Mert maga a szimuláció fut, viszont semmi olyat nem csinál a kapcsolás mint amire való lenne. Pedig tesztpadon működött élőben. HELP!
Mérőpontot nem tudom hogy kell s mire való. A hozzászólás módosítva: Júl 30, 2017
Működik ez. AC analysis-t kell futtatni. Most éppen mélyet emel, és közepet.
Esetleg ha így tennél, eredményt is kaphatnál..
Működik szépen. Csak asztalon összerakva zajos nagyon. Mint ha a közép rész kásássá tenné az egészet. Ezt nem kellene látnom a TINA-ban? Már mint a torzulást.
A hozzászólás módosítva: Júl 30, 2017
Attól függ mi okozza a problémát. Nekem az egész kapcsolás kissé furcsa. A mélyet egy girátoros rezgőkörrel szabályozod, ok. de akkor a közép miért nem egy ugyanolyan (csak szabályozható) girátor, ugyanazon az opampon? Akkor csak egyetlen opamp-on menne át a jel, így meg akár 3-on megy keresztül. Ilyen elven soksávos szabályzókat is szoktak készíteni.
Aztán persze léteznek kisebb zajú opamp-ok is mint a TL071. Az esetleges műhibákról nem is beszélve. Ha pl. gerjed, akkor attól is lehet zajos, vagy szólhat kásásan. Lehet az ok egy rossz alkatrész elrendezés, vagy rosszul megvalósított huzalozás is a nyákon. Vagy a rendszerbe illesztés vezetékezése, és a tápforrás is okozhat hangzásbeli problémákat. Ha ilyesmi az ok akkor azt nem fogod látni semmilyen szimulátorban. Amúgy a TINA talán tud zaj analízist is, bár annyira jól nem ismerem, de arra tippelek, hogy nem érdemes kínlódni vele. Ha speciális igényeid vannak, akkor célszerű gyári készülékekből ötletet meríteni - mert valószínüleg már kidolgozták az optimális megoldásokat, így nem neked kell kifejlesztened - amivel rengeteg munkát megspórolhatsz. Ha viszont sak egy jó hangszínszabályzó kell, akkor építs egy sima baxandall-t, vagy egy több csatornás girátorosat - valami nagyon kis zajú opamp-al. Sőt a girátorokat is ki lehet spórolni, pl. a ha be tudsz szerezni jó tekercseket... a kevesebb aktív elem akár kevesebb zajt is jelenthet.
Ez egy gyári kapcsolás koppintása. A gyári schematic alapján került a tinába. Nem módosítottam semmit. Sajnos jobb parametrikus kapcsolást nem találtam jelenleg. Ha esetleg tudnál ajánlani 3 sávos parametrikus hangszínt , megköszönném.
Beteszed a középhez tartozó passzív elemeket, és máris 3 sávos. A jobb oldal a maximuma, tehát amikor a magas és mély emel, a közép meg le van tekerve. A bal alsó sarokban meg csak a közép emel, a másik két poti középállásban van. Sok értelme nincs a 3 sávnak mert elhúzzák egymást, a közép és a magas közötti szintkülönbség szinte ugyanakkora marad.
Hogy pontosan milyen passzív elem értékekkel azt meg nem mondom, de nekem minden erősítőmben ez a kapcsolás működik 2 sávosban (magas-mély), és meg vagyok vele elégedve, hallható zaja nincs. Ha keverőerősítőt akarok akkor az elejére teszek még 1-1db párhuzamos potit jelcsatornánként (C6 elé), a tulajdonképpeni hangerőpoti (master) pedig az R9 helyén van.
Ahogy írtam, több girátort is be lehet tenni egy opamp áramkörébe, annyi sávosra csinálod ahányra szeretnéd. Sőt bármelyik girátort is megcsinálhatod szabályozható frekvenciájúra.
Köszi! Nekem fontos lenne hogy tudjam befolyásolni a közép frekvenciáját.
Köszi! Hogy tudom állíthatóvá tenni a frekvenciát?
A girátor 100k-s ellenállását ha megváltoztatod akkor változik az induktivitása, és ezzel a frekvencia is. Cseréld le mondjuk 470k poti + 100k ellenállásra, aztán ott a szimulátor, próbáld ki mi változik...
A szimulátor szerint működik. Igazából az én kapcsolásom is valami hasonlót produkál a középfrekin csak meg van spékelve pár kondival. A baj hogy gyakorlatban nem nagyon értem hogy működnek ezek a dolgok. Ha ennyire "egyszerű" a freki állítás akkor miért bonyolítják? Girátorokról nincs valahol valamilyen irodalom?
A girátor jelen esetben egy elektronikus induktivitás. Induktivitása R1 x R2 x C1, soros veszteségi ellenállása kb. R2-vel, párhuzamos veszteségi ellenállása R1-el egyezik meg, rezgőkörben ezek áttranszformált eredője határozza meg a veszteséget.
A girátor a sorbakötött C2 kondival soros rezgőkört alkot, a rezonancia freki Thomson képlettel számolható. A freki-átfogás viszonylag kicsi lesz girátoros megoldás esetén. A Te rajzodon egy wien hidas visszacsatolt megoldás van, ennek sokkal nagyobb átfogása van, vélhetőleg ezért használják.
Gyakorlatban viszont még sem szól jól. Mit lehet ezzel kezdeni?
Csak magamat tudom ismételni. Lehet, hogy nem a kapcsolás a hibás, hanem érzékeny a kivitelre, nyák rajzolatára stb... Vagy az is lehet, hogy a TL071 nem szerencsés választás ehhez, hanem valami sokkal jobb kellene.
Nem panelról van szó.
parametrikus hangszin A linken lévő topicban ki van tárgyalva a helyzet. Ha megkérhetnélek, hogy vess egy hozzáértő kritikus pillantást a topic utolsó 2 oldalára és öntsd szavakba a véleményed azt megköszönném. Köszi előre is.
Skori!
Mit hívsz girátornak és miért? Ja, most látom, hogy már válaszoltál, hogy az induktivitást. De még mindig nem értem hogy miért, ha egyszer nem az, és nem is segíti a megértést. A hozzászólás módosítva: Aug 1, 2017
|
Bejelentkezés
Hirdetés |
















