Fórum témák
» Több friss téma |
Az amper az áramerősség mértékegysége.
Áram akkor folyik, ha terheled az akkut, anélkül nem. Csupán feszültségmérésből megállapítani az akku töltöttségét nem igazán lehet. Terhelni kell és megnézni a feszültségváltozásból, hogy hogy áll. Amit már Potyo írt, C/10-el terhelni (a névleges akkukapacitás tizedrésze), addig amíg a cellafeszültség (nem kapocsfesz, ott volt egy elírás), le nem esik 1,75V-ra (ugye alapból 2V körül van). Az eltelt időből és a terhelésből számítható az akku kapacitása. Elvileg ha fullos, akkor a névleges +-5% körül, ha merült, akkor arányosan kevesebb... Ez a mérés órákban mérhető. ![]() Vannak modern készülékek, amik rövid idejű, nagy terhelés közben vizsgálják az akkut és kiszámítják, hogy mekkora a kapacitás és töltöttség, elég jó hibaaránnyal. Házilag ilyet csinálni nem egyszerű, venni pedig tizenezrek. Amíg nincs terheletlenül 12V alatt az akku, inkább olyan 12,5-12,6V-os, addig minden rendben és fel van töltve. Szerintem ennél közelebbit ránézésre nem tudsz meg. Üdv Inhouse
szeretnék venni ... ill készíteni ... egy szélkereket ...
egyenlőre a készités mellett vagyok mert nagyon drága ... egyenlőre még nem gondolkodom nagy tervekben csak egy max 50 cm es et szeretnék ... és egy bontóból vásárolt generátorral termelni az áramot ... amit egy vmi olcsó tesco aksival befogok ![]() aztán ha látom hogy ez megy akkor lassan lecserélgetem a generátort egy erre a célra való komojra meg az aksit is és bekötöm a lakásba ... 12V -os világitásunk van .... csak azon gondolkoztam mivan akkor ha a szél fúj az áram jön szépen és teli lesz az aksi .... nem kéne túl töltenem gondolom mert az nem egészséges az aksinak ... meg nekem se mert apukám fel is robbantot egyet ... jó hogy akkor épp nem volt a mühejben ... szal a méréssel csak ezt akartam elkerülni a tultöltést ... és én akartam kézzel ki be kapcsolgatni .... de erre biztosan van vmi más megoldás is ... illetve ezt nem tudom a generátor ha nagyon pörög akkor nem termel erősebb áramot ? lehet nem a témába illik a kérdés ... akkor bocs ... csak akartam mondani miért kellett volna a mérő ![]() ha nem szak kifejezéseket használtam sorry ... remélem érthetően irtam ... ![]() köszönöm a segítséget ![]()
Szia!
A túlfesz. ellen elég a generátor saját feszültség szabályzója(ha müködik) újabbakba már be van épitve! Multkor olvastam valami szélgenerátor épitős címet, ott jobban kiokosodhatsz ebben a témában! Na meg nem lesz ejnyebejnye a Moderátoroktól az Off ért!
Az eredeti kapcsolásban felváltva villog egy tirisztor segítségével váltóáramról és nincs benne akku
Sziasztok!
Nekem egy 6V 12Ah-as ólom zselés akkumulátorom van, amire 4-6db LED kijelzős töltöttségjelző berendezést szeretnék építeni. A klasszikus példát követném, ahol is zöld, sárga, narancs és piros LED-ek égnek az akku töltöttség függvényében. Még az is szempont lenne, hogy kis helyen elférjen, mert távirányítású modell cuccba kell, hogy ne hagyjon csereb egyszer csak a semmi közepén a szerkezet ![]() Azért kérem a segítségeteket, mert amatőr vagyok, és ez már meghaladja eddigi tudásom Ha lenne ehhez kapcsolásotok, vagy bármi egyéb segítség, annak örülnék!Előre köszi mindent!
Sziasztok!
Nekem lenne egy kapcsolási rajzom amiről nem tudom eldönteni h működőképes e.Szeretném ha nálam hozzáértőbbek is látnák.Bővebben: Link
Sziasztok újra!
Még mindig nem sikerült 6V 12Ah-os zselés akkuhoz töltöttségjelzőt eszkábálnom, de közben tanulgatom az elektronika alapjait. A kérdésem most az lenne, hogy 3-4 LED-es mérőt tranzisztorokkal nem lehet csinálni? Ugyanis műveleti erősítőkkel megvalósítani túl nagy falat lenne nekem egyelőre Válaszotok előre köszönöm!
Szia!
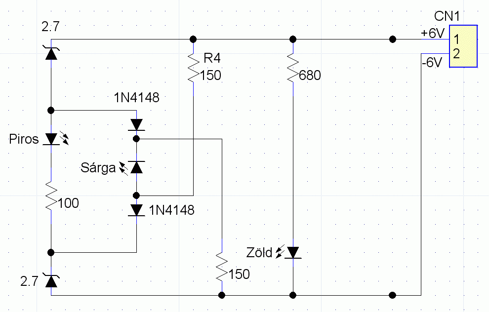
Ha nem zavar, hogy ebben tranzisztor sincs, akkor itt egy egyszerű. A sárga LED az alacsony feszültséget jelzi, a piros a túltöltést. Ja, és 6V-os ólomakkuhoz készült.
Természetesen nem zavar!
Csak azért kérdeztem, mert még eddig terjed igen csekély elektronikai tudásom. Egyébként kedvelem az egyszerű, és frappáns megoldásokat, köszi, hogy ezt megosztottad velem! Működését tekintve, ha fel van töltve, akkor a zöld és a sárga egyszerre világít, és ha lemerült, akkor a zöld elelszik? Ezt meg lehet még fejelni egy 3. alacsony feszültséget jelző LED-del? Csak hogy árnyaltabban jelezze a feszültséget...
Szia!
A zöld folyamatosan világít, ha alacsony a feszültség, akkor a sárga is világít, ha magas akkor a piros. normál feszültségnél csak a zöld.
Helló Mindenki!
Olyan kapcsolásra lenne szükségem amit akkupakk mellé szeretnék használni. Ha teljes a töltöttség akkor egy zöld led világítson, ha pedig egy bizonyos (állítható) szint alá esik a feszültség akkor egy piros led világít. Ha tudtok segítsetek. Előre is köszi: Zoli
Valami egyszerűbb? A lehető legkevesebb alkatrészes megoldás kellene. Kevés a hely.
Ötlet?
Köszönöm! Átsiklottam felette.
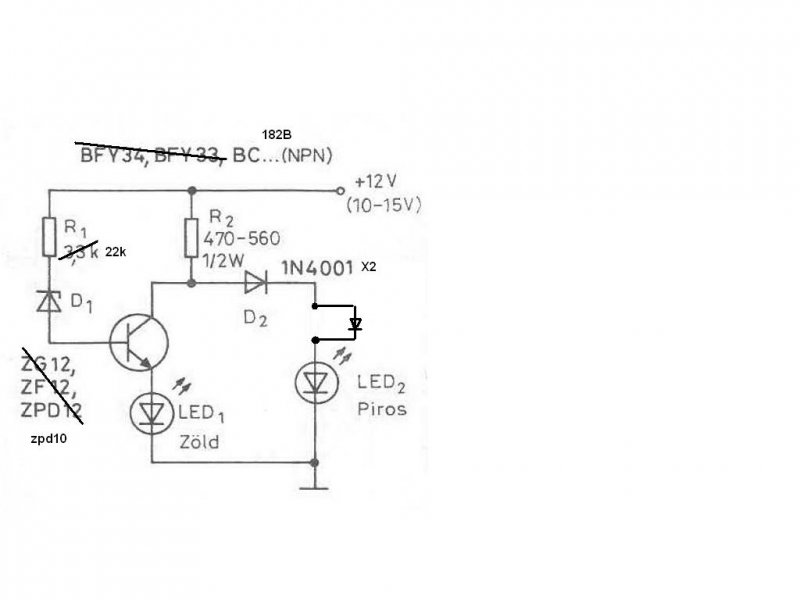
Megépítettem az egytranzisztorost, kissebb átalakításokkal. Nagyon jókat lehet kisérletezni vele
![]() D1-el lehet változtatni a zöld belépési pontot, R1-el a zöld piros átmenetet, és D2 megduplázásával a piros elalvást siettetni... Nekem a bc300-al megépítve nagyon lomha volt az átmenet, ha meg darlingtonbe kapcsoltam kettőt akkor meg túl gyors, ezért választottam a BC182B-t. A jelenlegi adatokkal (2V nyitófeszű LEDdel) 11.8-nál lép be a zöld és 14.4-nél huny ki a piros. A kapcsolás áramfelvétele 14V-nál 18mA. Jó szórakozást a kisérletezőknek.
Meg lehet ez csinalni ezt a kapcsolast egy duo LED-el is? - Nem vagyok tapasztalt a témában, nem tudom, hogy a feszültségek egyeznek-e.
Vagy nem érdemes, mert nem jönnek ki jól a színek?
Szerintem jó lenne, de inkább ezt válaszd:
Bővebben: Link
Meg lehet, de közös katódúval csak szerintem nem olyan látványos az átmenet. Pont azt nem látni duóval mikor alig világít az egyik.
Helló!
Én nemrég csináltam attiny45-el és egy kétszínű leddel töltöttségjelzőt, igaz, hogy 6V-os rendszerhez, de egyszerűen alkalmazható 12V-ra is. A lényege: 6V alatt piros világít, 6,8V-ig narancs világít, 7,4V-ig zöld, felette meg villogó piros, figyelmeztetve a túltöltésre. Eddig próbapanelon tökéletesen üzemel. Ha van rá érdeklődés, akkor elkészíthetem a 12V-os változatot is és nyákot is tervezhetek hozzá.
Sziasztok
Megkeresett egy ismerősöm, hogy a modell autójában lévő akkupakkhoz kellene neki egy "lemerülés" jelző. Két pack van összekapcsolva,- sorosan. Azt szeretné figyelni, hogy bármelyik csomag fél, feszültsége 3,2V alá esik, villogjon egy led. (Azt, hogy miért pont 3,2V, nem értem...) Biztosan létezik valami egyszerű tranyós megoldás. (Most nem akarok szimulátort telepíteni a gépemre) Pic-el meg túllőnék a célon. Előre is köszönöm a segítséget.
Köszi.
Ez mind szép és jó, csak: Nekem 2 sorbakötött (3 kivezetéses) pakkot kell mérnem. Ebből az egyik fordított polaritású a másikhoz képest. Az még hagyján, hogy majd belövöm 9,akárhány volthoz, de a komparátor is fogyaszt. Gondoltam leredukálom. Mindegy, felteszek egy tinát és majd próbálgatom... Azért köszi!
Sziasztok!
Egy olyan kapcsolásra lenne szükségem, ami egy 12V 7,2Ah-s akksit 9V-nál lekapcsol.(szétkapcsol az áramkörtől) Kérem a segítségetek!
Helló mindenki!
Szeretnék egy feszültségőrt építeni 6v-s akkura, már írtam egy témába de nem kapok rá választ meg így utólag, lehet, hogy nem i8s odavaló, mert az a ledsoros feszültség mérő témája nekem meg ez kellene: Bővebben: Link Hátha valaki tudna nekem segíteni, a lényeg az lenne röviden, hogy ez a kapcsolás kellene nekem csak 6V-re... azaz 6V alatt legyen piros a led (alacsony töltöttség), 6-6.4-ig legyen sárga( jó töltöttség, de nincs megfelelő töltés), 6.5-től 7.5 -ig pl. zöld legyen (azaz megfelelő töltés van), 7.5 felett meg sötét azaz nem világít (túltöltés) egy simsonra kellene nekem ez a kapcsolás, szóval a töltőfesz messze nem állandó normális 7.2V ezt csak magas fordulaton éri el, de ilyen 6.5-7.0 -ig elmegy normális fordulaton is, azaz már itt is tölt 0.7- ~2A -val ford.szám függően, ezért kellenének ilyen hülye értékek.. na most ugye olyan Z diódák nincsenek nagyon amik ezekre a feszkre alkalmasak, meg nem is nagyon értem, hogy az eredeti kapcsolásban is a ledek kigyulladásának a feszültsége miért 0.5V -vel nagyobb mint a Z diódáké... szóval milyen diódák kellenének nekem ehhez meg milyen ellenállások, hogyan tudnám ezt én pontosan ilyenre megcsinálni? vagy kiszámolni, hogy mekkora alkatrészek kellenek... Előre is köszönöm a segítséget.
Szia!
6V-os megoldásnál minden érték a fele. A zenereknél és az ellenállásoknál is. a fél voltos eltérés a tranzisztorok és a soros bázisellenállások vesztesége miatt van.
Köszi a segítséget.
Akkor tehát minden ellenállást megfelezek és akkor a Z diódák, ha azokat is felezem akkor kellene egy 7V5 a 15-ös helyére... ha itt is marad a +0.5V akkor az már érdekes lesz mert 8V-nél lesz nekem túltöltés, 6V-s akksinál az már igen komolyan túltöltés volna szerintem... szóval nekem valami 7V körüli Z kellene ... mivel ha rászámolom a +0,5V-t akkor fog túltöltést jelezni 7.5V -nél... na ilyen Z dióda nincs... legközelebbi a 6V8-as de az meg nem lesz jó mert 7.3-nál már túltöltést jelezne... és hát odáig még csak-csak elcsúszhat a töltés azért... tehát valamivel akkor ezen kellene emelni... Aztán lássuk lejjebb. 13V-s helyett kellene akkor 6,5-ös, de ilyen nincs ugye, van viszont 6v2-de ez se jó mivel ez 6.7V-nél jelezne normál töltést... nekem már 6,5nél kellene, hogy azt jelezzen...azaz a 6v2-es sem jó, ez alatt meg már csak 5v6 van ami meg már 6.1-nél töltést jelezne ami meg nem reális... tehát ezen kellene feltolni 0.4V-t. Akkor van még az a variáció ami azt jelzi amikor le van merülve, na ez kellene 6V alatt... itt akkor nekem a 11-es Z helyett kellene 5.5 -ös ami nincs ugye.. de van pl. 5v1-es ami meg már jó lenne.. mert akkor 5.6V alatt már lemerültet jelezne.. na ez kellene akkor ujra eltolni 0.4V -vel... Na most akkor tehát a diódák meg is vannak: 5v1, 5v6, és 6v8 csak az kellene, hogy valahogy el kellene még tolni ezeket az értékeket 5v1 és 5v6 esetében 0,4V-al, a 6v8 -at pedig 0,2V -vel... Ezt hogyan lehetne megvalósítani akkor?
Ezért jó kisebb feszültségeken a műveleti erősítős-komparátoros megoldás. Ott finoman be lehet lőni a billenési szinteket.
Egy kolega még régebben érdeklődött, egy kapcsolás felől, itt: Bővebben: Link
Nem kapott választ, hogy jó-e az a kapcsolás így ahogy van. A csatolt linkje már nem működik, de csatolom működőképesen, erről lenne szól. Érdekel engem is, hogy így ahogy van jó-e érdemes-e így nyákot terveznem hozzá? Bővebben: Link
Ez így ahogy van működik.
Készítettem hozzá gyorsba nyákot, és tökéletes. Jó kis LED-es feszültség mérő egység lett belőle. |
Bejelentkezés
Hirdetés |





a Moderátoroktól az Off ért!











